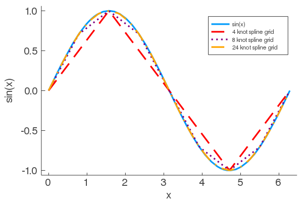
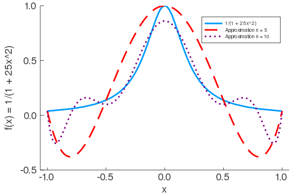
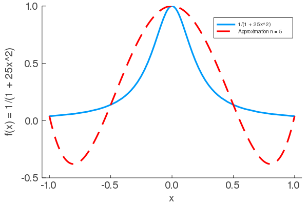
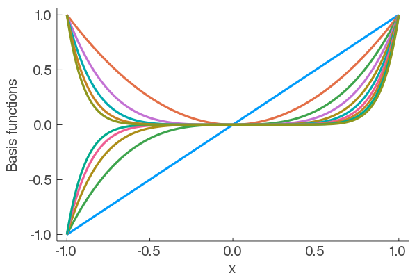
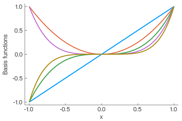
class: center, middle, inverse, title-slide # Lecture 6 ## Projection methods ### Ivan Rudik ### AEM 7130 --- # Roadmap 1. What is projection 2. How we approximate functions --- # Our basic dynamic model An arbitrary infinite horizon problem can be represented using a Bellman equation `$$V(S_t) = \max_{q_t} u(q_t) + \beta\,V(S_{t+1}(q_t))$$` -- We can start from any arbitrary initial state vector and simulate the optimal policy paths in deterministic or stochastic settings -- We know that this problem has a fixed point (solution) `\(V^*\)` from previous lectures, but *how* do we approximate `\(V^*\)`? -- One way to do this is via .hi-blue[projection] -- Or perturbation, or discretization, or some analytic approaches for specific models -- We'll focus on value functions here, but we can approximate policy functions as well --- # Projection methods .hi-blue[Main idea:] build some function `\(\hat{V}\)` indexed by coefficients that approximately solves the Bellman -- What do I mean by approximately? -- The coefficients of `\(\hat{V}\)` are selected to minimize some residual function that tells us how far away our solution is from solving the Bellman -- Rearrange the Bellman equation and define a new functional `\(H\)` that maps the problem into a more general framework `$$H(V) = V(S_t) - \max_{q_t} u(q_t) + \beta\,V(S_{t+1}(q_t))$$` -- We can find some function `\(V\)` that solves `\(H(V) = 0\)` --- # Projection methods How do we do this? -- We solve this by specifying some linear combination of **basis functions** `\(\Psi_i(\mathbf{S})\)` `$$V^j(\mathbf{S}|\theta) = \sum_{i=0}^j \theta_i \Psi_i(\mathbf{S})$$` with coefficients `\(\theta_0,...,\theta_j\)` --- # Projection methods We then define a residual `$$R(\mathbf{S}|\theta) = H(V^j(\mathbf{S}|\theta))$$` and select the coefficient values to minimize the residual, given some measure of distance -- This step of selecting the coefficients is called .hi-blue[projecting] `\(H\)` against our basis -- We still have some choices to make: What basis do we select? How do we project (select the coefficients)? --- # Projection methods At first this may be a pretty confusing concept -- Simple example to get intuition? -- Ordinary least squares linear regression -- We can think of the problem as searching for some unknown conditional expectation `\(E[Y|X]\)`, given outcome variable `\(Y\)` and regressors `\(X\)` --- # Projection methods We don't know the true functional form, but we can approximate it using the first two monomials on `\(X\)`: `\(1\)` and `\(X\)` `$$E[Y|X] \approx \theta_0 + \theta_1 X$$` -- These are the first two elements of the *monomial basis* -- One residual function is then: `\(R(Y,X|\theta_0,\theta_1) = abs(Y-\theta_0-\theta_1 X)\)` -- In econometrics we often minimize the square of this residual, which is just OLS -- So OLS is within the class of projection methods -- In OLS we use observed data, but in theory we use the operator `\(H(V)\)` --- # Projection classes are defined by metrics Projection methods are separated into several broad classes by the type of residual we're trying to shrink to zero -- We need to select some metric function `\(\rho\)`, that determines how we project -- `\(\rho\)` tells us how close our residual function is to zero over the domain of our state space --- # Example residuals given different projections Example: The figure shows two different residuals on some capital domain of `\([0,\bar{k}]\)` <div style="float: right"> <img src="figures/residuals.png" height=400> </div> The residual based on the coefficient vector `\(\theta_1\)` is large for small values of capital but near-zero everywhere else -- The residual based on `\(\theta_2\)` has medium values just about everywhere -- Which is closer to zero over the interval? It will depend on our selection of `\(\rho\)` --- # We want to use weighted residuals We move from the plain residual to `\(\rho\)` because we want to set a *weighted residual* equal to zero (more general) -- Suppose we have some weight functions `\(\phi_i:\Omega \rightarrow \mathbb{R}\)` that map from our state space to the real line -- The one-dimensional metric is defined as `\begin{equation*} \rho(R\cdot|\theta,0) = \begin{cases} 0 & \text{if } \int_\Omega\phi_i(\mathbf{S})R(\cdot|\theta)d\mathbf{S} = 0, i=1,...,j+1\\ 1 &\text{otherwise} \end{cases} \end{equation*}` -- Where we want to solve for `\(\theta = \text{argmin} \, \rho(R(\cdot|\theta),0)\)` --- # We want to use weighted residuals We can then change our problem to simply solving a system of integrals ensuring the metric is zero `$$\int_\Omega\phi_i(\mathbf{S})R(\cdot|\theta)d\mathbf{S} = 0, i=1,...,j+1.$$` -- We can solve this using standard rootfinding techniques -- .hi-blue[Big remaining question:] how do we choose our `\(j+1\)` weight functions? -- First lets begin with a simple example before moving into the most commonly used weight functions --- # Least squares projection Suppose we selected the weight function to be `$$\phi_i(\mathbf{S}) = \frac{\partial R(\mathbf{S}|\theta)}{\partial \theta_{i-1}}$$` -- Then we would be performing least squares! Why? --- # Least squares projection Recall the objective of least squares is `$$\min_{\mathbf{\theta}} \int R^2(\cdot|\theta)d\mathbf{S}$$` -- The FOC for a minimum is `$$\int \frac{\partial R(\mathbf{S}|\theta)}{\partial \theta_{i-1}}R(\cdot|\theta)d\mathbf{S} = 0, i = 1,...,j+1$$` -- So the first order condition sets the weighted average residual to zero where the weights are determined by the partial derivatives of the residual -- The partial derivative weight function yields a metric function that solves the least squares problem! --- # Collocation The most commonly used weight function gives us a methodology called .hi-blue[collocation] -- Here our weight function is `$$\phi_i(\mathbf{S}) = \delta(\mathbf{S}-\mathbf{S}_i)$$` Where `\(\delta\)` is the *Dirac delta function* and `\(\mathbf{S}_i\)` are the j+1 *collocation points* or *collocation nodes* selected by the researcher -- The Dirac delta function is zero at all `\(\mathbf{S}\)` except at `\(\mathbf{S} = \mathbf{S}_i\)` -- What does this weight function mean? --- # Collocation Before we even select our coefficients, this means that the residual can only be non-zero at a finite set of points `\(\mathbf{S_i}\)` -- So the solution to our problem must set the residual to zero at these collocation points -- Since we have a finite set of points we do not need to solve difficult integrals but only a system of equations `$$R(\mathbf{S}_i|\theta) = 0, i=1,...,j+1$$` --- # Rough idea of how we proceed Collocation methods aim to approximate the value function `\(V(S_t)\)` with some linear combination of known, and usually orthogonal `\((\int f(x)g(x)w(x)=0)\)`, basis functions -- One example of a possible class of basis functions is the monomial basis: `\(x, x^2, x^3,...\)` -- But how do we implement collocation? --- # Rough idea of how we proceed Recall we solve for coefficients `\(\theta\)` by setting the residual to be zero at all of our collocation points -- But the residual is a function of `\(V\)`, and thus will be a function of `\(\theta\)`, a loop seemingly impossible to escape -- We can solve this problem by *iterating* on the problem, continually setting the residuals equal to zero, recovering new `\(\theta\)`s, and repeating --- # Rough idea of how we proceed In any given iteration, we: -- 1. Begin with a vector of coefficients on the basis functions (e.g. a random guess) -- 2. Use a linear combination of the basis functions as an approximation to the value function on the right hand side of the Bellman -- 3. Solve the Bellman with the approximated value function in it, at our set of collocation points -- 4. Recover a set maximized continuation values at these points in our state space conditional on the previous value function approximant we used -- 5. Use these new maximized values to obtain updated coefficients solving the system of linear equations, and repeat the process until we have "converged" --- # Still have some questions By the contraction mapping theorem this is guaranteed to converge from any arbitrary initial set of coefficients! (conditional on satisfying the assumptions and there being no numerical error..) -- This still leaves several questions unanswered -- - Where in the state space do we place the collocation points? -- - What basis functions do we use? -- Do your answers to the previous two questions really matter? -- **Yes they are crucial** --- # Still have some questions Schemes exist to generate high quality approximations, and to obtain the approximation at low computational cost -- Once we have recovered an adequate approximation to the value function, we have effectively solved the entire problem! -- We know how the policymaker's expected discounted stream of future payoffs changes as we move through the state space -- We can solve the Bellman at some initial state and know that solving the Bellman will yield us optimal policies -- Therefore we can simulate anything we want and recover optimal policy functions given many different sets of initial conditions or realizations of random variables --- # Interpolation What points in our state space do we select to be collocation points? -- We often have continuous states in economics (capital, temperature, oil reserves, technology shocks, etc.), so we must have some way to reduce the infinity of points in our state space into something more manageable -- We do so by selecting a specific finite number of points in our state space and use them to construct a *collocation grid* that spans the domain of our problem --- # Interpolation Using our knowledge of how the value function behaves at the limited set of points on our grid, we can interpolate our value function approximant at all points off the grid points, but *within* the domain of our grid -- **Note:** The value function approximant is not very good outside the grid's domain since that would mean extrapolating beyond whatever information we have gained from analyzing our value function on the grid --- # Basis functions Let `\(V\)` be the value function we wish to approximate with some `\(\hat{V}\)` -- `\(\hat{V}\)` is constructed as a linear combination of `\(n\)` linearly independent (i.e. orthogonal) basis functions `$$\hat{V}(x)= \sum_{j=1}^n c_j \psi_j(x)$$` -- Each `\(\psi_j(x)\)` is a basis function, and the coefficients `\(c_j\)` determine how they are combined at some point `\(\bar{x}\)` to yield our approximation `\(\hat{V}(\bar{x})\)` to `\(V(\bar{x})\)` --- # Basis functions The number of basis functions we select, `\(n\)`, is the degree of interpolation -- In order to recover `\(n\)` coefficients, we need at least `\(n\)` equations that must be satisfied at a solution to the problem -- If we have precisely `\(n\)` equations, we are just solving a simple system of linear equations: we have a perfectly identified system and are solving a collocation problem -- This is what happens we select our number of grid points in the state space to be equal to the number of coefficients (which induces a Dirac delta weighting function) --- # Basis functions Solve a system of equations, *linear in `\(c_j\)`* that equates the function approximant at the grid points to the recovered values `$$\Psi \mathbf{c} = \mathbf{y}$$` where `\(\Psi\)` is the matrix of basis functions, `\(c\)` is a vector of coefficients, and `\(y\)` is a vector of the recovered values -- We can recover `\(c\)` by left dividing by `\(\Psi\)` which yields `$$\mathbf{c} = \Psi^{-1}\mathbf{y}$$` -- If we have more equations, or grid points, than coefficients, then we can just use OLS to solve for the coefficients by minimizing the sum of squared errors -- `$$\mathbf{c} = (\Psi'\Psi)^{-1}\Psi'\mathbf{y}$$` --- # (Pseudo-)spectral methods Spectral methods apply all of our basis functions to the entire domain of our grid: they are global -- When using spectral methods we virtually always use polynomials -- **Why?** -- The Stone-Weierstrass Theorem which states (for one dimension) *Suppose `\(f\)` is a continuous real-valued function defined on the interval `\([a,b]\)`. For every `\(\epsilon > 0, \,\, \exists\)` a polynomial `\(p(x)\)` such that for all `\(x \in [a,b]\)` we have `\(||f(x) - p(x)||_{sup} \leq \epsilon\)`* -- What does the SW theorem say in words? --- # (Pseudo-)spectral methods For any continuous function `\(f(x)\)`, we can approximate it arbitrarily well with some polynomial `\(p(x)\)`, as long as `\(f(x)\)` is continuous -- This means the function can even have kinks -- Unfortunately we do not have infinite computational power so solving kinked problems with spectral methods is not advised -- Note that the SW theorem *does not* say what kind of polynomial can approximate `\(f\)` arbitrarily well, just that some polynomial exists --- # Basis choice What would be your first choice of basis? -- Logical choice: the monomial basis: `\(1, x, x^2,...\)` -- It is simple, and SW tells us that we can uniformly approximate any continuous function on a closed interval using them -- ## Practice code up a function `project_monomial(f, n, lb, ub)` that takes in some function `f`, degree of approximation `n`, lower bound `lb` and upper bound `ub`, and constructs a monomial approximation on an evenly spaced grid via collocation -- We will be plotting stuff, see [http://docs.juliaplots.org/latest/generated/gr/](http://docs.juliaplots.org/latest/generated/gr/) for example code using the `GR` backend --- # The monomial basis Let's approximate `sin(x)` ```julia using Plots gr(); f(x) = sin.(x); Plots.plot(f, 0, 2pi, line = 4, grid = false, legend = false, size = (500, 250)) ``` <img src="6_projection_files/figure-html/unnamed-chunk-1-J1.png" width="667" /> --- # Approximating sin(x) ```julia function project_monomial(f, n, lb, ub) # solves Ψc = y → c = Ψ\y # Ψ = matrix of monomial basis functions evaluted on the grid coll_points = range(lb, ub, length = n) # collocation points y_values = f(coll_points) # function values on the grid basis_functions = [coll_points.^degree for degree = 0:n-1] # vector of basis functions basis_matrix = hcat(basis_functions...) # basis matrix coefficients = basis_matrix\y_values # c = Ψ\y return coefficients end; coefficients_4 = project_monomial(f, 4, 0, 2pi); coefficients_5 = project_monomial(f, 5, 0, 2pi); coefficients_10 = project_monomial(f, 10, 0, 2pi) ``` ``` ## 10-element Array{Float64,1}: ## 0.0 ## 0.9990725797458863 ## 0.004015857153649684 ## -0.1738437387373486 ## 0.007075663351639969 ## 0.004040763230876247 ## 0.0016747985983553285 ## -0.0006194667844101428 ## 6.485272688203222e-5 ## -2.293696012495368e-6 ``` --- # Approximating sin(x) Now we need to construct a function `f_approx(coefficients, plot_points)` that takes in the `coefficients` vector, and an arbitrary vector of points to evaluate the approximant at (for plotting) -- ```julia function f_approx(coefficients, points) n = length(coefficients) - 1 basis_functions = [coefficients[degree + 1] * points.^degree for degree = 0:n] # evaluate basis functions basis_matrix = hcat(basis_functions...) # transform into matrix function_values = sum(basis_matrix, dims = 2) # sum up into function value return function_values end; ``` -- ```julia plot_points = 0:.01:2pi; f_values_4 = f_approx(coefficients_4, plot_points); f_values_5 = f_approx(coefficients_5, plot_points); f_values_10 = f_approx(coefficients_10, plot_points) ``` ``` ## 629×1 Array{Float64,2}: ## 0.0 ## 0.009990953610597868 ## 0.019981668333012258 ## 0.029971103713554246 ## 0.03995822109623334 ## 0.04994198367415802 ## 0.05992135654204973 ## 0.06989530674983996 ## 0.07986280335732032 ## 0.0898228174898161 ## ⋮ ## -0.08303623493742407 ## -0.0730710101597829 ## -0.06309900382682798 ## -0.05312124622683001 ## -0.04313876967565733 ## -0.03315260846174084 ## -0.023163798791941304 ## -0.01317337873884128 ## -0.0031823881890886696 ``` --- # Plot <img src="6_projection_files/figure-html/unnamed-chunk-5-J1.png" width="800" /> --- # Plot <img src="6_projection_files/figure-html/unnamed-chunk-6-J1.png" width="800" /> --- # Plot <img src="6_projection_files/figure-html/unnamed-chunk-7-J1.png" width="800" /> --- # Plot <img src="6_projection_files/figure-html/unnamed-chunk-8-J1.png" width="800" /> --- # Cool! We just wrote some code that exploits Stone-Weierstrauss and allows us to (potentially) approximate any continuous function arbitrarily well as `n` goes to infinity -- To approximate any function we'd need to feed in some basis function `g(x, n)` as opposed to hard-coding it like I did in the previous slides -- Turns out we never use the monomial basis though -- <div align="center"> <img src="figures/shrug.jpeg" height=250> </div> --- # Cool! Turns out we never use the monomial basis though -- Why? -- Try approximating **Runge's function**: `f(x) = 1/(1 + 25x^2)` --- # Runge's function ```julia runge(x) = 1 ./ (1 .+ 25x.^2); coefficients_5 = project_monomial(runge, 5, -1, 1); coefficients_10 = project_monomial(runge, 10, -1, 1); plot_points = -1:.01:1; runge_values_5 = f_approx(coefficients_5, plot_points); runge_values_10 = f_approx(coefficients_10, plot_points); ``` --- # Runge's function <img src="6_projection_files/figure-html/unnamed-chunk-10-J1.png" width="800" /> --- # Runge's function <img src="6_projection_files/figure-html/unnamed-chunk-11-J1.png" width="800" /> --- # Runge's function <img src="6_projection_files/figure-html/unnamed-chunk-12-J1.png" width="800" /> --- # Maybe we can just crank up n? <img src="6_projection_files/figure-html/unnamed-chunk-13-J1.png" width="800" /> --- # Maybe we can just crank up n? <img src="6_projection_files/figure-html/unnamed-chunk-14-J1.png" width="800" /> --- # Monomials are not good What's the deal? -- The matrix of monomials, `\(\Phi\)`, is often ill-conditioned, especially as the degree of the monomials increases -- The first 6 monomials can induce a condition number of `\(10^{10}\)`, a substantial loss of precision -- Second, they can vary dramatically in size, which leads to scaling/truncation errors --- # Monomials are not good ```julia runge(x) = 1 ./ (1 .+ 25x.^2); coefficients_10 = project_monomial(runge, 10, -1, 1); points = rand(10); n = length(coefficients_10) - 1; basis_functions = [coefficients_10[degree + 1] * points.^degree for degree = 0:n]; basis_matrix = hcat(basis_functions...); println("Condition number: $(cond(basis_matrix))") ``` ``` ## Condition number: 1.7447981077501208e20 ``` -- Example: `\(x^11\)` goes from `\(1e-4\)` to about 90 when moving x from 0.5 to 1.5 -- Ideally we want an .hi-blue[orthogonal basis:] when we add another element of the basis, it has sufficiently different behavior than the elements before it so it can capture features of the unknown function that the previous elements couldn't --- # The Chebyshev basis Most frequently used is the **Chebyshev basis** -- It has nice approximation properties: 1. They are easy to compute -- 2. They are orthogonal -- 3. They are bounded between `\([-1,1]\)` -- Chebyshev polynomials are often selected because they minimize the oscillations that occur when approximating functions like Runge's function -- The Chebyshev polynomial closely approximates the *minimax polynomial*: the polynomial, given degree `\(d\)`, that minimizes any approximation error to the true function --- # The Chebyshev basis Chebyshev polynomials are defined by a recurrence relation, `\begin{gather} T_0(x) = 1 \\ T_1(x) = x \\ T_{n+1} = 2xT_n(x) - T_{n-1}(x) \end{gather}` and are defined on the domain `\([-1,1]\)` -- In practice this is easy to expand to any interval `\([a,b]\)` -- Chebyshev polynomials look similar to monomials but have better properties that are visually distinctive --- # The Chebyshev basis Chebyshev polynomials are defined by a recurrence relation, `\begin{gather} T_0(x) = 1 \\ T_1(x) = x \\ T_{n+1} = 2xT_n(x) - T_{n-1}(x) \end{gather}` Write two functions: `cheb_polys(n, x)` and `monomials(n, x)` with a degree of approximation `n` and vector of points `x`, that return the values of the approximant at `x` -- Write a plotting function `plot_function(basis_function, x, n)` that takes an arbitrary basis function `basis_function` and plots all basis functions up to degree `n` -- If you can't get the recurrence relation to work, you can use an alternative: `$$T_n(x) = cos(n \, arccos(x))$$` --- # The two basis functions ```julia # Chebyshev polynomial function function cheb_polys(x, n) if n == 0 return x./x # T_0(x) = 1 elseif n == 1 return x # T_1(x) = x else cheb_recursion(x, n) = 2x.*cheb_polys.(x, n - 1) .- cheb_polys.(x, n - 2) return cheb_recursion(x, n) # T_n(x) = 2xT_{n-1}(x) - T_{n-2}(x) end end; # Monomial function monomials(x, n) = x.^n; ``` --- # The plotting function ```julia function plot_function(basis_function, x, n) for i = 1:n-1 f_data = basis_function(x, i) if i == 1 plot(x, f_data, linewidth = 4.0, xlabel = "x", ylabel = "Basis functions", label = "", tickfontsize = 14, guidefontsize = 14, grid = false); else plot!(x, f_data, linewidth = 4.0, label = ""); end end f_data = basis_function(x, n) plot!(x, f_data, linewidth = 4.0, label = "") end; x = -1:.01:1; ``` --- # Monomials up to degree 5 ```julia plot_function(monomials, x, 5) ``` <img src="6_projection_files/figure-html/unnamed-chunk-18-J1.png" width="800" /> --- # Chebyshev polynomials up to degree 5 ```julia plot_function(cheb_polys, x, 5) ``` <img src="6_projection_files/figure-html/unnamed-chunk-19-J1.png" width="800" /> --- # Monomials up to degree 10 ```julia plot_function(monomials, x, 10) ``` <img src="6_projection_files/figure-html/unnamed-chunk-20-J1.png" width="800" /> --- # Chebyshev polynomials up to degree 10 ```julia plot_function(cheb_polys, x, 10) ``` <img src="6_projection_files/figure-html/unnamed-chunk-21-J1.png" width="800" /> --- # Chebyshev polynomials rule Chebyshev polynomials span the space -- Monomials clump together -- Chebyshev polynomials are nice for approximation because they are *orthogonal* and they form a basis with respect to the weight function `\(\phi(x) = 1/\sqrt{1-x^2}\)` -- They span the polynomial vector space -- This means that you can form any polynomial of degree equal to less than the Chebyshev polynomial you are using -- It also guarantees that `\(\Phi\)` has full rank and is invertible --- # Chebyshev zeros and alternative rep Also note that the Chebyshev polynomial of order `\(n\)` has `\(n\)` zeros given by `$$x_k = cos\left(\frac{2k-1}{2n}\pi \right), \,\,\, k=1,...,n$$` which tend to cluster quadratically towards the edges of the domain -- You can think about this as projecting sequentially finer uniform grids from a hemicircle onto the x-axis --- # Two important theorems There are two important theorems to know about Chebyshev polynomials -- **Chebyshev interpolation theorem:** *If `\(f(x) \in \mathbb{C}[a,b]\)`, if `\(\{\psi_i(x), i=0,...\}\)` is a system of polynomials (where `\(\psi_i(x)\)` is of exact degree i) orthogonal with respect to `\(\phi(x)\)` on `\([a,b]\)` and if `\(p_j = \sum_{i=0}^j \theta_i \psi_i(x)\)` interpolates `\(f(x)\)` in the zeros of `\(\psi_{n+1}(x)\)`, then: `$$\lim_{j\rightarrow\infty} \left(|| f-p_j||_2 \right)^2 = \lim_{j\rightarrow\infty}\int_a^b \phi(x) \left(f(x) - p_j \right)^2 dx = 0$$`* -- What does this say? --- # Two important theorems If we have an approximation set of basis functions that are exact at the roots of the `\(n^{th}\)` order polynomials, then as `\(n\)` goes to infinity the approximation error becomes arbitrarily small and converges at a quadratic rate -- This holds for any type of polynomial, but if they are Chebyshev then convergence is uniform -- Unfortunately we cant store an infinite number of polynomials in our computer, we would like to know how big our error is after truncating our sequence of polynomials --- # Two important theorems **Chebyshev truncation theorem:** The error in approximating `\(f\)` is bounded by the sum of all the neglected coefficients -- Since Chebyshev polynomials satisfy Stone-Weierstrauss, an infinite sequence of them can perfectly approximate any continuous function -- Since Chebyshev polynomials are bounded between `\([-1,1]\)`, the sum of the omitted terms is bounded by the sum of the magnitude of the coefficients -- So the error in the approximation is as well! --- # Two important theorems We often also have that Chebyshev approximations geometrically converge which give us the following convenient property: `$$|f(x) - f^j(x|\theta)| \sim O(\theta_j)$$` The truncation error by stopping at polynomial `\(j\)` is of the same order as the magnitude of the coefficient `\(\theta_j\)` on the last polynomial -- Thus in many situations we can simply check the size of the last polynomial to gauge how accurate our approximation is --- # Boyd's moral principle Chebyshev polynomials are the most widely used basis -- This is not purely theoretical but also from practical experience -- John Boyd summarizes decades of experience with function approximation with his moral principle: - When in doubt, use Chebyshev polynomials unless the solution is spatially periodic, in which case an ordinary fourier series is better - Unless you are sure another set of basis functions is better, use Chebyshev polynomials - Unless you are really, really sure another set of basis functions is better use Chebyshev polynomials --- # Grid point selection We construct the basis function approximant by evaluating the function on a predefined grid in the domain of `\(V\)` -- If we have precisely `\(n\)` nodes, `\(x_i\)`, we then have $$\sum_{j=1}^n c_j \phi_j(x_i) = V(x_i) \,\, \forall i=1,2,...,n \tag{interpolation conditions} $$ --- # Grid point selection We can write this problem more compactly as `$$\Phi c = y \tag{interpolation equation}$$` where - `\(y\)` is the column vector of `\(V(x_i)\)` - `\(c\)` is the column vector of coefficients `\(c_j\)` - `\(\Phi\)` is an `\(n\times n\)` matrix of the `\(n\)` basis functions evaluated at the `\(n\)` points -- If we recover a set of values at our interpolation nodes, `\(V^*(x_i)\)`, we can then simply invert `\(\Phi\)` and right multiply it by `\(y\)` to recover our coefficients -- **How do we select our set of nodes `\(x_i\)`?** --- # Chebyshev strikes again A good selection of points are called *Chebyshev nodes* -- These are simply the roots of the Chebyshev polynomials above on the domain `\([-1,1]\)` -- They are given by `$$x_k = cos\left(\frac{2k-1}{2n}\pi\right),\,\, k = 1,...,n$$` for some Chebyshev polynomial of degree `\(n\)` -- Mathematically, these also help reduce error in our approximation -- We can gain intuition by looking at a graph of where Chebyshev nodes are located, plot them yourself! --- # Chebyshev node function ```julia cheb_nodes(n) = cos.(pi * (2*(1:n) .- 1)./(2n)) ``` ``` ## cheb_nodes (generic function with 1 method) ``` --- # Chebyshev node locations <img src="6_projection_files/figure-html/unnamed-chunk-23-J1.png" width="800" /> --- # Chebyshev node locations <img src="6_projection_files/figure-html/unnamed-chunk-24-J1.png" width="800" /> --- # Chebyshev node locations <img src="6_projection_files/figure-html/unnamed-chunk-25-J1.png" width="800" /> --- # Chebyshev node locations The nodes are heavily focused near the end points, why is that? -- Imagine areas of our approximant near the center of our domain but not at a node -- These areas benefit from having multiple nodes on both the left and right -- This provides more information for these off-node areas and allows them to be better approximated because we know whats happening nearby in several different directions -- If we moved to an area closer to the edge of the domain, there may only one node to the left or right of it providing information on what the value of our approximant should be -- Therefore, it's best to put more nodes in these areas to shore up this informational deficit and get good approximation quality near the edges of our domain --- # Discrete states How do we handle a discrete state `\(S_d\)` when trying to approximate `\(V\)`? -- Just like you might expect, we effectively have a different function approximant over the continuous states for each value of `\(S_d\)` --- # Multi-dimensional approximation Thus far we have displayed the Chebyshev basis in only one dimension -- We approximate functions of some arbitrary dimension `\(N\)` by taking the tensor of vectors of the one-dimensional Chebyshev polynomials -- Ex: if we wanted to approximate a two dimensional function with a degree 3 polynomial, implying 3 grid points for each dimension, we could do the following: Construct a vector of polynomials `\([\phi_{1,1}, \, \phi_{1,2}, \, \phi_{1,3}]\)` for dimensions 1 -- Construct a vector of polynomials `\([\phi_{2,1}, \, \phi_{2,2}, \, \phi_{2,3}]\)` for dimension 2 -- The tensor is just the product of every possibly polynomial pair which results in: `\([\phi_{1,1}\phi_{2,1} ,\, \phi_{1,1}\phi_{2,2}, \, \phi_{1,1}\phi_{2,3}, \, \phi_{1,2}\phi_{2,1}, \, \phi_{1,2}\phi_{2,2}, \, \phi_{1,2}\phi_{2,3}, \, \phi_{1,3}\phi_{2,1}, \, \phi_{1,3}\phi_{2,2}, \, \phi_{1,3}\phi_{2,3}]\)` -- We can then solve for the 9 coefficients on these two dimensional polynomials --- # Multi-dimensional approximation The computational complexity here grows exponentially: `\(\text{total # points} = (\text{points per state})^{\text{# states}}\)` -- Exponential complexity is costly, often called the **Curse of dimensionality** -- We will cover smart ways to deal with this later --- # Finite element methods An alternative to pseudo-spectral methods is the class of **finite element methods** -- Finite element methods use basis functions that are non-zero over *subintervals* of the domain of our grid -- For example, we can use **splines** (piecewise polynomials) over segments of our domains where they are spliced together at prespecified breakpoints, which are called knots --- # Finite element methods The higher the order the polynomial we use, the higher the order of derivatives that we can preserve continuity at the knots -- For example, a linear spline yields an approximant that is continuous, but its first derivatives are discontinuous step functions unless the underlying value function happened to be precisely linear -- If we have a quadratic spline, we can also preserve the first derivative's continuity at the knots, but the second derivative will be a discontinuous step function --- # Finite element methods As we increase the order of the spline polynomial, we have increasing numbers of coefficients we need to determine -- To determine these additional coefficients using the same number of points, we require additional conditions that must be satisfied -- These are what ensure continuity of higher order derivatives at the knots as the degree of the spline grows --- # Finite element methods With linear splines, each segment of our value function approximant is defined by a linear function -- For each of these linear components, we need to solve for 1 coefficient and 1 intercept term -- Each end of a linear segment must equal the function value at the knots -- We have two conditions and two unknowns for each segment: this is a simple set of linear equations that we can solve -- In numerical models we typically don't use linear splines because we often care about the quality of approximation of higher order derivatives, cubic splines are more common --- # Cubic splines Suppose we wish to approximate using a cubic spline on `\(N+1\)` knots -- We need `\(N\)` cubic polynomials when entails `\(4N\)` coefficients to determine -- We can obtain `\(3(N-1)\)` equations by ensuring that the approximant is continuous at all interior knots, and its first and second derivatives are continuous at all interior knots `\([3\times(N+1-1-1)]\)` -- This means that the value of the left cubic polynomial equals the value of the right cubic polynomial at each interior knot --- # Cubic splines Ensuring the the approximant equals the function's value at all of the nodes adds another `\(N+1\)` equations -- We therefore have a total of `\(4N-2\)` equations for `\(4N\)` coefficients -- We need two more conditions to solve the problem -- What is often used is that the approximant's first or second derivative matches that of the function at the end points --- # Splines can potentially handle lots of curvature If the derivative is of interest for optimization, or to recover some variable of economic meaning, then we may need to have these derivatives preserved well at the knots -- One large benefit of splines is that they can handle kinks or areas of high curvature -- **How?** -- By having the modeler place many knots in a concentrated region -- If the knots are stacked on top of one another, this actually allows for a *kink* to be explicitly represented in the value function approximant, but the economist must know precisely where the kink is -- Useful spline packages out there: `Dierckx`, `Interpolations`, `QuantEcon` --- # Code it up! Let's code up our own linear spline approximation function `linear_spline_approx(f, knots)`, where `f` is the function we are approximating and `knots` are the knots Have it return a function a function `spline_eval` that takes in `evaluation_points` as an argument where `evaluation_points` are the points we want to evaluate the spline approximant at **Hint:** Linear splines are pretty easy, given two points `\((x_{i+1}, y_{i+1})\)` and `\((x_i, y_i)\)`, the spline in between these points is given by `$$y(x) = y_i + \frac{y_{i+1} - y_i}{x_{i+1} - x_{i}}(x - x_i)$$` --- # Spline approximator ```julia function linear_spline_approx(f, knots) function spline_eval(evaluation_points) prev_knot = knots[1] # initialize previous knot if !(typeof(evaluation_points) <: Number) # if using multiple points y_eval = similar(evaluation_points) y_index = 1 for knot in knots[2:end] current_points = evaluation_points[prev_knot .<= evaluation_points .< knot] y_eval[y_index:y_index + length(current_points) - 1] = f(prev_knot) .+ (f(knot) - f(prev_knot))/(knot - prev_knot)*(current_points .- prev_knot) prev_knot = knot y_index += length(current_points) end else # if using just a single point for knot in knots[2:end] if prev_knot .<= evaluation_points .< knot y_eval = f(prev_knot) + (f(knot) - f(prev_knot))/(knot - prev_knot)*(evaluation_point - prev_knot) end prev_knot = knot end end return y_eval end return spline_eval end ``` ``` ## linear_spline_approx (generic function with 1 method) ``` --- # Plot ```julia f(x) = sin(x) ``` ``` ## f (generic function with 1 method) ``` ```julia knots_coarse = 0:pi/2:2pi; spline_func_coarse = linear_spline_approx(f, knots_coarse); knots_fine = 0:pi/4:2pi; spline_func_fine = linear_spline_approx(f, knots_fine); knots_superfine = 0:pi/12:2pi; spline_func_superfine = linear_spline_approx(f, knots_superfine); x_vals =0:.05:2pi; y_vals_coarse = spline_func_coarse(x_vals); y_vals_fine = spline_func_fine(x_vals); y_vals_superfine = spline_func_superfine(x_vals); ``` --- # Plot <img src="6_projection_files/figure-html/unnamed-chunk-28-J1.png" width="800" /> --- # Plot <img src="6_projection_files/figure-html/unnamed-chunk-29-J1.png" width="800" /> --- # Plot <img src="6_projection_files/figure-html/unnamed-chunk-30-J1.png" width="800" /> --- # Plot <img src="6_projection_files/figure-html/unnamed-chunk-31-J1.png" width="800" />