Last updated: 2025-01-06

Checks: 7 0

Knit directory: paed-inflammation-CITEseq/

This reproducible R Markdown analysis was created with workflowr (version 1.7.1). The Checks tab describes the reproducibility checks that were applied when the results were created. The Past versions tab lists the development history.


Great! Since the R Markdown file has been committed to the Git repository, you know the exact version of the code that produced these results.

Great job! The global environment was empty. Objects defined in the global environment can affect the analysis in your R Markdown file in unknown ways. For reproduciblity it’s best to always run the code in an empty environment.

The command set.seed(20240216) was run prior to running the code in the R Markdown file. Setting a seed ensures that any results that rely on randomness, e.g. subsampling or permutations, are reproducible.

Great job! Recording the operating system, R version, and package versions is critical for reproducibility.

Nice! There were no cached chunks for this analysis, so you can be confident that you successfully produced the results during this run.

Great job! Using relative paths to the files within your workflowr project makes it easier to run your code on other machines.

Great! You are using Git for version control. Tracking code development and connecting the code version to the results is critical for reproducibility.

The results in this page were generated with repository version 75d6b30. See the Past versions tab to see a history of the changes made to the R Markdown and HTML files.

Note that you need to be careful to ensure that all relevant files for the analysis have been committed to Git prior to generating the results (you can use wflow_publish or wflow_git_commit). workflowr only checks the R Markdown file, but you know if there are other scripts or data files that it depends on. Below is the status of the Git repository when the results were generated:


Ignored files:
    Ignored:    .Rhistory
    Ignored:    .Rproj.user/
    Ignored:    analysis/obsolete/
    Ignored:    data/C133_Neeland_batch1/
    Ignored:    data/C133_Neeland_merged/
    Ignored:    output/dge_analysis/obsolete/
    Ignored:    renv/library/
    Ignored:    renv/staging/

Untracked files:
    Untracked:  analysis/14.0_DGE_analysis_T-cells.Rmd
    Untracked:  analysis/99.0_Figure_1.Rmd
    Untracked:  analysis/99.0_Figure_2.Rmd
    Untracked:  analysis/99.0_Figure_5.Rmd
    Untracked:  analysis/99.0_Supplementary_Figure_ADTs.Rmd
    Untracked:  broad_markers_seurat.csv
    Untracked:  code/background_job.R
    Untracked:  code/reverse_modifier_severity_comparisons.sh
    Untracked:  data/intermediate_objects/CD4 T cells.CF_samples.fit.rds
    Untracked:  data/intermediate_objects/CD4 T cells.all_samples.fit.rds
    Untracked:  data/intermediate_objects/CD8 T cells.CF_samples.fit.rds
    Untracked:  data/intermediate_objects/CD8 T cells.all_samples.fit.rds
    Untracked:  data/intermediate_objects/DC cells.CF_samples.fit.rds
    Untracked:  data/intermediate_objects/DC cells.all_samples.fit.rds
    Untracked:  data/intermediate_objects/T cells.CF_samples.fit.rds
    Untracked:  data/intermediate_objects/T cells.all_samples.fit.rds
    Untracked:  output/dge_analysis/T cells/

Unstaged changes:
    Modified:   .gitignore
    Modified:   analysis/06.0_azimuth_annotation.Rmd
    Modified:   analysis/09.0_integrate_cluster_macro_cells.Rmd
    Modified:   analysis/13.1_DGE_analysis_macro-alveolar.Rmd
    Modified:   analysis/13.7_DGE_analysis_macro-proliferating.Rmd
    Deleted:    analysis/14.0_proportions_analysis_ann_level_1.Rmd
    Deleted:    analysis/14.1_proportions_analysis_ann_level_3_non-macrophages.Rmd
    Deleted:    analysis/14.2_proportions_analysis_ann_level_3_macrophages.Rmd
    Deleted:    analysis/15.0_Figure_1.Rmd
    Deleted:    analysis/16.0_Figure_2.Rmd
    Deleted:    analysis/17.0_Supplementary_Figure_ADTs.Rmd
    Modified:   analysis/99.0_Figure_4.Rmd
    Modified:   code/utility.R
    Modified:   data/cluster_annotations/marker_proteins_TNK_supp.xlsx
    Modified:   data/cluster_annotations/marker_proteins_macrophages_supp.xlsx
    Modified:   data/cluster_annotations/marker_proteins_other_supp.xlsx
    Modified:   data/cluster_annotations/seurat_markers_all_cells.rds
    Modified:   data/intermediate_objects/macro-APOC2+.CF_samples.fit.rds
    Modified:   data/intermediate_objects/macro-APOC2+.all_samples.fit.rds
    Modified:   data/intermediate_objects/macro-CCL.CF_samples.fit.rds
    Modified:   data/intermediate_objects/macro-CCL.all_samples.fit.rds
    Modified:   data/intermediate_objects/macro-IFI27.CF_samples.fit.rds
    Modified:   data/intermediate_objects/macro-IFI27.all_samples.fit.rds
    Modified:   data/intermediate_objects/macro-alveolar.CF_samples.fit.rds
    Modified:   data/intermediate_objects/macro-alveolar.all_samples.fit.rds
    Modified:   data/intermediate_objects/macro-lipid.CF_samples.fit.rds
    Modified:   data/intermediate_objects/macro-lipid.all_samples.fit.rds
    Modified:   data/intermediate_objects/macro-monocyte-derived.CF_samples.fit.rds
    Modified:   data/intermediate_objects/macro-monocyte-derived.all_samples.fit.rds
    Modified:   data/intermediate_objects/macro-proliferating.CF_samples.fit.rds
    Modified:   data/intermediate_objects/macro-proliferating.all_samples.fit.rds
    Modified:   data/intermediate_objects/macrophages.CF_samples.fit.rds
    Modified:   data/intermediate_objects/macrophages.all_samples.fit.rds
    Modified:   output/dge_analysis/macro-APOC2+/ORA.FIBROSIS.CF.IVAvCF.NO_MOD.csv
    Modified:   output/dge_analysis/macro-APOC2+/ORA.FIBROSIS.CF.IVAvNON_CF.CTRL.csv
    Modified:   output/dge_analysis/macro-APOC2+/ORA.FIBROSIS.CF.NO_MOD.SvCF.NO_MOD.M.csv
    Modified:   output/dge_analysis/macro-APOC2+/ORA.GO.CF.IVAvCF.NO_MOD.csv
    Modified:   output/dge_analysis/macro-APOC2+/ORA.GO.CF.IVAvNON_CF.CTRL.csv
    Modified:   output/dge_analysis/macro-APOC2+/ORA.GO.CF.NO_MOD.SvCF.NO_MOD.M.csv
    Modified:   output/dge_analysis/macro-APOC2+/ORA.HALLMARK.CF.IVAvCF.NO_MOD.csv
    Modified:   output/dge_analysis/macro-APOC2+/ORA.HALLMARK.CF.IVAvNON_CF.CTRL.csv
    Modified:   output/dge_analysis/macro-APOC2+/ORA.HALLMARK.CF.NO_MOD.SvCF.NO_MOD.M.csv
    Modified:   output/dge_analysis/macro-APOC2+/ORA.REACTOME.CF.IVAvCF.NO_MOD.csv
    Modified:   output/dge_analysis/macro-APOC2+/ORA.REACTOME.CF.IVAvNON_CF.CTRL.csv
    Modified:   output/dge_analysis/macro-APOC2+/ORA.REACTOME.CF.NO_MOD.SvCF.NO_MOD.M.csv
    Modified:   output/dge_analysis/macro-APOC2+/ORA.WP.CF.IVAvCF.NO_MOD.csv
    Modified:   output/dge_analysis/macro-APOC2+/ORA.WP.CF.IVAvNON_CF.CTRL.csv
    Modified:   output/dge_analysis/macro-APOC2+/ORA.WP.CF.NO_MOD.SvCF.NO_MOD.M.csv
    Modified:   output/dge_analysis/macro-CCL/ORA.FIBROSIS.CF.IVAvCF.NO_MOD.csv
    Modified:   output/dge_analysis/macro-CCL/ORA.FIBROSIS.CF.IVAvNON_CF.CTRL.csv
    Modified:   output/dge_analysis/macro-CCL/ORA.FIBROSIS.CF.NO_MOD.SvCF.NO_MOD.M.csv
    Modified:   output/dge_analysis/macro-CCL/ORA.FIBROSIS.CF.NO_MODvNON_CF.CTRL.csv
    Modified:   output/dge_analysis/macro-CCL/ORA.GO.CF.IVAvCF.NO_MOD.csv
    Modified:   output/dge_analysis/macro-CCL/ORA.GO.CF.IVAvNON_CF.CTRL.csv
    Modified:   output/dge_analysis/macro-CCL/ORA.GO.CF.NO_MOD.SvCF.NO_MOD.M.csv
    Modified:   output/dge_analysis/macro-CCL/ORA.GO.CF.NO_MODvNON_CF.CTRL.csv
    Modified:   output/dge_analysis/macro-CCL/ORA.HALLMARK.CF.IVAvCF.NO_MOD.csv
    Modified:   output/dge_analysis/macro-CCL/ORA.HALLMARK.CF.IVAvNON_CF.CTRL.csv
    Modified:   output/dge_analysis/macro-CCL/ORA.HALLMARK.CF.NO_MOD.SvCF.NO_MOD.M.csv
    Modified:   output/dge_analysis/macro-CCL/ORA.HALLMARK.CF.NO_MODvNON_CF.CTRL.csv
    Modified:   output/dge_analysis/macro-CCL/ORA.REACTOME.CF.IVAvCF.NO_MOD.csv
    Modified:   output/dge_analysis/macro-CCL/ORA.REACTOME.CF.IVAvNON_CF.CTRL.csv
    Modified:   output/dge_analysis/macro-CCL/ORA.REACTOME.CF.NO_MOD.SvCF.NO_MOD.M.csv
    Modified:   output/dge_analysis/macro-CCL/ORA.REACTOME.CF.NO_MODvNON_CF.CTRL.csv
    Modified:   output/dge_analysis/macro-CCL/ORA.WP.CF.IVAvCF.NO_MOD.csv
    Modified:   output/dge_analysis/macro-CCL/ORA.WP.CF.IVAvNON_CF.CTRL.csv
    Modified:   output/dge_analysis/macro-CCL/ORA.WP.CF.NO_MOD.SvCF.NO_MOD.M.csv
    Modified:   output/dge_analysis/macro-CCL/ORA.WP.CF.NO_MODvNON_CF.CTRL.csv
    Modified:   output/dge_analysis/macro-IFI27/ORA.FIBROSIS.CF.IVAvCF.NO_MOD.csv
    Modified:   output/dge_analysis/macro-IFI27/ORA.FIBROSIS.CF.IVAvNON_CF.CTRL.csv
    Modified:   output/dge_analysis/macro-IFI27/ORA.FIBROSIS.CF.NO_MOD.SvCF.NO_MOD.M.csv
    Modified:   output/dge_analysis/macro-IFI27/ORA.FIBROSIS.CF.NO_MODvNON_CF.CTRL.csv
    Modified:   output/dge_analysis/macro-IFI27/ORA.GO.CF.IVAvCF.NO_MOD.csv
    Modified:   output/dge_analysis/macro-IFI27/ORA.GO.CF.IVAvNON_CF.CTRL.csv
    Modified:   output/dge_analysis/macro-IFI27/ORA.GO.CF.NO_MOD.SvCF.NO_MOD.M.csv
    Modified:   output/dge_analysis/macro-IFI27/ORA.GO.CF.NO_MODvNON_CF.CTRL.csv
    Modified:   output/dge_analysis/macro-IFI27/ORA.HALLMARK.CF.IVAvCF.NO_MOD.csv
    Modified:   output/dge_analysis/macro-IFI27/ORA.HALLMARK.CF.IVAvNON_CF.CTRL.csv
    Modified:   output/dge_analysis/macro-IFI27/ORA.HALLMARK.CF.NO_MOD.SvCF.NO_MOD.M.csv
    Modified:   output/dge_analysis/macro-IFI27/ORA.HALLMARK.CF.NO_MODvNON_CF.CTRL.csv
    Modified:   output/dge_analysis/macro-IFI27/ORA.REACTOME.CF.IVAvCF.NO_MOD.csv
    Modified:   output/dge_analysis/macro-IFI27/ORA.REACTOME.CF.IVAvNON_CF.CTRL.csv
    Modified:   output/dge_analysis/macro-IFI27/ORA.REACTOME.CF.NO_MOD.SvCF.NO_MOD.M.csv
    Modified:   output/dge_analysis/macro-IFI27/ORA.REACTOME.CF.NO_MODvNON_CF.CTRL.csv
    Modified:   output/dge_analysis/macro-IFI27/ORA.WP.CF.IVAvCF.NO_MOD.csv
    Modified:   output/dge_analysis/macro-IFI27/ORA.WP.CF.IVAvNON_CF.CTRL.csv
    Modified:   output/dge_analysis/macro-IFI27/ORA.WP.CF.NO_MOD.SvCF.NO_MOD.M.csv
    Modified:   output/dge_analysis/macro-IFI27/ORA.WP.CF.NO_MODvNON_CF.CTRL.csv
    Modified:   output/dge_analysis/macro-alveolar/ORA.FIBROSIS.CF.IVAvCF.NO_MOD.csv
    Modified:   output/dge_analysis/macro-alveolar/ORA.FIBROSIS.CF.IVAvNON_CF.CTRL.csv
    Modified:   output/dge_analysis/macro-alveolar/ORA.FIBROSIS.CF.NO_MOD.SvCF.NO_MOD.M.csv
    Modified:   output/dge_analysis/macro-alveolar/ORA.FIBROSIS.CF.NO_MODvNON_CF.CTRL.csv
    Modified:   output/dge_analysis/macro-alveolar/ORA.GO.CF.IVAvCF.NO_MOD.csv
    Modified:   output/dge_analysis/macro-alveolar/ORA.GO.CF.IVAvNON_CF.CTRL.csv
    Modified:   output/dge_analysis/macro-alveolar/ORA.GO.CF.NO_MOD.SvCF.NO_MOD.M.csv
    Modified:   output/dge_analysis/macro-alveolar/ORA.GO.CF.NO_MODvNON_CF.CTRL.csv
    Modified:   output/dge_analysis/macro-alveolar/ORA.HALLMARK.CF.IVAvCF.NO_MOD.csv
    Modified:   output/dge_analysis/macro-alveolar/ORA.HALLMARK.CF.IVAvNON_CF.CTRL.csv
    Modified:   output/dge_analysis/macro-alveolar/ORA.HALLMARK.CF.NO_MOD.SvCF.NO_MOD.M.csv
    Modified:   output/dge_analysis/macro-alveolar/ORA.HALLMARK.CF.NO_MODvNON_CF.CTRL.csv
    Modified:   output/dge_analysis/macro-alveolar/ORA.REACTOME.CF.IVAvCF.NO_MOD.csv
    Modified:   output/dge_analysis/macro-alveolar/ORA.REACTOME.CF.IVAvNON_CF.CTRL.csv
    Modified:   output/dge_analysis/macro-alveolar/ORA.REACTOME.CF.NO_MOD.SvCF.NO_MOD.M.csv
    Modified:   output/dge_analysis/macro-alveolar/ORA.REACTOME.CF.NO_MODvNON_CF.CTRL.csv
    Modified:   output/dge_analysis/macro-alveolar/ORA.WP.CF.IVAvCF.NO_MOD.csv
    Modified:   output/dge_analysis/macro-alveolar/ORA.WP.CF.IVAvNON_CF.CTRL.csv
    Modified:   output/dge_analysis/macro-alveolar/ORA.WP.CF.NO_MOD.SvCF.NO_MOD.M.csv
    Modified:   output/dge_analysis/macro-alveolar/ORA.WP.CF.NO_MODvNON_CF.CTRL.csv
    Modified:   output/dge_analysis/macro-lipid/ORA.FIBROSIS.CF.IVAvCF.NO_MOD.csv
    Modified:   output/dge_analysis/macro-lipid/ORA.FIBROSIS.CF.IVAvNON_CF.CTRL.csv
    Modified:   output/dge_analysis/macro-lipid/ORA.FIBROSIS.CF.NO_MOD.SvCF.NO_MOD.M.csv
    Modified:   output/dge_analysis/macro-lipid/ORA.FIBROSIS.CF.NO_MODvNON_CF.CTRL.csv
    Modified:   output/dge_analysis/macro-lipid/ORA.GO.CF.IVAvCF.NO_MOD.csv
    Modified:   output/dge_analysis/macro-lipid/ORA.GO.CF.IVAvNON_CF.CTRL.csv
    Modified:   output/dge_analysis/macro-lipid/ORA.GO.CF.NO_MOD.SvCF.NO_MOD.M.csv
    Modified:   output/dge_analysis/macro-lipid/ORA.GO.CF.NO_MODvNON_CF.CTRL.csv
    Modified:   output/dge_analysis/macro-lipid/ORA.HALLMARK.CF.IVAvCF.NO_MOD.csv
    Modified:   output/dge_analysis/macro-lipid/ORA.HALLMARK.CF.IVAvNON_CF.CTRL.csv
    Modified:   output/dge_analysis/macro-lipid/ORA.HALLMARK.CF.NO_MOD.SvCF.NO_MOD.M.csv
    Modified:   output/dge_analysis/macro-lipid/ORA.HALLMARK.CF.NO_MODvNON_CF.CTRL.csv
    Modified:   output/dge_analysis/macro-lipid/ORA.REACTOME.CF.IVAvCF.NO_MOD.csv
    Modified:   output/dge_analysis/macro-lipid/ORA.REACTOME.CF.IVAvNON_CF.CTRL.csv
    Modified:   output/dge_analysis/macro-lipid/ORA.REACTOME.CF.NO_MOD.SvCF.NO_MOD.M.csv
    Modified:   output/dge_analysis/macro-lipid/ORA.REACTOME.CF.NO_MODvNON_CF.CTRL.csv
    Modified:   output/dge_analysis/macro-lipid/ORA.WP.CF.IVAvCF.NO_MOD.csv
    Modified:   output/dge_analysis/macro-lipid/ORA.WP.CF.IVAvNON_CF.CTRL.csv
    Modified:   output/dge_analysis/macro-lipid/ORA.WP.CF.NO_MOD.SvCF.NO_MOD.M.csv
    Modified:   output/dge_analysis/macro-lipid/ORA.WP.CF.NO_MODvNON_CF.CTRL.csv
    Modified:   output/dge_analysis/macro-monocyte-derived/ORA.FIBROSIS.CF.IVAvCF.NO_MOD.csv
    Modified:   output/dge_analysis/macro-monocyte-derived/ORA.FIBROSIS.CF.IVAvNON_CF.CTRL.csv
    Modified:   output/dge_analysis/macro-monocyte-derived/ORA.FIBROSIS.CF.NO_MOD.SvCF.NO_MOD.M.csv
    Modified:   output/dge_analysis/macro-monocyte-derived/ORA.FIBROSIS.CF.NO_MODvNON_CF.CTRL.csv
    Modified:   output/dge_analysis/macro-monocyte-derived/ORA.GO.CF.IVAvCF.NO_MOD.csv
    Modified:   output/dge_analysis/macro-monocyte-derived/ORA.GO.CF.IVAvNON_CF.CTRL.csv
    Modified:   output/dge_analysis/macro-monocyte-derived/ORA.GO.CF.NO_MOD.SvCF.NO_MOD.M.csv
    Modified:   output/dge_analysis/macro-monocyte-derived/ORA.GO.CF.NO_MODvNON_CF.CTRL.csv
    Modified:   output/dge_analysis/macro-monocyte-derived/ORA.HALLMARK.CF.IVAvCF.NO_MOD.csv
    Modified:   output/dge_analysis/macro-monocyte-derived/ORA.HALLMARK.CF.IVAvNON_CF.CTRL.csv
    Modified:   output/dge_analysis/macro-monocyte-derived/ORA.HALLMARK.CF.NO_MOD.SvCF.NO_MOD.M.csv
    Modified:   output/dge_analysis/macro-monocyte-derived/ORA.HALLMARK.CF.NO_MODvNON_CF.CTRL.csv
    Modified:   output/dge_analysis/macro-monocyte-derived/ORA.REACTOME.CF.IVAvCF.NO_MOD.csv
    Modified:   output/dge_analysis/macro-monocyte-derived/ORA.REACTOME.CF.IVAvNON_CF.CTRL.csv
    Modified:   output/dge_analysis/macro-monocyte-derived/ORA.REACTOME.CF.NO_MOD.SvCF.NO_MOD.M.csv
    Modified:   output/dge_analysis/macro-monocyte-derived/ORA.REACTOME.CF.NO_MODvNON_CF.CTRL.csv
    Modified:   output/dge_analysis/macro-monocyte-derived/ORA.WP.CF.IVAvCF.NO_MOD.csv
    Modified:   output/dge_analysis/macro-monocyte-derived/ORA.WP.CF.IVAvNON_CF.CTRL.csv
    Modified:   output/dge_analysis/macro-monocyte-derived/ORA.WP.CF.NO_MOD.SvCF.NO_MOD.M.csv
    Modified:   output/dge_analysis/macro-monocyte-derived/ORA.WP.CF.NO_MODvNON_CF.CTRL.csv
    Modified:   output/dge_analysis/macro-proliferating/ORA.FIBROSIS.CF.IVAvCF.NO_MOD.csv
    Modified:   output/dge_analysis/macro-proliferating/ORA.FIBROSIS.CF.NO_MOD.SvCF.NO_MOD.M.csv
    Modified:   output/dge_analysis/macro-proliferating/ORA.FIBROSIS.CF.NO_MODvNON_CF.CTRL.csv
    Modified:   output/dge_analysis/macro-proliferating/ORA.GO.CF.IVAvCF.NO_MOD.csv
    Modified:   output/dge_analysis/macro-proliferating/ORA.GO.CF.NO_MOD.SvCF.NO_MOD.M.csv
    Modified:   output/dge_analysis/macro-proliferating/ORA.GO.CF.NO_MODvNON_CF.CTRL.csv
    Modified:   output/dge_analysis/macro-proliferating/ORA.HALLMARK.CF.IVAvCF.NO_MOD.csv
    Modified:   output/dge_analysis/macro-proliferating/ORA.HALLMARK.CF.NO_MOD.SvCF.NO_MOD.M.csv
    Modified:   output/dge_analysis/macro-proliferating/ORA.HALLMARK.CF.NO_MODvNON_CF.CTRL.csv
    Modified:   output/dge_analysis/macro-proliferating/ORA.REACTOME.CF.IVAvCF.NO_MOD.csv
    Modified:   output/dge_analysis/macro-proliferating/ORA.REACTOME.CF.NO_MOD.SvCF.NO_MOD.M.csv
    Modified:   output/dge_analysis/macro-proliferating/ORA.REACTOME.CF.NO_MODvNON_CF.CTRL.csv
    Modified:   output/dge_analysis/macro-proliferating/ORA.WP.CF.IVAvCF.NO_MOD.csv
    Modified:   output/dge_analysis/macro-proliferating/ORA.WP.CF.NO_MOD.SvCF.NO_MOD.M.csv
    Modified:   output/dge_analysis/macro-proliferating/ORA.WP.CF.NO_MODvNON_CF.CTRL.csv
    Modified:   output/dge_analysis/macrophages/ORA.FIBROSIS.CF.IVAvCF.NO_MOD.csv
    Modified:   output/dge_analysis/macrophages/ORA.FIBROSIS.CF.IVAvNON_CF.CTRL.csv
    Modified:   output/dge_analysis/macrophages/ORA.FIBROSIS.CF.LUMA_IVAvCF.NO_MOD.csv
    Modified:   output/dge_analysis/macrophages/ORA.FIBROSIS.CF.NO_MOD.SvCF.NO_MOD.M.csv
    Modified:   output/dge_analysis/macrophages/ORA.FIBROSIS.CF.NO_MODvNON_CF.CTRL.csv
    Modified:   output/dge_analysis/macrophages/ORA.GO.CF.IVAvCF.NO_MOD.csv
    Modified:   output/dge_analysis/macrophages/ORA.GO.CF.IVAvNON_CF.CTRL.csv
    Modified:   output/dge_analysis/macrophages/ORA.GO.CF.LUMA_IVAvCF.NO_MOD.csv
    Modified:   output/dge_analysis/macrophages/ORA.GO.CF.NO_MOD.SvCF.NO_MOD.M.csv
    Modified:   output/dge_analysis/macrophages/ORA.GO.CF.NO_MODvNON_CF.CTRL.csv
    Modified:   output/dge_analysis/macrophages/ORA.HALLMARK.CF.IVAvCF.NO_MOD.csv
    Modified:   output/dge_analysis/macrophages/ORA.HALLMARK.CF.IVAvNON_CF.CTRL.csv
    Modified:   output/dge_analysis/macrophages/ORA.HALLMARK.CF.LUMA_IVAvCF.NO_MOD.csv
    Modified:   output/dge_analysis/macrophages/ORA.HALLMARK.CF.NO_MOD.SvCF.NO_MOD.M.csv
    Modified:   output/dge_analysis/macrophages/ORA.HALLMARK.CF.NO_MODvNON_CF.CTRL.csv
    Modified:   output/dge_analysis/macrophages/ORA.REACTOME.CF.IVAvCF.NO_MOD.csv
    Modified:   output/dge_analysis/macrophages/ORA.REACTOME.CF.IVAvNON_CF.CTRL.csv
    Modified:   output/dge_analysis/macrophages/ORA.REACTOME.CF.LUMA_IVAvCF.NO_MOD.csv
    Modified:   output/dge_analysis/macrophages/ORA.REACTOME.CF.NO_MOD.SvCF.NO_MOD.M.csv
    Modified:   output/dge_analysis/macrophages/ORA.REACTOME.CF.NO_MODvNON_CF.CTRL.csv
    Modified:   output/dge_analysis/macrophages/ORA.WP.CF.IVAvCF.NO_MOD.csv
    Modified:   output/dge_analysis/macrophages/ORA.WP.CF.IVAvNON_CF.CTRL.csv
    Modified:   output/dge_analysis/macrophages/ORA.WP.CF.LUMA_IVAvCF.NO_MOD.csv
    Modified:   output/dge_analysis/macrophages/ORA.WP.CF.NO_MOD.SvCF.NO_MOD.M.csv
    Modified:   output/dge_analysis/macrophages/ORA.WP.CF.NO_MODvNON_CF.CTRL.csv

Note that any generated files, e.g. HTML, png, CSS, etc., are not included in this status report because it is ok for generated content to have uncommitted changes.


These are the previous versions of the repository in which changes were made to the R Markdown (analysis/99.0_Figure_3.Rmd) and HTML (docs/99.0_Figure_3.html) files. If you’ve configured a remote Git repository (see ?wflow_git_remote), click on the hyperlinks in the table below to view the files as they were in that past version.

File Version Author Date Message
Rmd 75d6b30 Jovana Maksimovic 2025-01-06 wflow_publish("analysis/99.0_Figure_3.Rmd")

Load libraries.

suppressPackageStartupMessages({
 library(SingleCellExperiment)
 library(edgeR)
 library(tidyverse)
 library(ggplot2)
 library(Seurat)
 library(glmGamPoi)
 library(dittoSeq)
 library(here)
 library(clustree)
 library(patchwork)
 library(AnnotationDbi)
 library(org.Hs.eg.db)
 library(glue)
 library(speckle)
 library(tidyHeatmap)
 library(paletteer)
 library(dsb)
 library(ggh4x)
  library(readxl)
})

source(here("code/utility.R"))

Load data

files <- list.files(here("data/C133_Neeland_merged"),
                    pattern = "C133_Neeland_full_clean.*(macrophages|t_cells|other_cells)_annotated_diet.SEU.rds",
                    full.names = TRUE)

seuLst <- lapply(files[2:4], function(f) readRDS(f))

seu <- merge(seuLst[[1]], 
             y = c(seuLst[[2]], 
                   seuLst[[3]]))
seu
An object of class Seurat 
21568 features across 194407 samples within 1 assay 
Active assay: RNA (21568 features, 0 variable features)
             used    (Mb) gc trigger    (Mb)   max used    (Mb)
Ncells   12101093   646.3   20376580  1088.3   14094678   752.8
Vcells 1354186797 10331.7 3693783335 28181.4 3551520539 27096.0

Create sample meta data table.

props <- getTransformedProps(clusters = seu$ann_level_3,
                             sample = seu$sample.id, transform="asin")

seu@meta.data %>%
  dplyr::select(sample.id,
                Participant,
                Disease,
                Treatment,
                Severity,
                Group,
                Group_severity,
                Batch, 
                Age, 
                Sex) %>%
     left_join(props$Counts %>% 
                 data.frame %>%
                 group_by(sample) %>%
                 summarise(ncells = sum(Freq)),
               by = c("sample.id" = "sample")) %>%
    distinct() -> info

head(info) %>% knitr::kable()
sample.id Participant Disease Treatment Severity Group Group_severity Batch Age Sex ncells
sample_33.1 sample_33 CF treated (ivacaftor) severe CF.IVA CF.IVA.S 1 5.950685 M 2139
sample_25.1 sample_25 CF untreated severe CF.NO_MOD CF.NO_MOD.S 1 4.910000 F 3272
sample_29.1 sample_29 CF untreated severe CF.NO_MOD CF.NO_MOD.S 1 5.989041 F 1568
sample_27.1 sample_27 CF treated (ivacaftor) mild CF.IVA CF.IVA.M 1 4.917808 M 2467
sample_32.1 sample_32 CF untreated mild CF.NO_MOD CF.NO_MOD.M 1 5.926027 F 2963
sample_26.1 sample_26 CF untreated mild CF.NO_MOD CF.NO_MOD.M 1 5.049315 M 2040

Prepare figure panels

# 3A: monocytes, NK-T cells, CD4 Tregs, macro-IGF1

props <- getTransformedProps(clusters = seu$ann_level_3[!str_detect(seu$ann_level_3, "macro")],
                             sample = seu$sample.id[!str_detect(seu$ann_level_3, "macro")], transform="asin")

props$Proportions %>% data.frame %>%
  left_join(info,
            by = c("sample" = "sample.id")) %>%
  dplyr::filter(Group %in% c("CF.NO_MOD", "NON_CF.CTRL"),
                clusters %in% c("monocytes", 
                                "NK-T cells",
                                "CD4 T-reg")) -> dat

sig_names <- as_labeller(
     c("CD4 T-reg" = "CD4 T-reg",
       "monocytes" = "monocytes*",
       "NK-T cells" = "NK-T cells",
       "macro-IGF1" = "macro-IGF1*"))

pal <- RColorBrewer::brewer.pal(8, "Set2")[1:4]
names(pal) <- c("CF.IVA","CF.LUMA_IVA","CF.NO_MOD","NON_CF.CTRL")
  
dat %>%
ggplot(aes(x = Group,
                y = Freq,
                colour = Group)) +
  geom_jitter(stat = "identity",
              width = 0.15,
              size = 1) +
  theme_classic() +
  theme(axis.text.x = element_blank(),
          axis.ticks.x = element_blank(),
          axis.title.x = element_blank(),
          axis.text.y = element_text(7),
          legend.position = "bottom",
          legend.direction = "horizontal",
          strip.text = element_text(size = 8)) +
  labs(x = "Group", y = "Proportion") +
  facet_wrap(~clusters, scales = "free_y", ncol = 4,
             labeller = sig_names) +
  stat_summary(
    geom = "point",
    fun.y = "mean",
    col = "black",
    shape = "_",
    size = 10) +
  scale_color_manual(values = pal) -> p1
props <- getTransformedProps(clusters = seu$ann_level_3[str_detect(seu$ann_level_3, "macro")],
                             sample = seu$sample.id[str_detect(seu$ann_level_3, "macro")], transform="asin")

props$Proportions %>% data.frame %>%
  left_join(info,
            by = c("sample" = "sample.id")) %>%
  dplyr::filter(Group %in% c("CF.NO_MOD", "NON_CF.CTRL"),
                clusters %in% c("macro-IGF1")) -> dat

dat %>%
ggplot(aes(x = Group,
                y = Freq,
                colour = Group)) +
  geom_jitter(stat = "identity",
              width = 0.15,
              size = 1) +
  theme_classic() +
  theme(axis.text.x = element_blank(),
          axis.ticks.x = element_blank(),
          axis.title.x = element_blank(),
          axis.text.y = element_text(7),
          legend.position = "bottom",
          legend.direction = "horizontal",
          strip.text = element_text(size = 8)) +
  labs(x = "Group", y = "Proportion") +
  facet_wrap(~clusters, scales = "free_y", ncol = 4,
             labeller = sig_names) +
  stat_summary(
    geom = "point",
    fun.y = "mean",
    col = "black",
    shape = "_",
    size = 10) +
  scale_color_manual(values = pal) -> p2

layout <- "AAAB"
cf_props <- (p1 + 
                (p2 + theme(axis.title.y = element_blank()))) + 
  plot_layout(design = layout, guides = "collect") &
  theme(axis.text.y = element_text(size = 6,
                                   angle = 90,
                                   hjust = 0.5),
        legend.text = element_text(size = 8),
        legend.key.spacing = unit(0, "lines"),
        legend.margin = margin(-0.5,0,0,0, unit="lines"),
        legend.direction = "horizontal",
        legend.position = "bottom") 

cf_props

seu@meta.data %>% 
    data.frame %>% 
    dplyr::select(ann_level_2) %>%
    dplyr::filter(str_detect(ann_level_2, "macro")) %>%
    group_by(ann_level_2) %>% 
    count() %>%
    janitor::adorn_totals(name = "macrophages") %>%
    arrange(-n) %>%
    dplyr::rename(cell = ann_level_2) -> cell_freq

cell_freq
                   cell      n
            macrophages 165209
         macro-alveolar  52563
            macro-IFI27  24864
              macro-CCL  21246
 macro-monocyte-derived  13461
           macro-APOC2+  13354
            macro-lipid  12452
             macro-IGF1   8229
    macro-proliferating   6821
               macro-MT   4037
     macro-interstitial   3412
                macro-T   2722
              macro-IFN   2048
files <- list.files(here("data/intermediate_objects"),
            pattern = "macro.*all_samples", 
            full.names = TRUE) 
 
cutoff <- 0.05 
cont_name <- "CF.NO_MODvNON_CF.CTRL"
lfc_cutoff <- log2(1.1)
suffix <- ".all_samples.fit.rds"
  
get_deg_data(files, cont_name, cell_freq, treat_lfc = lfc_cutoff,
             suffix = suffix) -> dat
dat %>%
  dplyr::select(gene, cell, logFC) %>%
  distinct() %>%
  pivot_wider(
    names_from = cell,        # Column whose values become new column names
    values_from = logFC,
    values_fill = list(logFC = NA)) %>%
   arrange(across(all_of(cell_freq$cell[cell_freq$cell %in% dat$cell]))) %>%
  column_to_rownames(var = "gene") -> dat_lfc
col_fun <- circlize::colorRamp2(seq(0, 100000, length.out = 9), 
                                (RColorBrewer::brewer.pal(9, "PiYG")))
col_split <- c(rep("aggregate", 1), rep("sub-type", ncol(dat_lfc) - 1))

pal_dt <- c(paletteer::paletteer_d("RColorBrewer::Set1")[2:1], "grey") 
col_lfc_fun <- circlize::colorRamp2(seq(-2, 2, length.out = 3), 
                                    c(pal_dt[1], "white", pal_dt[2]))

ComplexHeatmap::HeatmapAnnotation(df = cell_freq %>%
                                    dplyr::filter(cell %in% colnames(dat_lfc)) %>%
                                    column_to_rownames(var = "cell") %>%
                                    dplyr::rename(`No. cells` = n),
                                  which = "column",
                                  show_annotation_name = FALSE,
                                  col = list(`No. cells` = col_fun),
                                  annotation_legend_param = list(
                                    `No. cells` = list(direction = "vertical"))) -> col_ann

ComplexHeatmap::HeatmapAnnotation(df = data.frame(multiple = (rowSums(!is.na(dat_lfc)) > 1)),
                                  which = "row",
                                  col = list(multiple = c("FALSE" = "#fdcce5","TRUE" = "#8bd3c7")),
                                  annotation_legend_param = list(
                                    multiple = list(direction = "vertical",
                                                    ncol = 1))) -> row_ann

ComplexHeatmap::Heatmap(dat_lfc, 
                        name = "logFC",
                        column_split = col_split,
                        column_title = NULL,
                        cluster_rows = FALSE,
                        cluster_columns = FALSE,
                        rect_gp = grid::gpar(col = "white", lwd = 1),
                        row_names_gp = grid::gpar(fontsize = 7),
                        column_names_gp = grid::gpar(fontsize = 7),
                        col = col_lfc_fun,
                        top_annotation = col_ann,
                        right_annotation = row_ann,
                        heatmap_legend_param = list(direction = "vertical")) -> plot_lfc

ComplexHeatmap::draw(as(list(plot_lfc), "HeatmapList"), 
                     heatmap_legend_side = "right", 
                     annotation_legend_side = "right",
                     merge_legends = TRUE) -> plot_lfc

plot_lfc

bind_rows(lapply(files, function(f){
  deg_results <- readRDS(f)
  lrt <- glmLRT(deg_results$fit, 
                contrast = deg_results$contr[,cont_name])
  tmp <- cbind(summary(decideTests(lrt, p.value = cutoff)) %>% data.frame,
                    cell = unlist(str_split(str_remove(f, suffix), "/"))[8])
  tmp
})) -> dat_deg
dat_deg %>% 
  left_join(cell_freq) -> dat_deg

pal_dt <- c(paletteer::paletteer_d("RColorBrewer::Set1")[2:1], "grey") 

dat_deg %>%
  dplyr::filter(Var1 != "NotSig") %>%
  ggplot(aes(x = fct_reorder(cell, n), y = Freq, fill = Var1)) +
  geom_col(position = "dodge") +
  scale_fill_manual(values = pal_dt) +
  theme_classic() +
  theme(axis.text.y = element_text(angle = -45,
                                   hjust = 1,
                                   vjust = 1,
                                   size = 7),
        legend.position = "top") +
  geom_text(aes(label = Freq), 
            position = position_dodge(width = 0.9),
            vjust = -0.5,
            angle = 270,
            size = 2.5) +
  labs(x = "Cell Type",
       y = "No. DEG (FDR < 0.05)",
       fill = "Direction") +
  coord_flip() -> deg_barplot

deg_barplot

volc_plot <- draw_treat_volcano_plot(cell = "macrophages",
                                     suffix = suffix,
                                     cutoff = cutoff,
                                     lfc_cutoff = lfc_cutoff)
volc_plot

Hs.c2.all <- convert_gmt_to_list(here("data/c2.all.v2024.1.Hs.entrez.gmt"))
Hs.h.all <- convert_gmt_to_list(here("data/h.all.v2024.1.Hs.entrez.gmt"))
Hs.c5.all <- convert_gmt_to_list(here("data/c5.all.v2024.1.Hs.entrez.gmt"))

fibrosis <- create_custom_gene_lists_from_file(here("data/fibrosis_gene_sets.csv"))
# add fibrosis sets from REACTOME and WIKIPATHWAYS
fibrosis <- c(lapply(fibrosis, function(l) l[!is.na(l)]),
              Hs.c2.all[str_detect(names(Hs.c2.all), "FIBROSIS")])

gene_sets_list <- list(HALLMARK = Hs.h.all,
                       GO = Hs.c5.all,
                       REACTOME = Hs.c2.all[str_detect(names(Hs.c2.all), "REACTOME")],
                       WP = Hs.c2.all[str_detect(names(Hs.c2.all), "^WP")],
                       FIBROSIS = fibrosis)
# alveolar macrophages, macro-CCL, macro-lipid, Monocyte-derived macrophages
cell_types <- c("macro-alveolar", 
                "macro-monocyte-derived")

# TNFA signalling by NFKB, inflammatory responses, MTORC1 signalling, and cholesterol homeostasis

selected <- "ALLOGRAFT_REJECTION|ANDROGEN_RESPONSE"
results_list <- lapply(cell_types, function(cell_type){
  read_csv(file = here("output",
                       "dge_analysis",
                       cell_type,
                       "CAM.HALLMARK.CF.NO_MODvNON_CF.CTRL.csv")) %>%
    dplyr::filter(!str_detect(Set, selected)) %>%
    column_to_rownames(var = "Set") %>%
                       mutate(cell = cell_type)
})
names(results_list) <- rep("HALLMARK", length(results_list))

labels <- as_labeller(
     c("HALLMARK; macro-alveolar" = "macro-alveolar",
       "HALLMARK; macro-monocyte-derived" = "macro-monocyte-derived"))
  
top_camera_sets_by_cell(results_list, num = 4, labeller = labels) + 
  theme(plot.title = element_blank(),
        axis.text.y = element_text(size = 7,
                                   angle = 0)) -> cam_plot_hallmark

cam_plot_hallmark

# alveolar macrophages, macro-CCL, macro-lipid, Monocyte-derived macrophages
cell_types <- c("macro-alveolar", "macro-CCL", "macro-lipid",
                "macro-monocyte-derived")

# eukaryotic translation and elongation, SRP dependent cotranslational protein targeting to membrane, SARS-COV-1 and -2 host response and influenza infection
# L1CAM interactions, RHO GTPASES and IL-10 signalling

selected <- "EUKARYOTIC_TRANSLATION_ELONGATION|SRP_DEPENDENT_COTRANSLATIONAL|SARS_COV_1_MODULATES|SARS_COV_2_MODULATES|INFLUENZA_INFECTION|L1CAM_INTERACTIONS|INTERLEUKIN_10_SIGNALING|RHO_GTPASES_ACTIVATE_IQGAPS"
results_list <- lapply(cell_types, function(cell_type){
  read_csv(file = here("output",
                       "dge_analysis",
                       cell_type,
                       "CAM.REACTOME.CF.NO_MODvNON_CF.CTRL.csv")) %>%
    dplyr::filter(str_detect(Set, selected)) %>%
    column_to_rownames(var = "Set") %>%
                       mutate(cell = cell_type)
})
names(results_list) <- rep("REACTOME", length(results_list))

labels <- as_labeller(
     c("REACTOME; macro-alveolar" = "macro-alveolar",
       "REACTOME; macro-CCL" = "macro-CCL",
       "REACTOME; macro-lipid" = "macro-lipid",
       "REACTOME; macro-monocyte-derived" = "macro-monocyte-derived"))

top_camera_sets_by_cell(results_list, num = 5, wrap_width = 50,
                        labeller = labels) + 
  theme(plot.title = element_blank(),
        axis.text.y = element_text(size = 6,
                                   angle = 30)) -> cam_plot_reactome

cam_plot_reactome 

cell_types <- c("macrophages", "macro-alveolar")

fibrosis <- lapply(cell_types, function(cell_type){
  read_csv(file = here("output",
                       "dge_analysis",
                       cell_type,
                       "ORA.FIBROSIS.CF.NO_MODvNON_CF.CTRL.csv"))  %>%
    column_to_rownames(var = "Set") %>%
                       mutate(cell = cell_type)
})
names(fibrosis) <- rep("FIBROSIS", length(fibrosis))

wp <- lapply(cell_types, function(cell_type){
  read_csv(file = here("output",
                       "dge_analysis",
                       cell_type,
                       "ORA.WP.CF.NO_MODvNON_CF.CTRL.csv"))  %>%
    dplyr::filter(str_detect(Set, "PROFIBROTIC")) %>%
    column_to_rownames(var = "Set") %>%
                       mutate(cell = cell_type)
})
names(wp) <- rep("WP", length(wp))

results_list <- c(fibrosis, wp)

labels <- as_labeller(
     c("FIBROSIS; macro-alveolar" = "macro-alveolar",
       "WP; macro-alveolar" = "macro-alveolar",
       "FIBROSIS; macrophages" = "macrophages",
       "WP; macrophages" = "macrophages"))

top_ora_sets_by_cell(results_list, num = 2, wrap_width = 30,
                     labeller = labels) + 
  theme(plot.title = element_blank(),
        axis.text.y = element_text(size = 8,
                                   angle = 0)) -> ora_plot_fibrosis

ora_plot_fibrosis 

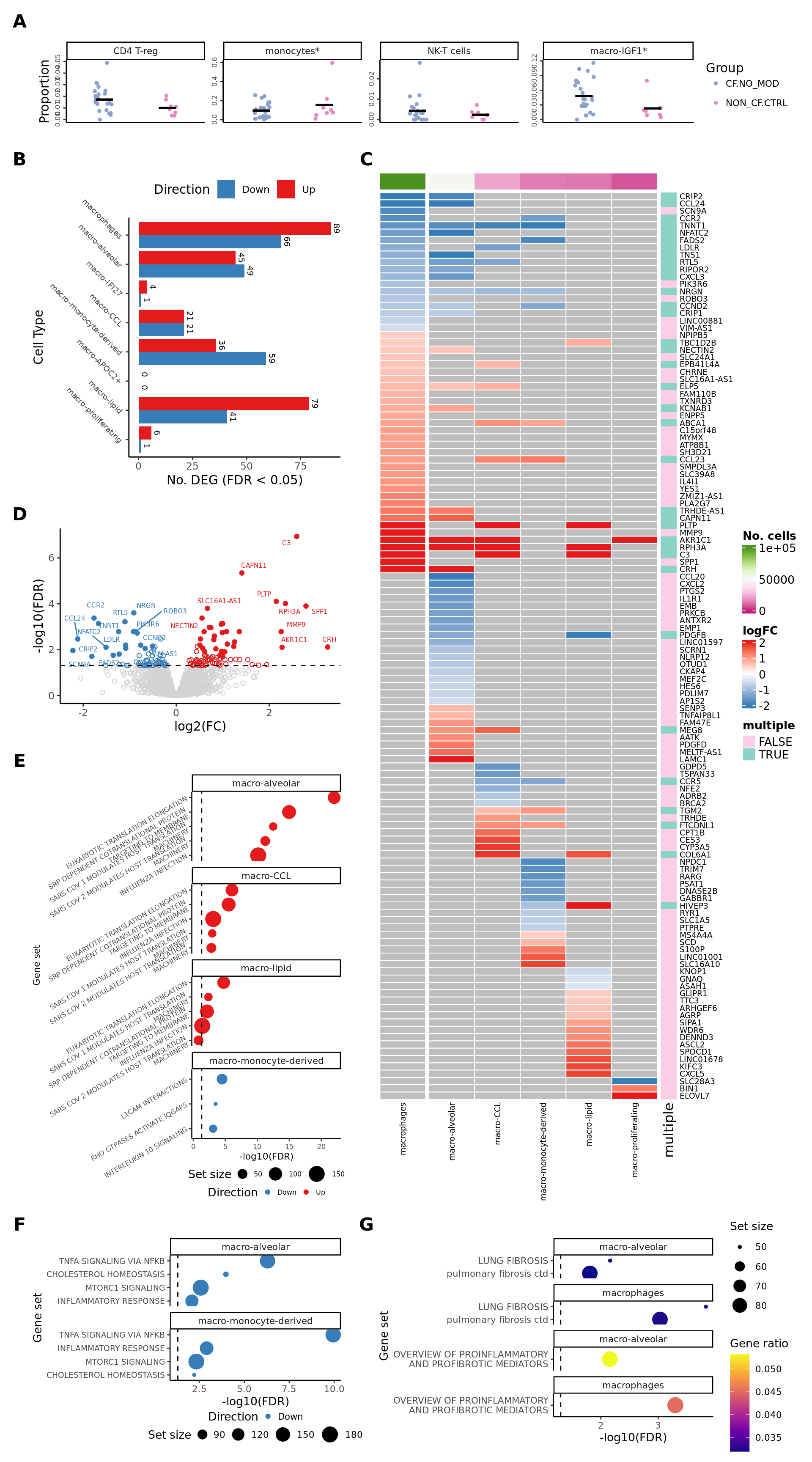
Figure 3

layout <- "
AAAAAAA
BBBCCCC
BBBCCCC
BBBCCCC
DDDCCCC
DDDCCCC
EEECCCC
EEECCCC
EEECCCC
EEECCCC
GGGHHHH
GGGHHHH
"

wrap_elements(cf_props & theme(legend.position = "right",
                               legend.direction = "vertical")) +
  wrap_elements(deg_barplot) +
  wrap_elements(grid::grid.grabExpr(ComplexHeatmap::draw(plot_lfc))) +
  wrap_elements(volc_plot) +
  wrap_elements(cam_plot_reactome + theme(legend.position = "bottom",
                                          legend.direction = "horizontal",
                                          legend.box = "vertical",
                                          legend.margin = margin(-0.5,0,0,0, unit="lines"),
                                          legend.key.size = unit(0.5, unit="lines"),
                                          legend.text = element_text(size = 6),
                                          axis.title = element_text(size = 8),
                                          axis.text = element_text(size = 6))) +
  wrap_elements(cam_plot_hallmark+ theme(legend.position = "bottom",
                                          legend.direction = "horizontal",
                                          legend.box = "vertical",
                                          legend.margin = margin(-0.5,0,0,0, unit="lines"),
                                          legend.key.size = unit(0.5, unit="lines"),
                                          legend.text = element_text(size = 8))) +
  wrap_elements(ora_plot_fibrosis) +
  plot_layout(design = layout) +
  plot_annotation(tag_levels = "A")  &
  theme(plot.tag = element_text(size = 16,
                                face = "bold",
                                family = "arial"))

Session info


sessionInfo()
R version 4.3.3 (2024-02-29)
Platform: x86_64-pc-linux-gnu (64-bit)
Running under: Ubuntu 22.04.4 LTS

Matrix products: default
BLAS:   /usr/lib/x86_64-linux-gnu/openblas-pthread/libblas.so.3 
LAPACK: /usr/lib/x86_64-linux-gnu/openblas-pthread/libopenblasp-r0.3.20.so;  LAPACK version 3.10.0

locale:
 [1] LC_CTYPE=en_AU.UTF-8       LC_NUMERIC=C              
 [3] LC_TIME=en_AU.UTF-8        LC_COLLATE=en_AU.UTF-8    
 [5] LC_MONETARY=en_AU.UTF-8    LC_MESSAGES=en_AU.UTF-8   
 [7] LC_PAPER=en_AU.UTF-8       LC_NAME=C                 
 [9] LC_ADDRESS=C               LC_TELEPHONE=C            
[11] LC_MEASUREMENT=en_AU.UTF-8 LC_IDENTIFICATION=C       

time zone: Etc/UTC
tzcode source: system (glibc)

attached base packages:
[1] stats4    stats     graphics  grDevices datasets  utils     methods  
[8] base     

other attached packages:
 [1] readxl_1.4.3                ggh4x_0.2.8                
 [3] dsb_1.0.3                   paletteer_1.6.0            
 [5] tidyHeatmap_1.8.1           speckle_1.2.0              
 [7] glue_1.7.0                  org.Hs.eg.db_3.18.0        
 [9] AnnotationDbi_1.64.1        patchwork_1.2.0            
[11] clustree_0.5.1              ggraph_2.2.0               
[13] here_1.0.1                  dittoSeq_1.14.2            
[15] glmGamPoi_1.14.3            SeuratObject_4.1.4         
[17] Seurat_4.4.0                lubridate_1.9.3            
[19] forcats_1.0.0               stringr_1.5.1              
[21] dplyr_1.1.4                 purrr_1.0.2                
[23] readr_2.1.5                 tidyr_1.3.1                
[25] tibble_3.2.1                ggplot2_3.5.0              
[27] tidyverse_2.0.0             edgeR_4.0.15               
[29] limma_3.58.1                SingleCellExperiment_1.24.0
[31] SummarizedExperiment_1.32.0 Biobase_2.62.0             
[33] GenomicRanges_1.54.1        GenomeInfoDb_1.38.6        
[35] IRanges_2.36.0              S4Vectors_0.40.2           
[37] BiocGenerics_0.48.1         MatrixGenerics_1.14.0      
[39] matrixStats_1.2.0           workflowr_1.7.1            

loaded via a namespace (and not attached):
  [1] fs_1.6.3                spatstat.sparse_3.0-3   bitops_1.0-7           
  [4] httr_1.4.7              RColorBrewer_1.1-3      doParallel_1.0.17      
  [7] tools_4.3.3             sctransform_0.4.1       utf8_1.2.4             
 [10] R6_2.5.1                lazyeval_0.2.2          uwot_0.1.16            
 [13] GetoptLong_1.0.5        withr_3.0.0             sp_2.1-3               
 [16] gridExtra_2.3           progressr_0.14.0        cli_3.6.2              
 [19] Cairo_1.6-2             spatstat.explore_3.2-6  prismatic_1.1.1        
 [22] labeling_0.4.3          sass_0.4.8              spatstat.data_3.0-4    
 [25] ggridges_0.5.6          pbapply_1.7-2           parallelly_1.37.0      
 [28] rstudioapi_0.15.0       RSQLite_2.3.5           generics_0.1.3         
 [31] shape_1.4.6             vroom_1.6.5             ica_1.0-3              
 [34] spatstat.random_3.2-2   dendextend_1.17.1       Matrix_1.6-5           
 [37] fansi_1.0.6             abind_1.4-5             lifecycle_1.0.4        
 [40] whisker_0.4.1           yaml_2.3.8              snakecase_0.11.1       
 [43] SparseArray_1.2.4       Rtsne_0.17              grid_4.3.3             
 [46] blob_1.2.4              promises_1.2.1          crayon_1.5.2           
 [49] miniUI_0.1.1.1          lattice_0.22-5          cowplot_1.1.3          
 [52] KEGGREST_1.42.0         pillar_1.9.0            knitr_1.45             
 [55] ComplexHeatmap_2.18.0   rjson_0.2.21            future.apply_1.11.1    
 [58] codetools_0.2-19        leiden_0.4.3.1          getPass_0.2-4          
 [61] data.table_1.15.0       vctrs_0.6.5             png_0.1-8              
 [64] cellranger_1.1.0        gtable_0.3.4            rematch2_2.1.2         
 [67] cachem_1.0.8            xfun_0.42               S4Arrays_1.2.0         
 [70] mime_0.12               tidygraph_1.3.1         survival_3.7-0         
 [73] pheatmap_1.0.12         iterators_1.0.14        statmod_1.5.0          
 [76] ellipsis_0.3.2          fitdistrplus_1.1-11     ROCR_1.0-11            
 [79] nlme_3.1-164            bit64_4.0.5             RcppAnnoy_0.0.22       
 [82] rprojroot_2.0.4         bslib_0.6.1             irlba_2.3.5.1          
 [85] KernSmooth_2.23-24      colorspace_2.1-0        DBI_1.2.1              
 [88] tidyselect_1.2.0        processx_3.8.3          bit_4.0.5              
 [91] compiler_4.3.3          git2r_0.33.0            DelayedArray_0.28.0    
 [94] plotly_4.10.4           scales_1.3.0            lmtest_0.9-40          
 [97] callr_3.7.3             digest_0.6.34           goftest_1.2-3          
[100] spatstat.utils_3.0-4    rmarkdown_2.25          XVector_0.42.0         
[103] htmltools_0.5.7         pkgconfig_2.0.3         highr_0.10             
[106] fastmap_1.1.1           rlang_1.1.3             GlobalOptions_0.1.2    
[109] htmlwidgets_1.6.4       shiny_1.8.0             farver_2.1.1           
[112] jquerylib_0.1.4         zoo_1.8-12              jsonlite_1.8.8         
[115] mclust_6.1              RCurl_1.98-1.14         magrittr_2.0.3         
[118] GenomeInfoDbData_1.2.11 munsell_0.5.0           Rcpp_1.0.12            
[121] viridis_0.6.5           reticulate_1.35.0       stringi_1.8.3          
[124] zlibbioc_1.48.0         MASS_7.3-60.0.1         plyr_1.8.9             
[127] parallel_4.3.3          listenv_0.9.1           ggrepel_0.9.5          
[130] deldir_2.0-2            Biostrings_2.70.2       graphlayouts_1.1.0     
[133] splines_4.3.3           tensor_1.5              hms_1.1.3              
[136] circlize_0.4.15         locfit_1.5-9.8          ps_1.7.6               
[139] igraph_2.0.1.1          spatstat.geom_3.2-8     reshape2_1.4.4         
[142] evaluate_0.23           renv_1.0.3              BiocManager_1.30.22    
[145] tzdb_0.4.0              foreach_1.5.2           tweenr_2.0.3           
[148] httpuv_1.6.14           RANN_2.6.1              polyclip_1.10-6        
[151] future_1.33.1           clue_0.3-65             scattermore_1.2        
[154] ggforce_0.4.2           janitor_2.2.0           xtable_1.8-4           
[157] later_1.3.2             viridisLite_0.4.2       memoise_2.0.1          
[160] cluster_2.1.6           timechange_0.3.0        globals_0.16.2