Last updated: 2026-03-23

Checks: 7 0

Knit directory: paediatric-cf-inflammation-citeseq/

This reproducible R Markdown analysis was created with workflowr (version 1.7.1). The Checks tab describes the reproducibility checks that were applied when the results were created. The Past versions tab lists the development history.


Great! Since the R Markdown file has been committed to the Git repository, you know the exact version of the code that produced these results.

Great job! The global environment was empty. Objects defined in the global environment can affect the analysis in your R Markdown file in unknown ways. For reproduciblity it’s best to always run the code in an empty environment.

The command set.seed(20240216) was run prior to running the code in the R Markdown file. Setting a seed ensures that any results that rely on randomness, e.g. subsampling or permutations, are reproducible.

Great job! Recording the operating system, R version, and package versions is critical for reproducibility.

Nice! There were no cached chunks for this analysis, so you can be confident that you successfully produced the results during this run.

Great job! Using relative paths to the files within your workflowr project makes it easier to run your code on other machines.

Great! You are using Git for version control. Tracking code development and connecting the code version to the results is critical for reproducibility.

The results in this page were generated with repository version 31e1e1a. See the Past versions tab to see a history of the changes made to the R Markdown and HTML files.

Note that you need to be careful to ensure that all relevant files for the analysis have been committed to Git prior to generating the results (you can use wflow_publish or wflow_git_commit). workflowr only checks the R Markdown file, but you know if there are other scripts or data files that it depends on. Below is the status of the Git repository when the results were generated:


Ignored files:
    Ignored:    .Rhistory
    Ignored:    .Rproj.user/
    Ignored:    analysis/.DS_Store
    Ignored:    code/obsolete/
    Ignored:    data/.DS_Store
    Ignored:    data/C133_Neeland_batch0/
    Ignored:    data/C133_Neeland_batch1/
    Ignored:    data/C133_Neeland_batch2/
    Ignored:    data/C133_Neeland_batch3/
    Ignored:    data/C133_Neeland_batch4/
    Ignored:    data/C133_Neeland_batch5/
    Ignored:    data/C133_Neeland_batch6/
    Ignored:    data/C133_Neeland_merged/
    Ignored:    data/Neeland_processed_data_1.h5ad
    Ignored:    data/Neeland_processed_data_2.h5ad
    Ignored:    data/Neeland_processed_data_3.h5ad
    Ignored:    data/intermediate_objects/.DS_Store
    Ignored:    data/updated_h5ad_files/
    Ignored:    renv/library/
    Ignored:    renv/staging/

Untracked files:
    Untracked:  analysis/14.2_DGE_analysis_ciliated-epithelial-cells.Rmd
    Untracked:  analysis/cellxgene_submission.Rmd
    Untracked:  analysis/epithelial_cell_analysis.Rmd
    Untracked:  analysis/epithelial_cell_analysis.nb.html
    Untracked:  data/GOBP_CYTOKINE_MEDIATED_SIGNALING_PATHWAY.v2025.1.Hs.tsv
    Untracked:  data/cellxgene_cell_ontologies_ann_level_3.xlsx
    Untracked:  data/gencode.v44.primary_assembly.annotation.gtf
    Untracked:  data/intermediate_objects/prop.ann_level1.all.fit.rds
    Untracked:  data/intermediate_objects/prop.ann_level3.macrophages.fit.rds
    Untracked:  data/intermediate_objects/prop.ann_level3.non-macrophages.fit.rds
    Untracked:  output/dge_analysis/epithelial cells/
    Untracked:  output/pdf_figures/

Unstaged changes:
    Modified:   .DS_Store
    Modified:   analysis/13.0_DGE_analysis_macrophages.Rmd
    Modified:   analysis/13.1_DGE_analysis_macro-alveolar.Rmd
    Modified:   analysis/13.2_DGE_analysis_macro-APOC2+.Rmd
    Modified:   analysis/13.3_DGE_analysis_macro-CCL.Rmd
    Modified:   analysis/13.4_DGE_analysis_macro-IFI27.Rmd
    Modified:   analysis/13.5_DGE_analysis_macro-lipid.Rmd
    Modified:   analysis/13.6_DGE_analysis_macro-monocyte-derived.Rmd
    Modified:   analysis/13.7_DGE_analysis_macro-proliferating.Rmd
    Modified:   analysis/14.0_DGE_analysis_CD4-T-cells.Rmd
    Modified:   analysis/14.1_DGE_analysis_CD8-T-cells.Rmd
    Modified:   analysis/14.2_DGE_analysis_DC-cells.Rmd
    Modified:   analysis/15.0_proportions_analysis_ann_level_1.Rmd
    Modified:   analysis/15.1_proportions_analysis_ann_level_3_non-macrophages.Rmd
    Modified:   analysis/15.2_proportions_analysis_ann_level_3_macrophages.Rmd
    Modified:   analysis/16.3_Figure_4.Rmd
    Modified:   analysis/16.4_Figure_5.Rmd
    Modified:   analysis/16.6_Supplementary_Figure_2.Rmd
    Modified:   data/intermediate_objects/macrophages.CF_samples.fit.rds
    Modified:   data/intermediate_objects/macrophages.all_samples.fit.rds
    Modified:   output/dge_analysis/macrophages/CAM.FIBROSIS.CF.IVAvCF.NO_MOD.csv
    Modified:   output/dge_analysis/macrophages/CAM.FIBROSIS.CF.IVAvNON_CF.CTRL.csv
    Modified:   output/dge_analysis/macrophages/CAM.FIBROSIS.CF.LUMA_IVAvCF.NO_MOD.csv
    Modified:   output/dge_analysis/macrophages/CAM.FIBROSIS.CF.NO_MOD.SvCF.NO_MOD.M.csv
    Modified:   output/dge_analysis/macrophages/CAM.FIBROSIS.CF.NO_MODvNON_CF.CTRL.csv
    Modified:   output/dge_analysis/macrophages/CAM.GO.CF.IVAvCF.NO_MOD.csv
    Modified:   output/dge_analysis/macrophages/CAM.GO.CF.IVAvNON_CF.CTRL.csv
    Modified:   output/dge_analysis/macrophages/CAM.GO.CF.LUMA_IVAvCF.NO_MOD.csv
    Modified:   output/dge_analysis/macrophages/CAM.GO.CF.NO_MOD.SvCF.NO_MOD.M.csv
    Modified:   output/dge_analysis/macrophages/CAM.GO.CF.NO_MODvNON_CF.CTRL.csv
    Modified:   output/dge_analysis/macrophages/CAM.HALLMARK.CF.IVAvCF.NO_MOD.csv
    Modified:   output/dge_analysis/macrophages/CAM.HALLMARK.CF.IVAvNON_CF.CTRL.csv
    Modified:   output/dge_analysis/macrophages/CAM.HALLMARK.CF.LUMA_IVAvCF.NO_MOD.csv
    Modified:   output/dge_analysis/macrophages/CAM.HALLMARK.CF.NO_MOD.SvCF.NO_MOD.M.csv
    Modified:   output/dge_analysis/macrophages/CAM.HALLMARK.CF.NO_MODvNON_CF.CTRL.csv
    Modified:   output/dge_analysis/macrophages/CAM.REACTOME.CF.IVAvCF.NO_MOD.csv
    Modified:   output/dge_analysis/macrophages/CAM.REACTOME.CF.IVAvNON_CF.CTRL.csv
    Modified:   output/dge_analysis/macrophages/CAM.REACTOME.CF.LUMA_IVAvCF.NO_MOD.csv
    Modified:   output/dge_analysis/macrophages/CAM.REACTOME.CF.NO_MOD.SvCF.NO_MOD.M.csv
    Modified:   output/dge_analysis/macrophages/CAM.REACTOME.CF.NO_MODvNON_CF.CTRL.csv
    Modified:   output/dge_analysis/macrophages/CAM.WP.CF.IVAvCF.NO_MOD.csv
    Modified:   output/dge_analysis/macrophages/CAM.WP.CF.IVAvNON_CF.CTRL.csv
    Modified:   output/dge_analysis/macrophages/CAM.WP.CF.LUMA_IVAvCF.NO_MOD.csv
    Modified:   output/dge_analysis/macrophages/CAM.WP.CF.NO_MOD.SvCF.NO_MOD.M.csv
    Modified:   output/dge_analysis/macrophages/CAM.WP.CF.NO_MODvNON_CF.CTRL.csv
    Modified:   output/dge_analysis/macrophages/CF.IVAvCF.NO_MOD.csv
    Modified:   output/dge_analysis/macrophages/CF.IVAvNON_CF.CTRL.csv
    Modified:   output/dge_analysis/macrophages/CF.LUMA_IVAvCF.NO_MOD.csv
    Modified:   output/dge_analysis/macrophages/CF.NO_MOD.SvCF.NO_MOD.M.csv
    Modified:   output/dge_analysis/macrophages/CF.NO_MODvNON_CF.CTRL.csv
    Modified:   output/dge_analysis/macrophages/ORA.GO.CF.IVAvNON_CF.CTRL.csv
    Modified:   output/dge_analysis/macrophages/ORA.GO.CF.NO_MOD.SvCF.NO_MOD.M.csv
    Modified:   output/dge_analysis/macrophages/ORA.GO.CF.NO_MODvNON_CF.CTRL.csv
    Modified:   output/dge_analysis/macrophages/ORA.HALLMARK.CF.IVAvCF.NO_MOD.csv
    Modified:   output/dge_analysis/macrophages/ORA.REACTOME.CF.NO_MODvNON_CF.CTRL.csv

Note that any generated files, e.g. HTML, png, CSS, etc., are not included in this status report because it is ok for generated content to have uncommitted changes.


These are the previous versions of the repository in which changes were made to the R Markdown (analysis/16.2_Figure_3.Rmd) and HTML (docs/16.2_Figure_3.html) files. If you’ve configured a remote Git repository (see ?wflow_git_remote), click on the hyperlinks in the table below to view the files as they were in that past version.

File Version Author Date Message
Rmd 31e1e1a Jovana Maksimovic 2026-03-23 wflow_publish("analysis/16.2_Figure_3.Rmd")
html 91b42ff Jovana Maksimovic 2026-03-23 Build site.
Rmd 382297f Jovana Maksimovic 2026-03-23 wflow_publish("analysis/16.2_Figure_3.Rmd")
html aa4438b Jovana Maksimovic 2025-09-10 Build site.
Rmd ac4f646 Jovana Maksimovic 2025-09-10 wflow_publish("analysis/16.2_Figure_3.Rmd")
html 46fd27d Jovana Maksimovic 2025-03-03 Build site.
Rmd 69271fe Jovana Maksimovic 2025-03-03 wflow_publish("analysis/16.2_Figure_3.Rmd")

Load libraries.

suppressPackageStartupMessages({
 library(SingleCellExperiment)
 library(edgeR)
 library(tidyverse)
 library(ggplot2)
 library(Seurat)
 library(glmGamPoi)
 library(dittoSeq)
 library(here)
 library(clustree)
 library(patchwork)
 library(AnnotationDbi)
 library(org.Hs.eg.db)
 library(glue)
 library(speckle)
 library(tidyHeatmap)
 library(paletteer)
 library(dsb)
 library(ggh4x)
  library(readxl)
  library(purrr)
})

source(here("code/utility.R"))

Load data

files <- list.files(here("data/C133_Neeland_merged"),
                    pattern = "C133_Neeland_full_clean.*(macrophages|t_cells|other_cells)_annotated_diet.SEU.rds",
                    full.names = TRUE)

seuLst <- lapply(files[2:4], function(f) readRDS(f))

seu <- merge(seuLst[[1]], 
             y = c(seuLst[[2]], 
                   seuLst[[3]]))
seu
An object of class Seurat 
21568 features across 194407 samples within 1 assay 
Active assay: RNA (21568 features, 0 variable features)
             used    (Mb) gc trigger    (Mb) limit (Mb)   max used    (Mb)
Ncells   10387681   554.8   18286874   976.7         NA   13517407   722.0
Vcells 1351269951 10309.4 3689746468 28150.6      65536 3548607636 27073.8

Create sample meta data table.

props <- getTransformedProps(clusters = seu$ann_level_3,
                             sample = seu$sample.id, transform="asin")

seu@meta.data %>%
  dplyr::select(sample.id,
                Participant,
                Disease,
                Treatment,
                Severity,
                Group,
                Group_severity,
                Batch, 
                Age, 
                Sex) %>%
     left_join(props$Counts %>% 
                 data.frame %>%
                 group_by(sample) %>%
                 summarise(ncells = sum(Freq)),
               by = c("sample.id" = "sample")) %>%
    distinct() -> info

head(info) %>% knitr::kable()
sample.id Participant Disease Treatment Severity Group Group_severity Batch Age Sex ncells
sample_33.1 sample_33 CF treated (ivacaftor) severe CF.IVA CF.IVA.S 1 5.950685 M 2139
sample_25.1 sample_25 CF untreated severe CF.NO_MOD CF.NO_MOD.S 1 4.910000 F 3272
sample_29.1 sample_29 CF untreated severe CF.NO_MOD CF.NO_MOD.S 1 5.989041 F 1568
sample_27.1 sample_27 CF treated (ivacaftor) mild CF.IVA CF.IVA.M 1 4.917808 M 2467
sample_32.1 sample_32 CF untreated mild CF.NO_MOD CF.NO_MOD.M 1 5.926027 F 2963
sample_26.1 sample_26 CF untreated mild CF.NO_MOD CF.NO_MOD.M 1 5.049315 M 2040

Prepare figure panels

Set up short/better names for cell types and conditions in figure.

lab_map <- c(
  "macro-alveolar"          = "AM",
  "macro-IGF1"              = "AM.IGF1",
  "macro-CCL"               = "AM.CCL",
  "macro-lipid"             = "AM.Lipid",
  "macro-MT"                = "AM.MT",
  "macro-IFN"               = "AM.IFN",
  "macro-APOC2+"            = "AM.APOC2",
  "macro-CCL18"             = "AM.CCL18",
  "macro-IFI27"             = "AM.IFI27",
  "macro-monocyte-derived"  = "Mac.Mono.Deriv",
  "macro-interstitial"      = "Mac.Interstitial",
  "macro-lipid-APOC2+"      = "AM.Lipid.APOC2",
  "macro-T"                 = "Mac.T",
  "macro-IFI27+CCL18+"      = "AM.IFI27.CCL18",
  "macro-IFI27+APOC2+"      = "AM.IFI27.APOC2",
  "macro-proliferating"     = "Mac.Prolif",
  "macrophages"             = "All Macs (exc. Prolif)",
  "CD4 T-reg" = "CD4 T-reg",
  "monocytes" = "monocytes",
  "NK-T cells" = "NK-T cells"
)

samp_map <-
c(
  "CF.IVA" = "CF (iva)",
  "CF.LUMA_IVA" = "CF (luma/iva)",
  "CF.NO_MOD" = "CF (no mod)",
  "NON_CF.CTRL" = "Non-CF control",
  "healthy" = "Control",
  "mild" = "Mild",
  "severe" = "Severe"
)
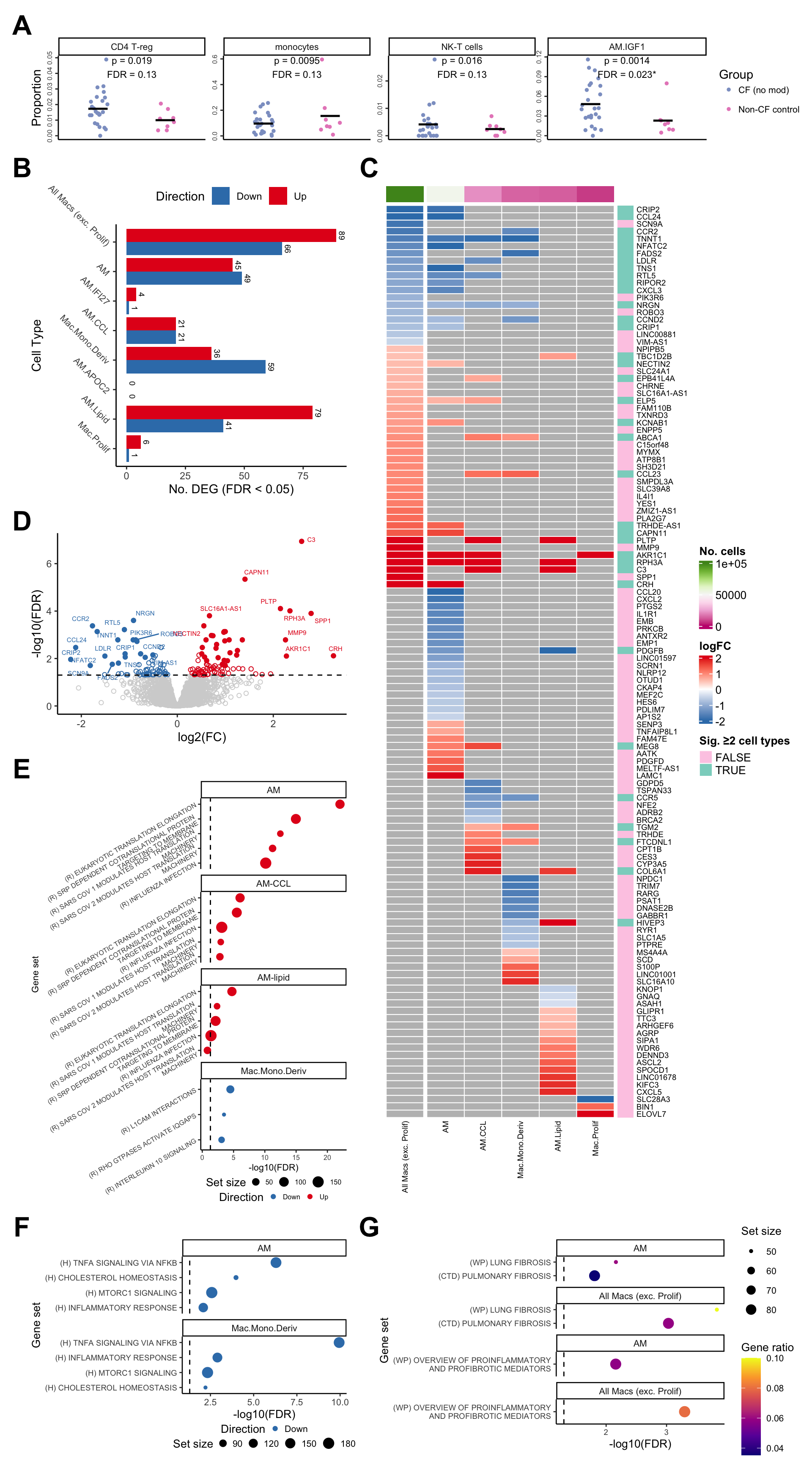
# 3A: monocytes, NK-T cells, CD4 Tregs, macro-IGF1

props <- getTransformedProps(clusters = seu$ann_level_3[!str_detect(seu$ann_level_3, "macro")],
                             sample = seu$sample.id[!str_detect(seu$ann_level_3, "macro")], transform="asin")

props$Proportions %>% data.frame %>%
  left_join(info,
            by = c("sample" = "sample.id")) %>%
  dplyr::filter(Group %in% c("CF.NO_MOD", "NON_CF.CTRL"),
                clusters %in% c("monocytes", 
                                "NK-T cells",
                                "CD4 T-reg")) -> dat

sig_names <- as_labeller(lab_map)

prop.non_macros.fit <- readRDS(here("data/intermediate_objects/prop.ann_level3.non-macrophages.fit.rds"))
prop.macros.fit <- readRDS(here("data/intermediate_objects/prop.ann_level3.macrophages.fit.rds"))

fits <- list(
  non_macros = prop.non_macros.fit,
  macros = prop.macros.fit
)

stats_all <- map_dfr(
  fits,
  ~ topTable(.x,
             coef = "CF.NO_MODvNON_CF.CTRL",
             n = Inf) %>%
      rownames_to_column("clusters"),
  .id = "fit"
)

stat_labels <- stats_all %>%
  filter(clusters %in% unique(dat$clusters)) %>%
  distinct(clusters, .keep_all = TRUE) %>%
  mutate(
    sig = case_when(
      adj.P.Val < 0.001 ~ "***",
      adj.P.Val < 0.01  ~ "**",
      adj.P.Val < 0.05  ~ "*",
      TRUE ~ ""
    ),
    label = sprintf("p = %.2g\nFDR = %.2g%s", 
                    P.Value, adj.P.Val, sig)
  )

y_pos <- dat %>%
  group_by(clusters) %>%
  summarise(y = max(Freq, na.rm = TRUE) * 0.9)

stat_labels <- left_join(stat_labels, y_pos, by = "clusters")

pal <- setNames(RColorBrewer::brewer.pal(7, "Set2"),
                unname(samp_map))
dat %>%
  mutate(Group = samp_map[Group]) %>%
  ggplot(aes(x = Group,
             y = Freq,
             colour = Group)) +
  geom_jitter(stat = "identity",
              width = 0.15,
              size = 1) +
  theme_classic() +
  theme(axis.text.x = element_blank(),
        axis.ticks.x = element_blank(),
        axis.title.x = element_blank(),
        axis.text.y = element_text(size = 7),
        legend.position = "bottom",
        legend.direction = "horizontal",
        strip.text = element_text(size = 8)) +
  labs(x = "Group", y = "Proportion") +
  facet_wrap(~clusters, scales = "free_y", ncol = 4,
             labeller = sig_names) +
  stat_summary(
    geom = "point",
    fun.y = "mean",
    col = "black",
    shape = "_",
    size = 10) +
  scale_color_manual(values = pal) +
  geom_text(
  data = stat_labels,
  aes(x = 1.5, y = y, label = label),
  inherit.aes = FALSE,
  size = 3) -> p1

p1

Version Author Date
91b42ff Jovana Maksimovic 2026-03-23
aa4438b Jovana Maksimovic 2025-09-10
46fd27d Jovana Maksimovic 2025-03-03
props <- getTransformedProps(clusters = seu$ann_level_3[str_detect(seu$ann_level_3, "macro")],
                             sample = seu$sample.id[str_detect(seu$ann_level_3, "macro")], transform="asin")

props$Proportions %>% data.frame %>%
  left_join(info,
            by = c("sample" = "sample.id")) %>%
  dplyr::filter(Group %in% c("CF.NO_MOD", "NON_CF.CTRL"),
                clusters %in% c("macro-IGF1")) -> dat

stat_labels <- stats_all %>%
  filter(clusters %in% unique(dat$clusters)) %>%
  distinct(clusters, .keep_all = TRUE) %>%
  mutate(
    sig = case_when(
      adj.P.Val < 0.001 ~ "***",
      adj.P.Val < 0.01  ~ "**",
      adj.P.Val < 0.05  ~ "*",
      TRUE ~ ""
    ),
    label = sprintf("p = %.2g\nFDR = %.2g%s", 
                    P.Value, adj.P.Val, sig)
  )

y_pos <- dat %>%
  group_by(clusters) %>%
  summarise(y = max(Freq, na.rm = TRUE) * 0.9)

stat_labels <- left_join(stat_labels, y_pos, by = "clusters")

dat %>%
  mutate(Group = samp_map[Group]) %>%
ggplot(aes(x = Group,
                y = Freq,
                colour = Group)) +
  geom_jitter(stat = "identity",
              width = 0.15,
              size = 1) +
  theme_classic() +
  theme(axis.text.x = element_blank(),
          axis.ticks.x = element_blank(),
          axis.title.x = element_blank(),
          axis.text.y = element_text(size = 7),
          legend.position = "bottom",
          legend.direction = "horizontal",
          strip.text = element_text(size = 8)) +
  labs(x = "Group", y = "Proportion") +
  facet_wrap(~clusters, scales = "free_y", ncol = 4,
             labeller = sig_names) +
  stat_summary(
    geom = "point",
    fun.y = "mean",
    col = "black",
    shape = "_",
    size = 10) +
  scale_color_manual(values = pal)  +
  geom_text(
  data = stat_labels,
  aes(x = 1.5, y = y, label = label),
  inherit.aes = FALSE,
  size = 3) -> p2

layout <- "AAAB"
cf_props <- (p1 + 
                (p2 + theme(axis.title.y = element_blank()))) + 
  plot_layout(design = layout, guides = "collect") &
  theme(axis.text.y = element_text(size = 6,
                                   angle = 90,
                                   hjust = 0.5),
        legend.text = element_text(size = 8),
        legend.key.spacing = unit(0, "lines"),
        legend.margin = margin(-0.5,0,0,0, unit="lines"),
        legend.direction = "horizontal",
        legend.position = "bottom") 

cf_props

Version Author Date
91b42ff Jovana Maksimovic 2026-03-23
aa4438b Jovana Maksimovic 2025-09-10
seu@meta.data %>% 
    data.frame %>% 
    dplyr::select(ann_level_2) %>%
    dplyr::filter(str_detect(ann_level_2, "macro")) %>%
    group_by(ann_level_2) %>% 
    count() %>%
    janitor::adorn_totals(name = "macrophages") %>%
    arrange(-n) %>%
    dplyr::rename(cell = ann_level_2) -> cell_freq

cell_freq
                   cell      n
            macrophages 165209
         macro-alveolar  52563
            macro-IFI27  24864
              macro-CCL  21246
 macro-monocyte-derived  13461
           macro-APOC2+  13354
            macro-lipid  12452
             macro-IGF1   8229
    macro-proliferating   6821
               macro-MT   4037
     macro-interstitial   3412
                macro-T   2722
              macro-IFN   2048
files <- list.files(here("data/intermediate_objects"),
            pattern = "macro.*all_samples", 
            full.names = TRUE) 
 
cutoff <- 0.05 
cont_name <- "CF.NO_MODvNON_CF.CTRL"
lfc_cutoff <- log2(1.1)
suffix <- ".all_samples.fit.rds"
  
get_deg_data(files, cont_name, cell_freq, treat_lfc = lfc_cutoff,
             suffix = suffix) -> dat
dat %>%
  dplyr::select(gene, cell, logFC) %>%
  distinct() %>%
  pivot_wider(
    names_from = cell,        # Column whose values become new column names
    values_from = logFC,
    values_fill = list(logFC = NA)) %>%
   arrange(across(all_of(cell_freq$cell[cell_freq$cell %in% dat$cell]))) %>%
  column_to_rownames(var = "gene") -> dat_lfc
col_fun <- circlize::colorRamp2(seq(0, 100000, length.out = 9), 
                                (RColorBrewer::brewer.pal(9, "PiYG")))
col_split <- c(rep("aggregate", 1), rep("sub-type", ncol(dat_lfc) - 1))

pal_dt <- c(paletteer::paletteer_d("RColorBrewer::Set1")[2:1], "grey") 
col_lfc_fun <- circlize::colorRamp2(seq(-2, 2, length.out = 3), 
                                    c(pal_dt[1], "white", pal_dt[2]))

ComplexHeatmap::HeatmapAnnotation(df = cell_freq %>%
                                    dplyr::filter(cell %in% colnames(dat_lfc)) %>%
                                    column_to_rownames(var = "cell") %>%
                                    dplyr::rename(`No. cells` = n),
                                  which = "column",
                                  show_annotation_name = FALSE,
                                  col = list(`No. cells` = col_fun),
                                  annotation_legend_param = list(
                                    `No. cells` = list(direction = "vertical"))) -> col_ann

ComplexHeatmap::HeatmapAnnotation(df = data.frame(`Sig. ≥2 cell types` = (rowSums(!is.na(dat_lfc)) > 1),
                                                  check.names = FALSE),
                                  which = "row",
                                  col = list(`Sig. ≥2 cell types` = c("FALSE" = "#fdcce5","TRUE" = "#8bd3c7")),
                                  annotation_legend_param = list(
                                    `Sig. ≥2 cell types` = list(direction = "vertical",
                                                    ncol = 1)),
                                  show_annotation_name = FALSE) -> row_ann

colnames(dat_lfc) <- lab_map[colnames(dat_lfc)]
ComplexHeatmap::Heatmap(dat_lfc, 
                        name = "logFC",
                        column_split = col_split,
                        column_title = NULL,
                        cluster_rows = FALSE,
                        cluster_columns = FALSE,
                        rect_gp = grid::gpar(col = "white", lwd = 1),
                        row_names_gp = grid::gpar(fontsize = 7),
                        column_names_gp = grid::gpar(fontsize = 7),
                        col = col_lfc_fun,
                        top_annotation = col_ann,
                        right_annotation = row_ann,
                        heatmap_legend_param = list(direction = "vertical")) -> plot_lfc

ComplexHeatmap::draw(as(list(plot_lfc), "HeatmapList"), 
                     heatmap_legend_side = "right", 
                     annotation_legend_side = "right",
                     merge_legends = TRUE) -> plot_lfc

Version Author Date
aa4438b Jovana Maksimovic 2025-09-10
plot_lfc

Version Author Date
aa4438b Jovana Maksimovic 2025-09-10
bind_rows(lapply(files, function(f){
  deg_results <- readRDS(f)
  lrt <- glmLRT(deg_results$fit, 
                contrast = deg_results$contr[,cont_name])
  tmp <- cbind(summary(decideTests(lrt, p.value = cutoff)) %>% data.frame,
                    cell = str_extract(basename(f), "^[^.]+"))
  tmp
})) -> dat_deg
dat_deg %>% 
  left_join(cell_freq) -> dat_deg

pal_dt <- c(paletteer::paletteer_d("RColorBrewer::Set1")[2:1], "grey") 

dat_deg %>%
  dplyr::filter(Var1 != "NotSig") %>%
  mutate(cell = lab_map[as.character(cell)]) %>%
  ggplot(aes(x = fct_reorder(cell, n), y = Freq, fill = Var1)) +
  geom_col(position = "dodge") +
  scale_fill_manual(values = pal_dt) +
  theme_classic() +
  theme(axis.text.y = element_text(angle = -45,
                                   hjust = 1,
                                   vjust = 1,
                                   size = 7),
        legend.position = "top") +
  geom_text(aes(label = Freq), 
            position = position_dodge(width = 0.9),
            vjust = -0.5,
            angle = 270,
            size = 2.5) +
  labs(x = "Cell Type",
       y = "No. DEG (FDR < 0.05)",
       fill = "Direction") +
  coord_flip() -> deg_barplot

deg_barplot

Version Author Date
aa4438b Jovana Maksimovic 2025-09-10
46fd27d Jovana Maksimovic 2025-03-03
volc_plot <- draw_treat_volcano_plot(cell = "macrophages",
                                     suffix = suffix,
                                     cutoff = cutoff,
                                     lfc_cutoff = lfc_cutoff)
volc_plot

Version Author Date
aa4438b Jovana Maksimovic 2025-09-10
Hs.c2.all <- convert_gmt_to_list(here("data/c2.all.v2024.1.Hs.entrez.gmt"))
Hs.h.all <- convert_gmt_to_list(here("data/h.all.v2024.1.Hs.entrez.gmt"))
Hs.c5.all <- convert_gmt_to_list(here("data/c5.all.v2024.1.Hs.entrez.gmt"))

fibrosis <- create_custom_gene_lists_from_file(here("data/fibrosis_gene_sets.csv"))
# add fibrosis sets from REACTOME and WIKIPATHWAYS
fibrosis <- c(lapply(fibrosis, function(l) l[!is.na(l)]),
              Hs.c2.all[str_detect(names(Hs.c2.all), "FIBROSIS")])

gene_sets_list <- list(HALLMARK = Hs.h.all,
                       GO = Hs.c5.all,
                       REACTOME = Hs.c2.all[str_detect(names(Hs.c2.all), "REACTOME")],
                       WP = Hs.c2.all[str_detect(names(Hs.c2.all), "^WP")],
                       FIBROSIS = fibrosis)
# alveolar macrophages, macro-CCL, macro-lipid, Monocyte-derived macrophages
cell_types <- c("macro-alveolar", 
                "macro-monocyte-derived")

# TNFA signalling by NFKB, inflammatory responses, MTORC1 signalling, and cholesterol homeostasis

selected <- "ALLOGRAFT_REJECTION|ANDROGEN_RESPONSE"
results_list <- lapply(cell_types, function(cell_type){
  read_csv(file = here("output",
                       "dge_analysis",
                       cell_type,
                       "CAM.HALLMARK.CF.NO_MODvNON_CF.CTRL.csv")) %>%
    dplyr::filter(!str_detect(Set, selected)) %>%
    column_to_rownames(var = "Set") %>%
                       mutate(cell = cell_type)
})
names(results_list) <- rep("HALLMARK", length(results_list))

labels <- as_labeller(
     c("HALLMARK; macro-alveolar" = "AM",
       "HALLMARK; macro-monocyte-derived" = "Mac.Mono.Deriv"))
  
top_camera_sets_by_cell(results_list, num = 4, labeller = labels) + 
  theme(plot.title = element_blank(),
        axis.text.y = element_text(size = 7,
                                   angle = 0)) -> cam_plot_hallmark

cam_plot_hallmark

Version Author Date
aa4438b Jovana Maksimovic 2025-09-10
46fd27d Jovana Maksimovic 2025-03-03
# alveolar macrophages, macro-CCL, macro-lipid, Monocyte-derived macrophages
cell_types <- c("macro-alveolar", "macro-CCL", "macro-lipid",
                "macro-monocyte-derived")

# eukaryotic translation and elongation, SRP dependent cotranslational protein targeting to membrane, SARS-COV-1 and -2 host response and influenza infection
# L1CAM interactions, RHO GTPASES and IL-10 signalling

selected <- "EUKARYOTIC_TRANSLATION_ELONGATION|SRP_DEPENDENT_COTRANSLATIONAL|SARS_COV_1_MODULATES|SARS_COV_2_MODULATES|INFLUENZA_INFECTION|L1CAM_INTERACTIONS|INTERLEUKIN_10_SIGNALING|RHO_GTPASES_ACTIVATE_IQGAPS"
results_list <- lapply(cell_types, function(cell_type){
  read_csv(file = here("output",
                       "dge_analysis",
                       cell_type,
                       "CAM.REACTOME.CF.NO_MODvNON_CF.CTRL.csv")) %>%
    dplyr::filter(str_detect(Set, selected)) %>%
    column_to_rownames(var = "Set") %>%
                       mutate(cell = cell_type)
})
names(results_list) <- rep("REACTOME", length(results_list))

labels <- as_labeller(
     c("REACTOME; macro-alveolar" = "AM",
       "REACTOME; macro-CCL" = "AM-CCL",
       "REACTOME; macro-lipid" = "AM-lipid",
       "REACTOME; macro-monocyte-derived" = "Mac.Mono.Deriv"))

top_camera_sets_by_cell(results_list, num = 5, wrap_width = 50,
                        labeller = labels) + 
  theme(plot.title = element_blank(),
        axis.text.y = element_text(size = 6,
                                   angle = 30)) -> cam_plot_reactome

cam_plot_reactome 

Version Author Date
aa4438b Jovana Maksimovic 2025-09-10
46fd27d Jovana Maksimovic 2025-03-03
cell_types <- c("macrophages", "macro-alveolar")

fibrosis <- lapply(cell_types, function(cell_type){
  read_csv(file = here("output",
                       "dge_analysis",
                       cell_type,
                       "ORA.FIBROSIS.CF.NO_MODvNON_CF.CTRL.csv"))  %>%
    column_to_rownames(var = "Set") %>%
                       mutate(cell = cell_type)
})
names(fibrosis) <- rep("FIBROSIS", length(fibrosis))

wp <- lapply(cell_types, function(cell_type){
  read_csv(file = here("output",
                       "dge_analysis",
                       cell_type,
                       "ORA.WP.CF.NO_MODvNON_CF.CTRL.csv"))  %>%
    dplyr::filter(str_detect(Set, "PROFIBROTIC")) %>%
    column_to_rownames(var = "Set") %>%
                       mutate(cell = cell_type)
})
names(wp) <- rep("WP", length(wp))

results_list <- c(fibrosis, wp)

labels <- as_labeller(
     c("FIBROSIS; macro-alveolar" = "AM",
       "WP; macro-alveolar" = "AM",
       "FIBROSIS; macrophages" = "All Macs (exc. Prolif)",
       "WP; macrophages" = "All Macs (exc. Prolif)"))

top_ora_sets_by_cell(results_list, num = 2, wrap_width = 30,
                     labeller = labels) + 
  theme(plot.title = element_blank(),
        axis.text.y = element_text(size = 7,
                                   angle = 0)) -> ora_plot_fibrosis

ora_plot_fibrosis 

Version Author Date
aa4438b Jovana Maksimovic 2025-09-10
46fd27d Jovana Maksimovic 2025-03-03

Figure 3

layout <- "
AAAAAAA
BBBCCCC
BBBCCCC
BBBCCCC
DDDCCCC
DDDCCCC
EEECCCC
EEECCCC
EEECCCC
EEECCCC
GGGHHHH
GGGHHHH
"

wrap_elements(cf_props & theme(legend.position = "right",
                               legend.direction = "vertical",
                               plot.margin = margin(rep(0,4)))) +
  wrap_elements(deg_barplot + theme(plot.margin = margin(rep(0,4)),
                                  axis.text.y = element_text(size = 8))) +
  wrap_elements(grid::grid.grabExpr(ComplexHeatmap::draw(plot_lfc,
                                                         padding = unit(0, "mm")))) +
  wrap_elements(volc_plot + theme(plot.margin = margin(rep(0,4)))) +
  wrap_elements(cam_plot_reactome + theme(legend.position = "bottom",
                                          legend.direction = "horizontal",
                                          legend.box = "vertical",
                                          legend.margin = margin(-0.5,0,0,0, unit="lines"),
                                          legend.key.size = unit(0.5, unit="lines"),
                                          legend.text = element_text(size = 6),
                                          axis.title = element_text(size = 8),
                                          axis.text = element_text(size = 6),
                                          plot.margin = margin(rep(0,4)))) +
  wrap_elements(cam_plot_hallmark + theme(legend.position = "bottom",
                                          legend.direction = "horizontal",
                                          legend.box = "vertical",
                                          legend.margin = margin(-0.5,0,0,0, unit="lines"),
                                          legend.key.size = unit(0.5, unit="lines"),
                                          legend.text = element_text(size = 8),
                                          axis.text = element_text(size = 8),
                                          plot.margin = margin(rep(0,4)))) +
  wrap_elements(ora_plot_fibrosis + theme(plot.margin = margin(rep(0,4)),
                                          axis.text = element_text(size = 7))) +
  plot_layout(design = layout) +
  plot_annotation(tag_levels = "A")  &
  theme(plot.tag = element_text(size = 24,
                                face = "bold",
                                family = "arial"))

Version Author Date
91b42ff Jovana Maksimovic 2026-03-23
aa4438b Jovana Maksimovic 2025-09-10

Supplement

library(ComplexHeatmap)
library(circlize)
library(msigdbr)
library(fgsea)

# ── Preparation function ───────────────────────────────────────────────────────
# Run once per cell type, returns all objects needed for plotting
deg_results <- lapply(files, function(f) readRDS(f))

prepare_tnfa <- function(idx, celltype_name, deg_results) {
  
  lrt <- glmLRT(deg_results[[idx]]$fit, contrast = deg_results[[idx]]$contr[,1])
  top <- topTags(lrt, n = Inf) %>% data.frame()
  
  entrez <- mapIds(
    org.Hs.eg.db,
    keys      = rownames(lrt),
    column    = "ENTREZID",
    keytype   = "SYMBOL",
    multiVals = "first"
  )
  
  mat     <- deg_results[[idx]]$adj$normalizedCounts %>% as.data.frame() %>% as.matrix()
  mat_log <- log2(mat + 0.5)
  mat_z   <- t(scale(t(mat_log)))
  
  metadata <- seu@meta.data
  metadata[match(colnames(mat_z), metadata$sample.id), ] %>%
    remove_rownames() %>%
    dplyr::select(sample.id, Group, Treatment, Severity, Age) %>%
    distinct() %>%
    dplyr::filter(Treatment %in% c("Healthy", "untreated")) -> metadata_subset
  
  sample_anno <- HeatmapAnnotation(
    Severity = samp_map[metadata_subset$Severity],
    Group    = samp_map[metadata_subset$Group],
    Age      = metadata_subset$Age
  )
  
  tnfa_genes <- top[unname(entrez[rownames(top)]) %in%
                      gene_sets_list$HALLMARK$HALLMARK_TNFA_SIGNALING_VIA_NFKB, ] %>%
    arrange(logFC)
  
  ranked_genes <- top %>%
    rownames_to_column(var = "gene") %>%
    arrange(desc(logFC)) %>%
    dplyr::select(gene, logFC) %>%
    deframe()
  
  hallmarks <- msigdbr(species = "Homo sapiens", category = "H") %>%
    split(x = .$gene_symbol, f = .$gs_name)
  
  set.seed(42)
  gsea_res <- fgsea(pathways = hallmarks, stats = ranked_genes,
                    minSize = 15, maxSize = 500, nperm = 1000)
  
  gsea_res_tidy <- gsea_res %>%
    arrange(pval) %>%
    #filter(padj < 0.05) %>%
    slice_min(pval, n = 20) %>%
    mutate(pathway = gsub("HALLMARK_", "", pathway))
  
  tnfa_row           <- gsea_res_tidy %>% filter(grepl("TNFA", pathway))
  tnfa_genes_leading <- if (nrow(tnfa_row) > 0) unlist(tnfa_row[1, 8]) else NULL
  
  tnfa_genes_min <- c("TNFAIP3", "NFKBIA", "TNF", "IL1B", "IL1A",
                      "CXCL2", "CXCL3", "NR4A1", "NR4A2")
  
  list(
    celltype_name      = celltype_name,
    lrt                = lrt,
    entrez             = entrez,
    mat_z              = mat_z,
    metadata_subset    = metadata_subset,
    sample_anno        = sample_anno,
    tnfa_genes         = tnfa_genes,
    tnfa_genes_min     = tnfa_genes_min,
    tnfa_genes_leading = tnfa_genes_leading,
    gsea_res_tidy      = gsea_res_tidy
  )
}

# ── Plot functions ─────────────────────────────────────────────────────────────

plot_barcode <- function(obj) {
  statistic <- sign(obj$lrt$table$logFC) * sqrt(obj$lrt$table$LR)
  id <- ids2indices(
    gene_sets_list$HALLMARK$HALLMARK_TNFA_SIGNALING_VIA_NFKB,
    unname(obj$entrez[rownames(obj$lrt)])
  )
  barcodeplot(
    statistics = statistic,
    index      = unlist(id),
    main       = glue("HALLMARK_TNFA_SIGNALING_VIA_NFKB — {obj$celltype_name}"),
    xlab       = glue("Signed LRT statistic (CF (no mod) - Non-CF (ctrl)) — {obj$celltype_name}")
  )
}

plot_gsea <- function(obj) {
  obj$gsea_res_tidy %>%
    mutate(direction = ifelse(NES > 0, "Up", "Down")) %>%
    ggplot(aes(x = -log10(padj), y = reorder(pathway, -log10(padj)),
               size = abs(NES), colour = direction)) +
    geom_point() +
    scale_colour_manual(values = c("Up" = "#E41A1C", "Down" = "#377EB8"),
                        name = "Direction") +
    scale_size_continuous(range = c(2, 8), name = "NES") +
    geom_vline(xintercept = -log10(0.05), linetype = "dashed", colour = "grey50") +
    labs(x = "-log10(adj. p-value)", y = NULL,
         title = glue("GSEA — Hallmark gene sets — {obj$celltype_name}")) +
    theme_bw() +
    theme(axis.text.y = element_text(size = 8))
}

# gene_set: one of "full", "min", "leading"
# split: whether to split columns by Group
plot_tnfa_heatmap <- function(obj, gene_set = c("full", "min", "leading"), split = TRUE) {
  
  gene_set <- match.arg(gene_set)
  
  tnfa_subset <- switch(gene_set,
    "full"    = obj$tnfa_genes,
    "min"     = obj$tnfa_genes[rownames(obj$tnfa_genes) %in% obj$tnfa_genes_min, ],
    "leading" = {
      if (is.null(obj$tnfa_genes_leading)) {
        message(glue("TNFa pathway not significant in {obj$celltype_name}"))
        return(invisible(NULL))
      }
      obj$tnfa_genes[rownames(obj$tnfa_genes) %in% obj$tnfa_genes_leading, ]
    }
  )
  
  label <- switch(gene_set,
    "full"    = "full TNFa gene set",
    "min"     = "min TNFa gene set",
    "leading" = "leading edge TNFa genes"
  )
  
  row_anno <- rowAnnotation(
    Significant = tnfa_subset$FDR < 0.05,
    logFC = anno_barplot(tnfa_subset$logFC, gp = gpar(fill = "grey40"),
                         border = FALSE, width = unit(2, "cm"))
  )
  
  ht <- Heatmap(
    obj$mat_z[rownames(tnfa_subset),
              colnames(obj$mat_z) %in% unique(obj$metadata_subset$sample.id)],
    name = "z-score",
    col  = colorRamp2(c(-2, 0, 2), c("blue", "white", "red")),
    cluster_rows    = FALSE,
    cluster_columns = TRUE,
    show_row_names  = TRUE,
    show_column_names = TRUE,
    top_annotation  = obj$sample_anno,
    right_annotation = row_anno,
    column_split    = if (split) obj$metadata_subset$Group else NULL,
    row_names_gp    = gpar(fontsize = 8),
    column_title    = NULL
  )
  
  draw(ht, column_title = glue("{obj$celltype_name} — {label}"))
}
am   <- prepare_tnfa(idx = 1, celltype_name = "macro-alveolar", deg_results)
mono <- prepare_tnfa(idx = 6, celltype_name = "macro-monocyte-derived", deg_results)
plot_barcode(am)

Version Author Date
91b42ff Jovana Maksimovic 2026-03-23
plot_barcode(mono)

Version Author Date
91b42ff Jovana Maksimovic 2026-03-23
plot_gsea(am)

Version Author Date
91b42ff Jovana Maksimovic 2026-03-23
plot_gsea(mono)

Version Author Date
91b42ff Jovana Maksimovic 2026-03-23
plot_tnfa_heatmap(am, gene_set = "full", split = TRUE)

Version Author Date
91b42ff Jovana Maksimovic 2026-03-23
plot_tnfa_heatmap(mono, gene_set = "full", split = TRUE)

Version Author Date
91b42ff Jovana Maksimovic 2026-03-23
plot_tnfa_heatmap(am,   gene_set = "min")

Version Author Date
91b42ff Jovana Maksimovic 2026-03-23
plot_tnfa_heatmap(mono, gene_set = "min")

Version Author Date
91b42ff Jovana Maksimovic 2026-03-23
plot_tnfa_heatmap(am,   gene_set = "leading")

Version Author Date
91b42ff Jovana Maksimovic 2026-03-23
plot_tnfa_heatmap(mono, gene_set = "leading")

Version Author Date
91b42ff Jovana Maksimovic 2026-03-23

Session info


sessionInfo()
R version 4.3.3 (2024-02-29)
Platform: aarch64-apple-darwin20 (64-bit)
Running under: macOS 15.5

Matrix products: default
BLAS:   /Library/Frameworks/R.framework/Versions/4.3-arm64/Resources/lib/libRblas.0.dylib 
LAPACK: /Library/Frameworks/R.framework/Versions/4.3-arm64/Resources/lib/libRlapack.dylib;  LAPACK version 3.11.0

locale:
[1] en_US.UTF-8/en_US.UTF-8/en_US.UTF-8/C/en_US.UTF-8/en_US.UTF-8

time zone: Australia/Melbourne
tzcode source: internal

attached base packages:
[1] grid      stats4    stats     graphics  grDevices datasets  utils    
[8] methods   base     

other attached packages:
 [1] fgsea_1.28.0                msigdbr_26.1.0             
 [3] circlize_0.4.15             ComplexHeatmap_2.18.0      
 [5] readxl_1.4.3                ggh4x_0.3.1                
 [7] dsb_1.0.3                   paletteer_1.6.0            
 [9] tidyHeatmap_1.8.1           speckle_1.2.0              
[11] glue_1.8.0                  org.Hs.eg.db_3.18.0        
[13] AnnotationDbi_1.64.1        patchwork_1.3.1            
[15] clustree_0.5.1              ggraph_2.2.0               
[17] here_1.0.1                  dittoSeq_1.14.2            
[19] glmGamPoi_1.14.3            SeuratObject_4.1.4         
[21] Seurat_4.4.0                lubridate_1.9.3            
[23] forcats_1.0.0               stringr_1.5.1              
[25] dplyr_1.1.4                 purrr_1.0.2                
[27] readr_2.1.5                 tidyr_1.3.1                
[29] tibble_3.2.1                ggplot2_3.5.2              
[31] tidyverse_2.0.0             edgeR_4.0.15               
[33] limma_3.58.1                SingleCellExperiment_1.24.0
[35] SummarizedExperiment_1.32.0 Biobase_2.62.0             
[37] GenomicRanges_1.54.1        GenomeInfoDb_1.38.6        
[39] IRanges_2.36.0              S4Vectors_0.40.2           
[41] BiocGenerics_0.48.1         MatrixGenerics_1.14.0      
[43] matrixStats_1.2.0           workflowr_1.7.1            

loaded via a namespace (and not attached):
  [1] fs_1.6.6                spatstat.sparse_3.0-3   bitops_1.0-7           
  [4] httr_1.4.7              RColorBrewer_1.1-3      doParallel_1.0.17      
  [7] tools_4.3.3             sctransform_0.4.1       utf8_1.2.4             
 [10] R6_2.5.1                lazyeval_0.2.2          uwot_0.1.16            
 [13] GetoptLong_1.0.5        withr_3.0.0             sp_2.1-3               
 [16] gridExtra_2.3           progressr_0.14.0        cli_3.6.5              
 [19] Cairo_1.6-2             spatstat.explore_3.2-6  prismatic_1.1.1        
 [22] labeling_0.4.3          sass_0.4.10             spatstat.data_3.0-4    
 [25] ggridges_0.5.6          pbapply_1.7-2           parallelly_1.37.0      
 [28] rstudioapi_0.15.0       RSQLite_2.3.5           generics_0.1.3         
 [31] shape_1.4.6             vroom_1.6.5             ica_1.0-3              
 [34] spatstat.random_3.2-2   dendextend_1.17.1       Matrix_1.6-5           
 [37] fansi_1.0.6             abind_1.4-5             lifecycle_1.0.4        
 [40] whisker_0.4.1           yaml_2.3.8              snakecase_0.11.1       
 [43] SparseArray_1.2.4       Rtsne_0.17              blob_1.2.4             
 [46] promises_1.2.1          crayon_1.5.2            miniUI_0.1.1.1         
 [49] lattice_0.22-5          cowplot_1.1.3           KEGGREST_1.42.0        
 [52] pillar_1.9.0            knitr_1.50              rjson_0.2.21           
 [55] future.apply_1.11.1     codetools_0.2-19        fastmatch_1.1-8        
 [58] leiden_0.4.3.1          getPass_0.2-4           data.table_1.15.0      
 [61] vctrs_0.6.5             png_0.1-8               cellranger_1.1.0       
 [64] gtable_0.3.6            assertthat_0.2.1        rematch2_2.1.2         
 [67] cachem_1.0.8            xfun_0.52               S4Arrays_1.2.0         
 [70] mime_0.12               tidygraph_1.3.1         survival_3.5-8         
 [73] pheatmap_1.0.12         iterators_1.0.14        statmod_1.5.0          
 [76] ellipsis_0.3.2          fitdistrplus_1.1-11     ROCR_1.0-11            
 [79] nlme_3.1-164            bit64_4.0.5             RcppAnnoy_0.0.22       
 [82] rprojroot_2.0.4         bslib_0.6.1             irlba_2.3.5.1          
 [85] KernSmooth_2.23-22      colorspace_2.1-0        DBI_1.2.1              
 [88] tidyselect_1.2.1        processx_3.8.3          curl_5.2.0             
 [91] bit_4.0.5               compiler_4.3.3          git2r_0.33.0           
 [94] DelayedArray_0.28.0     plotly_4.10.4           scales_1.3.0           
 [97] lmtest_0.9-40           callr_3.7.3             digest_0.6.34          
[100] goftest_1.2-3           spatstat.utils_3.0-4    rmarkdown_2.29         
[103] XVector_0.42.0          htmltools_0.5.8.1       pkgconfig_2.0.3        
[106] fastmap_1.1.1           rlang_1.1.6             GlobalOptions_0.1.2    
[109] htmlwidgets_1.6.4       shiny_1.8.0             farver_2.1.1           
[112] jquerylib_0.1.4         zoo_1.8-12              jsonlite_1.8.8         
[115] BiocParallel_1.36.0     mclust_6.1              RCurl_1.98-1.14        
[118] magrittr_2.0.3          GenomeInfoDbData_1.2.11 munsell_0.5.0          
[121] Rcpp_1.0.12             babelgene_22.9          viridis_0.6.5          
[124] reticulate_1.42.0       stringi_1.8.3           zlibbioc_1.48.0        
[127] MASS_7.3-60.0.1         plyr_1.8.9              parallel_4.3.3         
[130] listenv_0.9.1           ggrepel_0.9.5           deldir_2.0-2           
[133] Biostrings_2.70.2       graphlayouts_1.1.0      splines_4.3.3          
[136] tensor_1.5              hms_1.1.3               locfit_1.5-9.8         
[139] ps_1.7.6                igraph_2.0.1.1          spatstat.geom_3.2-8    
[142] reshape2_1.4.4          evaluate_0.23           renv_1.1.4             
[145] BiocManager_1.30.22     tzdb_0.4.0              foreach_1.5.2          
[148] tweenr_2.0.3            httpuv_1.6.14           RANN_2.6.1             
[151] polyclip_1.10-6         future_1.33.1           clue_0.3-65            
[154] scattermore_1.2         ggforce_0.4.2           janitor_2.2.0          
[157] xtable_1.8-4            later_1.3.2             viridisLite_0.4.2      
[160] memoise_2.0.1           cluster_2.1.6           timechange_0.3.0       
[163] globals_0.16.2