Last updated: 2024-11-12

Checks: 7 0

Knit directory: paed-inflammation-CITEseq/

This reproducible R Markdown analysis was created with workflowr (version 1.7.1). The Checks tab describes the reproducibility checks that were applied when the results were created. The Past versions tab lists the development history.


Great! Since the R Markdown file has been committed to the Git repository, you know the exact version of the code that produced these results.

Great job! The global environment was empty. Objects defined in the global environment can affect the analysis in your R Markdown file in unknown ways. For reproduciblity it’s best to always run the code in an empty environment.

The command set.seed(20240216) was run prior to running the code in the R Markdown file. Setting a seed ensures that any results that rely on randomness, e.g. subsampling or permutations, are reproducible.

Great job! Recording the operating system, R version, and package versions is critical for reproducibility.

Nice! There were no cached chunks for this analysis, so you can be confident that you successfully produced the results during this run.

Great job! Using relative paths to the files within your workflowr project makes it easier to run your code on other machines.

Great! You are using Git for version control. Tracking code development and connecting the code version to the results is critical for reproducibility.

The results in this page were generated with repository version ba7c317. See the Past versions tab to see a history of the changes made to the R Markdown and HTML files.

Note that you need to be careful to ensure that all relevant files for the analysis have been committed to Git prior to generating the results (you can use wflow_publish or wflow_git_commit). workflowr only checks the R Markdown file, but you know if there are other scripts or data files that it depends on. Below is the status of the Git repository when the results were generated:


Ignored files:
    Ignored:    .Rhistory
    Ignored:    .Rproj.user/
    Ignored:    analysis/obsolete/
    Ignored:    data/C133_Neeland_batch1/
    Ignored:    data/C133_Neeland_merged/
    Ignored:    renv/library/
    Ignored:    renv/staging/

Untracked files:
    Untracked:  code/background_job.R
    Untracked:  code/reverse_modifier_severity_comparisons.sh
    Untracked:  data/Proteins_T-NK_07.10.24.csv
    Untracked:  data/Proteins_macs_07.10.24.csv
    Untracked:  data/cluster_annotations/marker_genes_TNK_figure_2.xlsx
    Untracked:  data/cluster_annotations/marker_genes_macrophages_figure_2.xlsx
    Untracked:  data/cluster_annotations/marker_genes_other_figure_2.xlsx
    Untracked:  data/cluster_annotations/marker_proteins_TNK_supp.xlsx
    Untracked:  data/cluster_annotations/marker_proteins_macrophages_supp.xlsx
    Untracked:  data/cluster_annotations/marker_proteins_other_supp.xlsx
    Untracked:  data/main_marker_genes.xlsx
    Untracked:  data/main_proteins.xlsx
    Untracked:  data/marker_genes_fig_2.xlsx

Unstaged changes:
    Modified:   .gitignore
    Modified:   analysis/09.0_integrate_cluster_macro_cells.Rmd
    Modified:   analysis/14.0_proportions_analysis_ann_level_1.Rmd
    Modified:   analysis/15.0_Figure_1.Rmd
    Modified:   analysis/16.0_Figure_2.Rmd
    Modified:   code/utility.R

Note that any generated files, e.g. HTML, png, CSS, etc., are not included in this status report because it is ok for generated content to have uncommitted changes.


These are the previous versions of the repository in which changes were made to the R Markdown (analysis/17.0_Supplementary_Figure_ADTs.Rmd) and HTML (docs/17.0_Supplementary_Figure_ADTs.html) files. If you’ve configured a remote Git repository (see ?wflow_git_remote), click on the hyperlinks in the table below to view the files as they were in that past version.

File Version Author Date Message
Rmd ba7c317 Jovana Maksimovic 2024-11-12 wflow_publish("analysis/17.0_Supplementary_Figure_ADTs.Rmd")
html 78a342d Jovana Maksimovic 2024-10-07 Build site.
Rmd 6c10980 Jovana Maksimovic 2024-10-07 wflow_publish("analysis/17.0_Supplementary_Figure_ADTs.Rmd")

Load libraries.

suppressPackageStartupMessages({
 library(SingleCellExperiment)
 library(edgeR)
 library(tidyverse)
 library(ggplot2)
 library(Seurat)
 library(glmGamPoi)
 library(dittoSeq)
 library(here)
 library(clustree)
 library(patchwork)
 library(AnnotationDbi)
 library(org.Hs.eg.db)
 library(glue)
 library(speckle)
 library(tidyHeatmap)
 library(paletteer)
 library(dsb)
 library(ggh4x)
 library(readxl)
})

Load data

files <- list.files(here("data/C133_Neeland_merged"),
                    pattern = "C133_Neeland_full_clean.*(macrophages|t_cells|other_cells)_annotated_full.SEU.rds",
                    full.names = TRUE)

seuLst <- lapply(files[2:4], function(f) readRDS(f))

adt_names <- rownames(seuLst[[1]][["ADT"]]@counts)
seuLst <- lapply(seuLst, function(s){
  DefaultAssay(s) <- "ADT"
  
  if(!all(rownames(s) == adt_names)){
    adt_counts <- s[["ADT"]]@counts
    rownames(adt_counts) <- adt_names
    CreateSeuratObject(counts = adt_counts,
                       assay = "ADT",
                       meta.data = s@meta.data)
    
  } else {
    DietSeurat(s, assays = "ADT", dimreducs = NULL)
    
  }
  
})

seuADT <- merge(seuLst[[1]], 
                y = c(seuLst[[2]], 
                      seuLst[[3]]))
seuADT <- seuADT[, seuADT$Batch != 0]
seuADT
An object of class Seurat 
163 features across 168859 samples within 1 assay 
Active assay: ADT (163 features, 0 variable features)

Visualise ADTs Make data frame of proteins, clusters, expression levels.

out <- here("data",
            "C133_Neeland_merged",
            glue("C133_Neeland_full_clean_all_cells_dsb.ADT.rds"))

read_csv(file = here("data",
                     "C133_Neeland_batch1",
                     "data",
                     "sample_sheets",
                     "ADT_features.csv")) -> adt_data
pattern <- "anti-human/mouse |anti-human/mouse/rat |anti-mouse/human "
adt_data$name <- gsub(pattern, "", adt_data$name)

if(!file.exists(out)){
  adt_data %>%
    dplyr::filter(grepl("[Ii]sotype", name)) %>%
    pull(name) -> isotype_controls
  
  # normalise ADT using DSB normalisation
  adt_dsb <- ModelNegativeADTnorm(cell_protein_matrix = seuADT[["ADT"]]@counts,
                                  denoise.counts = TRUE,
                                  use.isotype.control = TRUE,
                                  isotype.control.name.vec = isotype_controls)
  saveRDS(adt_dsb, file = out)
  
} else {
  adt_dsb <- readRDS(out)
  
}

seuADT[["ADT"]]@data <- adt_dsb
seuADT
An object of class Seurat 
163 features across 168859 samples within 1 assay 
Active assay: ADT (163 features, 0 variable features)
# ADTs <- read_csv(file = here("data",
#                        "Proteins_macs_22.04.22.csv"))
# pattern <- "anti-human/mouse |anti-human/mouse/rat |anti-mouse/human |anti-human "
# ADTs$Description <- gsub(pattern, "", ADTs$Description)
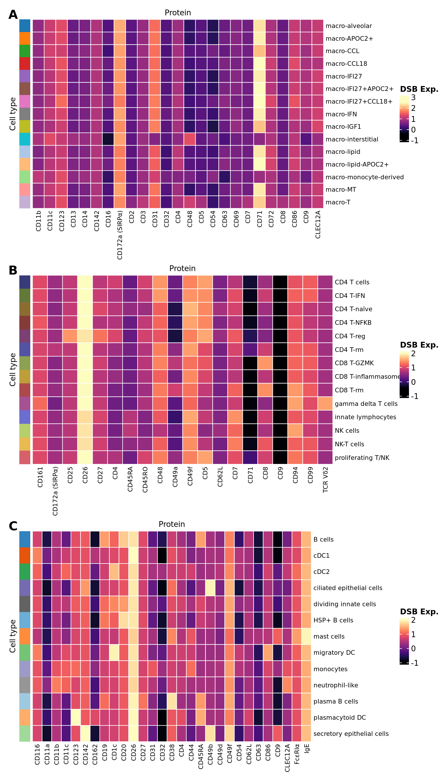
ADTs <- read_excel(here("data",
                          "cluster_annotations",
                          "marker_proteins_macrophages_supp.xlsx"))

seuADT@meta.data %>%
  dplyr::filter(ann_level_1 == "macrophages") %>%
  dplyr::select(ann_level_3) %>%
  rownames_to_column(var = "cell") %>%
  inner_join(as.data.frame(t(seuADT[["ADT"]]@data)) %>%
               rownames_to_column(var = "cell")) %>%
  pivot_longer(c(-cell, -ann_level_3),
               names_to = "ADT",
               values_to = "Expression") %>%
  dplyr::group_by(ann_level_3, ADT) %>%
  dplyr::summarize(Expression = mean(Expression)) %>%
  ungroup() %>%
  dplyr::filter(ADT %in% ADTs$ADT) -> dat

plot(density(dat$Expression))

Version Author Date
78a342d Jovana Maksimovic 2024-10-07
dat %>%
  dplyr::rename("Protein" = "ADT",
                "DSB Exp." = "Expression",
                "Cell type" = "ann_level_3") %>%
  tidyHeatmap::heatmap(
    .column = Protein,
    .row = `Cell type`,
    .value = `DSB Exp.`,
    scale = "none",
    rect_gp = grid::gpar(col = "white", lwd = 1),
    show_row_names = TRUE, 
    cluster_rows = FALSE,
    cluster_columns = FALSE,
    column_names_gp = grid::gpar(fontsize = 8, fontfamily = "arial"),
    column_title_gp = grid::gpar(fontsize = 10, fontfamily = "arial"),
    row_names_gp = grid::gpar(fontsize = 8, fontfamily = "arial"),
    row_title_gp = grid::gpar(fontsize = 10, fontfamily = "arial"),
    column_title_side = "top",
    palette_value = circlize::colorRamp2(seq(-0.5, 2.5, length.out = 256),
                                         viridis::magma(256)),
    heatmap_legend_param = list(direction = "vertical")) %>%
  add_tile(`Cell type`, show_legend = FALSE,
           show_annotation_name = FALSE,
           palette = paletteer_d("ggsci::category20_d3", 
                                 length(unique(dat$ann_level_3)))) %>%
    as_ComplexHeatmap() -> sf1a

sf1a

Version Author Date
78a342d Jovana Maksimovic 2024-10-07
# ADTs <- read_csv(file = here("data",
#                        "Proteins_T-NK_22.04.22.csv"))
# pattern <- "anti-human/mouse |anti-human/mouse/rat |anti-mouse/human |anti-human "
# ADTs$Description <- gsub(pattern, "", ADTs$Description)

ADTs <- read_excel(here("data",
                          "cluster_annotations",
                          "marker_proteins_TNK_supp.xlsx"))

seuADT@meta.data %>%
  dplyr::filter(ann_level_1 %in% unique(seuLst[[2]]$ann_level_1)) %>%
  dplyr::select(ann_level_3) %>%
  rownames_to_column(var = "cell") %>%
  inner_join(as.data.frame(t(seuADT[["ADT"]]@data)) %>%
               rownames_to_column(var = "cell")) %>%
  pivot_longer(c(-cell, -ann_level_3),
               names_to = "ADT",
               values_to = "Expression") %>%
  dplyr::group_by(ann_level_3, ADT) %>%
  dplyr::summarize(Expression = mean(Expression)) %>%
  ungroup() %>%
  dplyr::filter(ADT %in% ADTs$ADT) -> dat

plot(density(dat$Expression))

Version Author Date
78a342d Jovana Maksimovic 2024-10-07
dat %>%
  dplyr::rename("Protein" = "ADT",
                "DSB Exp." = "Expression",
                "Cell type" = "ann_level_3") %>%
  tidyHeatmap::heatmap(
    .column = Protein,
    .row = `Cell type`,
    .value = `DSB Exp.`,
    scale = "none",
    rect_gp = grid::gpar(col = "white", lwd = 1),
    show_row_names = TRUE, 
    cluster_rows = FALSE,
    cluster_columns = FALSE,
    column_names_gp = grid::gpar(fontsize = 8, fontfamily = "arial"),
    column_title_gp = grid::gpar(fontsize = 10, fontfamily = "arial"),
    row_names_gp = grid::gpar(fontsize = 8, fontfamily = "arial"),
    row_title_gp = grid::gpar(fontsize = 10, fontfamily = "arial"),
    column_title_side = "top",
    palette_value = circlize::colorRamp2(seq(-0.5, 2, length.out = 256),
                                         viridis::magma(256)),
    heatmap_legend_param = list(direction = "vertical")) %>%
  add_tile(`Cell type`, show_legend = FALSE,
           show_annotation_name = FALSE,
           palette = paletteer_d("ggsci::category20b_d3", 
                                 length(unique(dat$ann_level_3)))) %>%
    as_ComplexHeatmap() -> sf1b

sf1b

Version Author Date
78a342d Jovana Maksimovic 2024-10-07
# ADTs <- read_csv(file = here("data",
#                        "Proteins_other_22.04.22.csv"))
# pattern <- "anti-human/mouse |anti-human/mouse/rat |anti-mouse/human |anti-human "
# ADTs$Description <- gsub(pattern, "", ADTs$Description)

ADTs <- read_excel(here("data",
                          "cluster_annotations",
                          "marker_proteins_other_supp.xlsx"))

seuADT@meta.data %>%
  dplyr::filter(ann_level_1 %in% unique(seuLst[[1]]$ann_level_1)) %>%
  dplyr::select(ann_level_3) %>%
  rownames_to_column(var = "cell") %>%
  inner_join(as.data.frame(t(seuADT[["ADT"]]@data)) %>%
               rownames_to_column(var = "cell")) %>%
  pivot_longer(c(-cell, -ann_level_3),
               names_to = "ADT",
               values_to = "Expression") %>%
  dplyr::group_by(ann_level_3, ADT) %>%
  dplyr::summarize(Expression = mean(Expression)) %>%
  ungroup() %>%
  dplyr::filter(ADT %in% ADTs$ADT) -> dat

plot(density(dat$Expression))

Version Author Date
78a342d Jovana Maksimovic 2024-10-07
dat %>%
  dplyr::rename("Protein" = "ADT",
                "DSB Exp." = "Expression",
                "Cell type" = "ann_level_3") %>%
  tidyHeatmap::heatmap(
    .column = Protein,
    .row = `Cell type`,
    .value = `DSB Exp.`,
    scale = "none",
    rect_gp = grid::gpar(col = "white", lwd = 1),
    show_row_names = TRUE, 
    cluster_rows = FALSE,
    cluster_columns = FALSE,
    column_names_gp = grid::gpar(fontsize = 8, fontfamily = "arial"),
    column_title_gp = grid::gpar(fontsize = 10, fontfamily = "arial"),
    row_names_gp = grid::gpar(fontsize = 8, fontfamily = "arial"),
    row_title_gp = grid::gpar(fontsize = 10, fontfamily = "arial"),
    column_title_side = "top",
    palette_value = circlize::colorRamp2(seq(-1, 2, length.out = 256),
                                         viridis::magma(256)),
    heatmap_legend_param = list(direction = "vertical")) %>%
  add_tile(`Cell type`, show_legend = FALSE,
           show_annotation_name = FALSE,
           palette = paletteer_d("ggsci::category20c_d3", 
                                 length(unique(dat$ann_level_3)))) %>%
    as_ComplexHeatmap() -> sf1c

sf1c

Version Author Date
78a342d Jovana Maksimovic 2024-10-07
layout = "
A
B
C
"
(wrap_plots(list(sf1a %>% 
                      ComplexHeatmap::draw(heatmap_legend_side = "right") %>% 
                      grid::grid.grabExpr())) +
    wrap_plots(list(sf1b %>% 
                      ComplexHeatmap::draw(heatmap_legend_side = "right") %>% 
                      grid::grid.grabExpr())) +
    wrap_plots(list(sf1c %>% 
                      ComplexHeatmap::draw(heatmap_legend_side = "right") %>% 
                      grid::grid.grabExpr()))) + 
  plot_layout(design = layout) +
  plot_annotation(tag_levels = list(c("A","B","C"))) &
  theme(plot.tag = element_text(size = 16,
                                face = "bold",
                                family = "arial"))

Version Author Date
78a342d Jovana Maksimovic 2024-10-07

Session info


sessionInfo()
R version 4.3.3 (2024-02-29)
Platform: x86_64-pc-linux-gnu (64-bit)
Running under: Ubuntu 22.04.4 LTS

Matrix products: default
BLAS:   /usr/lib/x86_64-linux-gnu/openblas-pthread/libblas.so.3 
LAPACK: /usr/lib/x86_64-linux-gnu/openblas-pthread/libopenblasp-r0.3.20.so;  LAPACK version 3.10.0

locale:
 [1] LC_CTYPE=en_AU.UTF-8       LC_NUMERIC=C              
 [3] LC_TIME=en_AU.UTF-8        LC_COLLATE=en_AU.UTF-8    
 [5] LC_MONETARY=en_AU.UTF-8    LC_MESSAGES=en_AU.UTF-8   
 [7] LC_PAPER=en_AU.UTF-8       LC_NAME=C                 
 [9] LC_ADDRESS=C               LC_TELEPHONE=C            
[11] LC_MEASUREMENT=en_AU.UTF-8 LC_IDENTIFICATION=C       

time zone: Etc/UTC
tzcode source: system (glibc)

attached base packages:
[1] stats4    stats     graphics  grDevices datasets  utils     methods  
[8] base     

other attached packages:
 [1] readxl_1.4.3                ggh4x_0.2.8                
 [3] dsb_1.0.3                   paletteer_1.6.0            
 [5] tidyHeatmap_1.8.1           speckle_1.2.0              
 [7] glue_1.7.0                  org.Hs.eg.db_3.18.0        
 [9] AnnotationDbi_1.64.1        patchwork_1.2.0            
[11] clustree_0.5.1              ggraph_2.2.0               
[13] here_1.0.1                  dittoSeq_1.14.2            
[15] glmGamPoi_1.14.3            SeuratObject_4.1.4         
[17] Seurat_4.4.0                lubridate_1.9.3            
[19] forcats_1.0.0               stringr_1.5.1              
[21] dplyr_1.1.4                 purrr_1.0.2                
[23] readr_2.1.5                 tidyr_1.3.1                
[25] tibble_3.2.1                ggplot2_3.5.0              
[27] tidyverse_2.0.0             edgeR_4.0.15               
[29] limma_3.58.1                SingleCellExperiment_1.24.0
[31] SummarizedExperiment_1.32.0 Biobase_2.62.0             
[33] GenomicRanges_1.54.1        GenomeInfoDb_1.38.6        
[35] IRanges_2.36.0              S4Vectors_0.40.2           
[37] BiocGenerics_0.48.1         MatrixGenerics_1.14.0      
[39] matrixStats_1.2.0           workflowr_1.7.1            

loaded via a namespace (and not attached):
  [1] fs_1.6.3                spatstat.sparse_3.0-3   bitops_1.0-7           
  [4] httr_1.4.7              RColorBrewer_1.1-3      doParallel_1.0.17      
  [7] tools_4.3.3             sctransform_0.4.1       utf8_1.2.4             
 [10] R6_2.5.1                lazyeval_0.2.2          uwot_0.1.16            
 [13] GetoptLong_1.0.5        withr_3.0.0             sp_2.1-3               
 [16] gridExtra_2.3           progressr_0.14.0        cli_3.6.2              
 [19] Cairo_1.6-2             spatstat.explore_3.2-6  prismatic_1.1.1        
 [22] sass_0.4.8              spatstat.data_3.0-4     ggridges_0.5.6         
 [25] pbapply_1.7-2           parallelly_1.37.0       rstudioapi_0.15.0      
 [28] RSQLite_2.3.5           generics_0.1.3          shape_1.4.6            
 [31] vroom_1.6.5             ica_1.0-3               spatstat.random_3.2-2  
 [34] dendextend_1.17.1       Matrix_1.6-5            fansi_1.0.6            
 [37] abind_1.4-5             lifecycle_1.0.4         whisker_0.4.1          
 [40] yaml_2.3.8              SparseArray_1.2.4       Rtsne_0.17             
 [43] grid_4.3.3              blob_1.2.4              promises_1.2.1         
 [46] crayon_1.5.2            miniUI_0.1.1.1          lattice_0.22-5         
 [49] cowplot_1.1.3           KEGGREST_1.42.0         pillar_1.9.0           
 [52] knitr_1.45              ComplexHeatmap_2.18.0   rjson_0.2.21           
 [55] future.apply_1.11.1     codetools_0.2-19        leiden_0.4.3.1         
 [58] getPass_0.2-4           data.table_1.15.0       vctrs_0.6.5            
 [61] png_0.1-8               cellranger_1.1.0        gtable_0.3.4           
 [64] rematch2_2.1.2          cachem_1.0.8            xfun_0.42              
 [67] S4Arrays_1.2.0          mime_0.12               tidygraph_1.3.1        
 [70] survival_3.7-0          pheatmap_1.0.12         iterators_1.0.14       
 [73] statmod_1.5.0           ellipsis_0.3.2          fitdistrplus_1.1-11    
 [76] ROCR_1.0-11             nlme_3.1-164            bit64_4.0.5            
 [79] RcppAnnoy_0.0.22        rprojroot_2.0.4         bslib_0.6.1            
 [82] irlba_2.3.5.1           KernSmooth_2.23-24      colorspace_2.1-0       
 [85] DBI_1.2.1               tidyselect_1.2.0        processx_3.8.3         
 [88] bit_4.0.5               compiler_4.3.3          git2r_0.33.0           
 [91] DelayedArray_0.28.0     plotly_4.10.4           scales_1.3.0           
 [94] lmtest_0.9-40           callr_3.7.3             digest_0.6.34          
 [97] goftest_1.2-3           spatstat.utils_3.0-4    rmarkdown_2.25         
[100] XVector_0.42.0          htmltools_0.5.7         pkgconfig_2.0.3        
[103] highr_0.10              fastmap_1.1.1           rlang_1.1.3            
[106] GlobalOptions_0.1.2     htmlwidgets_1.6.4       shiny_1.8.0            
[109] farver_2.1.1            jquerylib_0.1.4         zoo_1.8-12             
[112] jsonlite_1.8.8          mclust_6.1              RCurl_1.98-1.14        
[115] magrittr_2.0.3          GenomeInfoDbData_1.2.11 munsell_0.5.0          
[118] Rcpp_1.0.12             viridis_0.6.5           reticulate_1.35.0      
[121] stringi_1.8.3           zlibbioc_1.48.0         MASS_7.3-60.0.1        
[124] plyr_1.8.9              parallel_4.3.3          listenv_0.9.1          
[127] ggrepel_0.9.5           deldir_2.0-2            Biostrings_2.70.2      
[130] graphlayouts_1.1.0      splines_4.3.3           tensor_1.5             
[133] hms_1.1.3               circlize_0.4.15         locfit_1.5-9.8         
[136] ps_1.7.6                igraph_2.0.1.1          spatstat.geom_3.2-8    
[139] reshape2_1.4.4          evaluate_0.23           renv_1.0.3             
[142] BiocManager_1.30.22     tzdb_0.4.0              foreach_1.5.2          
[145] tweenr_2.0.3            httpuv_1.6.14           RANN_2.6.1             
[148] polyclip_1.10-6         future_1.33.1           clue_0.3-65            
[151] scattermore_1.2         ggforce_0.4.2           xtable_1.8-4           
[154] later_1.3.2             viridisLite_0.4.2       memoise_2.0.1          
[157] cluster_2.1.6           timechange_0.3.0        globals_0.16.2