Last updated: 2025-02-17

Checks: 7 0

Knit directory: paed-inflammation-CITEseq/

This reproducible R Markdown analysis was created with workflowr (version 1.7.1). The Checks tab describes the reproducibility checks that were applied when the results were created. The Past versions tab lists the development history.


Great! Since the R Markdown file has been committed to the Git repository, you know the exact version of the code that produced these results.

Great job! The global environment was empty. Objects defined in the global environment can affect the analysis in your R Markdown file in unknown ways. For reproduciblity it’s best to always run the code in an empty environment.

The command set.seed(20240216) was run prior to running the code in the R Markdown file. Setting a seed ensures that any results that rely on randomness, e.g. subsampling or permutations, are reproducible.

Great job! Recording the operating system, R version, and package versions is critical for reproducibility.

Nice! There were no cached chunks for this analysis, so you can be confident that you successfully produced the results during this run.

Great job! Using relative paths to the files within your workflowr project makes it easier to run your code on other machines.

Great! You are using Git for version control. Tracking code development and connecting the code version to the results is critical for reproducibility.

The results in this page were generated with repository version 0246a56. See the Past versions tab to see a history of the changes made to the R Markdown and HTML files.

Note that you need to be careful to ensure that all relevant files for the analysis have been committed to Git prior to generating the results (you can use wflow_publish or wflow_git_commit). workflowr only checks the R Markdown file, but you know if there are other scripts or data files that it depends on. Below is the status of the Git repository when the results were generated:


Ignored files:
    Ignored:    .Rhistory
    Ignored:    .Rproj.user/
    Ignored:    analysis/obsolete/
    Ignored:    data/.DS_Store
    Ignored:    data/C133_Neeland_batch1/
    Ignored:    data/C133_Neeland_merged/
    Ignored:    output/dge_analysis/obsolete/
    Ignored:    renv/library/
    Ignored:    renv/staging/

Untracked files:
    Untracked:  analysis/16.1_Figure_2.Rmd
    Untracked:  analysis/16.2_Figure_3.Rmd
    Untracked:  analysis/16.3_Figure_4.Rmd
    Untracked:  analysis/16.4_Figure_5.Rmd
    Untracked:  analysis/16.5_Supplementary_Figure_ADTs.Rmd
    Untracked:  analysis/cellxgene_submission.Rmd
    Untracked:  analysis/cellxgene_submission.nb.html
    Untracked:  broad_markers_seurat.csv
    Untracked:  code/background_job.R
    Untracked:  code/reverse_modifier_severity_comparisons.sh
    Untracked:  data/.Rprofile
    Untracked:  data/.gitattributes
    Untracked:  data/.gitignore
    Untracked:  data/.renvignore
    Untracked:  data/Homo_sapiens.gene_info.gz
    Untracked:  data/analysis/
    Untracked:  data/cellxgene_cell_ontologies_ann_level_1.xlsx
    Untracked:  data/cellxgene_cell_ontologies_ann_level_3 (1).xlsx
    Untracked:  data/cellxgene_cell_ontologies_ann_level_3.xlsx
    Untracked:  data/code/
    Untracked:  data/data/
    Untracked:  data/homologs.rds
    Untracked:  data/intermediate_objects/CD4 T cells.CF_samples.fit.rds
    Untracked:  data/intermediate_objects/CD4 T cells.all_samples.fit.rds
    Untracked:  data/intermediate_objects/CD8 T cells.CF_samples.fit.rds
    Untracked:  data/intermediate_objects/CD8 T cells.all_samples.fit.rds
    Untracked:  data/intermediate_objects/DC cells.CF_samples.fit.rds
    Untracked:  data/intermediate_objects/DC cells.all_samples.fit.rds

Unstaged changes:
    Modified:   .gitignore
    Modified:   analysis/06.0_azimuth_annotation.Rmd
    Modified:   analysis/09.0_integrate_cluster_macro_cells.Rmd
    Modified:   analysis/13.1_DGE_analysis_macro-alveolar.Rmd
    Modified:   analysis/13.7_DGE_analysis_macro-proliferating.Rmd
    Modified:   analysis/15.0_proportions_analysis_ann_level_1.Rmd
    Deleted:    analysis/99.0_Figure_1.Rmd
    Deleted:    analysis/99.0_Figure_2.Rmd
    Deleted:    analysis/99.0_Figure_3.Rmd
    Deleted:    analysis/99.0_Figure_4.Rmd
    Deleted:    analysis/99.0_Figure_5.Rmd
    Deleted:    analysis/99.0_Supplementary_Figure_3-5.Rmd
    Deleted:    analysis/99.0_Supplementary_Figure_ADTs.Rmd
    Modified:   code/utility.R

Note that any generated files, e.g. HTML, png, CSS, etc., are not included in this status report because it is ok for generated content to have uncommitted changes.


These are the previous versions of the repository in which changes were made to the R Markdown (analysis/16.0_Figure_1.Rmd) and HTML (docs/16.0_Figure_1.html) files. If you’ve configured a remote Git repository (see ?wflow_git_remote), click on the hyperlinks in the table below to view the files as they were in that past version.

File Version Author Date Message
Rmd 0246a56 Jovana Maksimovic 2025-02-17 wflow_publish("analysis/16.0_Figure_1.Rmd")

Load libraries.

suppressPackageStartupMessages({
 library(SingleCellExperiment)
 library(edgeR)
 library(tidyverse)
 library(ggplot2)
 library(Seurat)
 library(glmGamPoi)
 library(dittoSeq)
 library(here)
 library(clustree)
 library(patchwork)
 library(AnnotationDbi)
 library(org.Hs.eg.db)
 library(glue)
 library(speckle)
 library(tidyHeatmap)
 library(paletteer)
 library(dsb)
 library(ggh4x)
  library(readxl)
})

source(here("code/utility.R"))

Load data

files <- list.files(here("data/C133_Neeland_merged"),
                    pattern = "C133_Neeland_full_clean.*(macrophages|t_cells|other_cells)_annotated_diet.SEU.rds",
                    full.names = TRUE)

seuLst <- lapply(files[2:4], function(f) readRDS(f))

seu <- merge(seuLst[[1]], 
             y = c(seuLst[[2]], 
                   seuLst[[3]]))
seu
An object of class Seurat 
21568 features across 194407 samples within 1 assay 
Active assay: RNA (21568 features, 0 variable features)
rm(seuLst)
gc()
             used    (Mb) gc trigger    (Mb)   max used    (Mb)
Ncells   12102640   646.4   19472425  1040.0   13746787   734.2
Vcells 1354182863 10331.6 3693777927 28181.3 3551516627 27096.0

Prepare figure panels

Data integration

Visualise batch effects.

seu <- ScaleData(seu) %>%
  FindVariableFeatures() %>%
  RunPCA(dims = 1:30, verbose = FALSE) %>%
  RunUMAP(dims = 1:30, verbose = FALSE)
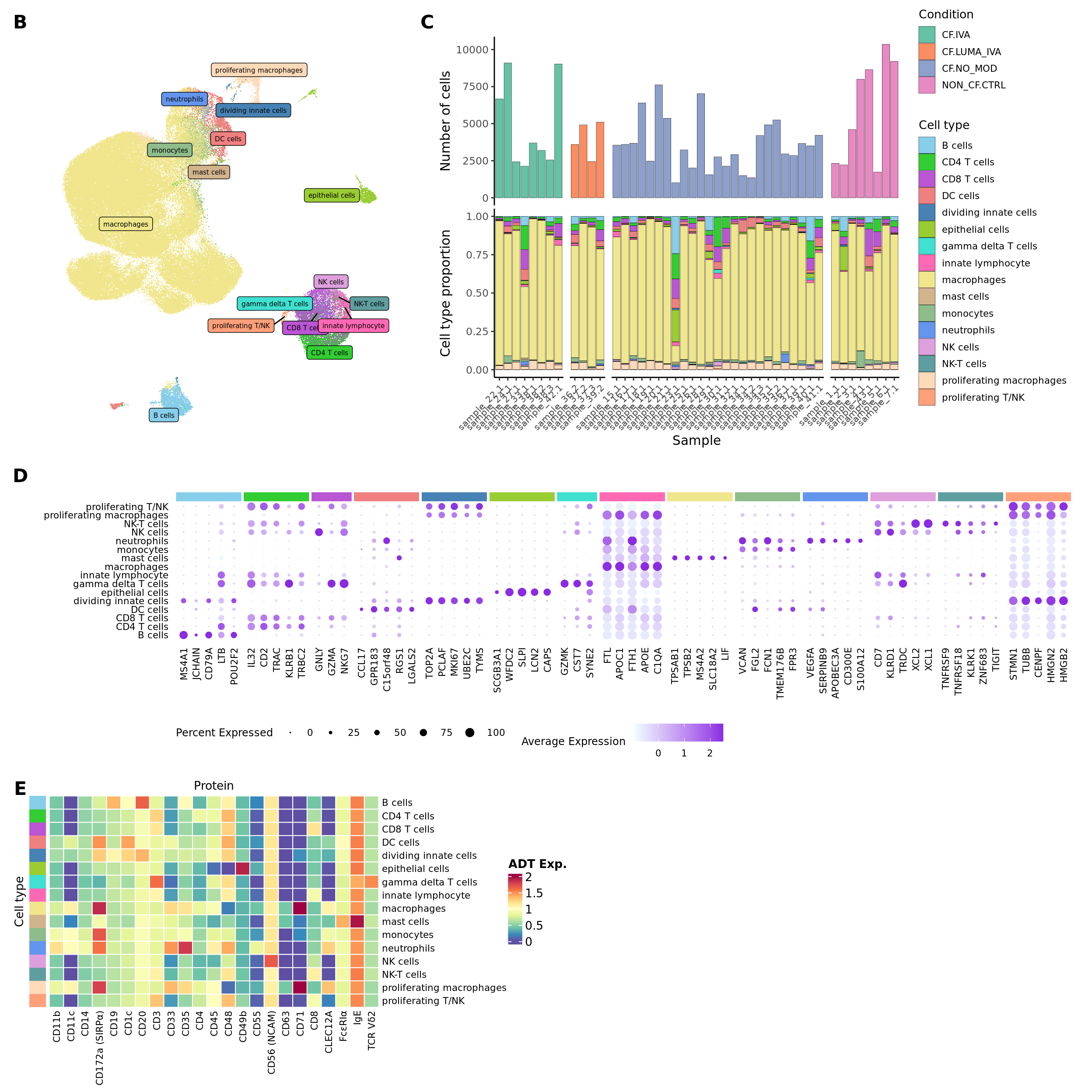
DimPlot(seu, group.by = "Batch", reduction = "umap")

#cluster_pal <- "ggsci::category20_d3"
cluster_pal <- "miscpalettes::pastel"
DimPlot(seu, group.by = "ann_level_1", reduction = "umap") +
  theme(legend.direction = "vertical",
        legend.text = element_text(size = 10)) +
  scale_color_paletteer_d(palette = cluster_pal)

Cell cycle effect

Assign each cell a score, based on its expression of G2/M and S phase markers as described in the Seurat workflow here.

s.genes <- cc.genes.updated.2019$s.genes
g2m.genes <- cc.genes.updated.2019$g2m.genes

seu <- CellCycleScoring(seu, s.features = s.genes, g2m.features = g2m.genes, 
                        set.ident = TRUE)

PCA of cell cycle genes.

DimPlot(seu, group.by = "Phase") -> p1

seu %>%
  RunPCA(features = c(s.genes, g2m.genes),
                      dims = 1:30, verbose = FALSE) %>%
  DimPlot(reduction = "pca") -> p2

(p2 / p1) + plot_layout(guides = "collect")

Distribution of cell cycle markers.

# Visualize the distribution of cell cycle markers across
RidgePlot(seu, features = c("PCNA", "TOP2A", "MCM6", "MKI67"), ncol = 2,
          log = TRUE)

Using the Seurat Alternate Workflow from here, calculate the difference between the G2M and S phase scores so that signals separating non-cycling cells and cycling cells will be maintained, but differences in cell cycle phase among proliferating cells (which are often uninteresting), can be regressed out of the data.

seu$CC.Difference <- seu$S.Score - seu$G2M.Score

Integrate RNA data

Split by batch for integration. Normalise with SCTransform. Increase the strength of alignment by increasing k.anchor parameter to 20 as recommended in Seurat Fast integration with RPCA vignette.

First, integrate the RNA data.

out <- here("data",
            "C133_Neeland_merged",
            glue("C133_Neeland_full_clean_integrated_all_cells.SEU.rds"))

gns <- AnnotationDbi::select(org.Hs.eg.db,
                             keys = rownames(seu),
                             columns = c("CHR","ENTREZID"),
                             keytype = "SYMBOL",
                             multiVals = "first")
m <- match(rownames(seu), gns$SYMBOL)
gns <- gns[m,]
# remove HLA, immunoglobulin, MT, RP, MRP and sex genes prior to integration
var_regex = '^HLA-|^IG[HJKL]|^MT-|^RPL|^MRPL'
keep <- !(str_detect(rownames(seu), var_regex) | gns$CHR %in% c("X","Y"))
seu <- seu[keep,] 
  
if(!file.exists(out)){
  DefaultAssay(seu) <- "RNA"
  VariableFeatures(seu) <- NULL
  seu[["pca"]] <- NULL
  seu[["umap"]] <- NULL
  
  seuLst <- SplitObject(seu, split.by = "Batch")
  rm(seu)
  gc()
  
  # normalise with SCTransform and regress out cell cycle score difference
  seuLst <- lapply(X = seuLst, FUN = SCTransform, method = "glmGamPoi",
                   vars.to.regress = "CC.Difference")
  # integrate RNA data
  features <- SelectIntegrationFeatures(object.list = seuLst,
                                        nfeatures = 3000)
  seuLst <- PrepSCTIntegration(object.list = seuLst, anchor.features = features)
  seuLst <- lapply(X = seuLst, FUN = RunPCA, features = features)
  anchors <- FindIntegrationAnchors(object.list = seuLst,
                                    normalization.method = "SCT",
                                    anchor.features = features,
                                    dims = 1:30, reduction = "rpca")
  seu <- IntegrateData(anchorset = anchors, 
                       normalization.method = "SCT",
                       dims = 1:30)
  
  DefaultAssay(seu) <- "integrated"
  seu <- RunPCA(seu, dims = 1:30, verbose = FALSE) %>%
    RunUMAP(dims = 1:30, verbose = FALSE)

  saveRDS(seu, file = out)
  fs::file_chmod(out, "664")
  if(any(str_detect(fs::group_ids()$group_name, 
                    "oshlack_lab"))) fs::file_chown(out, 
                                                    group_id = "oshlack_lab")
  
} else {
  seu <- readRDS(file = out)
  
}
seu <- subset(seu, cells = which(seu$ann_level_2 != "macro-T"))
options(ggrepel.max.overlaps = Inf)
DimPlot(seu, 
        group.by = "ann_level_1", label = F, repel = T,
        label.size = 3) +
  scale_color_paletteer_d(cluster_pal, direction = 1) +
  NoLegend() -> p1

LabelClusters(p1, id = "ann_level_1", repel = TRUE, 
              size = 2, box = TRUE, fontfamily = "arial") +
  theme(axis.title = element_blank(),
        axis.text = element_blank(),
        axis.ticks = element_blank(),
        axis.line = element_blank(),
        plot.title = element_blank()) -> f1b

f1b

Cell proportions by sample

seu@meta.data %>%
  dplyr::select(sample.id, Group) %>%
  count(sample.id, Group) %>% 
  ungroup() %>%
ggplot(aes(x = sample.id, y = n, fill = Group)) +
  geom_bar(stat = "identity", color = "black", size = 0.1) +
  theme_classic() +
  theme(axis.text.x = element_blank(),
        axis.title.x = element_blank(),
        axis.ticks.x = element_blank(),
        axis.line.x = element_blank(),
        strip.text = element_blank(),
        strip.background = element_blank(),
        plot.margin = unit(c(0, 0, 0, 0), "lines")) +
  labs(y = "Number of cells", fill = "Condition") +
  scale_fill_paletteer_d("RColorBrewer::Set2", direction = 1) +
  facet_grid(~Group, scales = "free_x", space = "free_x") -> p2

props <- getTransformedProps(clusters = seu$ann_level_1,
                             sample = seu$sample.id, transform="asin")

props$Proportions %>%
  data.frame %>%
  inner_join(seu@meta.data %>%
               dplyr::select(sample.id,
                             Group),
             by = c("sample" = "sample.id")) %>%
  distinct() %>%
ggplot(aes(x = sample, y = Freq, fill = clusters)) +
  geom_bar(stat = "identity", color = "black", size = 0.1) +
  theme_classic() +
  theme(axis.text.x = element_text(angle = 45,
                                   vjust = 1,
                                   hjust = 1,
                                   size = 8),
        strip.text = element_blank(),
        strip.background = element_blank(),
        plot.margin = unit(c(0, 0, 0, 0), "lines")) +
  labs(y = "Cell type proportion", fill = "Cell type", x = "Sample") +
  scale_fill_paletteer_d("miscpalettes::pastel", direction = 1) +
  facet_grid(~Group, scales = "free_x", space = "free_x") -> p3

(p2 / p3) + plot_layout(guides = "collect") &
  theme(legend.text = element_text(size = 8),
        legend.title = element_text(size = 10),
        legend.key.size = unit(1, "lines")) -> f1c

f1c

DefaultAssay(seu) <- "RNA"
Idents(seu) <- "ann_level_1"

gns <- AnnotationDbi::select(org.Hs.eg.db,
                             keys = rownames(seu),
                             columns = c("CHR","ENTREZID"),
                             keytype = "SYMBOL",
                             multiVals = "first")
m <- match(rownames(seu), gns$SYMBOL)
gns <- gns[m,]

out <- here("data/cluster_annotations/seurat_markers_all_cells.rds")

if(!file.exists(out)){
  keep <- !is.na(gns$ENTREZID)
  markers <- FindAllMarkers(seu, only.pos = TRUE, logfc.threshold = 0.5,
                            features = rownames(seu)[rownames(seu) %in% gns$SYMBOL[keep]],
                            max.cells.per.ident = 10000)
  saveRDS(markers, file = out)

} else {
  markers <- readRDS(out)

}

# labels <- readxl::read_excel(here("data/main_marker_genes.xlsx"))
# 
# unnest(enframe(setNames(str_split(labels$`main marker genes`, ", "),
#                         labels$`cell type`),
#                value = "gene",
#                name = "cluster"),
#        cols = gene) %>%
#   arrange(cluster) %>%
#   distinct() -> markers

markers <- markers[markers$gene %in% rownames(seu),]

Seurat marker gene dotplot

draw_marker_gene_dotplot(seu, 
                         markers, 
                         "ann_level_1", 
                         cluster_pal,
                         direction = 1,
                         num = 5) -> f1d

# DefaultAssay(seu) <- "RNA"
# 
# markers %>%
#   group_by(cluster) %>%
#   slice_head(n = 10) %>%
#   mutate(cluster = as.character(cluster)) %>%
#   ungroup() %>%
#   dplyr::arrange(cluster, .by_group = FALSE) -> markers
# 
# d <- duplicated(markers$gene)
# markers[!d,] %>%
#   group_by(cluster) %>%
#   slice_head(n = 5) -> top
# 
# pal <- setNames(paletteer::paletteer_d(cluster_pal),
#                 unique(markers$cluster))
# cell_type_cols <- pal[top$cluster]
# 
# strip <- strip_themed(background_x = elem_list_rect(fill = unique(cell_type_cols)))
# DotPlot(seu,
#         features = top$gene,
#         group.by = "ann_level_1",
#         cols = c("azure1", "blueviolet"),
#         dot.scale = 3,
#         assay = "SCT") +
#   FontSize(x.text = 9, y.text = 9) +
#   labs(y = element_blank(), x = element_blank()) +
#   facet_grid2(~top$cluster, 
#               scales = "free_x", 
#               space = "free_x", 
#               strip = strip) +
#   theme(axis.text.x = element_text(angle = 90,
#                                    hjust = 1,
#                                    vjust = 0.5,
#                                    size = 8),
#         axis.text.y = element_text(size = 8),
#         legend.text = element_text(size = 8),
#         legend.title = element_text(size = 9),
#         legend.position = "right",
#         strip.text = element_text(size = 0),
#         text = element_text(family = "arial"),
#         axis.ticks = element_blank(),
#         axis.line = element_blank(),
#         panel.spacing = unit(2, "mm")) -> f1d

f1d

files <- list.files(here("data/C133_Neeland_merged"),
                    pattern = "C133_Neeland_full_clean.*(macrophages|t_cells|other_cells)_annotated_full.SEU.rds",
                    full.names = TRUE)

seuLst <- lapply(files[2:4], function(f) readRDS(f))

adt_names <- rownames(seuLst[[1]][["ADT"]]@counts)
seuLst <- lapply(seuLst, function(s){
  DefaultAssay(s) <- "ADT"
  
  if(!all(rownames(s) == adt_names)){
    adt_counts <- s[["ADT"]]@counts
    rownames(adt_counts) <- adt_names
    CreateSeuratObject(counts = adt_counts,
                       assay = "ADT",
                       meta.data = s@meta.data)
    
  } else {
    DietSeurat(s, assays = "ADT", dimreducs = NULL)
    
  }
  
})

seuADT <- merge(seuLst[[1]], 
                y = c(seuLst[[2]], 
                      seuLst[[3]]))
seuADT <- seuADT[, seuADT$Batch != 0]
seuADT
An object of class Seurat 
163 features across 168859 samples within 1 assay 
Active assay: ADT (163 features, 0 variable features)

Visualise ADTs

Make data frame of proteins, clusters, expression levels.

out <- here("data",
            "C133_Neeland_merged",
            glue("C133_Neeland_full_clean_all_cells_dsb.ADT.rds"))

read_csv(file = here("data",
                     "C133_Neeland_batch1",
                     "data",
                     "sample_sheets",
                     "ADT_features.csv")) -> adt_data
pattern <- "anti-human/mouse |anti-human/mouse/rat |anti-mouse/human "
adt_data$name <- gsub(pattern, "", adt_data$name)

if(!file.exists(out)){
  adt_data %>%
    dplyr::filter(grepl("[Ii]sotype", name)) %>%
    pull(name) -> isotype_controls
  
  # normalise ADT using DSB normalisation
  adt_dsb <- ModelNegativeADTnorm(cell_protein_matrix = seuADT[["ADT"]]@counts,
                                  denoise.counts = TRUE,
                                  use.isotype.control = TRUE,
                                  isotype.control.name.vec = isotype_controls)
  saveRDS(adt_dsb, file = out)
  
} else {
  adt_dsb <- readRDS(out)
  
}

seuADT[["ADT"]]@data <- adt_dsb
seuADT
An object of class Seurat 
163 features across 168859 samples within 1 assay 
Active assay: ADT (163 features, 0 variable features)
# ADTs <- read_csv(file = here("data",
#                        "Proteins_broad_22.04.22.csv"))
# pattern <- "anti-human/mouse |anti-human/mouse/rat |anti-mouse/human |anti-human "
# ADTs$Description <- gsub(pattern, "", ADTs$Description)

labels <- readxl::read_excel(here("data/main_proteins.xlsx"))

unnest(enframe(setNames(str_split(labels$`main proteins`, ", "),
                        labels$`cell type`),
               value = "ADT",
               name = "cluster"),
       cols = ADT) %>%
  arrange(cluster) %>%
  distinct() -> markers

markers <- markers[markers$ADT %in% rownames(seuADT),]

seuADT@meta.data %>%
  dplyr::select(ann_level_1) %>%
  rownames_to_column(var = "cell") %>%
  inner_join(as.data.frame(t(seuADT[["ADT"]]@data)) %>%
               rownames_to_column(var = "cell")) %>%
  pivot_longer(c(-cell, -ann_level_1),
               names_to = "ADT",
               values_to = "Expression") %>%
  dplyr::group_by(ann_level_1, ADT) %>%
  dplyr::summarize(Expression = mean(Expression)) %>%
  ungroup() %>%
  dplyr::filter(ADT %in% markers$ADT) -> dat

plot(density(dat$Expression))

dat %>%
  dplyr::rename("Protein" = "ADT",
                "ADT Exp." = "Expression",
                "Cell type" = "ann_level_1") %>%
  tidyHeatmap::heatmap(
    .column = Protein,
    .row = `Cell type`,
    .value = `ADT Exp.`,
    scale = "none",
    rect_gp = grid::gpar(col = "white", lwd = 1),
    show_row_names = TRUE, 
    cluster_rows = FALSE,
    cluster_columns = FALSE,
    column_names_gp = grid::gpar(fontsize = 8, fontfamily = "arial"),
    column_title_gp = grid::gpar(fontsize = 10, fontfamily = "arial"),
    row_names_gp = grid::gpar(fontsize = 8, fontfamily = "arial"),
    row_title_gp = grid::gpar(fontsize = 10, fontfamily = "arial"),
    column_title_side = "top",
    palette_value = circlize::colorRamp2(seq(0, 2, length.out = 11),
                                         rev(RColorBrewer::brewer.pal(11, "Spectral"))),
    heatmap_legend_param = list(direction = "vertical")) %>%
  add_tile(`Cell type`, show_legend = FALSE,
           show_annotation_name = FALSE,
           palette = paletteer_d("miscpalettes::pastel", 
                                 length(unique(seuADT$ann_level_1)))) %>%
    as_ComplexHeatmap() -> f1e
f1e

Figure 1

layout = "
BBBCCCCC
BBBCCCCC
BBBCCCCC
DDDDDDDD
DDDDDDDD
FFFFGGGG
FFFFGGGG
"
(wrap_elements(f1b) + 
    wrap_elements(f1c) + 
    wrap_elements(f1d) + 
    wrap_plots(list(f1e %>% 
                      ComplexHeatmap::draw(heatmap_legend_side = "right") %>% 
                      grid::grid.grabExpr())) +
    plot_spacer()) + 
  plot_layout(design = layout) +
  plot_annotation(tag_levels = list(c("B","C","D","E"))) &
  theme(plot.tag = element_text(size = 16,
                                face = "bold",
                                family = "arial"))

Session info


sessionInfo()
R version 4.3.3 (2024-02-29)
Platform: x86_64-pc-linux-gnu (64-bit)
Running under: Ubuntu 22.04.4 LTS

Matrix products: default
BLAS:   /usr/lib/x86_64-linux-gnu/openblas-pthread/libblas.so.3 
LAPACK: /usr/lib/x86_64-linux-gnu/openblas-pthread/libopenblasp-r0.3.20.so;  LAPACK version 3.10.0

locale:
 [1] LC_CTYPE=en_AU.UTF-8       LC_NUMERIC=C              
 [3] LC_TIME=en_AU.UTF-8        LC_COLLATE=en_AU.UTF-8    
 [5] LC_MONETARY=en_AU.UTF-8    LC_MESSAGES=en_AU.UTF-8   
 [7] LC_PAPER=en_AU.UTF-8       LC_NAME=C                 
 [9] LC_ADDRESS=C               LC_TELEPHONE=C            
[11] LC_MEASUREMENT=en_AU.UTF-8 LC_IDENTIFICATION=C       

time zone: Etc/UTC
tzcode source: system (glibc)

attached base packages:
[1] stats4    stats     graphics  grDevices datasets  utils     methods  
[8] base     

other attached packages:
 [1] readxl_1.4.3                ggh4x_0.2.8                
 [3] dsb_1.0.3                   paletteer_1.6.0            
 [5] tidyHeatmap_1.8.1           speckle_1.2.0              
 [7] glue_1.8.0                  org.Hs.eg.db_3.18.0        
 [9] AnnotationDbi_1.64.1        patchwork_1.3.0            
[11] clustree_0.5.1              ggraph_2.2.0               
[13] here_1.0.1                  dittoSeq_1.14.2            
[15] glmGamPoi_1.14.3            SeuratObject_4.1.4         
[17] Seurat_4.4.0                lubridate_1.9.3            
[19] forcats_1.0.0               stringr_1.5.1              
[21] dplyr_1.1.4                 purrr_1.0.2                
[23] readr_2.1.5                 tidyr_1.3.1                
[25] tibble_3.2.1                ggplot2_3.5.0              
[27] tidyverse_2.0.0             edgeR_4.0.15               
[29] limma_3.58.1                SingleCellExperiment_1.24.0
[31] SummarizedExperiment_1.32.0 Biobase_2.62.0             
[33] GenomicRanges_1.54.1        GenomeInfoDb_1.38.6        
[35] IRanges_2.36.0              S4Vectors_0.40.2           
[37] BiocGenerics_0.48.1         MatrixGenerics_1.14.0      
[39] matrixStats_1.2.0           workflowr_1.7.1            

loaded via a namespace (and not attached):
  [1] fs_1.6.5                spatstat.sparse_3.0-3   bitops_1.0-7           
  [4] httr_1.4.7              RColorBrewer_1.1-3      doParallel_1.0.17      
  [7] tools_4.3.3             sctransform_0.4.1       utf8_1.2.4             
 [10] R6_2.5.1                lazyeval_0.2.2          uwot_0.1.16            
 [13] GetoptLong_1.0.5        withr_3.0.0             sp_2.1-3               
 [16] gridExtra_2.3           progressr_0.14.0        cli_3.6.3              
 [19] Cairo_1.6-2             spatstat.explore_3.2-6  prismatic_1.1.1        
 [22] labeling_0.4.3          sass_0.4.9              spatstat.data_3.0-4    
 [25] ggridges_0.5.6          pbapply_1.7-2           parallelly_1.37.0      
 [28] rstudioapi_0.15.0       RSQLite_2.3.5           generics_0.1.3         
 [31] shape_1.4.6             vroom_1.6.5             ica_1.0-3              
 [34] spatstat.random_3.2-2   dendextend_1.17.1       Matrix_1.6-5           
 [37] ggbeeswarm_0.7.2        fansi_1.0.6             abind_1.4-5            
 [40] lifecycle_1.0.4         whisker_0.4.1           yaml_2.3.8             
 [43] SparseArray_1.2.4       Rtsne_0.17              grid_4.3.3             
 [46] blob_1.2.4              promises_1.2.1          crayon_1.5.2           
 [49] miniUI_0.1.1.1          lattice_0.22-5          cowplot_1.1.3          
 [52] KEGGREST_1.42.0         pillar_1.9.0            knitr_1.45             
 [55] ComplexHeatmap_2.18.0   rjson_0.2.21            future.apply_1.11.1    
 [58] codetools_0.2-19        leiden_0.4.3.1          getPass_0.2-4          
 [61] data.table_1.15.0       vctrs_0.6.5             png_0.1-8              
 [64] cellranger_1.1.0        gtable_0.3.4            rematch2_2.1.2         
 [67] cachem_1.0.8            xfun_0.42               S4Arrays_1.2.0         
 [70] mime_0.12               tidygraph_1.3.1         survival_3.7-0         
 [73] pheatmap_1.0.12         iterators_1.0.14        statmod_1.5.0          
 [76] ellipsis_0.3.2          fitdistrplus_1.1-11     ROCR_1.0-11            
 [79] nlme_3.1-164            bit64_4.0.5             RcppAnnoy_0.0.22       
 [82] rprojroot_2.0.4         bslib_0.6.1             irlba_2.3.5.1          
 [85] vipor_0.4.7             KernSmooth_2.23-24      colorspace_2.1-0       
 [88] DBI_1.2.1               ggrastr_1.0.2           tidyselect_1.2.1       
 [91] processx_3.8.3          bit_4.0.5               compiler_4.3.3         
 [94] git2r_0.33.0            DelayedArray_0.28.0     plotly_4.10.4          
 [97] scales_1.3.0            lmtest_0.9-40           callr_3.7.3            
[100] digest_0.6.34           goftest_1.2-3           spatstat.utils_3.0-4   
[103] rmarkdown_2.25          XVector_0.42.0          htmltools_0.5.8.1      
[106] pkgconfig_2.0.3         highr_0.10              fastmap_1.1.1          
[109] rlang_1.1.4             GlobalOptions_0.1.2     htmlwidgets_1.6.4      
[112] shiny_1.8.0             farver_2.1.1            jquerylib_0.1.4        
[115] zoo_1.8-12              jsonlite_1.8.8          mclust_6.1             
[118] RCurl_1.98-1.14         magrittr_2.0.3          GenomeInfoDbData_1.2.11
[121] munsell_0.5.0           Rcpp_1.0.12             viridis_0.6.5          
[124] reticulate_1.35.0       stringi_1.8.3           zlibbioc_1.48.0        
[127] MASS_7.3-60.0.1         plyr_1.8.9              parallel_4.3.3         
[130] listenv_0.9.1           ggrepel_0.9.5           deldir_2.0-2           
[133] Biostrings_2.70.2       graphlayouts_1.1.0      splines_4.3.3          
[136] tensor_1.5              hms_1.1.3               circlize_0.4.15        
[139] locfit_1.5-9.8          ps_1.7.6                igraph_2.0.1.1         
[142] spatstat.geom_3.2-8     reshape2_1.4.4          evaluate_0.23          
[145] renv_1.0.3              BiocManager_1.30.22     tzdb_0.4.0             
[148] foreach_1.5.2           tweenr_2.0.3            httpuv_1.6.14          
[151] RANN_2.6.1              polyclip_1.10-6         future_1.33.1          
[154] clue_0.3-65             scattermore_1.2         ggforce_0.4.2          
[157] xtable_1.8-4            later_1.3.2             viridisLite_0.4.2      
[160] beeswarm_0.4.0          memoise_2.0.1           cluster_2.1.6          
[163] timechange_0.3.0        globals_0.16.2