Last updated: 2026-04-22

Checks: 6 1

Knit directory: cf-eti-bal-scrna/

This reproducible R Markdown analysis was created with workflowr (version 1.7.0). The Checks tab describes the reproducibility checks that were applied when the results were created. The Past versions tab lists the development history.


The R Markdown file has unstaged changes. To know which version of the R Markdown file created these results, you’ll want to first commit it to the Git repo. If you’re still working on the analysis, you can ignore this warning. When you’re finished, you can run wflow_publish to commit the R Markdown file and build the HTML.

Great job! The global environment was empty. Objects defined in the global environment can affect the analysis in your R Markdown file in unknown ways. For reproduciblity it’s best to always run the code in an empty environment.

The command set.seed(20260422) was run prior to running the code in the R Markdown file. Setting a seed ensures that any results that rely on randomness, e.g. subsampling or permutations, are reproducible.

Great job! Recording the operating system, R version, and package versions is critical for reproducibility.

Nice! There were no cached chunks for this analysis, so you can be confident that you successfully produced the results during this run.

Great job! Using relative paths to the files within your workflowr project makes it easier to run your code on other machines.

Great! You are using Git for version control. Tracking code development and connecting the code version to the results is critical for reproducibility.

The results in this page were generated with repository version 8ac1a7b. See the Past versions tab to see a history of the changes made to the R Markdown and HTML files.

Note that you need to be careful to ensure that all relevant files for the analysis have been committed to Git prior to generating the results (you can use wflow_publish or wflow_git_commit). workflowr only checks the R Markdown file, but you know if there are other scripts or data files that it depends on. Below is the status of the Git repository when the results were generated:


Ignored files:
    Ignored:    .DS_Store
    Ignored:    ._.DS_Store
    Ignored:    code/._bal_RecM.integration_clustering.R
    Ignored:    data/._README.md
    Ignored:    data/Major.markers.csv
    Ignored:    data/SCEs
    Ignored:    data/cellbender
    Ignored:    data/cytokine
    Ignored:    data/plots
    Ignored:    data/sample_sheets
    Ignored:    data/vireo

Untracked files:
    Untracked:  code/scVelo.ipynb

Unstaged changes:
    Modified:   analysis/01.demux_BP1.Rmd
    Modified:   analysis/01.demux_BP2.Rmd
    Modified:   analysis/01.demux_Pi1.Rmd
    Modified:   analysis/01.demux_capture1.Rmd
    Modified:   analysis/02.qc_BP1.Rmd
    Modified:   analysis/02.qc_BP2.Rmd
    Modified:   analysis/02.qc_Pi1.Rmd
    Modified:   analysis/02.qc_capture1.Rmd
    Modified:   analysis/04.annotation.Rmd
    Modified:   analysis/05.RecM_analysis.Rmd
    Modified:   analysis/06.MDM-PLA2G7_analysis.Rmd
    Modified:   analysis/07.AM_analysis.Rmd
    Modified:   analysis/08.ProlifM_analysis.Rmd
    Modified:   analysis/09.ETI_analysis.Rmd
    Modified:   analysis/10.cytokine_analysis.Rmd
    Modified:   analysis/11.cytokine_analysis_ETI.Rmd

Note that any generated files, e.g. HTML, png, CSS, etc., are not included in this status report because it is ok for generated content to have uncommitted changes.


These are the previous versions of the repository in which changes were made to the R Markdown (analysis/01.demux_capture1.Rmd) and HTML (docs/01.demux_capture1.html) files. If you’ve configured a remote Git repository (see ?wflow_git_remote), click on the hyperlinks in the table below to view the files as they were in that past version.

File Version Author Date Message
Rmd 29ed4f7 tcwong1994 2026-04-22 Initial import of workflowr site content and analysis files
html 29ed4f7 tcwong1994 2026-04-22 Initial import of workflowr site content and analysis files

knitr::opts_chunk$set(warning = FALSE, message = FALSE)
xaringanExtra::use_panelset()

1 Load packages

suppressPackageStartupMessages({
library(DropletUtils)
library(here)
library(ggplot2)
library(Seurat)
library(cowplot)
library(patchwork)
library(scater)
library(dplyr)
library(vcfR)
library(janitor)
library(stringr)
library(forcats)
})
set.seed(1990)

2 Set names for this pool

# Specify batch name
batch_name <- "capture1"
num_of_captures <- 4

# Specify capture name
capture_names <- c(paste0(batch_name, "-",1:num_of_captures))
capture_names <- setNames(capture_names, capture_names)

# Assign sample ID to HTO ID
# Manually list sample names matching HTO id (in alphabetical order)
samples <- c("M1C188", #HTO3
             "M1C188B", #HTO6
             "M1C160(1)", #HTO7
             "M1C160F", #HTO8
             "M1C170C", #HTO10
             "M1C170D", #HTO12
             "M1C176", #HTO13
             "M1C176C", #HTO14
             "M1N092", #HTO15
             "M1N075" #HTO16
             )

3 Read CellBender outputs

Ambient RNA and empty droplets were removed by CellBender (see code/cellbender.sh).

captures <- setNames(
  here("data",
       "cellbender",
       capture_names,
       paste0(capture_names,".cellbender_filtered.h5")),
  capture_names)

sce <- read10xCounts(samples = captures, col.names = TRUE)
stopifnot(!anyDuplicated(colnames(sce)))

sce <- splitAltExps(
  sce,
  rowData(sce)$Type,
  "Gene Expression")

# Tidy up colData
sce$Capture <- factor(sce$Sample)
capture_names <- levels(sce$Capture)
capture_names <- setNames(capture_names, capture_names)
sce$Sample <- NULL

# Number of droplets after CellBender
dim(sce)
[1]  36601 143049

4 HTO demultiplexing

HTODemux from the Seurat package was used to demultiplex droplets. Demultiplexing was performed separately on each capture.

4.1 Prepare HTO data

# change DelayedMatrix to dgCMatrix
assay(sce, "counts") <- as(assay(sce, "counts"), "dgCMatrix")

# Read features.csv used in cellranger multi
features <- read.csv(here("data",
                          "sample_sheets",
                          paste0(batch_name,".features.csv")))

# HTO id are always in alphabetical order
features
             id         name read pattern        sequence     feature_type
1   Human_HTO_3  Human_HTO_3   R2  5P(BC) TTCCGCCTCTCTTTG Antibody Capture
2   Human_HTO_6  Human_HTO_6   R2  5P(BC) GGTTGCCAGATGTCA Antibody Capture
3   Human_HTO_7  Human_HTO_7   R2  5P(BC) TGTCTTTCCTGCCAG Antibody Capture
4   Human_HTO_8  Human_HTO_8   R2  5P(BC) CTCCTCTGCAATTAC Antibody Capture
5  Human_HTO_10 Human_HTO_10   R2  5P(BC) ATTGACCCGCGTTAG Antibody Capture
6  Human_HTO_12 Human_HTO_12   R2  5P(BC) TAACGACCAGCCATA Antibody Capture
7  Human_HTO_13 Human_HTO_13   R2  5P(BC) AAATCTCTCAGGCTC Antibody Capture
8  Human_HTO_14 Human_HTO_14   R2  5P(BC) CTGTATGTCCGATTG Antibody Capture
9  Human_HTO_15 Human_HTO_15   R2  5P(BC) TAAGATTCAGAGCGA Antibody Capture
10 Human_HTO_16 Human_HTO_16   R2  5P(BC) CTCAGTGCATTCTGG Antibody Capture
# Rename assay
is_hto <- grepl("^Human_HTO", rownames(altExp(sce, "Antibody Capture")))
altExp(sce, "HTO") <- altExp(sce, "Antibody Capture")[is_hto, ]
altExp(sce, "Antibody Capture") <- NULL

4.2 HTO Demultiplexing

# load in umi and hto matrix
umis <- counts(sce)
htos <- counts(altExp(sce))

# Select cell barcodes detected by both RNA and HTO
joint.bcs <- intersect(colnames(umis), colnames(htos))

# Subset RNA and HTO counts by joint cell barcodes
umis <- umis[, joint.bcs]
htos <- as.matrix(htos[, joint.bcs])

# Confirm that the HTO have the correct names
rownames(htos)
 [1] "Human_HTO_3"  "Human_HTO_6"  "Human_HTO_7"  "Human_HTO_8"  "Human_HTO_10"
 [6] "Human_HTO_12" "Human_HTO_13" "Human_HTO_14" "Human_HTO_15" "Human_HTO_16"
# Perform demultiplexing separately on each capture
obj.list <- list()

lappend <- function (lst, ...){
  lst <- c(lst, list(...))
  return(lst)
}

for (cn in capture_names) {
  message(cn)
  umi = as.matrix(umis[, sce$Capture == cn])
  hto = as.matrix(htos[, sce$Capture == cn])
  
  # Setup Seurat object
  hashtag <- CreateSeuratObject(counts = umi)
  
  # Normalize RNA data with log normalization
  hashtag <- NormalizeData(hashtag)
  
  # Find and scale variable features
  hashtag <- FindVariableFeatures(hashtag, selection.method = "mean.var.plot")
  hashtag <- ScaleData(hashtag, features = VariableFeatures(hashtag))
  
  # Add HTO data as a new assay independent from RNA
  hashtag[["HTO"]] <- CreateAssayObject(counts = hto)
  
  # Normalize HTO data, here we use centered log-ratio (CLR) transformation
  hashtag <- NormalizeData(hashtag, assay = "HTO", normalization.method = "CLR")
  
  # Demultiplex cells based on HTO enrichment
  hashtag <- HTODemux(hashtag, assay = "HTO", positive.quantile = 0.99)
  
  # Rename hash.ID column 
  hashtag$hash.ID <- factor(gsub("-","_",hashtag$hash.ID), 
                            levels = c(features$id, "Doublet", "Negative"))
  obj.list <- lappend(obj.list, hashtag)
}

names(obj.list) <- capture_names
hashtag <- NULL

4.3 Add HTO demultiplexing results to SCE

# add hash.ID column to SCE object
hash.ID <- Reduce(c,
                  lapply(obj.list, function(x) 
                    setNames(x@meta.data$hash.ID, colnames(x))))
sce$HTODemux.ID <- hash.ID

# Store HTODemux results to SCE object
sce$HTODemux_result <- bind_rows(lapply(obj.list, function(x) x@meta.data))

# Add sample ID to SCE object
sampleID.HTO <- setNames(c(samples,"Doublet","Negative"), levels(sce$HTODemux.ID))
sampleID.HTO <- sampleID.HTO[sce$HTODemux.ID]
names(sampleID.HTO) <- colnames(sce)
sce$sampleID.HTO <- factor(sampleID.HTO, levels=c(samples,"Doublet","Negative"))

5 Visualize HTO demultiplexing results

Some code in this section are adapted from internal code by Dr. Peter F. Hickey.

# add colour
sce$colours <- S4Vectors::make_zero_col_DFrame(ncol(sce))

hto_colours <- setNames(
  c(palette.colors(nlevels(sce$HTODemux.ID)-2, "Tableau 10"),"#ced4da","#6c757d"),
  levels(sce$HTODemux.ID))
sce$colours$hto_colours <- hto_colours[sce$HTODemux.ID]

sample_colours <- setNames(
  c(palette.colors(nlevels(sce$sampleID.HTO)-2, "Tableau 10"),"#ced4da","#6c757d"),
  levels(sce$sampleID.HTO))
sce$colours$sample_colours <- sample_colours[sce$sampleID.HTO]

capture_colours <- setNames(
  palette.colors(nlevels(sce$Capture), "Accent"),
  levels(sce$Capture))
sce$colours$capture_colours <- capture_colours[sce$Capture]

5.1 Number of singlets

capture1-1

table(obj.list$`capture1-1`$HTO_classification.global)

 Doublet Negative  Singlet 
   10121     3829    21700 

capture1-2

table(obj.list$`capture1-2`$HTO_classification.global)

 Doublet Negative  Singlet 
    9964     2799    22041 

capture1-3

table(obj.list$`capture1-3`$HTO_classification.global)

 Doublet Negative  Singlet 
    8740     4912    24196 

capture1-4

table(obj.list$`capture1-4`$HTO_classification.global)

 Doublet Negative  Singlet 
    8810     2823    23114 

5.2 HTO expression in ridge plot

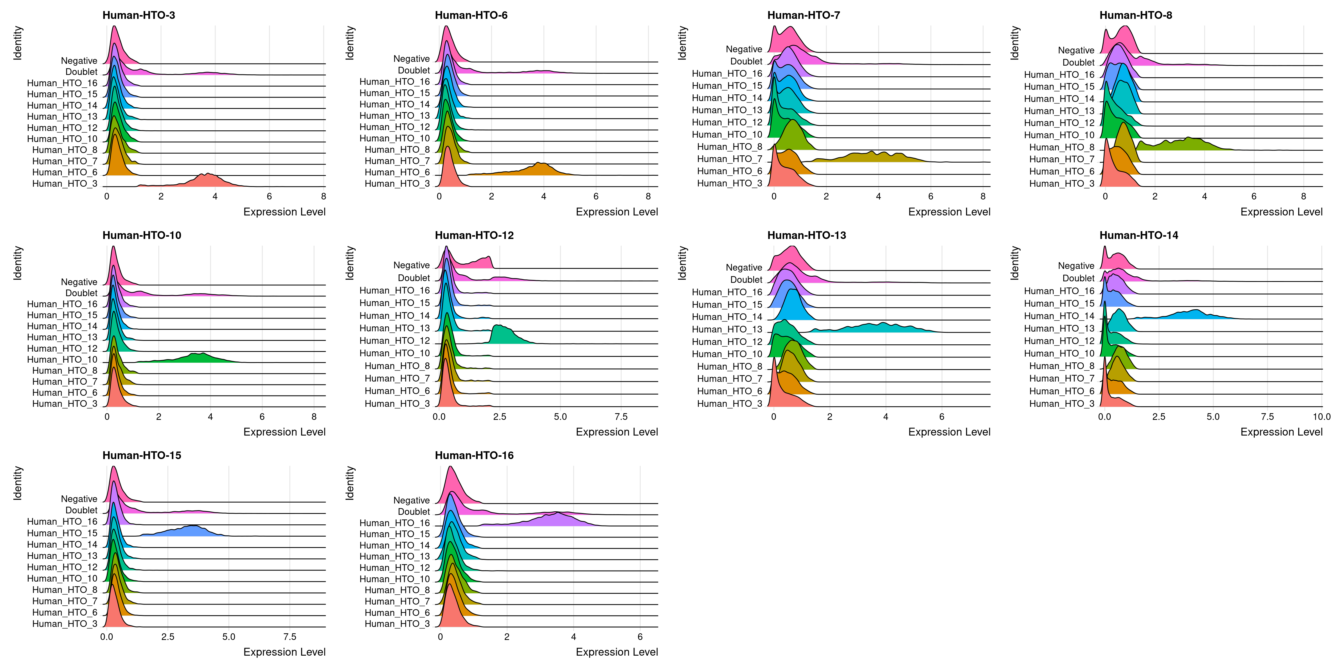
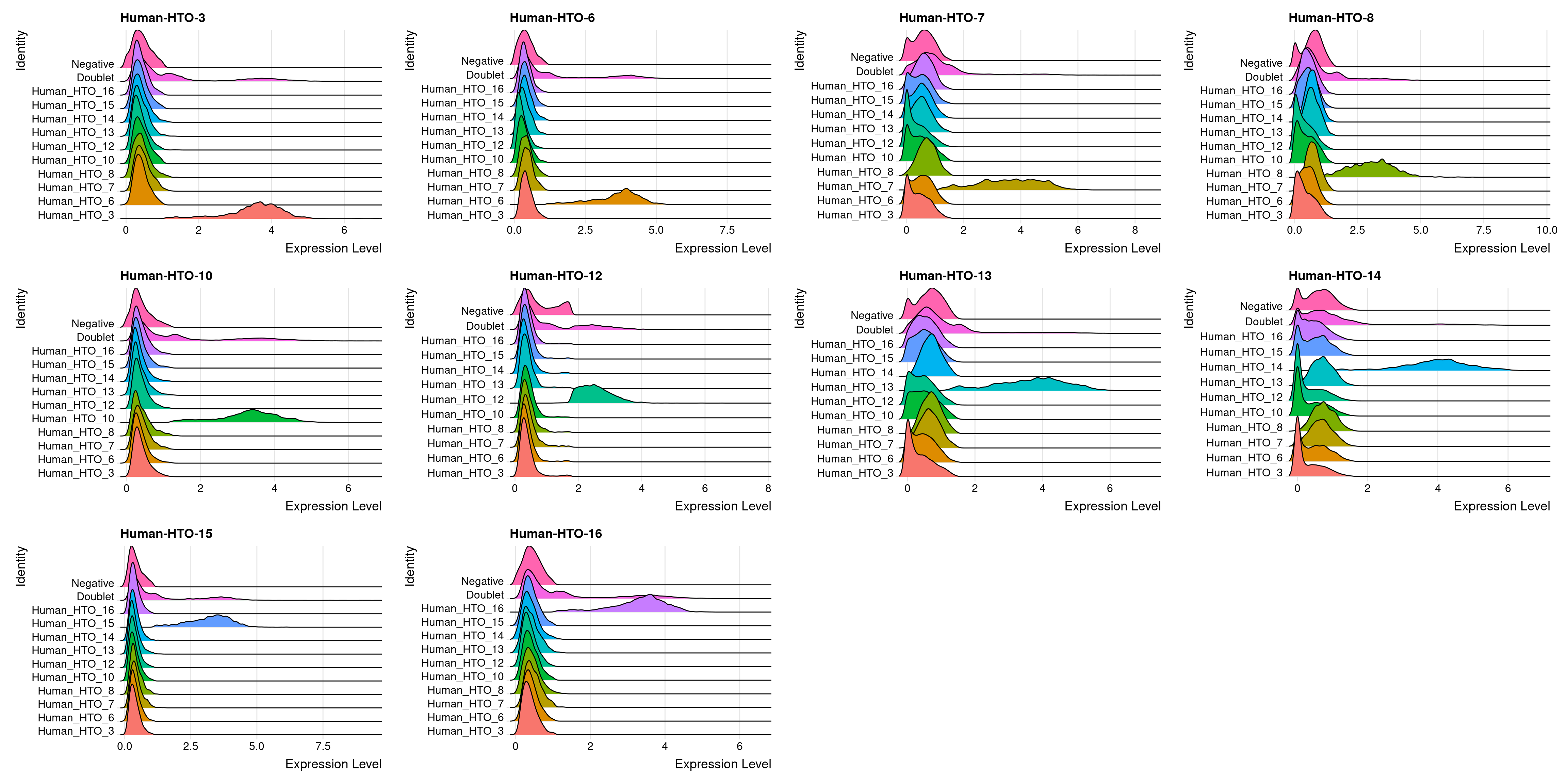
capture1-1

# Group cells based on the max HTO signal
Idents(obj.list$`capture1-1`) <- "hash.ID"
RidgePlot(obj.list$`capture1-1`, assay = "HTO", 
          features = rownames(obj.list$`capture1-1`[["HTO"]]))

Version Author Date
29ed4f7 tcwong1994 2026-04-22

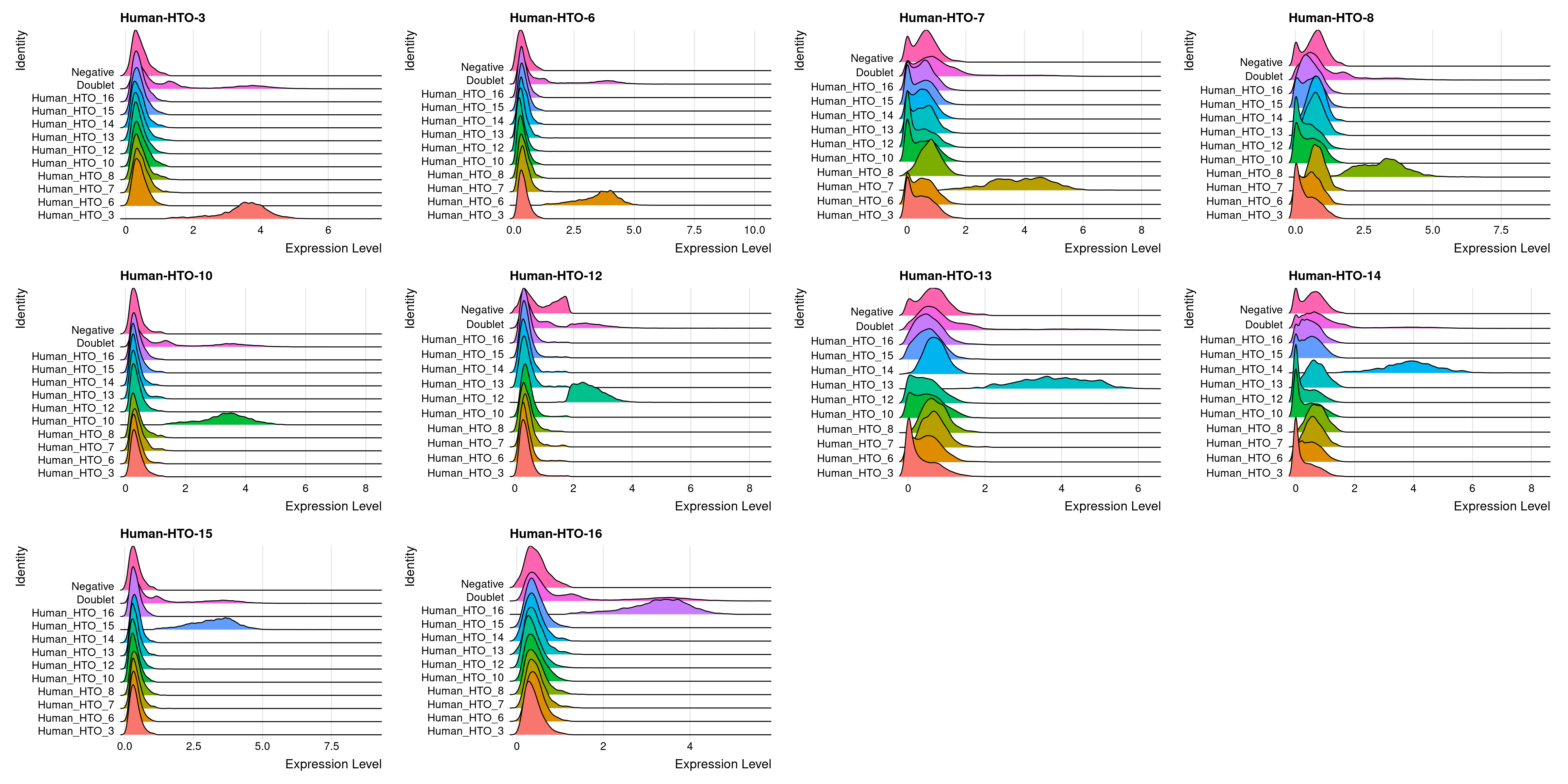
capture1-2

# Group cells based on the max HTO signal
Idents(obj.list$`capture1-2`) <- "hash.ID"
RidgePlot(obj.list$`capture1-2`, assay = "HTO", 
          features = rownames(obj.list$`capture1-2`[["HTO"]]))

Version Author Date
29ed4f7 tcwong1994 2026-04-22

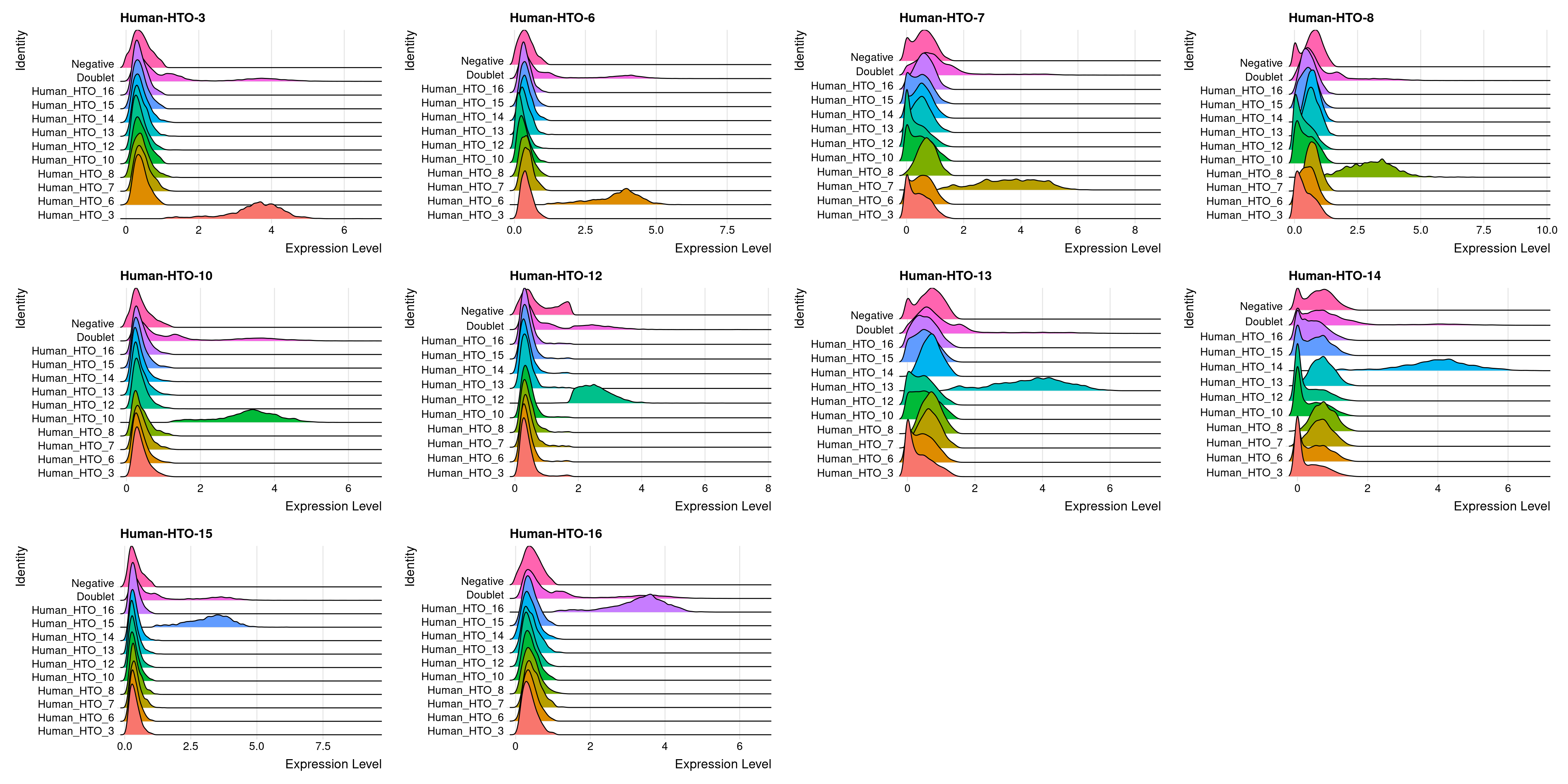
capture1-3

# Group cells based on the max HTO signal
Idents(obj.list$`capture1-3`) <- "hash.ID"
RidgePlot(obj.list$`capture1-2`, assay = "HTO", 
          features = rownames(obj.list$`capture1-3`[["HTO"]]))

Version Author Date
29ed4f7 tcwong1994 2026-04-22

capture1-4

# Group cells based on the max HTO signal
Idents(obj.list$`capture1-4`) <- "hash.ID"
RidgePlot(obj.list$`capture1-4`, assay = "HTO", 
          features = rownames(obj.list$`capture1-4`[["HTO"]]))

Version Author Date
29ed4f7 tcwong1994 2026-04-22

5.3 HTO expression in heatmap

capture1-1

HTOHeatmap(obj.list$`capture1-1`, assay = "HTO", ncells = 5000) + 
  ggtitle("capture1-1") + 
  theme(plot.title = element_text(hjust=0.5, size=10))

Version Author Date
29ed4f7 tcwong1994 2026-04-22

capture1-2

HTOHeatmap(obj.list$`capture1-2`, assay = "HTO", ncells = 5000) + 
  ggtitle("capture1-2") + 
  theme(plot.title = element_text(hjust=0.5, size=10))

Version Author Date
29ed4f7 tcwong1994 2026-04-22

capture1-3

HTOHeatmap(obj.list$`capture1-3`, assay = "HTO", ncells = 5000) + 
  ggtitle("capture1-3") + 
  theme(plot.title = element_text(hjust=0.5, size=10))

Version Author Date
29ed4f7 tcwong1994 2026-04-22

capture1-4

HTOHeatmap(obj.list$`capture1-3`, assay = "HTO", ncells = 5000) + 
  ggtitle("capture1-4") + 
  theme(plot.title = element_text(hjust=0.5, size=10))

Version Author Date
29ed4f7 tcwong1994 2026-04-22

5.4 tSNE embeddings for HTOs

capture1-1

# remove negative cells from the object
hashtag.subset <- subset(obj.list$`capture1-1`, idents = "Negative", invert = TRUE)

# calculate a tSNE embedding of the HTO data
DefaultAssay(hashtag.subset) <- "HTO"
hashtag.subset <- ScaleData(hashtag.subset, features = rownames(hashtag.subset))
hashtag.subset <- RunPCA(hashtag.subset, features = rownames(hashtag.subset), approx = FALSE)
hashtag.subset <- RunTSNE(hashtag.subset, dims = 1:length(rownames(hashtag.subset)), 
                          perplexity = 100, check_duplicates = FALSE)

# tSNE plot
DimPlot(hashtag.subset)

Version Author Date
29ed4f7 tcwong1994 2026-04-22

capture1-2

# remove negative cells from the object
hashtag.subset <- subset(obj.list$`capture1-2`, idents = "Negative", invert = TRUE)

# calculate a tSNE embedding of the HTO data
DefaultAssay(hashtag.subset) <- "HTO"
hashtag.subset <- ScaleData(hashtag.subset, features = rownames(hashtag.subset))
hashtag.subset <- RunPCA(hashtag.subset, features = rownames(hashtag.subset), approx = FALSE)
hashtag.subset <- RunTSNE(hashtag.subset, dims = 1:length(rownames(hashtag.subset)), 
                          perplexity = 100, check_duplicates = FALSE)

# tSNE plot
DimPlot(hashtag.subset)

Version Author Date
29ed4f7 tcwong1994 2026-04-22

capture1-3

# remove negative cells from the object
hashtag.subset <- subset(obj.list$`capture1-3`, idents = "Negative", invert = TRUE)

# calculate a tSNE embedding of the HTO data
DefaultAssay(hashtag.subset) <- "HTO"
hashtag.subset <- ScaleData(hashtag.subset, features = rownames(hashtag.subset))
hashtag.subset <- RunPCA(hashtag.subset, features = rownames(hashtag.subset), approx = FALSE)
hashtag.subset <- RunTSNE(hashtag.subset, dims = 1:length(rownames(hashtag.subset)), 
                          perplexity = 100, check_duplicates = FALSE)

# tSNE plot
DimPlot(hashtag.subset)

Version Author Date
29ed4f7 tcwong1994 2026-04-22

capture1-4

# remove negative cells from the object
hashtag.subset <- subset(obj.list$`capture1-4`, idents = "Negative", invert = TRUE)

# calculate a tSNE embedding of the HTO data
DefaultAssay(hashtag.subset) <- "HTO"
hashtag.subset <- ScaleData(hashtag.subset, features = rownames(hashtag.subset))
hashtag.subset <- RunPCA(hashtag.subset, features = rownames(hashtag.subset), approx = FALSE)
hashtag.subset <- RunTSNE(hashtag.subset, dims = 1:length(rownames(hashtag.subset)), 
                          perplexity = 100, check_duplicates = FALSE)

# tSNE plot
DimPlot(hashtag.subset)

Version Author Date
29ed4f7 tcwong1994 2026-04-22

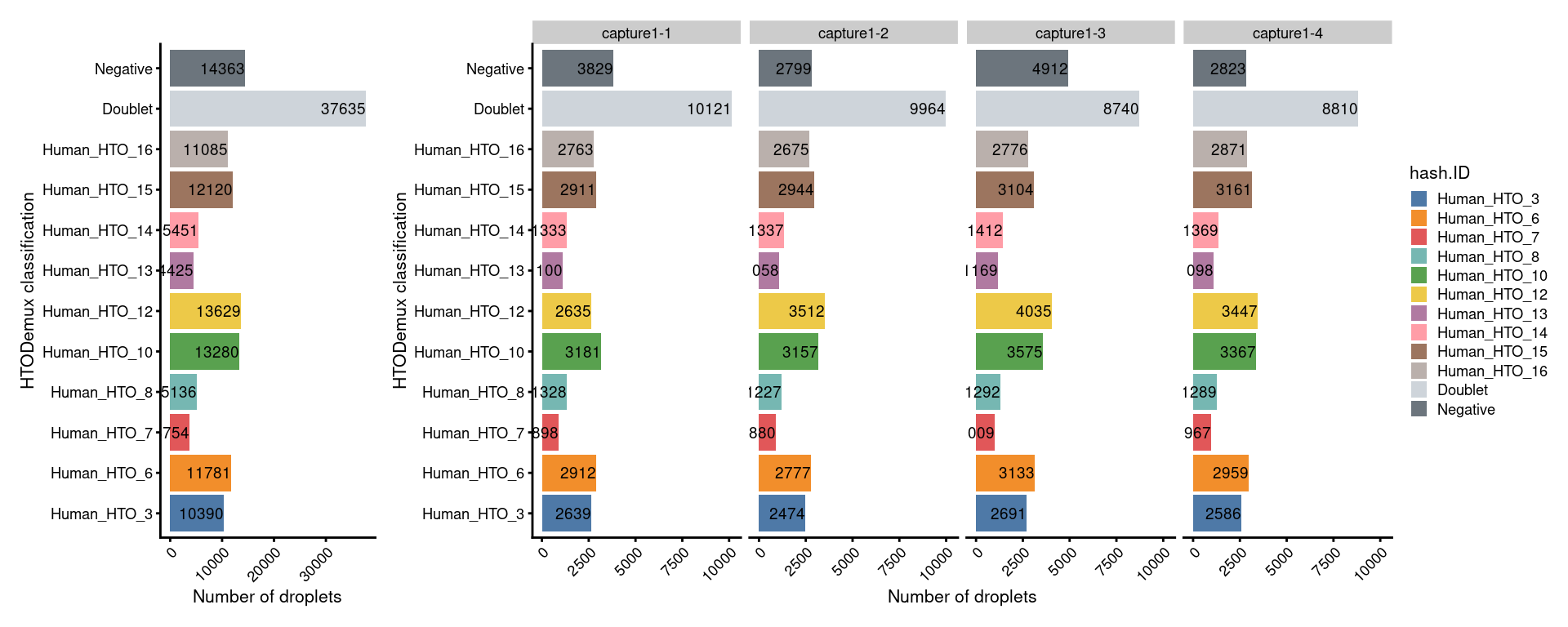
5.5 Number of demultiplexed droplets

df <- as.data.frame(colData(sce))

Named by HTO

# Number of droplets per HTO classification
p1 <- ggplot(df) + 
  geom_bar(
    aes(
      x = factor(hash.ID, levels(sce$HTODemux.ID)),
      fill=hash.ID), 
    position = position_stack(reverse = TRUE)) + 
  geom_text(stat='count', aes(x = hash.ID, label=..count..), hjust=1, size=2.5) +
  coord_flip() +
  scale_fill_manual(values = hto_colours) +
  ylab("Number of droplets") +
  xlab("HTODemux classification") +
  theme_cowplot(font_size = 8) +
  theme(axis.text.x = element_text(angle = 45, hjust = 1))

p1 + NoLegend() + p1 + facet_grid(~sce$Capture) + plot_layout(widths=c(1, length(capture_names)))

Version Author Date
29ed4f7 tcwong1994 2026-04-22

Named by sample ID

# Number of droplets per sample
p2 <- ggplot(df) + 
  geom_bar(
    aes(
      x = factor(sampleID.HTO, levels(sce$sampleID.HTO)),
      fill=sampleID.HTO), 
    position = position_stack(reverse = TRUE)) + 
  geom_text(stat='count', aes(x = sampleID.HTO, label=..count..), hjust=1, size=2.5) +
  coord_flip() +
  scale_fill_manual(values = sample_colours) +
  ylab("Number of droplets") +
  xlab("Sample ID") +
  theme_cowplot(font_size = 8) +
  theme(axis.text.x = element_text(angle = 45, hjust = 1))

p2 + NoLegend() + p2 + facet_grid(~sce$Capture) + plot_layout(widths=c(1, length(capture_names)))

Version Author Date
29ed4f7 tcwong1994 2026-04-22

5.6 Proportion of singlets per capture

p3 <- ggplot(df) + 
  geom_bar(
    aes(
      x = Capture,
      fill= HTODemux_result.HTO_classification.global), 
    position = position_fill(reverse = TRUE)) + 
  coord_flip() +
  scale_fill_manual(values = setNames(c("#6c757d","#ced4da","#cfe1b9"),
                                      c("Negative","Doublet","Singlet"))) +
  ylab("Proportion of droplets") +
  xlab("HTODemux classification") +
  theme_cowplot(font_size = 8) +
  theme(axis.text.x = element_text(angle = 45, hjust = 1))

p3 +
  guides(fill=guide_legend(title="HTO_classification.global"))

Version Author Date
29ed4f7 tcwong1994 2026-04-22

6 Genetic demultiplexing

Some code in this section are adapted from internal code by Dr. Peter F. Hickey.

SNPs were called from each capture using cellsnp-lite v1.2.3. Based on the SNP information, cells were assigned to genetic donors using vireo v0.5.8.

6.1 Read vireo results

vireo_df <- do.call(
  rbind,
  lapply(capture_names, function(cn) {
    message(cn)
    vireo_df <- read.table(
      here("data", "vireo", cn, "donor_ids.tsv"),
      header = TRUE)
    # Rename 'doublet' and 'unassigned' to match the terms used in HTODemux 
    vireo_df$donor_id <- gsub("doublet", "Doublet", vireo_df$donor_id)
    vireo_df$donor_id <- gsub("unassigned", "Negative", vireo_df$donor_id)
    vireo_df$donor_id <- paste0(cn, "_", vireo_df$donor_id)
    captureNumber <- str_sub(cn, start= -1)
    vireo_df$colname <- paste0(captureNumber, "_", vireo_df$cell)
    # reorder columns to matches SCE.
    j <- match(colnames(sce)[sce$Capture == cn], vireo_df$colname)
    stopifnot(!anyNA(j))
    vireo_df <- vireo_df[j, ]
  }))

6.2 Summarise vireo results

knitr::kable(
  tabyl(vireo_df, donor_id) %>%
    adorn_pct_formatting(1),
  caption = "Assignment of droplets to donors using vireo.")
Assignment of droplets to donors using vireo.
donor_id n percent
capture1-1_Doublet 3940 2.8%
capture1-1_Negative 7151 5.0%
capture1-1_donor0 3307 2.3%
capture1-1_donor1 1785 1.2%
capture1-1_donor2 5844 4.1%
capture1-1_donor3 2948 2.1%
capture1-1_donor4 2290 1.6%
capture1-1_donor5 8385 5.9%
capture1-2_Doublet 3445 2.4%
capture1-2_Negative 7117 5.0%
capture1-2_donor0 2291 1.6%
capture1-2_donor1 8314 5.8%
capture1-2_donor2 1831 1.3%
capture1-2_donor3 3328 2.3%
capture1-2_donor4 5663 4.0%
capture1-2_donor5 2815 2.0%
capture1-3_Doublet 4152 2.9%
capture1-3_Negative 8389 5.9%
capture1-3_donor0 2887 2.0%
capture1-3_donor1 3427 2.4%
capture1-3_donor2 2338 1.6%
capture1-3_donor3 8713 6.1%
capture1-3_donor4 6103 4.3%
capture1-3_donor5 1839 1.3%
capture1-4_Doublet 3401 2.4%
capture1-4_Negative 6312 4.4%
capture1-4_donor0 8486 5.9%
capture1-4_donor1 2984 2.1%
capture1-4_donor2 3383 2.4%
capture1-4_donor3 2430 1.7%
capture1-4_donor4 5874 4.1%
capture1-4_donor5 1877 1.3%

6.3 Identify the best match between donors from the combination of captures

# capture 1 is used as base
cn1 <- capture_names[1]

# read vcf
f1 <- here("data","vireo",cn1,"GT_donors.vireo.vcf.gz")
x1 <- read.vcfR(f1, verbose=FALSE)

# create unique ID for each locus in each capture.
y1 <- paste(
  x1@fix[,"CHROM"],
  x1@fix[,"POS"],
  x1@fix[,"REF"],
  x1@fix[,"ALT"],
  sep = "_")

# match donors of every remaining captures to capture 1
f.best_match_df <- data.frame()

for (cn2 in capture_names[2:length(capture_names)]) {
  
  # read vcf
  f2 <- here("data","vireo",cn2,"GT_donors.vireo.vcf.gz")
  x2 <- read.vcfR(f2, verbose=FALSE)
  
  # create unique ID for each locus in each capture.
  y2 <- paste(
    x2@fix[,"CHROM"],
    x2@fix[,"POS"],
    x2@fix[,"REF"],
    x2@fix[,"ALT"],
    sep = "_")
  
  # only keep the loci in common between the 2 captures.
  i1 <- na.omit(match(y2, y1))
  i2 <- na.omit(match(y1, y2))
  
  # construct genotype matrix at common loci from the 2 captures.
  donor_names <- colnames(x1@gt)[-1]
  
  g1 <- apply(
    x1@gt[i1, donor_names],
    2,
    function(x) sapply(strsplit(x, ":"), `[[`, 1))
  g2 <- apply(
    x2@gt[i2, donor_names],
    2,
    function(x) sapply(strsplit(x, ":"), `[[`, 1))
  
  # count number of genotype matches between pairs of donors (one from each 
  # capture) and convert to a proportion.
  z <- matrix(
    NA_real_,
    nrow = length(donor_names),
    ncol = length(donor_names),
    dimnames = list(donor_names, donor_names))
  
  for (i in rownames(z)) {
    for (j in colnames(z)) {
      z[i, j] <- sum(g1[, i] == g2[, j]) / nrow(g1)
    }
  }
  rownames(z) <- paste(cn1, rownames(z),sep="_")
  colnames(z) <- paste(cn2, colnames(z),sep="_")
  
  # look for the best match between donors
  best_match_df <- data.frame(
    cn1 = rownames(z),
    cn2 = apply(
      z, 1,
      function(x) colnames(z)[which.max(x)]),
    check.names = FALSE)
  
  knitr::kable(
    dplyr::select(best_match_df, everything()),
    caption = paste0("Best match between donors between ", 
                     cn1, " and ", cn2, "."),
    row.names = FALSE)
  
  stopifnot(identical(colnames(sce), vireo_df$colname))
  
  # visualize the best match in a heatmap
  pheatmap::pheatmap(
    z,
    color = viridisLite::inferno(101),
    cluster_rows = FALSE,
    cluster_cols = FALSE,
    main = paste0("Proportion of matching genotypes between ", 
                  cn1, " and ", cn2, "."))
  
  # add matching results to the final best match data frame
  if (nrow(f.best_match_df)==0) {
    f.best_match_df <- best_match_df
  } else {
    f.best_match_df <- f.best_match_df %>% 
      mutate(c=best_match_df$cn2)
    colnames(f.best_match_df) <- paste0("cn",1:ncol(f.best_match_df))
  }
}

Version Author Date
29ed4f7 tcwong1994 2026-04-22

Version Author Date
29ed4f7 tcwong1994 2026-04-22

Version Author Date
29ed4f7 tcwong1994 2026-04-22
# add genetic donor name
f.best_match_df$genetic_donor <- paste0("donor_", LETTERS[1:length(donor_names)])

knitr::kable(
  dplyr::select(f.best_match_df, genetic_donor, everything()),
  caption = "Best match between donors from the two captures.",
  row.names = FALSE)
Best match between donors from the two captures.
genetic_donor cn1 cn2 cn3 cn4
donor_A capture1-1_donor0 capture1-2_donor3 capture1-3_donor1 capture1-4_donor2
donor_B capture1-1_donor1 capture1-2_donor2 capture1-3_donor5 capture1-4_donor5
donor_C capture1-1_donor2 capture1-2_donor4 capture1-3_donor4 capture1-4_donor4
donor_D capture1-1_donor3 capture1-2_donor5 capture1-3_donor0 capture1-4_donor1
donor_E capture1-1_donor4 capture1-2_donor0 capture1-3_donor2 capture1-4_donor3
donor_F capture1-1_donor5 capture1-2_donor1 capture1-3_donor3 capture1-4_donor0
# transform to a long data frame 
best_match_long_df <- tidyr::pivot_longer(
  data=f.best_match_df,
  cols=starts_with("cn")) %>%
  dplyr::select(genetic_donor, value)

6.4 Add genetic demultiplexing results to SCE

# add genetic donor to SCE object
sce$vireo <- DataFrame(
  vireo_df[, setdiff(colnames(vireo_df), c("cell", "colname"))])

sce$genetic_donor <- left_join(
  vireo_df,
  best_match_long_df, 
  by = c("donor_id" = "value")) %>%
  mutate(
    genetic_donor = factor(
      case_when(
        is.na(genetic_donor) ~ sub(paste0(batch_name,"-[0-9]_"), "", donor_id), ###
        TRUE ~ genetic_donor),
      levels = c(paste0("donor_", LETTERS[1:length(donor_names)]), "Doublet", "Negative"))) %>%
  pull(genetic_donor)

# generate a table of HTO to genetic droplets
tb <- as.data.frame.matrix(
  table(as.data.frame(colData(sce)[, c("sampleID.HTO", "genetic_donor")]))) %>%
  dplyr::select(1:length(donor_names)) %>% # discard columns of Doublets and Negatives
  slice_head(n=length(samples)) # discard rows of Doublets and Negatives

# match donor to sample ID according to the best match with HTO
sampleID.genetics <- setNames(c(rownames(tb)[apply(tb, MARGIN = 2, which.max)],
                                "Doublet","Negative"),
                              c(colnames(tb),
                                "Doublet","Negative"))
sampleID.genetics <- sampleID.genetics[sce$genetic_donor]
names(sampleID.genetics) <- colnames(sce)
sce$sampleID.genetics <- factor(sampleID.genetics, 
                                levels=c(samples,"Doublet","Negative"))

7 Visualize genetic demultiplexing results

7.1 Table of number of droplets

janitor::tabyl(
  as.data.frame(colData(sce)[, c("HTODemux.ID", "genetic_donor")]),
  HTODemux.ID,
  genetic_donor) |>
  adorn_title(placement = "combined") |>
  adorn_totals("both") |>
  knitr::kable(
    caption = "Number of droplets assigned to each `HTO`/`Genetic donor` combination.")
Number of droplets assigned to each HTO/Genetic donor combination.
HTODemux.ID/genetic_donor donor_A donor_B donor_C donor_D donor_E donor_F Doublet Negative Total
Human_HTO_3 17 5 7878 11 9 79 182 2209 10390
Human_HTO_6 9 3 9985 5 7 68 200 1504 11781
Human_HTO_7 8 2131 15 1 11 90 50 1448 3754
Human_HTO_8 13 3449 7 11 9 64 77 1506 5136
Human_HTO_10 13 16 19 12 19 10124 69 3008 13280
Human_HTO_12 6 3 6 4 9 11937 41 1623 13629
Human_HTO_13 9 2 12 3 3154 60 85 1100 4425
Human_HTO_14 7 5 9 5 4196 67 88 1074 5451
Human_HTO_15 10212 7 14 13 12 76 196 1590 12120
Human_HTO_16 9 4 12 8978 6 69 182 1825 11085
Doublet 2630 1300 5075 2297 1652 6012 12994 5675 37635
Negative 512 407 452 294 265 5252 774 6407 14363
Total 13445 7332 23484 11634 9349 33898 14938 28969 143049

7.2 Number of droplets (named by HTO and genetic donor)

# add colour
genetic_donor_colours <- setNames(
  c(palette.colors(nlevels(sce$genetic_donor)-2, "Set3"), "#d4a276","#9c6644"),
  levels(sce$genetic_donor))
sce$colours$genetic_donor_colours <- genetic_donor_colours[sce$genetic_donor]

# number of droplets assigned by HTO method
p1 <- ggcells(sce) + 
  geom_bar(aes(x = HTODemux.ID, fill = HTODemux.ID)) + 
  geom_text(stat='count', aes(x = HTODemux.ID, label=..count..), 
            hjust=1, size=2) +
  coord_flip() + 
  ylab("Number of droplets") + 
  theme_cowplot(font_size = 8) + 
  scale_y_continuous(breaks=seq(0,40000,8000),limits=c(0,40000)) +
  scale_fill_manual(values = sce$colours$hto_colours) +
  theme(axis.text.x=element_text(angle=45, hjust=1))

p1.facet <- ggcells(sce) + 
  geom_bar(aes(x = HTODemux.ID, fill = HTODemux.ID)) + 
  geom_text(stat='count', aes(x = HTODemux.ID, label=..count..), 
            hjust=0, size=2) +
  ylab("Number of droplets") + 
  facet_grid(~Capture, scales = "fixed", space = "fixed") + 
  theme_cowplot(font_size = 8) + 
  scale_y_continuous(breaks=seq(0,16000,4000), limits=c(0,16000)) +
  scale_fill_manual(values = sce$colours$hto_colours) +
  theme(axis.title.y = element_blank(),
        axis.text.x=element_text(angle=45, hjust=1)) +
  coord_flip()

# number of droplets assigned by genetic method
p2 <- ggcells(sce) + 
  geom_bar(aes(x = genetic_donor, fill = genetic_donor)) + 
  geom_text(stat='count', aes(x = genetic_donor, label=..count..,),
            hjust=1, size=2) +
  coord_flip() + 
  ylab("Number of droplets") + 
  theme_cowplot(font_size = 8) + 
  scale_y_continuous(breaks=seq(0,40000,8000),limits=c(0,40000)) +
  scale_fill_manual(values = sce$colours$genetic_donor_colours) +
  theme(axis.text.x=element_text(angle=45, hjust=1))

p2.facet <- ggcells(sce) + 
  geom_bar(aes(x = genetic_donor, fill = genetic_donor)) + 
  geom_text(stat='count', aes(x = genetic_donor, label=..count..), 
            hjust=1, size=2) +
  ylab("Number of droplets") + 
  facet_grid(~Capture, scales = "fixed", space = "fixed") + 
  theme_cowplot(font_size = 8) + 
  scale_y_continuous(breaks=seq(0,16000,4000), limits=c(0,16000)) +
  scale_fill_manual(values = sce$colours$genetic_donor_colours) +
  theme(axis.title.y = element_blank(),
        axis.text.x=element_text(angle=45, hjust=1)) +
  coord_flip()

(p1 + p1.facet+plot_layout(width=c(1,2))) /
  (p2 + p2.facet+plot_layout(width=c(1,2))) +
  plot_layout(guides="collect")

Version Author Date
29ed4f7 tcwong1994 2026-04-22

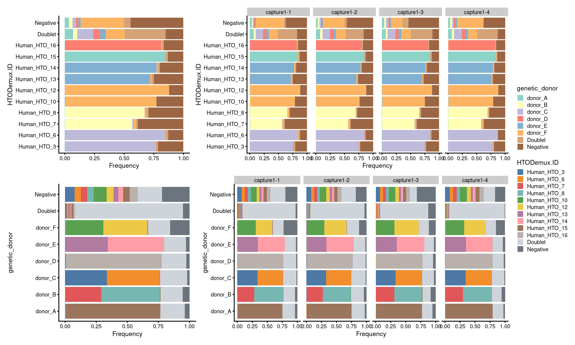
7.3 Proportion of droplets (named by HTO and genetic donor)

# proportion of genetically assigned droplets in each HTO
p3 <- ggcells(sce) + 
  geom_bar(
    aes(x = HTODemux.ID, fill = genetic_donor),
    position = position_fill(reverse = TRUE)) +
  coord_flip() +
  ylab("Frequency") +
  theme_cowplot(font_size = 8) + 
  scale_fill_manual(values = sce$colours$genetic_donor_colours)

# proportion of HTO assigned droplets in each genetic donor
p4 <- ggcells(sce) + 
  geom_bar(
    aes(x = genetic_donor, fill = HTODemux.ID),
    position = position_fill(reverse = TRUE)) +
  coord_flip() +
  ylab("Frequency") +
  theme_cowplot(font_size = 8) + 
  scale_fill_manual(values = sce$colours$hto_colours)

(p3 + p3 + facet_grid(~Capture) + plot_layout(widths = c(1, 2))) /
  (p4 + p4 + facet_grid(~Capture) + plot_layout(widths = c(1, 2))) +
  plot_layout(guides = "collect")

Version Author Date
29ed4f7 tcwong1994 2026-04-22

7.4 Number of droplets (named by sample ID)

# add colour
sampleID.HTO_colours <- setNames(
  c(palette.colors(nlevels(sce$sampleID.HTO)-2, "Tableau 10"), "#ced4da","#6c757d"),
  levels(sce$sampleID.HTO))
sce$colours$sampleID.HTO_colours <- sampleID.HTO_colours[sce$sampleID.HTO]

sampleID.genetics_colours <- setNames(
  c(palette.colors(nlevels(sce$sampleID.genetics)-2, "Set3"), "#d4a276","#9c6644"),
  levels(sce$sampleID.genetics))
sce$colours$sampleID.genetics_colours <- sampleID.genetics_colours[sce$sampleID.genetics]

# number of droplets assigned by HTO method
p5 <- ggcells(sce) + 
  geom_bar(aes(x = sampleID.HTO, fill = sampleID.HTO)) + 
  geom_text(stat='count', aes(x = sampleID.HTO, label=..count..), hjust=1, size=2) +
  coord_flip() + 
  ggtitle("By HTO") +
  ylab("Number of droplets") + 
  theme_cowplot(font_size = 8) + 
  scale_y_continuous(breaks=seq(0,40000,8000),limits=c(0,40000)) +
  scale_fill_manual(values = sce$colours$sampleID.HTO_colours) +
  theme(axis.title.y = element_blank(),
        axis.text.x=element_text(angle=45, hjust=1)) +
  guides(fill=guide_legend(title="sampleID"))

p5.facet <- ggcells(sce) + 
  geom_bar(aes(x = sampleID.HTO, fill = sampleID.HTO)) + 
  geom_text(stat='count', aes(x = sampleID.HTO, label=..count..), 
            hjust=0, size=2) +
  #ggtitle("By HTO") +
  ylab("Number of droplets") + 
  facet_grid(~Capture, scales = "fixed", space = "fixed") + 
  scale_y_continuous(breaks=seq(0,12000,3000), limits=c(0,12000)) +
  theme_cowplot(font_size = 8) + 
  scale_fill_manual(values = sce$colours$sampleID.HTO_colours) +
  theme(axis.title.y = element_blank(),
        axis.text.x=element_text(angle=45, hjust=1)) +
  guides(fill=guide_legend(title="sampleID")) +
    coord_flip()

# number of droplets assigned by genetic method
p6 <- ggcells(sce) + 
  geom_bar(aes(x = sampleID.genetics, fill = sampleID.genetics)) + 
  geom_text(stat='count', aes(x = sampleID.genetics, label=..count..), hjust=1, size=2) +
  coord_flip() + 
  ggtitle("By genetics") +
  ylab("Number of droplets") + 
  theme_cowplot(font_size = 8) + 
  scale_y_continuous(breaks=seq(0,40000,8000), limits = c(0,40000)) +
  scale_x_discrete(labels=gsub(".t[1-2]","",
                               levels(fct_drop(sce$sampleID.genetics)))) +
  scale_fill_manual(values = sce$colours$sampleID.genetics_colours) +
  theme(axis.title.y = element_blank(),
        axis.text.x=element_text(angle=45, hjust=1)) +
  guides(fill=FALSE)

p6.facet <- ggcells(sce) + 
  geom_bar(aes(x = sampleID.genetics, fill = sampleID.genetics)) + 
  geom_text(stat='count', aes(x = sampleID.genetics, label=..count..), 
            hjust=1, size=2) +
  #ggtitle("By genetics") +
  ylab("Number of droplets") + 
  facet_grid(~Capture, space = "fixed", scales = "fixed") + 
  scale_y_continuous(breaks=seq(0,12000,3000), limits=c(0,12000)) +
  theme_cowplot(font_size = 8) + 
  scale_x_discrete(labels=gsub(".t[1-2]","",
                               levels(fct_drop(sce$sampleID.genetics)))) +
  scale_fill_manual(values = sce$colours$sampleID.genetics_colours) +
  theme(axis.title.y = element_blank(), 
        axis.text.x=element_text(angle=45, hjust=1)) +
  guides(fill=guide_legend(title="sampleID")) +
  coord_flip()

(p5+p5.facet+plot_layout(width=c(1,2))) /
  (p6+p6.facet+plot_layout(width=c(1,2))) +
  plot_layout(guides="collect")

Version Author Date
29ed4f7 tcwong1994 2026-04-22

7.5 Proportion of droplets (named by sample ID)

# proportion of genetically assigned droplets in each HTO
p7 <- ggcells(sce) + 
  geom_bar(
    aes(x = sampleID.HTO, fill = sampleID.genetics),
    position = position_fill(reverse = TRUE)) +
  coord_flip() +
  ylab("Frequency") +
  theme_cowplot(font_size = 8) + 
  scale_fill_manual(values = sce$colours$sampleID.genetics_colours)

# proportion of HTO assigned droplets in each genetic donor
p8 <- ggcells(sce) + 
  geom_bar(
    aes(x = sampleID.genetics, fill = sampleID.HTO),
    position = position_fill(reverse = TRUE)) +
  coord_flip() +
  ylab("Frequency") +
  theme_cowplot(font_size = 8) + 
  scale_fill_manual(values = sce$colours$sampleID.HTO_colours)

((p7 + ggtitle("By HTO")) +
    p7 + facet_grid(~Capture) + plot_layout(widths = c(1, 2))) /
  ((p8 + ggtitle("By genetics")) + 
     p8 + facet_grid(~Capture) + plot_layout(widths = c(1, 2))) +
  plot_layout(guides = "collect")

Version Author Date
29ed4f7 tcwong1994 2026-04-22

8 Save object

demux_dir <- here("data","SCEs","demux")
if(!dir.exists(demux_dir)) {
  dir.create(demux_dir, recursive = TRUE)
}

out <- paste0(demux_dir,'/',
              paste0(batch_name,".cellbender.demux.SCE.rds"))

if(!file.exists(out)) saveRDS(sce, out)

sessionInfo()
R version 4.1.2 (2021-11-01)
Platform: x86_64-pc-linux-gnu (64-bit)
Running under: CentOS Linux 7 (Core)

Matrix products: default
BLAS:   /hpc/software/installed/R/4.1.2/lib64/R/lib/libRblas.so
LAPACK: /hpc/software/installed/R/4.1.2/lib64/R/lib/libRlapack.so

locale:
 [1] LC_CTYPE=en_US.UTF-8       LC_NUMERIC=C              
 [3] LC_TIME=en_US.UTF-8        LC_COLLATE=en_US.UTF-8    
 [5] LC_MONETARY=en_US.UTF-8    LC_MESSAGES=en_US.UTF-8   
 [7] LC_PAPER=en_US.UTF-8       LC_NAME=C                 
 [9] LC_ADDRESS=C               LC_TELEPHONE=C            
[11] LC_MEASUREMENT=en_US.UTF-8 LC_IDENTIFICATION=C       

attached base packages:
[1] stats4    stats     graphics  grDevices utils     datasets  methods  
[8] base     

other attached packages:
 [1] forcats_1.0.1               stringr_1.5.1              
 [3] janitor_2.1.0               vcfR_1.12.0                
 [5] dplyr_1.1.4                 scater_1.22.0              
 [7] scuttle_1.4.0               patchwork_1.2.0            
 [9] cowplot_1.1.3               SeuratObject_5.0.1         
[11] Seurat_4.4.0                ggplot2_3.5.2              
[13] here_1.0.1                  DropletUtils_1.14.2        
[15] SingleCellExperiment_1.16.0 SummarizedExperiment_1.24.0
[17] Biobase_2.54.0              GenomicRanges_1.46.1       
[19] GenomeInfoDb_1.30.1         IRanges_2.28.0             
[21] S4Vectors_0.32.4            BiocGenerics_0.40.0        
[23] MatrixGenerics_1.6.0        matrixStats_1.1.0          
[25] workflowr_1.7.0            

loaded via a namespace (and not attached):
  [1] utf8_1.2.4                spatstat.explore_3.2-7   
  [3] reticulate_1.36.1.9000    R.utils_2.12.2           
  [5] tidyselect_1.2.1          htmlwidgets_1.6.4        
  [7] grid_4.1.2                BiocParallel_1.28.3      
  [9] Rtsne_0.17                munsell_0.5.1            
 [11] ScaledMatrix_1.2.0        codetools_0.2-20         
 [13] ica_1.0-3                 statmod_1.5.0            
 [15] future_1.33.2             miniUI_0.1.1.1           
 [17] withr_3.0.0               spatstat.random_3.2-3    
 [19] colorspace_2.1-0          progressr_0.14.0         
 [21] highr_0.10                knitr_1.46               
 [23] rstudioapi_0.13           ROCR_1.0-11              
 [25] tensor_1.5.1              listenv_0.9.1            
 [27] labeling_0.4.3            git2r_0.31.0             
 [29] GenomeInfoDbData_1.2.11   polyclip_1.10-6          
 [31] pheatmap_1.0.12           farver_2.1.1             
 [33] rhdf5_2.38.1              rprojroot_2.1.1          
 [35] parallelly_1.37.1         vctrs_0.6.5              
 [37] generics_0.1.3            xfun_0.43                
 [39] R6_2.6.1                  ggbeeswarm_0.6.0         
 [41] rsvd_1.0.5                locfit_1.5-9.4           
 [43] bitops_1.0-9              rhdf5filters_1.6.0       
 [45] spatstat.utils_3.1-3      DelayedArray_0.20.0      
 [47] promises_1.3.0            scales_1.3.0             
 [49] pinfsc50_1.2.0            beeswarm_0.4.0           
 [51] gtable_0.3.5              beachmat_2.10.0          
 [53] globals_0.16.3            processx_3.8.0           
 [55] goftest_1.2-3             xaringanExtra_0.7.0      
 [57] spam_2.10-0               rlang_1.1.3              
 [59] splines_4.1.2             lazyeval_0.2.2           
 [61] spatstat.geom_3.2-9       yaml_2.3.8               
 [63] reshape2_1.4.4            abind_1.4-8              
 [65] httpuv_1.6.15             tools_4.1.2              
 [67] jquerylib_0.1.4           RColorBrewer_1.1-3       
 [69] ggridges_0.5.6            Rcpp_1.0.12              
 [71] plyr_1.8.9                sparseMatrixStats_1.6.0  
 [73] zlibbioc_1.48.2           purrr_1.2.1              
 [75] RCurl_1.98-1.9            ps_1.7.2                 
 [77] deldir_2.0-4              viridis_0.6.2            
 [79] pbapply_1.7-2             zoo_1.8-12               
 [81] ggrepel_0.9.1             cluster_2.1.8.1          
 [83] fs_1.6.4                  magrittr_2.0.3           
 [85] data.table_1.15.4         scattermore_1.2          
 [87] lmtest_0.9-40             RANN_2.6.1               
 [89] whisker_0.4               fitdistrplus_1.1-11      
 [91] mime_0.12                 evaluate_0.23            
 [93] xtable_1.8-4              gridExtra_2.3            
 [95] compiler_4.1.2            tibble_3.2.1             
 [97] KernSmooth_2.23-20        R.oo_1.24.0              
 [99] htmltools_0.5.8.1         mgcv_1.8-39              
[101] later_1.3.2               tidyr_1.3.1              
[103] lubridate_1.8.0           MASS_7.3-55              
[105] Matrix_1.6-5              permute_0.9-7            
[107] cli_3.6.2                 R.methodsS3_1.8.1        
[109] parallel_4.1.2            dotCall64_1.1-1          
[111] igraph_2.0.3              pkgconfig_2.0.3          
[113] getPass_0.2-2             sp_2.1-3                 
[115] plotly_4.10.4.9000        spatstat.sparse_3.0-3    
[117] memuse_4.2-1              vipor_0.4.5              
[119] bslib_0.3.1               dqrng_0.3.2              
[121] XVector_0.34.0            snakecase_0.11.0         
[123] callr_3.7.3               digest_0.6.35            
[125] sctransform_0.4.1         RcppAnnoy_0.0.22         
[127] vegan_2.5-7               spatstat.data_3.0-4      
[129] rmarkdown_2.26            leiden_0.4.3.1           
[131] uwot_0.1.14               edgeR_4.4.2              
[133] DelayedMatrixStats_1.16.0 shiny_1.8.1.1            
[135] lifecycle_1.0.4           nlme_3.1-155             
[137] jsonlite_1.8.8            Rhdf5lib_1.16.0          
[139] BiocNeighbors_1.12.0      viridisLite_0.4.2        
[141] limma_3.62.2              fansi_1.0.6              
[143] pillar_1.9.0              lattice_0.22-7           
[145] ggrastr_1.0.1             fastmap_1.1.1            
[147] httr_1.4.7                survival_3.2-13          
[149] glue_1.7.0                png_0.1-8                
[151] stringi_1.8.3             sass_0.4.9               
[153] HDF5Array_1.22.1          BiocSingular_1.10.0      
[155] ape_5.6-1                 irlba_2.3.5.1            
[157] future.apply_1.11.2