Last updated: 2026-01-07

Checks: 7 0

Knit directory: bioinformatics_tips/

This reproducible R Markdown analysis was created with workflowr (version 1.7.1). The Checks tab describes the reproducibility checks that were applied when the results were created. The Past versions tab lists the development history.


Great! Since the R Markdown file has been committed to the Git repository, you know the exact version of the code that produced these results.

Great job! The global environment was empty. Objects defined in the global environment can affect the analysis in your R Markdown file in unknown ways. For reproduciblity it’s best to always run the code in an empty environment.

The command set.seed(20200503) was run prior to running the code in the R Markdown file. Setting a seed ensures that any results that rely on randomness, e.g. subsampling or permutations, are reproducible.

Great job! Recording the operating system, R version, and package versions is critical for reproducibility.

Nice! There were no cached chunks for this analysis, so you can be confident that you successfully produced the results during this run.

Great job! Using relative paths to the files within your workflowr project makes it easier to run your code on other machines.

Great! You are using Git for version control. Tracking code development and connecting the code version to the results is critical for reproducibility.

The results in this page were generated with repository version 60b432b. See the Past versions tab to see a history of the changes made to the R Markdown and HTML files.

Note that you need to be careful to ensure that all relevant files for the analysis have been committed to Git prior to generating the results (you can use wflow_publish or wflow_git_commit). workflowr only checks the R Markdown file, but you know if there are other scripts or data files that it depends on. Below is the status of the Git repository when the results were generated:


Ignored files:
    Ignored:    .Rproj.user/

Note that any generated files, e.g. HTML, png, CSS, etc., are not included in this status report because it is ok for generated content to have uncommitted changes.


These are the previous versions of the repository in which changes were made to the R Markdown (analysis/stats.Rmd) and HTML (docs/stats.html) files. If you’ve configured a remote Git repository (see ?wflow_git_remote), click on the hyperlinks in the table below to view the files as they were in that past version.

File Version Author Date Message
html 1984ce0 Dave Tang 2025-07-22 Build site.
Rmd 4e6b59a Dave Tang 2025-07-22 Standard normal distribution
html 734a4c7 Dave Tang 2024-04-05 Build site.
Rmd 962c548 Dave Tang 2024-04-05 Summary of the t-test
html 5efe622 Dave Tang 2024-04-05 Build site.
Rmd fa9db43 Dave Tang 2024-04-05 Update t-test
html 9986c54 Dave Tang 2024-03-30 Build site.
Rmd 60d8e9c Dave Tang 2024-03-30 t-test
html 870424f Dave Tang 2024-03-28 Build site.
Rmd 601941c Dave Tang 2024-03-28 Variance of a sample versus variance of means
html 5d868bf Dave Tang 2024-03-27 Build site.
Rmd 27510ee Dave Tang 2024-03-27 Comparing means
html e155003 Dave Tang 2024-03-19 Build site.
Rmd 2c2bd87 Dave Tang 2024-03-19 Median Absolute Deviation
html 9f1076f Dave Tang 2024-03-19 Build site.
Rmd 35d9b85 Dave Tang 2024-03-19 Type 1 and Type 2 errors
html 17d7f70 Dave Tang 2024-03-19 Build site.
Rmd 3fe5251 Dave Tang 2024-03-19 Data transformation
html d232abb Dave Tang 2024-03-18 Build site.
Rmd 0001a3a Dave Tang 2024-03-18 Address ggplot2 warnings
html 3a5bc7f Dave Tang 2024-03-18 Build site.
Rmd 5ed2a80 Dave Tang 2024-03-18 Include ToC
html 02c4da1 Dave Tang 2024-03-18 Build site.
Rmd 6a40a22 Dave Tang 2024-03-18 The normal distribution
html ad4c626 Dave Tang 2024-03-18 Build site.
Rmd 9fc987b Dave Tang 2024-03-18 Standard deviation
html 52ab7ed Dave Tang 2024-03-18 Build site.
Rmd 2c2f5ea Dave Tang 2024-03-18 Why n-1 and why squared deviations?
html e8368ef Dave Tang 2024-03-18 Build site.
Rmd cfd0f35 Dave Tang 2024-03-18 Statistics page

Basics

Statistics are summaries or collections of numbers. The mean, median, and mode are all summary statistics. When we can’t take every single possible measurement (the population), which is often the case, we take an estimation using a sample.

Statistics uses a lot of notation (usually algebraic), which is simply a shorthand way of expressing statistical computations. Most statistical calculations simply involve addition, subtraction, multiplication, division, and exponentiation. Common calculations include the “sum of cross products” and “sum of squares”:

\[ \frac{(\sum xy)^2}{\sum x^2 + \sum y^2} = \frac{(sum\ of\ cross\ products)^2}{sum\ of\ squares\ for\ x + sum\ of\ squares\ for\ y} \]

Calculating the mean is simply:

\[ \bar{x} = \frac{\sum x}{n} \]

Variance

The mean as a summary statistic is useful but it does not provide any information on the variance. For example, the two datasets below have the same mean but as you can see have different variances.

x1 <- c(48, 49, 49, 47, 48, 47)
x2 <- c(12, 62, 3, 50, 93, 68)
mean(x1) == mean(x2)
[1] TRUE

The easiest (but least useful) way to summarise variation is by using the range; it’s not that useful because it uses just two values (the lowest and highest values) from the total dataset.

range(x1)
[1] 47 49
range(x2)
[1]  3 93

To make the best use of the datasets, we need a statistic that uses all the numbers. One key piece of intuition is to realise that if all numbers are identical, there would be no variation and the numbers would all equal the mean.

x3 <- rep(48, 6)
mean(x3)
[1] 48

Therefore, if the numbers are not the same, each number’s contribution to the total variation is its deviation (difference) from the mean. We could add all these differences (ignoring whether the difference is + or -) and come up with a “total deviation”: \(\sum(x - \bar{x})\).

sum(abs(x1 - mean(x1)))
[1] 4
sum(abs(x2 - mean(x2)))
[1] 162

However the main problem with this method is that we can only compare total deviations between datasets with the same number. We need a deviation statistic that is independent of sample size, in the same way the mean is.

We can divide the total deviation by the total number of numbers to get the mean (average) deviation:

\[ \frac{\sum(x - \bar{x})}{n} = \frac{The\ sum\ of\ all\ the\ deviations\ from\ the\ mean}{The\ number\ of\ numbers} \]

sum(abs(x1 - mean(x1))) / length(x1)
[1] 0.6666667
sum(abs(x2 - mean(x2))) / length(x2)
[1] 27

The mean average deviation is very close to the standard measure of variation used in statistics, which is the variance.

\[ variance = \frac{\sum(x - \bar{x})^2}{n - 1} = \frac{The\ sum\ of\ all\ the\ squared\ deviations\ from\ the\ mean}{One\ less\ than\ the\ number\ of\ numbers} \]

var(x1)
[1] 0.8
var(x2)
[1] 1189.2

The bottom part of the variance equation is known as the degrees of freedom (d.f.) and the top part, \(\sum(x - \bar{x})^2\) is known as the sum of squares but should really be called the sum of squares of deviations since that is what we are calculating.

It is essential to remember that:

  • Sum of squares in statistics is the technical term for summed squared deviations from the mean.

Median Absolute Deviation

The median absolute deviation is a measure of statistical dispersion. Moreover, the MAD is a robust statistic, being more resilient to outliers in a data set than the standard deviation. In the standard deviation, the distances from the mean are squared, so large deviations are weighted more heavily, and thus outliers can heavily influence it. In the MAD, the deviations of a small number of outliers are irrelevant.

Because the MAD is a more robust estimator of scale than the sample variance or standard deviation, it works better with distributions without a mean or variance, such as the Cauchy distribution.

The mad function description:

Compute the median absolute deviation, i.e., the (lo-/hi-) median of the absolute deviations from the median, and (by default) adjust by a factor for asymptotically normal consistency.

No variance.

mad(rep(1, 10))
[1] 0

Single outlier.

one_outlier <- c(rep(1, 9), 100)
one_outlier
 [1]   1   1   1   1   1   1   1   1   1 100
mad(one_outlier)
[1] 0

Same median.

four_outlier <- c(rep(1, 6), rep(100, 4))
four_outlier
 [1]   1   1   1   1   1   1 100 100 100 100
mad(four_outlier)
[1] 0

Cauchy Distribution.

set.seed(1984)
x <- rcauchy(n = 1000, location = 1, scale = 2)
hist(x, breaks = 10)
abline(v = mean(x), col = 2, lty = 2)

Version Author Date
1984ce0 Dave Tang 2025-07-22
e155003 Dave Tang 2024-03-19

Mean and median.

mean(x)
[1] 2.151276
median(x)
[1] 1.063466

SD and MAD.

sd(x)
[1] 40.77717
mad(x)
[1] 3.006772

Why n - 1?

The two important basics of degrees of freedom are:

  1. We are calculating statistics from just a small sample rather than the entire population of numbers and
  2. The mean that is used as the basis for the deviations that contribute to the sum of squares is based on the total of just that small sample.

In ignorance of the true mean of the population, we are forced into using the total of our sample to calculate a mean from which the deviations are then calculated. It is that use of the total which restricts our freedom from \(n\) to \(n - 1\). If we used the true mean of the population and not the mean of the sample in calculating the sum of squares, we would divide by \(n\) instead.

As an analogy imagine a bookshelf and that we are trying to work out the mean thickness of all the books. We take a small sample of six books. and their combined thickness is 158 mm giving a mean of 26.3 mm. We need to know the individual deviation from the mean for each of the six books to calculate the variance.

We measure the thickness of one book (1 d.f.) and it is 22mm. The remaining five books must total \(158 - 22 = 136mm\) in thickness. We measure one more book (2 d.f.) and it is 24 mm thick. By the time, we measured the fifth book (fifth degree of freedom), the combined thickness is 129 mm. There are no more degrees of freedom for the six books! We do not need to pick up and measure the last book; it must be \(158 - 129 = 29mm\). Therefore, given the mean of the sample, we know the total thickness of the six books and from this the individual thicknesses of all six books after measuring only five (hence 5 d.f. for a sample of six!).

By using the sample mean as the base from which to calculate the deviations for the sum of squares, we have lost 1 d.f. Thus variance is not the simple mean of the squared deviations, it is the squared deviation per opportunity for variation once we have been given the sample mean.

Why are the deviations squared?

You might look at your data as measured in a multidimensional space, where each subject is a dimension and each item is a vector in that space from the origin towards the items’ measurement over the full subject’s space.

Additional remark: this view of things has an additional nice flavour because it uncovers the condition, that the subjects are assumed independent of each other. This is to have the data-space Euclidean; changes in that independence-condition require then changes in the mathematics of the space: it has correlated (or “oblique”) axes.

Now the distance of one vector-arrowhead to another is just the formula for distances in the Euclidean space, the square root of squares of distances-of-coordinates (from the Pythagorean theorem):

\[ d = \sqrt{(x_1 - y_1)^2 + (x_2 - y_2)^2 + \cdots + (x_n - y_n)^2} \]

And the standard deviation is that value, normalised by the number of subjects, if the mean-vector is taken as the y-vector.

\[ s = \sqrt{\frac{(x_1 - \bar{x})^2 + (x_2 - \bar{x})^2 + \cdots + (x_n - \bar{x})^2}{n}} \]

The standard deviation

Standard deviation is the square root of variance.

sd(x1) == sqrt(var(x1))
[1] TRUE
sd(x2)
[1] 34.48478

In the case of x2 the mean and standard deviation is \(48.0 \pm 34.5\), which suggests variation between \(48.0-34.5=13.5\) and \(48.0+34.5=82.5\).

The standard deviation was once called root mean square deviation. This was a helpful name as it reminds us of the calculation in reverse (deviation, square, mean, root), where mean is \(n -1\).

\[ s = \sqrt{\frac{\sum (x - \bar{x})^2}{n - 1}} \]

The normal distribution

The word distribution is short for frequency distribution, i.e., the frequency with which different numbers are found in a population. The normal distribution is a particular pattern of variation of numbers around the mean. It is symmetrical with the frequency of individual numbers falling off equally away from the mean in both directions.

One argument (and demonstration) for why normal distributions are so common:

because many variables in the real world are the sum of other independent variables. And, when independent variables are added together, their sum converges to a normal distribution.

Read in example dataset containing the height (inches) and weights (pounds) of 25,000 different humans of 18 years of age (that are converted back to cms and kgs).

readr::read_csv(
  file = "data/SOCR-HeightWeight.csv.gz",
  show_col_types = FALSE,
  col_names = c('index', 'height', 'weight'),
  skip = 1
) |>
  dplyr::mutate(height = height * 2.54) |>
  dplyr::mutate(weight = weight / 2.205) -> socr

tail(socr)
# A tibble: 6 × 3
  index height weight
  <dbl>  <dbl>  <dbl>
1 24995   171.   57.9
2 24996   177.   53.5
3 24997   164.   54.5
4 24998   164.   53.6
5 24999   172.   60.0
6 25000   175.   56.6

Plot distribution of heights.

library(ggplot2)
ggplot(socr, aes(height)) +
  geom_histogram(
    aes(y = after_stat(density)),
    bins = 30,
    colour = "#000000",
    fill = "#FFFFFF"
  ) +
  geom_density() +
  geom_vline(
    xintercept = mean(socr$height),
    colour = "#990000",
    lty = 2
  ) +
  theme_minimal() +
  ggtitle("Distribution of heights in 25,000 18 year olds") +
  NULL

Version Author Date
1984ce0 Dave Tang 2025-07-22
02c4da1 Dave Tang 2024-03-18

We can see that the mean height coincides with the most frequent height and that the heights are symmetrical about the mean.

The mean and standard deviation is \(172.70 \pm 4.83\).

mean(socr$height)
[1] 172.7025
sd(socr$height)
[1] 4.830264

In a normal distribution, 68% of the data lie between the mean \(\pm\) 1 \(s\), which is what we observe in this dataset.

x <- mean(socr$height)
s <- sd(socr$height)

prop.table(table(socr$height > x - s & socr$height < x + s))

  FALSE    TRUE 
0.31644 0.68356 

95% of the data lie between the mean \(\pm\) 2 \(s\), which is true again in this dataset.

x <- mean(socr$height)
s <- sd(socr$height)

prop.table(table(socr$height > x - 2 * s & socr$height < x + 2 * s))

 FALSE   TRUE 
0.0454 0.9546 

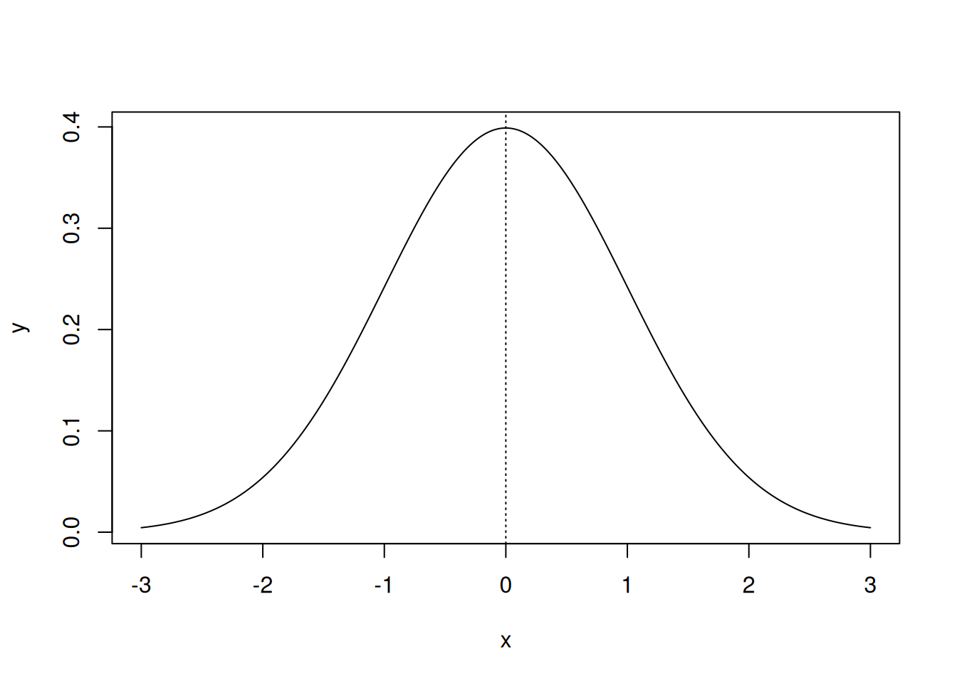
Standard normal distribution

Probability density function (PDF) of the standard normal distribution:

\[ f(z) = \frac{1}{\sqrt{2\pi}}e^{-\frac{z^2}{2}} \]

fz <- function(z){
  e <- exp(1)
  1/sqrt(2*pi) * e^-(z^2/2)
}

x <- seq(from = -3, to = 3, by = 0.01)
y <- fz(x)

plot(x, y, type = "l")
abline(v = 0, lty = 3)

Version Author Date
1984ce0 Dave Tang 2025-07-22

Checking for normality

In statistics, a Q–Q plot (quantile–quantile plot) is a probability plot, a graphical method for comparing two probability distributions by plotting their quantiles against each other.

The qqnorm function produces a normal Q-Q plot (where the x-axis contains the theoretical quantiles of a normal distribution); the qqline function adds a line to the “theoretical” Q-Q plot. Our height data fits the theoretical line almost perfectly.

qqnorm(socr$height, pch = 16)
qqline(socr$height, col = 2, lty = 2)

Version Author Date
1984ce0 Dave Tang 2025-07-22
02c4da1 Dave Tang 2024-03-18

The shapiro.test() function can be used to perform the Shapiro-Wilk test of normality an nivariate variable. But this has a limit of 5,000 observations. If we sample 5,000 observations, the test is not statistically significant, which is interesting, since the Q-Q plot shows quite clearly that the points fall along the theoretical line.

set.seed(1983)
my_sample <- sample(socr$height, 5000)
shapiro.test(my_sample)

    Shapiro-Wilk normality test

data:  my_sample
W = 0.99965, p-value = 0.5567
qqnorm(my_sample, pch = 16)
qqline(my_sample, col = 2, lty = 2)

Version Author Date
1984ce0 Dave Tang 2025-07-22
5efe622 Dave Tang 2024-04-05

However, biological data is typically not normally distributed but are asymmetrical. We often find data peak well to the left with a long right tail. The mean of the distribution will not coincide with the peak of the data and therefore using the normal distribution is clearly not appropriate.

Another important point is our estimate of the standard deviation, which is based on a sample of the population. If our sample size is too small, our estimate of the standard deviation can be very inaccurate and therefore our estimate of the distribution.

If a distribution is non-normal, a function such as logarithm or square root can be used to normalise the distribution; this is known as transformation.

To illustrate transformation we will use data showing the abundance of the fish species Umbra pygmaea (Eastern mudminnow) in Maryland streams, which is non-normally distributed; there are a lot of streams with a small density of mudminnows, and a few streams with lots of them. Below are 12 numbers from the mudminnow data set.

library(ggridges)
library(ggplot2)

tibble::tibble(
  raw = c(38, 1, 13, 2, 13, 20, 50, 9, 28, 6, 4, 43)
) |>
  dplyr::mutate(stream = dplyr::row_number()) |>
  dplyr::mutate(sqrt = sqrt(raw)) |>
  dplyr::mutate(log = log(raw)) |>
  dplyr::mutate(reciprocal = 1/raw) |>
  dplyr::mutate(arcsine = asin(sqrt(raw/max(raw)))) |>
  dplyr::select(stream, dplyr::everything()) |>
  tidyr::pivot_longer(-stream, names_to = 'transformation') |>
  dplyr::mutate(transformation = factor(transformation, levels = c('log', 'reciprocal', 'arcsine', 'sqrt', 'raw'))) -> mudminnow

ggplot(mudminnow, aes(x = value, y = transformation, fill = transformation)) +
  geom_density_ridges(alpha=0.6, stat="binline", bins=30) +
  theme_ridges() +
  NULL

Version Author Date
1984ce0 Dave Tang 2025-07-22
17d7f70 Dave Tang 2024-03-19

A square root transformation is used for data that are clumped and the variance is greater than the mean. As there is no square root for negative numbers, a constant needs to be added to each observation to make all observations positive. Note that the square root of a fraction becomes larger than the observation being transformed.

x <- 0.16
sqrt(x) > x
[1] TRUE

A reciprocal transformation is used when clumping of the data is very high. Since the reciprocal of \(x\) is \(\frac{1}{x}\), the transformation leads to large numbers being smaller after transformation than smaller ones: \(\frac{1}{2} \gt \frac{1}{10}\).

An arcsine transformation can be used to “stretch out” data points that range between the values 0 and 1. This type of transformation is typically used when dealing with proportions and percentages, especially where high or low percentages are involved. However, it makes little difference in the 30-70% range. In the code above, the raw counts were divided by the maximum value to create percentage-like values.

mudminnow |>
  dplyr::filter(transformation == "raw") |>
  dplyr::pull(value) -> x

x / max(x)
 [1] 0.76 0.02 0.26 0.04 0.26 0.40 1.00 0.18 0.56 0.12 0.08 0.86
asin(sqrt(x / max(x)))
 [1] 1.0588236 0.1418971 0.5350708 0.2013579 0.5350708 0.6847192 1.5707963
 [8] 0.4381490 0.8455431 0.3537416 0.2867566 1.1872993

Data is transformed to make it suitable for statistical analysis and subsequent statistical comparisons.

Type 1 and Type 2 errors

  • A Type 1 error leads to a false positive, i.e., we erroneously claim a difference where none exists.
  • A Type 2 error is the converse, a false negative, i.e., we fail to identify a true difference.

Convicting an innocent person is a Type 1 error and acquitting a guilty one is a Type 2 error.

Comparing means

Samples from a single source will always show some background variation. When comparing means, we need some way of judging the likelihood of a difference between two means occurring just by chance from the background variation. The standard deviation can be used to assess the likelihood of a single observation being picked from the normal distribution. What metric do we use to judge the size of a difference between two means? The standard error of a difference between two means (s.e.d.m)! Note that error replaces deviation when dealing with variations of means rather than individual data.

Standard error of a difference between two means

This is one way to illustrate and calculate s.e.d.m. First we need a collection of “means”; then we’ll calculate the differences between the means; and finally we will calculate the variance of the differences, which is the standard error!

Sample 300 eggs and calculate the means of three consecutive eggs to get a collection of 100 means.

raw_eggs <- c(
  rep(61, 1),
  rep(62, 6),
  rep(63, 10),
  rep(64, 17),
  rep(65, 29),
  rep(66, 19),
  rep(67, 11),
  rep(68, 5),
  rep(69, 2)
)

set.seed(1984)
eggs <- sample(x = raw_eggs, size = 300, replace = TRUE)

lapply(seq(from = 1, to = length(eggs), by = 3), function(x){
  eggs[x:(x+2)]
}) |>
  sapply(X = _, mean) -> egg_means

length(egg_means)
[1] 100

Next, calculate the differences in means between each pair of means.

sapply(seq(from = 1, to = length(egg_means), by = 2), function(x){
  egg_means[x+1] - egg_means[x]
}) -> egg_diffs

egg_diffs
 [1]  0.3333333  2.0000000 -1.0000000  0.0000000 -0.3333333 -1.0000000
 [7] -0.3333333  2.6666667 -1.0000000  0.3333333 -2.6666667 -1.6666667
[13] -0.6666667  1.0000000  0.3333333  2.0000000  2.0000000  1.6666667
[19] -2.0000000  0.6666667  1.0000000  1.0000000 -1.6666667 -1.0000000
[25] -0.6666667  0.0000000  0.6666667 -1.0000000  2.0000000  0.3333333
[31] -2.6666667 -1.3333333 -1.6666667 -1.0000000 -1.3333333 -0.6666667
[37]  1.6666667 -1.6666667 -0.3333333  1.0000000  2.0000000  1.3333333
[43] -2.3333333  1.0000000  2.0000000 -1.3333333  0.6666667  1.3333333
[49] -1.3333333 -0.6666667

Finally, we can calculate the standard error!

sd(egg_diffs)
[1] 1.40619

But for the sake of comparison, we will use this set of differences as provided in the book.

egg_diffs <- c(0.67, 0, -0.67, -0.67, 2, 0.33, 0, 3.33, 1.33, 1.67, -0.67, -1.67, 1.67, -1.67, 1.33, 2, 1, -0.67, -1.33, 1.33, -1.33, 1, 0.67, -0.67, 1.33, 0.33, 1, 2.67, 0, -0.33, 1.67, 1.33, -2.67, 1.67, 1, -2, 0.33, 0.67, 0.33, 0.33, -2.33, 0, 0, 1, 0, -1, 1, -0.67, 0.67, 2.33)

sd(egg_diffs)
[1] 1.303365

Here’s the most important concept to grasp:

Just as we collect a bunch of numbers and calculate the standard deviation to assess whether a newly collected number is likely or not, we calculate the standard error of difference in means to assess whether a newly collected difference in means is likely or not!

The standard error (of difference in means) can be used to judge whether a difference between two means (based on three eggs) is a likely or unlikely difference to sample within a single batch of eggs.

Standard error calculation

The standard error can simply be calculated by using the variance in your samples and the number of samples; in the example above, this would be the variance of the three eggs, which means the number of samples is three.

This is because the variance of individual samples has a very simple relationship with the variance of means, and the variance of differences.

For this section:

  • \(s\) is for the standard deviation, which is relevant to the variation among single data
  • \(s^2\) is for the variance of individual data
  • \(s.e.\) for standard error (the equivalent of \(s\) for means)
  • \(s.e.d.m.\) for the standard error of differences between means.

Variance of a sample to variance of means

The variance of means of \(n\) numbers is the variance of the sample divided by \(n\).

Let’s demonstrate this! A set of 20 means were calculated by randomly picking three eggs from raw_eggs and calculating their means. We can then calculate the variance of this set of means.

egg_means <- c(63.67, 66.67, 63, 64.67, 65.33, 66.63, 64.67, 65, 65, 65.33, 64.33, 64, 64.67, 64, 64.33, 65.67, 64.67, 66.33, 65.67, 65)

var(egg_means)
[1] 0.9126379

Now note that the variance of the means multiplied by \(n\) is close to the variance of raw_eggs.

var(egg_means) * 3
[1] 2.737914
var(raw_eggs)
[1] 2.694444

Therefore, we can estimate the variance of means by taking the variance of the data and dividing by the size of sample used to calculate the means. Let’s see if this relationship holds for different \(n\)’s with a larger data set.

set.seed(1984)
my_pop <- rnorm(n = 1000000, mean = 50, sd = 25)

variance_of_means <- function(n, nmeans=20, seed=1984){
  set.seed(seed)
  my_means <- sapply(1:nmeans, function(x){
    mean(sample(x = my_pop, size = n, replace = TRUE))
  })
  v <- c(var(my_means), var(my_pop) / n)
  names(v) <- c('var_means', 'var_est')
  v
}

data.frame(
  n3 = variance_of_means(3),
  n10 = variance_of_means(10),
  n50 = variance_of_means(50),
  n100 = variance_of_means(100)
)
                n3      n10      n50     n100
var_means 169.1160 53.49289 10.66052 5.302893
var_est   209.1002 62.73006 12.54601 6.273006

The standard error is the square root of the variance of the mean, which we can estimate from the variance of the single data.

\[ s.e. = \sqrt{\frac{s^2}{n}} = \frac{s}{\sqrt{n}} \]

t-test

Manual calculation

x <- c(75, 72, 68, 66, 65, 65, 60, 58, 50, 48, 42, 40)
y <- c(80, 76, 74, 70, 68, 68, 66, 65, 62, 58, 56, 43, 40, 39)

correction_factor <- function(x){
  sum(x)^2 / length(x)
}

x_ss <- sum(x^2) - correction_factor(x)
y_ss <- sum(y^2) - correction_factor(y)

pooled_ss <- x_ss + y_ss

pooled_sd <- sqrt(pooled_ss / (length(x) + length(y) - 2))

sedm <- pooled_sd * sqrt((1/length(x) + 1/length(y)))

tstat <- (mean(x) - mean(y)) / sedm
tstat
[1] -0.5509239

Using t.test().

test <- t.test(x = x, y = y)
test$statistic
         t 
-0.5564689 

The p-value is 0.5830485, which means we cannot reject the null hypothesis that both sets of observations came from the same population.

test

    Welch Two Sample t-test

data:  x and y
t = -0.55647, df = 23.971, p-value = 0.583
alternative hypothesis: true difference in means is not equal to 0
95 percent confidence interval:
 -12.725940   7.321178
sample estimates:
mean of x mean of y 
 59.08333  61.78571 

Demonstrate the effect on the t-test with different comparisons.

Equal number of samples in x and y repeated 100 times.

t_stats <- lapply(1:100, function(x){
  set.seed(x)
  x <- rnorm(n = 30, mean = 50, sd = sqrt(200))
  y <- rnorm(n = 30, mean = 25, sd = sqrt(50))
  t.test(x, y)
})

mean(sapply(t_stats, function(x) x$statistic))
[1] 8.794256

Unequal number of samples in x and y, where there are more samples in the set with larger variance.

t_stats <- lapply(1:100, function(x){
  set.seed(x)
  x <- rnorm(n = 50, mean = 50, sd = sqrt(200))
  y <- rnorm(n = 10, mean = 25, sd = sqrt(50))
  t.test(x, y)
})

mean(sapply(t_stats, function(x) x$statistic))
[1] 8.391348

Unequal number of samples in x and y, where there are more samples in the set with the smaller variance.

t_stats <- lapply(1:100, function(x){
  set.seed(x)
  x <- rnorm(n = 10, mean = 50, sd = sqrt(200))
  y <- rnorm(n = 50, mean = 25, sd = sqrt(50))
  t.test(x, y)
})

mean(sapply(t_stats, function(x) x$statistic))
[1] 5.901647

There is a larger uncertainty in x since it has the larger variance that is based on fewer samples. Therefore t has reduced but is still statistically significant.

mean(sapply(t_stats, function(x) x$p.value))
[1] 0.001108917

For the paired t-test the pooled variance is calculated directly from differences between pairs of numbers instead of from the variance of the individual observations.

x <- c(5.8, 12.4, 1.4, 3.9, 24.4, 16.4, 9.2, 10.4, 6.5, 0.3)
y <- c(5.7, 11.9, 1.6, 3.8, 24.0, 15.8, 9.0, 10.2, 6.4, 0.3)

t.test(x, y, paired = FALSE)

    Welch Two Sample t-test

data:  x and y
t = 0.06197, df = 17.987, p-value = 0.9513
alternative hypothesis: true difference in means is not equal to 0
95 percent confidence interval:
 -6.580842  6.980842
sample estimates:
mean of x mean of y 
     9.07      8.87 
t.test(x, y, paired = TRUE)

    Paired t-test

data:  x and y
t = 2.6312, df = 9, p-value = 0.02731
alternative hypothesis: true mean difference is not equal to 0
95 percent confidence interval:
 0.0280496 0.3719504
sample estimates:
mean difference 
            0.2 

Plotting the pairs, where you can see (if you squint) that the values are slightly lower in the second pair.

plot(
  rep(1, length(x)),
  x,
  pch = 16,
  xlim = c(0.5, 2.5),
  ylim = c(0, max(c(x, y))),
  xlab = '',
  ylab = 'Length',
  xaxt = 'n',
  col = 2
)
points(rep(2, length(y)), y, pch = 16, col = 3)
segments(
  x0 = rep(1, length(x)),
  y0 = x,
  x1 = rep(2, length(y)),
  y1 = y,
  lty = 2
)

Version Author Date
1984ce0 Dave Tang 2025-07-22
5efe622 Dave Tang 2024-04-05

Summary of the t-test:

  1. We measure variability by variance.
  2. We can derive variances for other numbers which represent means or difference values all from the variance of individual values.
  3. Standard error (for means or differences between means) is the square root of the appropriate variance.
  4. If variance of individual values is \(s^2\), and the variances of two populations are equal, then the standard error appropriate for judging differences between their means is \(\sqrt{(2s^2/n)}\).
  5. We normally use the (arbitrary) convention that in large samples any value which is more than some two standard errors different from the mean is regarded as a significantly unlikely event.

The t-test is the significance test normally used to test differences between two means. After sampling two experimental treatments, we finish up with two mean values, one for each treatment. The original data are the basis for measuring sampling variation (i.e., variance of the individual values).

The stages of the t-test (where variance in the two treatments can be assumed equal) are as follows:

  1. We consider rejecting the hypothesis that there is no real difference between the means of two treatments.
  2. If the null hypothesis were true, then the difference observed between the means is in the range of likely differences, i.e., difference as a result of chance sampling when taking small samples from two identical populations.
  3. To test the null hypothesis, we need to know what size differences between two identical means could reasonably be expected just as a result of sampling. We then assess whether the observed difference is large enough for it to be unlikely that it arose by chance.
  4. We calculate the sum of squares separately for each data set. Next, we calculate the pooled variance by adding the two sum of squares and then dividing by the sum of the two degrees of freedom of the two populations ([n - 1] + [n - 1]).
  5. Once we have calculated the standard error (s.e.d.m.) for the sizes of differences we would expect to occur between two means by chance sampling, we use it for judging whether there is a likely difference between the two mean values. An observed difference greater than twice the s.e.d.m. is taken to indicate that the null hypothesis is not true.
  6. Therefore the test is: is the observed difference more than 2 * s.e.d.m.? This criterion of 2 (actually 1.96) is for very large samples. For smaller samples, we have to increase it and this is based on the degrees of freedom. The final test is: is the observed difference/s.e.d.m. greater than t?

Visualise

Anscombe’s quartet.

eg1 <- datasets::anscombe

sessionInfo()
R version 4.5.0 (2025-04-11)
Platform: x86_64-pc-linux-gnu
Running under: Ubuntu 24.04.3 LTS

Matrix products: default
BLAS:   /usr/lib/x86_64-linux-gnu/openblas-pthread/libblas.so.3 
LAPACK: /usr/lib/x86_64-linux-gnu/openblas-pthread/libopenblasp-r0.3.26.so;  LAPACK version 3.12.0

locale:
 [1] LC_CTYPE=en_US.UTF-8       LC_NUMERIC=C              
 [3] LC_TIME=en_US.UTF-8        LC_COLLATE=en_US.UTF-8    
 [5] LC_MONETARY=en_US.UTF-8    LC_MESSAGES=en_US.UTF-8   
 [7] LC_PAPER=en_US.UTF-8       LC_NAME=C                 
 [9] LC_ADDRESS=C               LC_TELEPHONE=C            
[11] LC_MEASUREMENT=en_US.UTF-8 LC_IDENTIFICATION=C       

time zone: Etc/UTC
tzcode source: system (glibc)

attached base packages:
[1] stats     graphics  grDevices utils     datasets  methods   base     

other attached packages:
[1] ggridges_0.5.6  ggplot2_3.5.2   workflowr_1.7.1

loaded via a namespace (and not attached):
 [1] tidyr_1.3.1        sass_0.4.10        generics_0.1.4     stringi_1.8.7     
 [5] hms_1.1.3          digest_0.6.37      magrittr_2.0.3     evaluate_1.0.3    
 [9] grid_4.5.0         RColorBrewer_1.1-3 fastmap_1.2.0      rprojroot_2.0.4   
[13] jsonlite_2.0.0     processx_3.8.6     whisker_0.4.1      ps_1.9.1          
[17] promises_1.3.3     httr_1.4.7         purrr_1.1.0        scales_1.4.0      
[21] jquerylib_0.1.4    cli_3.6.5          rlang_1.1.6        crayon_1.5.3      
[25] bit64_4.6.0-1      withr_3.0.2        cachem_1.1.0       yaml_2.3.10       
[29] tools_4.5.0        parallel_4.5.0     tzdb_0.5.0         dplyr_1.1.4       
[33] httpuv_1.6.16      vctrs_0.6.5        R6_2.6.1           lifecycle_1.0.4   
[37] git2r_0.36.2       stringr_1.5.1      fs_1.6.6           bit_4.6.0         
[41] vroom_1.6.5        pkgconfig_2.0.3    callr_3.7.6        pillar_1.11.0     
[45] bslib_0.9.0        later_1.4.2        gtable_0.3.6       glue_1.8.0        
[49] Rcpp_1.0.14        xfun_0.52          tibble_3.3.0       tidyselect_1.2.1  
[53] rstudioapi_0.17.1  knitr_1.50         farver_2.1.2       htmltools_0.5.8.1 
[57] labeling_0.4.3     rmarkdown_2.29     readr_2.1.5        compiler_4.5.0    
[61] getPass_0.2-4