Last updated: 2025-08-01

Checks: 7 0

Knit directory: WardLab/

This reproducible R Markdown analysis was created with workflowr (version 1.7.1). The Checks tab describes the reproducibility checks that were applied when the results were created. The Past versions tab lists the development history.


Great! Since the R Markdown file has been committed to the Git repository, you know the exact version of the code that produced these results.

Great job! The global environment was empty. Objects defined in the global environment can affect the analysis in your R Markdown file in unknown ways. For reproduciblity it’s best to always run the code in an empty environment.

The command set.seed(20250701) was run prior to running the code in the R Markdown file. Setting a seed ensures that any results that rely on randomness, e.g. subsampling or permutations, are reproducible.

Great job! Recording the operating system, R version, and package versions is critical for reproducibility.

Nice! There were no cached chunks for this analysis, so you can be confident that you successfully produced the results during this run.

Great job! Using relative paths to the files within your workflowr project makes it easier to run your code on other machines.

Great! You are using Git for version control. Tracking code development and connecting the code version to the results is critical for reproducibility.

The results in this page were generated with repository version f9fe741. See the Past versions tab to see a history of the changes made to the R Markdown and HTML files.

Note that you need to be careful to ensure that all relevant files for the analysis have been committed to Git prior to generating the results (you can use wflow_publish or wflow_git_commit). workflowr only checks the R Markdown file, but you know if there are other scripts or data files that it depends on. Below is the status of the Git repository when the results were generated:


Ignored files:
    Ignored:    .Rhistory
    Ignored:    .Rproj.user/
    Ignored:    analysis/figure/

Untracked files:
    Untracked:  000012.png
    Untracked:  000016.png
    Untracked:  2ed61fa2-2e95-413f-a715-d4a6a74f5e82.png
    Untracked:  428606d7-cff3-4277-8cb5-3afcc33a2a2e.png
    Untracked:  MW_rotation_presentation.pptx
    Untracked:  data/RUVs_DEG.tsv
    Untracked:  data/bam_final/
    Untracked:  data/bam_no_multi/
    Untracked:  data/cutoff_narrow.tsv
    Untracked:  data/cutoff_narrow.tsv.txt
    Untracked:  data/cutoffs.tsv
    Untracked:  data/metadata.txt
    Untracked:  data/multiqc_data_trim/
    Untracked:  data/peaks/
    Untracked:  data/sample_info.tsv
    Untracked:  data/sams/

Unstaged changes:
    Modified:   README.md

Note that any generated files, e.g. HTML, png, CSS, etc., are not included in this status report because it is ok for generated content to have uncommitted changes.


These are the previous versions of the repository in which changes were made to the R Markdown (analysis/final_analysis.Rmd) and HTML (docs/final_analysis.html) files. If you’ve configured a remote Git repository (see ?wflow_git_remote), click on the hyperlinks in the table below to view the files as they were in that past version.

File Version Author Date Message
Rmd f9fe741 infurnoheat 2025-08-01 wflow_publish("analysis/final_analysis.Rmd")

Final Anaylsis

Loading Packages

library(tidyverse)
library(readr)
library(edgeR)
library(ComplexHeatmap)
library(data.table)
library(dplyr)
library(stringr)
library(ggplot2)
library(viridis)
library(DT)
library(kableExtra)
library(genomation)
library(GenomicRanges)
library(chromVAR) ## For FRiP analysis and differential analysis
library(DESeq2) ## For differential analysis section
library(ggpubr) ## For customizing figures
library(corrplot) ## For correlation plot
library(ggpmisc)
library(gcplyr)
library(Rsubread)
library(limma)
library(ggrastr)
library(cowplot)
library(smplot2)

Data Initialization

sampleinfo <- read_delim("data/sample_info.tsv", delim = "\t")

Functions

drug_pal <- c("#8B006D","#DF707E","#F1B72B", "#3386DD","#707031","#41B333")
pca_plot <-
  function(df,
           col_var = NULL,
           shape_var = NULL,
           title = "") {
    ggplot(df) + geom_point(aes_string(
      x = "PC1",
      y = "PC2",
      color = col_var,
      shape = shape_var
    ),
    size = 5) +
      labs(title = title, x = "PC 1", y = "PC 2") +
      scale_color_manual(values = c(
        "#8B006D",
        "#DF707E",
        "#F1B72B",
        "#3386DD",
        "#707031",
        "#41B333"
      ))
  }
pca_var_plot <- function(pca) {
  # x: class == prcomp
  pca.var <- pca$sdev ^ 2
  pca.prop <- pca.var / sum(pca.var)
  var.plot <-
    qplot(PC, prop, data = data.frame(PC = 1:length(pca.prop),
                                      prop = pca.prop)) +
    labs(title = 'Variance contributed by each PC',
         x = 'PC', y = 'Proportion of variance')
  plot(var.plot)
}

calc_pca <- function(x) {
  # Performs principal components analysis with prcomp
  # x: a sample-by-gene numeric matrix
  prcomp(x, scale. = TRUE, retx = TRUE)
}

get_regr_pval <- function(mod) {
  # Returns the p-value for the Fstatistic of a linear model
  # mod: class lm
  stopifnot(class(mod) == "lm")
  fstat <- summary(mod)$fstatistic
  pval <- 1 - pf(fstat[1], fstat[2], fstat[3])
  return(pval)
}

plot_versus_pc <- function(df, pc_num, fac) {
  # df: data.frame
  # pc_num: numeric, specific PC for plotting
  # fac: column name of df for plotting against PC
  pc_char <- paste0("PC", pc_num)
  # Calculate F-statistic p-value for linear model
  pval <- get_regr_pval(lm(df[, pc_char] ~ df[, fac]))
  if (is.numeric(df[, f])) {
    ggplot(df, aes_string(x = f, y = pc_char)) + geom_point() +
      geom_smooth(method = "lm") + labs(title = sprintf("p-val: %.2f", pval))
  } else {
    ggplot(df, aes_string(x = f, y = pc_char)) + geom_boxplot() +
      labs(title = sprintf("p-val: %.2f", pval))
  }
}
x_axis_labels = function(labels, every_nth = 1, ...) {
  axis(side = 1,
       at = seq_along(labels),
       labels = F)
  text(
    x = (seq_along(labels))[seq_len(every_nth) == 1],
    y = par("usr")[3] - 0.075 * (par("usr")[4] - par("usr")[3]),
    labels = labels[seq_len(every_nth) == 1],
    xpd = TRUE,
    ...
  )
}

volcanosig <- function(df, psig.lvl) {
    df <- df %>% 
    mutate(threshold = ifelse(adj.P.Val > psig.lvl, "A", ifelse(adj.P.Val <= psig.lvl & logFC<=0,"B","C")))
      # ifelse(adj.P.Val <= psig.lvl & logFC >= 0,"B", "C")))
    ##This is where I could add labels, but I have taken out
    # df <- df %>% mutate(genelabels = "")
    # df$genelabels[1:topg] <- df$rownames[1:topg]
    
  ggplot(df, aes(x=logFC, y=-log10(P.Value))) + 
    ggrastr::geom_point_rast(aes(color=threshold))+
    # geom_text_repel(aes(label = genelabels), segment.curvature = -1e-20,force = 1,size=2.5,
    # arrow = arrow(length = unit(0.015, "npc")), max.overlaps = Inf) +
    #geom_hline(yintercept = -log10(psig.lvl))+
    xlab(expression("Log"[2]*" FC"))+
    ylab(expression("-log"[10]*"P Value"))+
    scale_color_manual(values = c("black", "red","blue"))+
    theme_cowplot()+
    ylim(0,25)+
    xlim(-6,6)+
    theme(legend.position = "none",
              plot.title = element_text(size = rel(1.5), hjust = 0.5),
              axis.title = element_text(size = rel(0.8))) 
}

Final Analysis

peak_ct <- read_delim("data/peaks/peaks_cts_FINAL.txt", delim = "\t")
H3K27ac_peaks <- read_delim("data/peaks/H3K27ac_FINAl_results.tsv",delim = "\t")
H3K27me3_peaks <- read_delim("data/peaks/H3K27me3_FINAL_results.tsv",delim = "\t")
H3K36me3_peaks <- read_delim("data/peaks/H3K36me3_FINAL_results.tsv",delim = "\t")
H3K9me3_peaks <- read_delim("data/peaks/H3K9me3_FINAL_results.tsv",delim = "\t")

all_peak_final <- rbind(H3K27ac_peaks, H3K27me3_peaks, H3K36me3_peaks, H3K9me3_peaks)

all_peak_final <- all_peak_final %>%
  dplyr::select(Sample, Total_Reads, Fragments, Reads_in_Peaks, FRiP) %>%
  left_join(.,sampleinfo, by=c("Sample"="Library ID")) %>%
  left_join(.,peak_ct, by=c("Sample"="Sample"))
all_peak_final <- all_peak_final[(!all_peak_final$Treatment %in% "5FU"),]
all_peak_final %>% 
   ggplot(.,aes(x=Sample, y=Count,fill=Histone_Mark))+
   geom_col()+
   ylab("Count")+
   theme_classic()+
  # facet_wrap(~histone)+
  ggtitle("Peak number for all samples")+ 
  theme(axis.text.x=element_text(vjust = .2,angle=90))+
  scale_y_continuous( expand = expansion(mult = c(0, .1)))

all_peak_final %>% 
  ggplot(., aes (x=Treatment, y = Count, fill = Histone_Mark))+
  geom_boxplot()+
   ylab("Count")+
   theme_classic()+
  # facet_wrap(~histone)+
  ggtitle("Peak count across histones")

all_peak_final %>% 
  ggplot(., aes (x=Timepoint, y = Count, fill = Histone_Mark))+
  geom_boxplot()+
   ylab("Count")+
   theme_classic()+
  # facet_wrap(~histone)+
  ggtitle("Peak count across histones")

Tagging Questionable Libraries by FRiP

questionable_frip = all_peak_final[(all_peak_final$FRiP < 0.02),]
questionable_frip
# A tibble: 0 × 10
# ℹ 10 variables: Sample <chr>, Total_Reads <dbl>, Fragments <dbl>,
#   Reads_in_Peaks <dbl>, FRiP <dbl>, Histone_Mark <chr>, Individual <chr>,
#   Treatment <chr>, Timepoint <chr>, Count <dbl>

Feature Counts

H3K27ac_merged <- read_delim("data/peaks/H3K27ac_FINAL_counts.txt", 
    delim = "\t", escape_double = FALSE, 
    trim_ws = TRUE, skip = 1)
H3K27me3_merged <- read_delim("data/peaks/H3K27me3_FINAL_counts.txt", 
    delim = "\t", escape_double = FALSE, 
    trim_ws = TRUE, skip = 1)
H3K36me3_merged <- read_delim("data/peaks/H3K36me3_FINAL_counts.txt", 
    delim = "\t", escape_double = FALSE, 
    trim_ws = TRUE, skip = 1)
H3K9me3_merged <- read_delim("data/peaks/H3K9me3_FINAL_counts.txt", 
    delim = "\t", escape_double = FALSE, 
    trim_ws = TRUE, skip = 1)
rename_list <- sampleinfo %>% 
  mutate(stem= "_nobl.bam") %>% 
  mutate(prefix=paste0("/scratch/10819/styu/MW_multiQC/peaks/",Histone_Mark,"/",Treatment,"/",Timepoint,"/")) %>%
  mutate(oldname=paste0(prefix,`Library ID`,"/",`Library ID`,stem)) %>% 
  mutate(newname=paste0(Individual,"_",Treatment,"_",Timepoint)) %>% 
  dplyr::select(oldname,newname)
rename_vec <- setNames(rename_list$newname, rename_list$oldname)
names(H3K27ac_merged)[names(H3K27ac_merged) %in% names(rename_vec)] <- rename_vec[names(H3K27ac_merged)[names(H3K27ac_merged) %in% names(rename_vec)]]
names(H3K27me3_merged)[names(H3K27me3_merged) %in% names(rename_vec)] <- rename_vec[names(H3K27me3_merged)[names(H3K27me3_merged) %in% names(rename_vec)]]
names(H3K36me3_merged)[names(H3K36me3_merged) %in% names(rename_vec)] <- rename_vec[names(H3K36me3_merged)[names(H3K36me3_merged) %in% names(rename_vec)]]
names(H3K9me3_merged)[names(H3K9me3_merged) %in% names(rename_vec)] <- rename_vec[names(H3K9me3_merged)[names(H3K9me3_merged) %in% names(rename_vec)]]

H3K27ac Count Analysis

H3K27ac_merged_raw <- H3K27ac_merged %>% 
  dplyr::select(Geneid,contains("Ind")) %>% 
  column_to_rownames("Geneid") %>% 
  as.matrix()

H3K27ac_merged_cor <- H3K27ac_merged %>% 
  dplyr::select(Geneid,contains("Ind")) %>% 
  column_to_rownames("Geneid") %>% 
  cpm(., log = TRUE) %>% 
  cor()

annomat <- data.frame(sample=colnames(H3K27ac_merged_cor)) %>% 
  separate_wider_delim(sample,delim="_",names=c("Ind","Treatment","Timepoint"),cols_remove = FALSE) %>% 
  mutate(Treatment=factor(Treatment, levels = c("VEH","5FU","DOX")),
         Timepoint=factor(Timepoint, levels =c("24T","24R","144R"))) %>% 
  column_to_rownames("sample")
heatmap_first <- ComplexHeatmap::HeatmapAnnotation(df = annomat)

Heatmap(H3K27ac_merged_cor, 
        top_annotation = heatmap_first,
        column_title="Unfiltered log2cpm H3K27ac with Standard Merging")

H3K27me3 Count Analysis

H3K27me3_merged_raw <- H3K27me3_merged %>% 
  dplyr::select(Geneid,contains("Ind")) %>% 
  column_to_rownames("Geneid") %>% 
  as.matrix()

H3K27me3_merged_cor <- H3K27me3_merged %>% 
  dplyr::select(Geneid,contains("Ind")) %>% 
  column_to_rownames("Geneid") %>% 
  cpm(., log = TRUE) %>% 
  cor()

annomat <- data.frame(sample=colnames(H3K27me3_merged_cor)) %>% 
  separate_wider_delim(sample,delim="_",names=c("Ind","Treatment","Timepoint"),cols_remove = FALSE) %>% 
  mutate(Treatment=factor(Treatment, levels = c("VEH","5FU","DOX")),
         Timepoint=factor(Timepoint, levels =c("24T","24R","144R"))) %>% 
  column_to_rownames("sample")
heatmap_first <- ComplexHeatmap::HeatmapAnnotation(df = annomat)

Heatmap(H3K27me3_merged_cor, 
        top_annotation = heatmap_first,
        column_title="Unfiltered log2cpm H3K27me3 with Standard Merging")

H3K36me3 Count Analysis

H3K36me3_merged_raw <- H3K36me3_merged %>% 
  dplyr::select(Geneid,contains("Ind")) %>% 
  column_to_rownames("Geneid") %>% 
  as.matrix()

H3K36me3_merged_cor <- H3K36me3_merged %>% 
  dplyr::select(Geneid,contains("Ind")) %>% 
  column_to_rownames("Geneid") %>% 
  cpm(., log = TRUE) %>% 
  cor()

annomat <- data.frame(sample=colnames(H3K36me3_merged_cor)) %>% 
  separate_wider_delim(sample,delim="_",names=c("Ind","Treatment","Timepoint"),cols_remove = FALSE) %>% 
  mutate(Treatment=factor(Treatment, levels = c("VEH","5FU","DOX")),
         Timepoint=factor(Timepoint, levels =c("24T","24R","144R"))) %>% 
  column_to_rownames("sample")
heatmap_first <- ComplexHeatmap::HeatmapAnnotation(df = annomat)

Heatmap(H3K36me3_merged_cor, 
        top_annotation = heatmap_first,
        column_title="Unfiltered log2cpm H3K36me3 with Standard Merging")

H3K9me3 Count Analysis

H3K9me3_merged_raw <- H3K9me3_merged %>% 
  dplyr::select(Geneid,contains("Ind")) %>% 
  column_to_rownames("Geneid") %>% 
  as.matrix()

H3K9me3_merged_cor <- H3K9me3_merged %>% 
  dplyr::select(Geneid,contains("Ind")) %>% 
  column_to_rownames("Geneid") %>% 
  cpm(., log = TRUE) %>% 
  cor()

annomat <- data.frame(sample=colnames(H3K9me3_merged_cor)) %>% 
  separate_wider_delim(sample,delim="_",names=c("Ind","Treatment","Timepoint"),cols_remove = FALSE) %>% 
  mutate(Treatment=factor(Treatment, levels = c("VEH","5FU","DOX")),
         Timepoint=factor(Timepoint, levels =c("24T","24R","144R"))) %>% 
  column_to_rownames("sample")
heatmap_first <- ComplexHeatmap::HeatmapAnnotation(df = annomat)

Heatmap(H3K9me3_merged_cor, 
        top_annotation = heatmap_first,
        column_title="Unfiltered log2cpm H3K9me3 with Standard Merging")

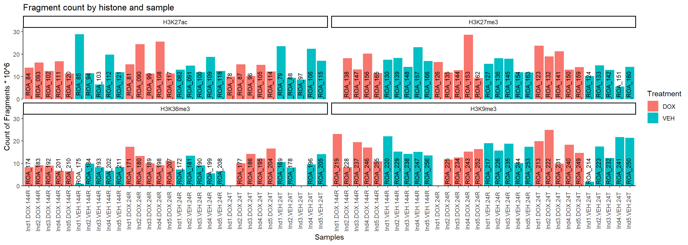
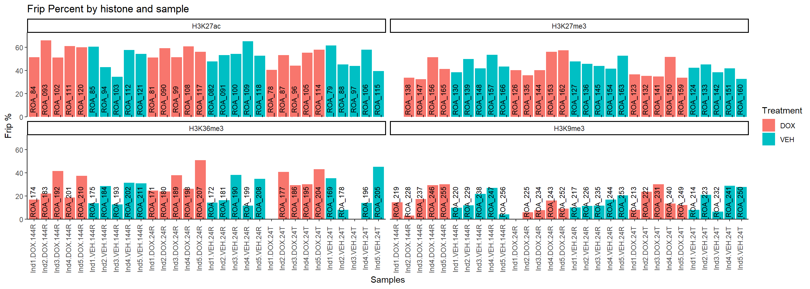
Fragment Analysis

all_peak_final %>%
  mutate(Fragments=Fragments/1000000) %>% 
  ggplot(., aes(x=interaction(Individual,Treatment,Timepoint), y=Fragments, fill=Treatment, group = Treatment))+
  geom_col()+
  geom_text(aes(y = 0,label = Sample), vjust = 0.2, size = 3, angle = 90)+
  theme_classic()+
  facet_wrap(~Histone_Mark)+
  ggtitle("Fragment count by histone and sample")+
  ylab("Count of Fragments * 10^6")+
  xlab("Samples")+
  theme(axis.text.x=element_text(vjust = .2,angle=90))+
  scale_y_continuous( expand = expansion(mult = c(0, .1)))

all_peak_final %>%
  mutate(FRiP=FRiP * 100) %>% 
  ggplot(., aes(x=interaction(Individual,Treatment,Timepoint), y=FRiP, fill=Treatment, group = Treatment))+
  geom_col()+
  geom_text(aes(y = 0,label = Sample), vjust = 0.2, size = 3, angle = 90)+
  theme_classic()+
  facet_wrap(~Histone_Mark)+
  ggtitle("Frip Percent by histone and sample")+
  ylab("Frip %")+
  xlab("Samples")+
  theme(axis.text.x=element_text(vjust = .2,angle=90))+
  scale_y_continuous( expand = expansion(mult = c(0, .1)))

Differential Analysis

Filtering Sex Chromosome

H3K27ac_merged_raw <- H3K27ac_merged_raw[rowMeans(H3K27ac_merged_cor)>0,]
H3K27ac_merged_raw <- H3K27ac_merged_raw[!grepl("chrY",rownames(H3K27ac_merged_raw)),]

H3K27me3_merged_raw <- H3K27me3_merged_raw[rowMeans(H3K27me3_merged_cor)>0,]
H3K27me3_merged_raw <- H3K27me3_merged_raw[!grepl("chrY",rownames(H3K27me3_merged_raw)),]

H3K36me3_merged_raw <- H3K36me3_merged_raw[rowMeans(H3K36me3_merged_cor)>0,]
H3K36me3_merged_raw <- H3K36me3_merged_raw[!grepl("chrY",rownames(H3K36me3_merged_raw)),]

H3K9me3_merged_raw <- H3K9me3_merged_raw[rowMeans(H3K9me3_merged_cor)>0,]
H3K9me3_merged_raw <- H3K9me3_merged_raw[!grepl("chrY",rownames(H3K9me3_merged_raw)),]

Setting up Matrix

H3K27ac_annomat <- data.frame(timeset=colnames(H3K27ac_merged_raw)) %>% 
  mutate(sample=timeset) %>% 
  separate(timeset, into = c("ind","tx","time")) %>% 
  mutate(tx=factor(tx, levels = c("VEH", "DOX")),
         time=factor(time, levels =c("24T","24R","144R"))) %>%
  mutate(ind = gsub("Ind", "", ind)) %>%
  mutate(txtime = paste0(tx, "_", time)) %>%
  mutate(group = txtime)
H3K27ac_annomat$group <- H3K27ac_annomat$group %>%
  gsub("DOX_24T", "1", .) %>%
  gsub("DOX_24R", "2", .) %>%
  gsub("DOX_144R", "3", .) %>%
  gsub("VEH_24T", "4", .) %>%
  gsub("VEH_24R", "5", .) %>%
  gsub("VEH_144R", "6", .)

H3K27me3_annomat <- data.frame(timeset=colnames(H3K27me3_merged_raw)) %>% 
  mutate(sample=timeset) %>% 
  separate(timeset, into = c("ind","tx","time")) %>% 
  mutate(tx=factor(tx, levels = c("VEH", "DOX")),
         time=factor(time, levels =c("24T","24R","144R"))) %>%
  mutate(ind = gsub("Ind", "", ind)) %>%
  mutate(txtime = paste0(tx, "_", time)) %>%
  mutate(group = txtime)
H3K27me3_annomat$group <- H3K27me3_annomat$group %>%
  gsub("DOX_24T", "1", .) %>%
  gsub("DOX_24R", "2", .) %>%
  gsub("DOX_144R", "3", .) %>%
  gsub("VEH_24T", "4", .) %>%
  gsub("VEH_24R", "5", .) %>%
  gsub("VEH_144R", "6", .)

H3K36me3_annomat <- data.frame(timeset=colnames(H3K36me3_merged_raw)) %>% 
  mutate(sample=timeset) %>% 
  separate(timeset, into = c("ind","tx","time")) %>% 
  mutate(tx=factor(tx, levels = c("VEH", "DOX")),
         time=factor(time, levels =c("24T","24R","144R"))) %>%
  mutate(ind = gsub("Ind", "", ind)) %>%
  mutate(txtime = paste0(tx, "_", time)) %>%
  mutate(group = txtime)
H3K36me3_annomat$group <- H3K36me3_annomat$group %>%
  gsub("DOX_24T", "1", .) %>%
  gsub("DOX_24R", "2", .) %>%
  gsub("DOX_144R", "3", .) %>%
  gsub("VEH_24T", "4", .) %>%
  gsub("VEH_24R", "5", .) %>%
  gsub("VEH_144R", "6", .)

H3K9me3_annomat <- data.frame(timeset=colnames(H3K9me3_merged_raw)) %>% 
  mutate(sample=timeset) %>% 
  separate(timeset, into = c("ind","tx","time")) %>% 
  mutate(tx=factor(tx, levels = c("VEH", "DOX")),
         time=factor(time, levels =c("24T","24R","144R"))) %>%
  mutate(ind = gsub("Ind", "", ind)) %>%
  mutate(txtime = paste0(tx, "_", time)) %>%
  mutate(group = txtime)
H3K9me3_annomat$group <- H3K9me3_annomat$group %>%
  gsub("DOX_24T", "1", .) %>%
  gsub("DOX_24R", "2", .) %>%
  gsub("DOX_144R", "3", .) %>%
  gsub("VEH_24T", "4", .) %>%
  gsub("VEH_24R", "5", .) %>%
  gsub("VEH_144R", "6", .)

dge_H3K27ac <- edgeR::DGEList(counts = H3K27ac_merged_raw, group = H3K27ac_annomat$group, genes = row.names(H3K27ac_merged_raw))
dge_H3K27me3 <- edgeR::DGEList(counts = H3K27me3_merged_raw, group = H3K27me3_annomat$group, genes = row.names(H3K27me3_merged_raw))
dge_H3K36me3 <- edgeR::DGEList(counts = H3K36me3_merged_raw, group = H3K36me3_annomat$group, genes = row.names(H3K36me3_merged_raw))
dge_H3K9me3 <- edgeR::DGEList(counts = H3K9me3_merged_raw, group = H3K9me3_annomat$group, genes = row.names(H3K9me3_merged_raw))

dge_H3K27ac <- edgeR::calcNormFactors(dge_H3K27ac)
dge_H3K27me3 <- edgeR::calcNormFactors(dge_H3K27me3)
dge_H3K36me3 <- edgeR::calcNormFactors(dge_H3K36me3)
dge_H3K9me3 <- edgeR::calcNormFactors(dge_H3K9me3)

mm_H3K27ac <- model.matrix(~0 + H3K27ac_annomat$txtime)
colnames(mm_H3K27ac) <- H3K27ac_annomat$txtime %>% unique()

mm_H3K27me3 <- model.matrix(~0 + H3K27me3_annomat$txtime)
colnames(mm_H3K27me3) <- H3K27me3_annomat$txtime %>% unique()

mm_H3K36me3 <- model.matrix(~0 + H3K36me3_annomat$txtime)
colnames(mm_H3K36me3) <- H3K36me3_annomat$txtime %>% unique()

mm_H3K9me3 <- model.matrix(~0 + H3K9me3_annomat$txtime)
colnames(mm_H3K9me3) <- H3K9me3_annomat$txtime %>% unique()

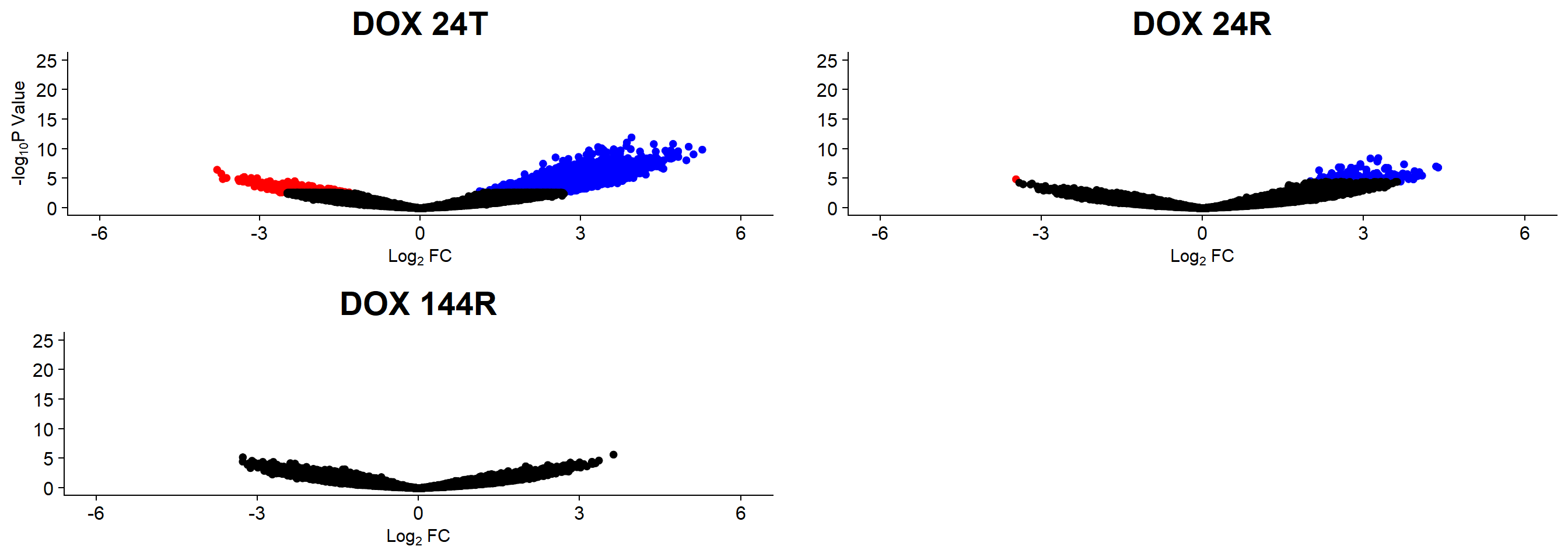
Volcano Plots

H3K27ac

y <- voom(dge_H3K27ac, mm_H3K27ac, plot = FALSE)
corfit <- duplicateCorrelation(y, mm_H3K27ac, block = H3K27ac_annomat$ind)
v <- voom(dge_H3K27ac, mm_H3K27ac, block = H3K27ac_annomat$ind, correlation = corfit$consensus.correlation)
fit <- lmFit(v, mm_H3K27ac, block = H3K27ac_annomat$ind, correlation = corfit$consensus.correlation)
cm <- makeContrasts(
  DOX_24T.VEH_24T = DOX_24T-VEH_24T,
  DOX_24R.VEH_24R = DOX_24R-VEH_24R,
  DOX_144R.VEH_144R = DOX_144R-VEH_144R,
  levels = mm_H3K27ac)

fit2<- contrasts.fit(fit, contrasts=cm)
efit2 <- eBayes(fit2)

results = decideTests(efit2)

summary(results)
       DOX_24T.VEH_24T DOX_24R.VEH_24R DOX_144R.VEH_144R
Down             14891            7175                 9
NotSig          194933          206740            221757
Up               11944            7853                 2
plotSA(efit2, main="Mean-Variance trend for final model for H3K27ac")

V.24T.top= topTable(efit2, coef=1, adjust.method="BH", number=Inf, sort.by="p")
V.24R.top= topTable(efit2, coef=2, adjust.method="BH", number=Inf, sort.by="p")
V.144R.top= topTable(efit2, coef=3, adjust.method="BH", number=Inf, sort.by="p")

v1 <- volcanosig(V.24T.top, 0.05)+ ggtitle("DOX 24T")
v2 <- volcanosig(V.24R.top, 0.05)+ ggtitle("DOX 24R")+ylab("")
v3 <- volcanosig(V.144R.top, 0.05)+ ggtitle("DOX 144R")+ylab("")
plot_grid(v1,v2, v3, rel_widths =c(1,1,1))

H3K27me3

y <- voom(dge_H3K27me3, mm_H3K27me3, plot = FALSE)
corfit <- duplicateCorrelation(y, mm_H3K27me3, block = H3K27me3_annomat$ind)
v <- voom(dge_H3K27me3, mm_H3K27me3, block = H3K27me3_annomat$ind, correlation = corfit$consensus.correlation)
fit <- lmFit(v, mm_H3K27me3, block = H3K27me3_annomat$ind, correlation = corfit$consensus.correlation)
cm <- makeContrasts(
  DOX_24T.VEH_24T = DOX_24T-VEH_24T,
  DOX_24R.VEH_24R = DOX_24R-VEH_24R,
  DOX_144R.VEH_144R = DOX_144R-VEH_144R,
  levels = mm_H3K27me3)

fit2<- contrasts.fit(fit, contrasts=cm)
efit2 <- eBayes(fit2)

results = decideTests(efit2)

summary(results)
       DOX_24T.VEH_24T DOX_24R.VEH_24R DOX_144R.VEH_144R
Down                20               6                 1
NotSig          163181          163273            163284
Up                  84               6                 0
plotSA(efit2, main="Mean-Variance trend for final model for H3K27me3")

V.24T.top= topTable(efit2, coef=1, adjust.method="BH", number=Inf, sort.by="p")
V.24R.top= topTable(efit2, coef=2, adjust.method="BH", number=Inf, sort.by="p")
V.144R.top= topTable(efit2, coef=3, adjust.method="BH", number=Inf, sort.by="p")

v1 <- volcanosig(V.24T.top, 0.05)+ ggtitle("DOX 24T")
v2 <- volcanosig(V.24R.top, 0.05)+ ggtitle("DOX 24R")+ylab("")
v3 <- volcanosig(V.144R.top, 0.05)+ ggtitle("DOX 144R")+ylab("")
plot_grid(v1,v2, v3, rel_widths =c(1,1,1))

H3K36me3

y <- voom(dge_H3K36me3, mm_H3K36me3, plot = FALSE)
corfit <- duplicateCorrelation(y, mm_H3K36me3, block = H3K36me3_annomat$ind)
v <- voom(dge_H3K36me3, mm_H3K36me3, block = H3K36me3_annomat$ind, correlation = corfit$consensus.correlation)
fit <- lmFit(v, mm_H3K36me3, block = H3K36me3_annomat$ind, correlation = corfit$consensus.correlation)
cm <- makeContrasts(
  DOX_24T.VEH_24T = DOX_24T-VEH_24T,
  DOX_24R.VEH_24R = DOX_24R-VEH_24R,
  DOX_144R.VEH_144R = DOX_144R-VEH_144R,
  levels = mm_H3K36me3)

fit2<- contrasts.fit(fit, contrasts=cm)
efit2 <- eBayes(fit2)

results = decideTests(efit2)

summary(results)
       DOX_24T.VEH_24T DOX_24R.VEH_24R DOX_144R.VEH_144R
Down              1461             189                 0
NotSig          187538          189577            190076
Up                1077             310                 0
plotSA(efit2, main="Mean-Variance trend for final model for H3K36me3")

V.24T.top= topTable(efit2, coef=1, adjust.method="BH", number=Inf, sort.by="p")
V.24R.top= topTable(efit2, coef=2, adjust.method="BH", number=Inf, sort.by="p")
V.144R.top= topTable(efit2, coef=3, adjust.method="BH", number=Inf, sort.by="p")

v1 <- volcanosig(V.24T.top, 0.05)+ ggtitle("DOX 24T")
v2 <- volcanosig(V.24R.top, 0.05)+ ggtitle("DOX 24R")+ylab("")
v3 <- volcanosig(V.144R.top, 0.05)+ ggtitle("DOX 144R")+ylab("")
plot_grid(v1,v2, v3, rel_widths =c(1,1,1))

H3K9me3

y <- voom(dge_H3K9me3, mm_H3K9me3, plot = FALSE)
corfit <- duplicateCorrelation(y, mm_H3K9me3, block = H3K9me3_annomat$ind)
v <- voom(dge_H3K9me3, mm_H3K9me3, block = H3K9me3_annomat$ind, correlation = corfit$consensus.correlation)
fit <- lmFit(v, mm_H3K9me3, block = H3K9me3_annomat$ind, correlation = corfit$consensus.correlation)
cm <- makeContrasts(
  DOX_24T.VEH_24T = DOX_24T-VEH_24T,
  DOX_24R.VEH_24R = DOX_24R-VEH_24R,
  DOX_144R.VEH_144R = DOX_144R-VEH_144R,
  levels = mm_H3K9me3)

fit2<- contrasts.fit(fit, contrasts=cm)
efit2 <- eBayes(fit2)

results = decideTests(efit2)

summary(results)
       DOX_24T.VEH_24T DOX_24R.VEH_24R DOX_144R.VEH_144R
Down               833               1                 0
NotSig          215326          225399            225547
Up                9388             147                 0
plotSA(efit2, main="Mean-Variance trend for final model for H3K9me3")

V.24T.top= topTable(efit2, coef=1, adjust.method="BH", number=Inf, sort.by="p")
V.24R.top= topTable(efit2, coef=2, adjust.method="BH", number=Inf, sort.by="p")
V.144R.top= topTable(efit2, coef=3, adjust.method="BH", number=Inf, sort.by="p")

v1 <- volcanosig(V.24T.top, 0.05)+ ggtitle("DOX 24T")
v2 <- volcanosig(V.24R.top, 0.05)+ ggtitle("DOX 24R")+ylab("")
v3 <- volcanosig(V.144R.top, 0.05)+ ggtitle("DOX 144R")+ylab("")
plot_grid(v1,v2, v3, rel_widths =c(1,1,1))

PCA Plots

H3K27ac

pca_H3K27ac <- calc_pca(H3K27ac_merged_raw)
#pca_H3K27ac <- pca_H3K27ac$x %>% cbind(.,H3K27ac_annomat)
#pca_var_plot(pca_H3K27ac, col_var = tx, shape_var = ind)
#pca_plot(pca_H3K27ac, col_var = )

H3K27me3

#pca_H3K27me3 <- calc_pca(H3K27me3_merged_raw)
#pca_var_plot(pca_H3K27me3)
#pca_plot(pca_H3K27me3)

H3K36me3

#pca_H3K36me3 <- calc_pca(H3K36me3_merged_raw)
#pca_var_plot(pca_H3K36me3)
#pca_plot(pca_H3K36me3)

H3K9me3

#pca_H3K9me3 <- calc_pca(H3K9me3_merged_raw)
#pca_var_plot(pca_H3K9me3)
#pca_plot(pca_H3K9me3)

Venn Diagrams


sessionInfo()
R version 4.5.1 (2025-06-13 ucrt)
Platform: x86_64-w64-mingw32/x64
Running under: Windows 11 x64 (build 26100)

Matrix products: default
  LAPACK version 3.12.1

locale:
[1] LC_COLLATE=English_United States.utf8 
[2] LC_CTYPE=English_United States.utf8   
[3] LC_MONETARY=English_United States.utf8
[4] LC_NUMERIC=C                          
[5] LC_TIME=English_United States.utf8    

time zone: America/Chicago
tzcode source: internal

attached base packages:
[1] stats4    grid      stats     graphics  grDevices utils     datasets 
[8] methods   base     

other attached packages:
 [1] smplot2_0.2.5               cowplot_1.2.0              
 [3] ggrastr_1.0.2               Rsubread_2.22.1            
 [5] gcplyr_1.12.0               ggpmisc_0.6.2              
 [7] ggpp_0.5.9                  corrplot_0.95              
 [9] ggpubr_0.6.1                DESeq2_1.48.1              
[11] SummarizedExperiment_1.38.1 Biobase_2.68.0             
[13] MatrixGenerics_1.20.0       matrixStats_1.5.0          
[15] chromVAR_1.30.1             GenomicRanges_1.60.0       
[17] GenomeInfoDb_1.44.1         IRanges_2.42.0             
[19] S4Vectors_0.46.0            BiocGenerics_0.54.0        
[21] generics_0.1.4              genomation_1.40.1          
[23] kableExtra_1.4.0            DT_0.33                    
[25] viridis_0.6.5               viridisLite_0.4.2          
[27] data.table_1.17.8           ComplexHeatmap_2.24.1      
[29] edgeR_4.6.3                 limma_3.64.1               
[31] lubridate_1.9.4             forcats_1.0.0              
[33] stringr_1.5.1               dplyr_1.1.4                
[35] purrr_1.1.0                 readr_2.1.5                
[37] tidyr_1.3.1                 tibble_3.3.0               
[39] ggplot2_3.5.2               tidyverse_2.0.0            
[41] workflowr_1.7.1            

loaded via a namespace (and not attached):
  [1] splines_4.5.1               later_1.4.2                
  [3] BiocIO_1.18.0               bitops_1.0-9               
  [5] rpart_4.1.24                XML_3.99-0.18              
  [7] DirichletMultinomial_1.50.0 lifecycle_1.0.4            
  [9] pwalign_1.4.0               rstatix_0.7.2              
 [11] doParallel_1.0.17           rprojroot_2.1.0            
 [13] vroom_1.6.5                 MASS_7.3-65                
 [15] processx_3.8.6              lattice_0.22-7             
 [17] backports_1.5.0             magrittr_2.0.3             
 [19] Hmisc_5.2-3                 plotly_4.11.0              
 [21] sass_0.4.10                 rmarkdown_2.29             
 [23] jquerylib_0.1.4             yaml_2.3.10                
 [25] plotrix_3.8-4               httpuv_1.6.16              
 [27] DBI_1.2.3                   RColorBrewer_1.1-3         
 [29] abind_1.4-8                 RCurl_1.98-1.17            
 [31] nnet_7.3-20                 git2r_0.36.2               
 [33] circlize_0.4.16             GenomeInfoDbData_1.2.14    
 [35] seqLogo_1.74.0              MatrixModels_0.5-4         
 [37] svglite_2.2.1               codetools_0.2-20           
 [39] DelayedArray_0.34.1         xml2_1.3.8                 
 [41] tidyselect_1.2.1            shape_1.4.6.1              
 [43] UCSC.utils_1.4.0            farver_2.1.2               
 [45] base64enc_0.1-3             GenomicAlignments_1.44.0   
 [47] jsonlite_2.0.0              GetoptLong_1.0.5           
 [49] Formula_1.2-5               survival_3.8-3             
 [51] iterators_1.0.14            systemfonts_1.2.3          
 [53] foreach_1.5.2               tools_4.5.1                
 [55] TFMPvalue_0.0.9             Rcpp_1.1.0                 
 [57] glue_1.8.0                  gridExtra_2.3              
 [59] SparseArray_1.8.1           xfun_0.52                  
 [61] withr_3.0.2                 fastmap_1.2.0              
 [63] SparseM_1.84-2              callr_3.7.6                
 [65] caTools_1.18.3              digest_0.6.37              
 [67] timechange_0.3.0            R6_2.6.1                   
 [69] mime_0.13                   seqPattern_1.40.0          
 [71] textshaping_1.0.1           colorspace_2.1-1           
 [73] Cairo_1.6-2                 gtools_3.9.5               
 [75] RSQLite_2.4.2               rtracklayer_1.68.0         
 [77] httr_1.4.7                  htmlwidgets_1.6.4          
 [79] S4Arrays_1.8.1              TFBSTools_1.46.0           
 [81] whisker_0.4.1               pkgconfig_2.0.3            
 [83] gtable_0.3.6                blob_1.2.4                 
 [85] impute_1.82.0               XVector_0.48.0             
 [87] htmltools_0.5.8.1           carData_3.0-5              
 [89] pwr_1.3-0                   clue_0.3-66                
 [91] scales_1.4.0                png_0.1-8                  
 [93] knitr_1.50                  rstudioapi_0.17.1          
 [95] tzdb_0.5.0                  reshape2_1.4.4             
 [97] rjson_0.2.23                checkmate_2.3.2            
 [99] curl_6.4.0                  zoo_1.8-14                 
[101] cachem_1.1.0                GlobalOptions_0.1.2        
[103] KernSmooth_2.23-26          vipor_0.4.7                
[105] parallel_4.5.1              miniUI_0.1.2               
[107] foreign_0.8-90              restfulr_0.0.16            
[109] pillar_1.11.0               vctrs_0.6.5                
[111] promises_1.3.3              car_3.1-3                  
[113] xtable_1.8-4                cluster_2.1.8.1            
[115] htmlTable_2.4.3             beeswarm_0.4.0             
[117] evaluate_1.0.4              cli_3.6.5                  
[119] locfit_1.5-9.12             compiler_4.5.1             
[121] Rsamtools_2.24.0            rlang_1.1.6                
[123] crayon_1.5.3                ggsignif_0.6.4             
[125] labeling_0.4.3              ps_1.9.1                   
[127] ggbeeswarm_0.7.2            getPass_0.2-4              
[129] plyr_1.8.9                  fs_1.6.6                   
[131] stringi_1.8.7               gridBase_0.4-7             
[133] BiocParallel_1.42.1         Biostrings_2.76.0          
[135] lazyeval_0.2.2              quantreg_6.1               
[137] Matrix_1.7-3                BSgenome_1.76.0            
[139] patchwork_1.3.1             hms_1.1.3                  
[141] bit64_4.6.0-1               statmod_1.5.0              
[143] shiny_1.11.1                broom_1.0.9                
[145] memoise_2.0.1               bslib_0.9.0                
[147] bit_4.6.0                   polynom_1.4-1