Last updated: 2022-12-02
Checks: 6 1
Knit directory: humanCardiacFibroblasts/
This reproducible R Markdown analysis was created with workflowr (version 1.7.0). The Checks tab describes the reproducibility checks that were applied when the results were created. The Past versions tab lists the development history.
The R Markdown file has unstaged changes. To know which version of
the R Markdown file created these results, you’ll want to first commit
it to the Git repo. If you’re still working on the analysis, you can
ignore this warning. When you’re finished, you can run
wflow_publish to commit the R Markdown file and build the
HTML.
Great job! The global environment was empty. Objects defined in the global environment can affect the analysis in your R Markdown file in unknown ways. For reproduciblity it’s best to always run the code in an empty environment.
The command set.seed(20210903) was run prior to running
the code in the R Markdown file. Setting a seed ensures that any results
that rely on randomness, e.g. subsampling or permutations, are
reproducible.
Great job! Recording the operating system, R version, and package versions is critical for reproducibility.
Nice! There were no cached chunks for this analysis, so you can be confident that you successfully produced the results during this run.
Great job! Using relative paths to the files within your workflowr project makes it easier to run your code on other machines.
Great! You are using Git for version control. Tracking code development and connecting the code version to the results is critical for reproducibility.
The results in this page were generated with repository version e469ce4. See the Past versions tab to see a history of the changes made to the R Markdown and HTML files.
Note that you need to be careful to ensure that all relevant files for
the analysis have been committed to Git prior to generating the results
(you can use wflow_publish or
wflow_git_commit). workflowr only checks the R Markdown
file, but you know if there are other scripts or data files that it
depends on. Below is the status of the Git repository when the results
were generated:
Ignored files:
Ignored: .DS_Store
Ignored: .Rhistory
Ignored: .Rproj.user/
Ignored: analysis/figure/
Ignored: data/GSEA/
Ignored: data/humanFibroblast/
Ignored: figure/DEgenesGZplusSG_Groups.Rmd/.DS_Store
Unstaged changes:
Modified: analysis/assignLabelshumanHeartsPlusGrazIntWoHH.Rmd
Modified: analysis/integrateAcrossPatientsGZplusSG.Rmd
Note that any generated files, e.g. HTML, png, CSS, etc., are not included in this status report because it is ok for generated content to have uncommitted changes.
These are the previous versions of the repository in which changes were
made to the R Markdown
(analysis/assignLabelshumanHeartsPlusGrazIntWoHH.Rmd) and
HTML (docs/assignLabelshumanHeartsPlusGrazIntWoHH.html)
files. If you’ve configured a remote Git repository (see
?wflow_git_remote), click on the hyperlinks in the table
below to view the files as they were in that past version.
| File | Version | Author | Date | Message |
|---|---|---|---|---|
| Rmd | e469ce4 | mluetge | 2022-11-29 | add samples with Htrans |
| html | e469ce4 | mluetge | 2022-11-29 | add samples with Htrans |
suppressPackageStartupMessages({
library(SingleCellExperiment)
library(tidyverse)
library(Seurat)
library(magrittr)
library(dplyr)
library(purrr)
library(ggplot2)
library(here)
library(runSeurat3)
library(ggsci)
library(ggpubr)
library(pheatmap)
library(viridis)
library(sctransform)
})
basedir <- here()
seurat <- readRDS(file = paste0(basedir,
"/data/humanHeartsPlusGraz_intPatients_merged",
"_seurat.rds"))
Idents(seurat) <- seurat$seurat_clusters
table(seurat$ID)
GZ1 GZ14 GZ15 GZ16 GZ17 GZ18 GZ2 GZ20 GZ3 GZ4 GZ5 GZ6 SG21 SG24 SG25 SG28
2740 1268 4439 436 1370 2280 1684 2706 2396 545 781 491 1536 2381 3131 1545
SG29 SG31 SG32 SG33 SG34 SG35
2496 1192 1428 6286 620 2363
seurat$label <- "other"
seurat$label[which(seurat$integrated_snn_res.0.6 %in% c("2","9"))] <- "Endothelial"
seurat$label[which(seurat$integrated_snn_res.0.6 %in% c("8"))] <- "EndoEC"
seurat$label[which(seurat$integrated_snn_res.0.6 %in% c("13"))] <- "LEC"
seurat$label[which(seurat$integrated_snn_res.0.6 %in% c("4", "11"))] <- "Tcell"
seurat$label[which(seurat$integrated_snn_res.0.6 %in% c("5"))] <- "Cardiomyocyte"
seurat$label[which(seurat$integrated_snn_res.0.6 %in% c("0", "3"))] <- "Fibroblast"
seurat$label[which(seurat$integrated_snn_res.0.6 %in% c("1"))] <- "Perivascular"
seurat$label[which(seurat$integrated_snn_res.0.6 %in% c("10"))] <- "SMC"
seurat$label[which(seurat$integrated_snn_res.0.6 %in% c("7"))] <- "resMacrophage"
seurat$label[which(seurat$integrated_snn_res.0.6 %in% c("6"))] <- "infMacrophage"
seurat$label[which(seurat$integrated_snn_res.0.6 %in% c("12"))] <- "NeuralCells"
seurat$label[which(seurat$integrated_snn_res.0.6 %in% c("14"))] <- "Adipocytes"
# ## reembedding of cluster 4 (mix of diff cell typpes)
# seuratSub <- subset(seurat, integrated_snn_res.0.4=="4")
#
# seuratSub <- rerunSeurat3(seuratSub)
# Tcell <- colnames(seuratSub)[which(seuratSub$RNA_snn_res.0.4 %in% c("0", "3","6", "5", "11"))]
# endo1 <- colnames(seuratSub)[which(seuratSub$RNA_snn_res.0.4 %in% c("1"))]
# fibro <- colnames(seuratSub)[which(seuratSub$RNA_snn_res.0.4 %in% c("2"))]
# peri <- colnames(seuratSub)[which(seuratSub$RNA_snn_res.0.4 %in% c("9", "12"))]
# Adipo <- colnames(seuratSub)[which(seuratSub$RNA_snn_res.0.4 %in% c("7"))]
# resmacro <- colnames(seuratSub)[which(seuratSub$RNA_snn_res.0.4 %in% c("4", "13"))]
# infmacro <- colnames(seuratSub)[which(seuratSub$RNA_snn_res.0.4 %in% c("8"))]
# LEC <- colnames(seuratSub)[which(seuratSub$RNA_snn_res.0.4 %in% c("10"))]
#
#
# seurat$label[which(colnames(seurat) %in% Tcell)] <- "Tcell"
# seurat$label[which(colnames(seurat) %in% peri)] <- "Perivascular"
# seurat$label[which(colnames(seurat) %in% endo1)] <- "Endothelial"
# seurat$label[which(colnames(seurat) %in% fibro)] <- "Fibroblast"
# seurat$label[which(colnames(seurat) %in% Adipo)] <- "Adipocytes"
# seurat$label[which(colnames(seurat) %in% resmacro)] <- "resMacrophage"
# seurat$label[which(colnames(seurat) %in% infmacro)] <- "infMacrophage"
# seurat$label[which(colnames(seurat) %in% LEC)] <- "LEC"
#
# unique(seurat$integrated_snn_res.0.4)
# seurat$clust <- as.character(seurat$integrated_snn_res.0.4)
# seurat$clust[which(seurat$integrated_snn_res.0.6 == "8")] <- "11"
# seurat$clust[which(colnames(seurat) %in% Tcell)] <- "12"
# seurat$clust[which(colnames(seurat) %in% peri)] <- "13"
# seurat$clust[which(colnames(seurat) %in% endo1)] <- "14"
# seurat$clust[which(colnames(seurat) %in% fibro)] <- "15"
# seurat$clust[which(colnames(seurat) %in% Adipo)] <- "16"
# seurat$clust[which(colnames(seurat) %in% resmacro)] <- "17"
# seurat$clust[which(colnames(seurat) %in% infmacro)] <- "18"
# seurat$clust[which(colnames(seurat) %in% LEC)] <- "19"
colPal <- c(pal_igv()(12),
pal_aaas()(10))[1:length(levels(seurat))]
colTec <- pal_jama()(length(unique(seurat$technique)))
colSmp <- c(pal_uchicago()(9), pal_npg()(10), pal_aaas()(10),
pal_jama()(7))[1:length(unique(seurat$dataset))]
colCond <- pal_npg()(length(unique(seurat$cond)))
colID <- c(pal_jco()(10), pal_npg()(10), pal_futurama()(10),
pal_d3()(10))[1:length(unique(seurat$ID))]
colOrig <- pal_aaas()(length(unique(seurat$origin)))
colIso <- pal_nejm()(length(unique(seurat$isolation)))
colProc <- pal_aaas()(length(unique(seurat$processing)))
colLab <- c(pal_futurama()(8), pal_uchicago()(6))[1:length(unique(seurat$label))]
names(colPal) <- levels(seurat)
names(colTec) <- unique(seurat$technique)
names(colSmp) <- unique(seurat$dataset)
names(colCond) <- unique(seurat$cond)
names(colID) <- unique(seurat$ID)
names(colOrig) <- unique(seurat$origin)
names(colIso) <- unique(seurat$isolation)
names(colProc) <- unique(seurat$processing)
names(colLab) <- unique(seurat$label)
DimPlot(seurat, reduction = "umap", cols=colPal)+
theme_bw() +
theme(axis.text = element_blank(), axis.ticks = element_blank(),
panel.grid.minor = element_blank()) +
xlab("UMAP1") +
ylab("UMAP2")

| Version | Author | Date |
|---|---|---|
| e469ce4 | mluetge | 2022-11-29 |
DimPlot(seurat, reduction = "umap", cols=colPal,
shuffle = T)+
theme_void()

| Version | Author | Date |
|---|---|---|
| e469ce4 | mluetge | 2022-11-29 |
DimPlot(seurat, reduction = "umap", group.by = "label", cols=colLab)+
theme_bw() +
theme(axis.text = element_blank(), axis.ticks = element_blank(),
panel.grid.minor = element_blank()) +
xlab("UMAP1") +
ylab("UMAP2")

| Version | Author | Date |
|---|---|---|
| e469ce4 | mluetge | 2022-11-29 |
DimPlot(seurat, reduction = "umap", group.by = "label", cols=colLab,
shuffle = T)+
theme_void()

| Version | Author | Date |
|---|---|---|
| e469ce4 | mluetge | 2022-11-29 |
DimPlot(seurat, reduction = "umap", group.by = "technique", cols=colTec)+
theme_bw() +
theme(axis.text = element_blank(), axis.ticks = element_blank(),
panel.grid.minor = element_blank()) +
xlab("UMAP1") +
ylab("UMAP2")

| Version | Author | Date |
|---|---|---|
| e469ce4 | mluetge | 2022-11-29 |
DimPlot(seurat, reduction = "umap", group.by = "dataset", cols=colSmp)+
theme_bw() +
theme(axis.text = element_blank(), axis.ticks = element_blank(),
panel.grid.minor = element_blank()) +
xlab("UMAP1") +
ylab("UMAP2")

| Version | Author | Date |
|---|---|---|
| e469ce4 | mluetge | 2022-11-29 |
DimPlot(seurat, reduction = "umap", group.by = "ID", cols=colID, shuffle = T)+
theme_bw() +
theme(axis.text = element_blank(), axis.ticks = element_blank(),
panel.grid.minor = element_blank()) +
xlab("UMAP1") +
ylab("UMAP2")

| Version | Author | Date |
|---|---|---|
| e469ce4 | mluetge | 2022-11-29 |
DimPlot(seurat, reduction = "umap", group.by = "ID", cols=colID,
shuffle = T)+
theme_void()

| Version | Author | Date |
|---|---|---|
| e469ce4 | mluetge | 2022-11-29 |
DimPlot(seurat, reduction = "umap", group.by = "origin", cols=colOrig,
shuffle = T)+
theme_bw() +
theme(axis.text = element_blank(), axis.ticks = element_blank(),
panel.grid.minor = element_blank()) +
xlab("UMAP1") +
ylab("UMAP2")

| Version | Author | Date |
|---|---|---|
| e469ce4 | mluetge | 2022-11-29 |
DimPlot(seurat, reduction = "umap", group.by = "origin", cols=colOrig,
shuffle = T)+
theme_void()

| Version | Author | Date |
|---|---|---|
| e469ce4 | mluetge | 2022-11-29 |
DimPlot(seurat, reduction = "umap", group.by = "isolation", cols=colIso)+
theme_bw() +
theme(axis.text = element_blank(), axis.ticks = element_blank(),
panel.grid.minor = element_blank()) +
xlab("UMAP1") +
ylab("UMAP2")

| Version | Author | Date |
|---|---|---|
| e469ce4 | mluetge | 2022-11-29 |
DimPlot(seurat, reduction = "umap", group.by = "cond", cols=colCond)+
theme_bw() +
theme(axis.text = element_blank(), axis.ticks = element_blank(),
panel.grid.minor = element_blank()) +
xlab("UMAP1") +
ylab("UMAP2")

| Version | Author | Date |
|---|---|---|
| e469ce4 | mluetge | 2022-11-29 |
DimPlot(seurat, reduction = "umap", group.by = "processing", cols=colProc)+
theme_bw() +
theme(axis.text = element_blank(), axis.ticks = element_blank(),
panel.grid.minor = element_blank()) +
xlab("UMAP1") +
ylab("UMAP2")

| Version | Author | Date |
|---|---|---|
| e469ce4 | mluetge | 2022-11-29 |
## total cells per patient
knitr::kable(table(seurat$ID))
| Var1 | Freq |
|---|---|
| GZ1 | 2740 |
| GZ14 | 1268 |
| GZ15 | 4439 |
| GZ16 | 436 |
| GZ17 | 1370 |
| GZ18 | 2280 |
| GZ2 | 1684 |
| GZ20 | 2706 |
| GZ3 | 2396 |
| GZ4 | 545 |
| GZ5 | 781 |
| GZ6 | 491 |
| SG21 | 1536 |
| SG24 | 2381 |
| SG25 | 3131 |
| SG28 | 1545 |
| SG29 | 2496 |
| SG31 | 1192 |
| SG32 | 1428 |
| SG33 | 6286 |
| SG34 | 620 |
| SG35 | 2363 |
## celltype per patient counts
knitr::kable(table(seurat$label, seurat$ID))
| GZ1 | GZ14 | GZ15 | GZ16 | GZ17 | GZ18 | GZ2 | GZ20 | GZ3 | GZ4 | GZ5 | GZ6 | SG21 | SG24 | SG25 | SG28 | SG29 | SG31 | SG32 | SG33 | SG34 | SG35 | |
|---|---|---|---|---|---|---|---|---|---|---|---|---|---|---|---|---|---|---|---|---|---|---|
| Adipocytes | 0 | 0 | 0 | 0 | 0 | 0 | 1 | 0 | 2 | 1 | 0 | 0 | 1 | 3 | 49 | 3 | 6 | 0 | 5 | 8 | 0 | 0 |
| Cardiomyocyte | 207 | 50 | 116 | 25 | 71 | 329 | 106 | 46 | 238 | 44 | 39 | 12 | 96 | 298 | 396 | 73 | 178 | 178 | 40 | 212 | 174 | 304 |
| EndoEC | 184 | 43 | 172 | 23 | 32 | 211 | 139 | 349 | 215 | 69 | 42 | 59 | 50 | 108 | 116 | 82 | 124 | 67 | 92 | 96 | 23 | 91 |
| Endothelial | 280 | 279 | 912 | 50 | 161 | 426 | 297 | 890 | 349 | 117 | 203 | 95 | 177 | 377 | 535 | 471 | 440 | 190 | 485 | 160 | 82 | 486 |
| Fibroblast | 814 | 317 | 1123 | 130 | 374 | 627 | 661 | 653 | 847 | 142 | 264 | 155 | 614 | 869 | 844 | 322 | 434 | 357 | 320 | 414 | 117 | 778 |
| infMacrophage | 112 | 23 | 110 | 33 | 101 | 25 | 28 | 46 | 55 | 21 | 12 | 30 | 35 | 51 | 98 | 12 | 297 | 39 | 27 | 1407 | 13 | 74 |
| LEC | 6 | 0 | 0 | 0 | 0 | 6 | 6 | 2 | 30 | 0 | 0 | 0 | 1 | 9 | 0 | 1 | 15 | 0 | 4 | 0 | 0 | 0 |
| NeuralCells | 58 | 10 | 76 | 7 | 28 | 28 | 28 | 20 | 31 | 7 | 26 | 2 | 7 | 28 | 26 | 26 | 24 | 22 | 26 | 24 | 5 | 27 |
| Perivascular | 487 | 354 | 1348 | 20 | 147 | 387 | 270 | 352 | 407 | 62 | 122 | 53 | 318 | 286 | 460 | 432 | 310 | 183 | 241 | 135 | 121 | 328 |
| resMacrophage | 188 | 70 | 208 | 20 | 232 | 69 | 56 | 95 | 63 | 33 | 19 | 33 | 120 | 119 | 147 | 8 | 151 | 88 | 43 | 722 | 38 | 125 |
| SMC | 186 | 85 | 188 | 18 | 40 | 129 | 48 | 119 | 82 | 22 | 36 | 15 | 72 | 117 | 99 | 94 | 98 | 45 | 67 | 28 | 22 | 65 |
| Tcell | 218 | 37 | 186 | 110 | 184 | 43 | 44 | 134 | 77 | 27 | 18 | 37 | 45 | 116 | 361 | 21 | 419 | 23 | 78 | 3080 | 25 | 85 |
## celltype percentages per patient
datLab <- data.frame(table(seurat$label, seurat$ID))
colnames(datLab) <- c("label", "ID", "cnt")
datPat <- data.frame(table(seurat$ID))
colnames(datPat) <- c("ID", "total")
datFrac <- datLab %>% left_join(., datPat, by="ID") %>%
mutate(percentage = cnt*100/total)
knitr::kable(datFrac)
| label | ID | cnt | total | percentage |
|---|---|---|---|---|
| Adipocytes | GZ1 | 0 | 2740 | 0.0000000 |
| Cardiomyocyte | GZ1 | 207 | 2740 | 7.5547445 |
| EndoEC | GZ1 | 184 | 2740 | 6.7153285 |
| Endothelial | GZ1 | 280 | 2740 | 10.2189781 |
| Fibroblast | GZ1 | 814 | 2740 | 29.7080292 |
| infMacrophage | GZ1 | 112 | 2740 | 4.0875912 |
| LEC | GZ1 | 6 | 2740 | 0.2189781 |
| NeuralCells | GZ1 | 58 | 2740 | 2.1167883 |
| Perivascular | GZ1 | 487 | 2740 | 17.7737226 |
| resMacrophage | GZ1 | 188 | 2740 | 6.8613139 |
| SMC | GZ1 | 186 | 2740 | 6.7883212 |
| Tcell | GZ1 | 218 | 2740 | 7.9562044 |
| Adipocytes | GZ14 | 0 | 1268 | 0.0000000 |
| Cardiomyocyte | GZ14 | 50 | 1268 | 3.9432177 |
| EndoEC | GZ14 | 43 | 1268 | 3.3911672 |
| Endothelial | GZ14 | 279 | 1268 | 22.0031546 |
| Fibroblast | GZ14 | 317 | 1268 | 25.0000000 |
| infMacrophage | GZ14 | 23 | 1268 | 1.8138801 |
| LEC | GZ14 | 0 | 1268 | 0.0000000 |
| NeuralCells | GZ14 | 10 | 1268 | 0.7886435 |
| Perivascular | GZ14 | 354 | 1268 | 27.9179811 |
| resMacrophage | GZ14 | 70 | 1268 | 5.5205047 |
| SMC | GZ14 | 85 | 1268 | 6.7034700 |
| Tcell | GZ14 | 37 | 1268 | 2.9179811 |
| Adipocytes | GZ15 | 0 | 4439 | 0.0000000 |
| Cardiomyocyte | GZ15 | 116 | 4439 | 2.6132012 |
| EndoEC | GZ15 | 172 | 4439 | 3.8747466 |
| Endothelial | GZ15 | 912 | 4439 | 20.5451678 |
| Fibroblast | GZ15 | 1123 | 4439 | 25.2984907 |
| infMacrophage | GZ15 | 110 | 4439 | 2.4780356 |
| LEC | GZ15 | 0 | 4439 | 0.0000000 |
| NeuralCells | GZ15 | 76 | 4439 | 1.7120973 |
| Perivascular | GZ15 | 1348 | 4439 | 30.3671998 |
| resMacrophage | GZ15 | 208 | 4439 | 4.6857400 |
| SMC | GZ15 | 188 | 4439 | 4.2351881 |
| Tcell | GZ15 | 186 | 4439 | 4.1901329 |
| Adipocytes | GZ16 | 0 | 436 | 0.0000000 |
| Cardiomyocyte | GZ16 | 25 | 436 | 5.7339450 |
| EndoEC | GZ16 | 23 | 436 | 5.2752294 |
| Endothelial | GZ16 | 50 | 436 | 11.4678899 |
| Fibroblast | GZ16 | 130 | 436 | 29.8165138 |
| infMacrophage | GZ16 | 33 | 436 | 7.5688073 |
| LEC | GZ16 | 0 | 436 | 0.0000000 |
| NeuralCells | GZ16 | 7 | 436 | 1.6055046 |
| Perivascular | GZ16 | 20 | 436 | 4.5871560 |
| resMacrophage | GZ16 | 20 | 436 | 4.5871560 |
| SMC | GZ16 | 18 | 436 | 4.1284404 |
| Tcell | GZ16 | 110 | 436 | 25.2293578 |
| Adipocytes | GZ17 | 0 | 1370 | 0.0000000 |
| Cardiomyocyte | GZ17 | 71 | 1370 | 5.1824818 |
| EndoEC | GZ17 | 32 | 1370 | 2.3357664 |
| Endothelial | GZ17 | 161 | 1370 | 11.7518248 |
| Fibroblast | GZ17 | 374 | 1370 | 27.2992701 |
| infMacrophage | GZ17 | 101 | 1370 | 7.3722628 |
| LEC | GZ17 | 0 | 1370 | 0.0000000 |
| NeuralCells | GZ17 | 28 | 1370 | 2.0437956 |
| Perivascular | GZ17 | 147 | 1370 | 10.7299270 |
| resMacrophage | GZ17 | 232 | 1370 | 16.9343066 |
| SMC | GZ17 | 40 | 1370 | 2.9197080 |
| Tcell | GZ17 | 184 | 1370 | 13.4306569 |
| Adipocytes | GZ18 | 0 | 2280 | 0.0000000 |
| Cardiomyocyte | GZ18 | 329 | 2280 | 14.4298246 |
| EndoEC | GZ18 | 211 | 2280 | 9.2543860 |
| Endothelial | GZ18 | 426 | 2280 | 18.6842105 |
| Fibroblast | GZ18 | 627 | 2280 | 27.5000000 |
| infMacrophage | GZ18 | 25 | 2280 | 1.0964912 |
| LEC | GZ18 | 6 | 2280 | 0.2631579 |
| NeuralCells | GZ18 | 28 | 2280 | 1.2280702 |
| Perivascular | GZ18 | 387 | 2280 | 16.9736842 |
| resMacrophage | GZ18 | 69 | 2280 | 3.0263158 |
| SMC | GZ18 | 129 | 2280 | 5.6578947 |
| Tcell | GZ18 | 43 | 2280 | 1.8859649 |
| Adipocytes | GZ2 | 1 | 1684 | 0.0593824 |
| Cardiomyocyte | GZ2 | 106 | 1684 | 6.2945368 |
| EndoEC | GZ2 | 139 | 1684 | 8.2541568 |
| Endothelial | GZ2 | 297 | 1684 | 17.6365796 |
| Fibroblast | GZ2 | 661 | 1684 | 39.2517815 |
| infMacrophage | GZ2 | 28 | 1684 | 1.6627078 |
| LEC | GZ2 | 6 | 1684 | 0.3562945 |
| NeuralCells | GZ2 | 28 | 1684 | 1.6627078 |
| Perivascular | GZ2 | 270 | 1684 | 16.0332542 |
| resMacrophage | GZ2 | 56 | 1684 | 3.3254157 |
| SMC | GZ2 | 48 | 1684 | 2.8503563 |
| Tcell | GZ2 | 44 | 1684 | 2.6128266 |
| Adipocytes | GZ20 | 0 | 2706 | 0.0000000 |
| Cardiomyocyte | GZ20 | 46 | 2706 | 1.6999261 |
| EndoEC | GZ20 | 349 | 2706 | 12.8972653 |
| Endothelial | GZ20 | 890 | 2706 | 32.8898744 |
| Fibroblast | GZ20 | 653 | 2706 | 24.1315595 |
| infMacrophage | GZ20 | 46 | 2706 | 1.6999261 |
| LEC | GZ20 | 2 | 2706 | 0.0739098 |
| NeuralCells | GZ20 | 20 | 2706 | 0.7390983 |
| Perivascular | GZ20 | 352 | 2706 | 13.0081301 |
| resMacrophage | GZ20 | 95 | 2706 | 3.5107169 |
| SMC | GZ20 | 119 | 2706 | 4.3976349 |
| Tcell | GZ20 | 134 | 2706 | 4.9519586 |
| Adipocytes | GZ3 | 2 | 2396 | 0.0834725 |
| Cardiomyocyte | GZ3 | 238 | 2396 | 9.9332220 |
| EndoEC | GZ3 | 215 | 2396 | 8.9732888 |
| Endothelial | GZ3 | 349 | 2396 | 14.5659432 |
| Fibroblast | GZ3 | 847 | 2396 | 35.3505843 |
| infMacrophage | GZ3 | 55 | 2396 | 2.2954925 |
| LEC | GZ3 | 30 | 2396 | 1.2520868 |
| NeuralCells | GZ3 | 31 | 2396 | 1.2938230 |
| Perivascular | GZ3 | 407 | 2396 | 16.9866444 |
| resMacrophage | GZ3 | 63 | 2396 | 2.6293823 |
| SMC | GZ3 | 82 | 2396 | 3.4223706 |
| Tcell | GZ3 | 77 | 2396 | 3.2136895 |
| Adipocytes | GZ4 | 1 | 545 | 0.1834862 |
| Cardiomyocyte | GZ4 | 44 | 545 | 8.0733945 |
| EndoEC | GZ4 | 69 | 545 | 12.6605505 |
| Endothelial | GZ4 | 117 | 545 | 21.4678899 |
| Fibroblast | GZ4 | 142 | 545 | 26.0550459 |
| infMacrophage | GZ4 | 21 | 545 | 3.8532110 |
| LEC | GZ4 | 0 | 545 | 0.0000000 |
| NeuralCells | GZ4 | 7 | 545 | 1.2844037 |
| Perivascular | GZ4 | 62 | 545 | 11.3761468 |
| resMacrophage | GZ4 | 33 | 545 | 6.0550459 |
| SMC | GZ4 | 22 | 545 | 4.0366972 |
| Tcell | GZ4 | 27 | 545 | 4.9541284 |
| Adipocytes | GZ5 | 0 | 781 | 0.0000000 |
| Cardiomyocyte | GZ5 | 39 | 781 | 4.9935980 |
| EndoEC | GZ5 | 42 | 781 | 5.3777209 |
| Endothelial | GZ5 | 203 | 781 | 25.9923175 |
| Fibroblast | GZ5 | 264 | 781 | 33.8028169 |
| infMacrophage | GZ5 | 12 | 781 | 1.5364917 |
| LEC | GZ5 | 0 | 781 | 0.0000000 |
| NeuralCells | GZ5 | 26 | 781 | 3.3290653 |
| Perivascular | GZ5 | 122 | 781 | 15.6209987 |
| resMacrophage | GZ5 | 19 | 781 | 2.4327785 |
| SMC | GZ5 | 36 | 781 | 4.6094750 |
| Tcell | GZ5 | 18 | 781 | 2.3047375 |
| Adipocytes | GZ6 | 0 | 491 | 0.0000000 |
| Cardiomyocyte | GZ6 | 12 | 491 | 2.4439919 |
| EndoEC | GZ6 | 59 | 491 | 12.0162933 |
| Endothelial | GZ6 | 95 | 491 | 19.3482688 |
| Fibroblast | GZ6 | 155 | 491 | 31.5682281 |
| infMacrophage | GZ6 | 30 | 491 | 6.1099796 |
| LEC | GZ6 | 0 | 491 | 0.0000000 |
| NeuralCells | GZ6 | 2 | 491 | 0.4073320 |
| Perivascular | GZ6 | 53 | 491 | 10.7942974 |
| resMacrophage | GZ6 | 33 | 491 | 6.7209776 |
| SMC | GZ6 | 15 | 491 | 3.0549898 |
| Tcell | GZ6 | 37 | 491 | 7.5356415 |
| Adipocytes | SG21 | 1 | 1536 | 0.0651042 |
| Cardiomyocyte | SG21 | 96 | 1536 | 6.2500000 |
| EndoEC | SG21 | 50 | 1536 | 3.2552083 |
| Endothelial | SG21 | 177 | 1536 | 11.5234375 |
| Fibroblast | SG21 | 614 | 1536 | 39.9739583 |
| infMacrophage | SG21 | 35 | 1536 | 2.2786458 |
| LEC | SG21 | 1 | 1536 | 0.0651042 |
| NeuralCells | SG21 | 7 | 1536 | 0.4557292 |
| Perivascular | SG21 | 318 | 1536 | 20.7031250 |
| resMacrophage | SG21 | 120 | 1536 | 7.8125000 |
| SMC | SG21 | 72 | 1536 | 4.6875000 |
| Tcell | SG21 | 45 | 1536 | 2.9296875 |
| Adipocytes | SG24 | 3 | 2381 | 0.1259975 |
| Cardiomyocyte | SG24 | 298 | 2381 | 12.5157497 |
| EndoEC | SG24 | 108 | 2381 | 4.5359093 |
| Endothelial | SG24 | 377 | 2381 | 15.8336833 |
| Fibroblast | SG24 | 869 | 2381 | 36.4972701 |
| infMacrophage | SG24 | 51 | 2381 | 2.1419572 |
| LEC | SG24 | 9 | 2381 | 0.3779924 |
| NeuralCells | SG24 | 28 | 2381 | 1.1759765 |
| Perivascular | SG24 | 286 | 2381 | 12.0117598 |
| resMacrophage | SG24 | 119 | 2381 | 4.9979000 |
| SMC | SG24 | 117 | 2381 | 4.9139017 |
| Tcell | SG24 | 116 | 2381 | 4.8719026 |
| Adipocytes | SG25 | 49 | 3131 | 1.5649952 |
| Cardiomyocyte | SG25 | 396 | 3131 | 12.6477164 |
| EndoEC | SG25 | 116 | 3131 | 3.7048866 |
| Endothelial | SG25 | 535 | 3131 | 17.0871926 |
| Fibroblast | SG25 | 844 | 3131 | 26.9562440 |
| infMacrophage | SG25 | 98 | 3131 | 3.1299904 |
| LEC | SG25 | 0 | 3131 | 0.0000000 |
| NeuralCells | SG25 | 26 | 3131 | 0.8304056 |
| Perivascular | SG25 | 460 | 3131 | 14.6917918 |
| resMacrophage | SG25 | 147 | 3131 | 4.6949856 |
| SMC | SG25 | 99 | 3131 | 3.1619291 |
| Tcell | SG25 | 361 | 3131 | 11.5298627 |
| Adipocytes | SG28 | 3 | 1545 | 0.1941748 |
| Cardiomyocyte | SG28 | 73 | 1545 | 4.7249191 |
| EndoEC | SG28 | 82 | 1545 | 5.3074434 |
| Endothelial | SG28 | 471 | 1545 | 30.4854369 |
| Fibroblast | SG28 | 322 | 1545 | 20.8414239 |
| infMacrophage | SG28 | 12 | 1545 | 0.7766990 |
| LEC | SG28 | 1 | 1545 | 0.0647249 |
| NeuralCells | SG28 | 26 | 1545 | 1.6828479 |
| Perivascular | SG28 | 432 | 1545 | 27.9611650 |
| resMacrophage | SG28 | 8 | 1545 | 0.5177994 |
| SMC | SG28 | 94 | 1545 | 6.0841424 |
| Tcell | SG28 | 21 | 1545 | 1.3592233 |
| Adipocytes | SG29 | 6 | 2496 | 0.2403846 |
| Cardiomyocyte | SG29 | 178 | 2496 | 7.1314103 |
| EndoEC | SG29 | 124 | 2496 | 4.9679487 |
| Endothelial | SG29 | 440 | 2496 | 17.6282051 |
| Fibroblast | SG29 | 434 | 2496 | 17.3878205 |
| infMacrophage | SG29 | 297 | 2496 | 11.8990385 |
| LEC | SG29 | 15 | 2496 | 0.6009615 |
| NeuralCells | SG29 | 24 | 2496 | 0.9615385 |
| Perivascular | SG29 | 310 | 2496 | 12.4198718 |
| resMacrophage | SG29 | 151 | 2496 | 6.0496795 |
| SMC | SG29 | 98 | 2496 | 3.9262821 |
| Tcell | SG29 | 419 | 2496 | 16.7868590 |
| Adipocytes | SG31 | 0 | 1192 | 0.0000000 |
| Cardiomyocyte | SG31 | 178 | 1192 | 14.9328859 |
| EndoEC | SG31 | 67 | 1192 | 5.6208054 |
| Endothelial | SG31 | 190 | 1192 | 15.9395973 |
| Fibroblast | SG31 | 357 | 1192 | 29.9496644 |
| infMacrophage | SG31 | 39 | 1192 | 3.2718121 |
| LEC | SG31 | 0 | 1192 | 0.0000000 |
| NeuralCells | SG31 | 22 | 1192 | 1.8456376 |
| Perivascular | SG31 | 183 | 1192 | 15.3523490 |
| resMacrophage | SG31 | 88 | 1192 | 7.3825503 |
| SMC | SG31 | 45 | 1192 | 3.7751678 |
| Tcell | SG31 | 23 | 1192 | 1.9295302 |
| Adipocytes | SG32 | 5 | 1428 | 0.3501401 |
| Cardiomyocyte | SG32 | 40 | 1428 | 2.8011204 |
| EndoEC | SG32 | 92 | 1428 | 6.4425770 |
| Endothelial | SG32 | 485 | 1428 | 33.9635854 |
| Fibroblast | SG32 | 320 | 1428 | 22.4089636 |
| infMacrophage | SG32 | 27 | 1428 | 1.8907563 |
| LEC | SG32 | 4 | 1428 | 0.2801120 |
| NeuralCells | SG32 | 26 | 1428 | 1.8207283 |
| Perivascular | SG32 | 241 | 1428 | 16.8767507 |
| resMacrophage | SG32 | 43 | 1428 | 3.0112045 |
| SMC | SG32 | 67 | 1428 | 4.6918768 |
| Tcell | SG32 | 78 | 1428 | 5.4621849 |
| Adipocytes | SG33 | 8 | 6286 | 0.1272669 |
| Cardiomyocyte | SG33 | 212 | 6286 | 3.3725740 |
| EndoEC | SG33 | 96 | 6286 | 1.5272033 |
| Endothelial | SG33 | 160 | 6286 | 2.5453388 |
| Fibroblast | SG33 | 414 | 6286 | 6.5860643 |
| infMacrophage | SG33 | 1407 | 6286 | 22.3830735 |
| LEC | SG33 | 0 | 6286 | 0.0000000 |
| NeuralCells | SG33 | 24 | 6286 | 0.3818008 |
| Perivascular | SG33 | 135 | 6286 | 2.1476297 |
| resMacrophage | SG33 | 722 | 6286 | 11.4858416 |
| SMC | SG33 | 28 | 6286 | 0.4454343 |
| Tcell | SG33 | 3080 | 6286 | 48.9977728 |
| Adipocytes | SG34 | 0 | 620 | 0.0000000 |
| Cardiomyocyte | SG34 | 174 | 620 | 28.0645161 |
| EndoEC | SG34 | 23 | 620 | 3.7096774 |
| Endothelial | SG34 | 82 | 620 | 13.2258065 |
| Fibroblast | SG34 | 117 | 620 | 18.8709677 |
| infMacrophage | SG34 | 13 | 620 | 2.0967742 |
| LEC | SG34 | 0 | 620 | 0.0000000 |
| NeuralCells | SG34 | 5 | 620 | 0.8064516 |
| Perivascular | SG34 | 121 | 620 | 19.5161290 |
| resMacrophage | SG34 | 38 | 620 | 6.1290323 |
| SMC | SG34 | 22 | 620 | 3.5483871 |
| Tcell | SG34 | 25 | 620 | 4.0322581 |
| Adipocytes | SG35 | 0 | 2363 | 0.0000000 |
| Cardiomyocyte | SG35 | 304 | 2363 | 12.8650021 |
| EndoEC | SG35 | 91 | 2363 | 3.8510368 |
| Endothelial | SG35 | 486 | 2363 | 20.5670758 |
| Fibroblast | SG35 | 778 | 2363 | 32.9242488 |
| infMacrophage | SG35 | 74 | 2363 | 3.1316124 |
| LEC | SG35 | 0 | 2363 | 0.0000000 |
| NeuralCells | SG35 | 27 | 2363 | 1.1426153 |
| Perivascular | SG35 | 328 | 2363 | 13.8806602 |
| resMacrophage | SG35 | 125 | 2363 | 5.2898857 |
| SMC | SG35 | 65 | 2363 | 2.7507406 |
| Tcell | SG35 | 85 | 2363 | 3.5971223 |
ordVec <- datFrac %>% dplyr::filter(label=="Tcell") %>%
arrange(., percentage)
ordBar <- c("Tcell","infMacrophage","resMacrophage","Fibroblast","Perivascular",
"SMC","Endothelial","EndoEC","LEC","Cardiomyocyte","Adipocytes",
"NeuralCells")
datFrac <-datFrac %>% mutate(labelFac=factor(label, levels = ordBar))
ggbarplot(datFrac, x="ID", y="percentage",
fill = "labelFac",
palette = colLab,
order= ordVec$ID) +
rotate_x_text(angle = 90)

| Version | Author | Date |
|---|---|---|
| e469ce4 | mluetge | 2022-11-29 |
## only Myocarditis patients
selMyo <- unique(seurat$ID[which(seurat$cond != "HH")])
datFracSel <- datFrac %>% filter(ID %in% selMyo)
ggbarplot(datFracSel, x="ID", y="percentage",
fill = "labelFac",
palette = colLab,
order= ordVec$ID) +
rotate_x_text(angle = 90)

| Version | Author | Date |
|---|---|---|
| e469ce4 | mluetge | 2022-11-29 |
TcellGrp <- read_tsv(paste0(basedir, "/data/assignTcellGrp.txt"))
IDtoTcell <- data.frame(ID=seurat$ID) %>% left_join(., TcellGrp, by="ID")
seurat$TcellGrp <- IDtoTcell$TcellGrp
table(seurat$TcellGrp)
TcellHigh TcellInt TcellLow
16950 14482 12682
table(seurat$TcellGrp, seurat$ID)
GZ1 GZ14 GZ15 GZ16 GZ17 GZ18 GZ2 GZ20 GZ3 GZ4 GZ5 GZ6 SG21
TcellHigh 2740 0 0 436 1370 0 0 0 0 0 0 491 0
TcellInt 0 0 4439 0 0 0 0 2706 0 545 0 0 0
TcellLow 0 1268 0 0 0 2280 1684 0 2396 0 781 0 1536
SG24 SG25 SG28 SG29 SG31 SG32 SG33 SG34 SG35
TcellHigh 0 3131 0 2496 0 0 6286 0 0
TcellInt 2381 0 0 0 0 1428 0 620 2363
TcellLow 0 0 1545 0 1192 0 0 0 0
genes <- data.frame(gene=rownames(seurat)) %>%
mutate(geneID=gsub("^.*\\.", "", gene))
selGenesAll <- read_tsv(file = paste0(basedir,
"/data/markerLabels.txt")) %>%
left_join(., genes, by = "geneID")
Idents(seurat) <- seurat$seurat_clusters
pOut <- avgHeatmap(seurat = seurat, selGenes = selGenesAll,
colVecIdent = colPal,
ordVec=levels(seurat),
gapVecR=NULL, gapVecC=NULL,cc=T,
cr=F, condCol=F)

| Version | Author | Date |
|---|---|---|
| e469ce4 | mluetge | 2022-11-29 |
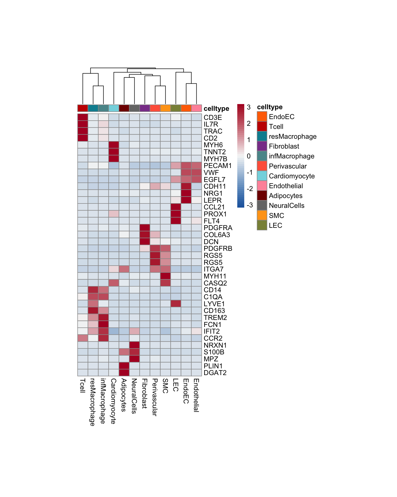
Idents(seurat) <- seurat$label
pOut <- avgHeatmap(seurat = seurat, selGenes = selGenesAll,
colVecIdent = colLab,
ordVec=levels(seurat),
gapVecR=NULL, gapVecC=NULL,cc=T,
cr=F, condCol=F)

| Version | Author | Date |
|---|---|---|
| e469ce4 | mluetge | 2022-11-29 |
DotPlot(seurat, assay="RNA", features = selGenesAll$gene, scale =T,
cluster.idents = T) +
scale_color_viridis_c() +
coord_flip() +
theme(axis.text.x = element_text(angle = 90, hjust = 1)) +
scale_x_discrete(breaks=selGenesAll$gene, labels=selGenesAll$geneID) +
xlab("") + ylab("")

| Version | Author | Date |
|---|---|---|
| e469ce4 | mluetge | 2022-11-29 |
Idents(seurat) <- seurat$seurat_clusters
DotPlot(seurat, assay="RNA", features = selGenesAll$gene, scale =T,
cluster.idents = T) +
scale_color_viridis_c() +
coord_flip() +
theme(axis.text.x = element_text(angle = 90, hjust = 1)) +
scale_x_discrete(breaks=selGenesAll$gene, labels=selGenesAll$geneID) +
xlab("") + ylab("")

| Version | Author | Date |
|---|---|---|
| e469ce4 | mluetge | 2022-11-29 |
genesDat <- data.frame(EnsID=rownames(seurat)) %>%
mutate(gene=gsub(".*\\.", "", EnsID))
selGenes <- data.frame(gene=c("CD2", "TNNT2", "PECAM1", "NRG1", "PROX1",
"PDGFRA", "RGS5", "MYH11", "C1QA", "NRXN1",
"PLIN1")) %>%
left_join(., genesDat, by="gene")
pList <- sapply(selGenes$EnsID, function(x){
p <- VlnPlot(object = seurat, features = x,
group.by = "label",
cols = colLab, pt.size = 0
) +
theme(legend.position = "none")
plot(p)
})

| Version | Author | Date |
|---|---|---|
| e469ce4 | mluetge | 2022-11-29 |

| Version | Author | Date |
|---|---|---|
| e469ce4 | mluetge | 2022-11-29 |

| Version | Author | Date |
|---|---|---|
| e469ce4 | mluetge | 2022-11-29 |

| Version | Author | Date |
|---|---|---|
| e469ce4 | mluetge | 2022-11-29 |

| Version | Author | Date |
|---|---|---|
| e469ce4 | mluetge | 2022-11-29 |

| Version | Author | Date |
|---|---|---|
| e469ce4 | mluetge | 2022-11-29 |

| Version | Author | Date |
|---|---|---|
| e469ce4 | mluetge | 2022-11-29 |

| Version | Author | Date |
|---|---|---|
| e469ce4 | mluetge | 2022-11-29 |

| Version | Author | Date |
|---|---|---|
| e469ce4 | mluetge | 2022-11-29 |

| Version | Author | Date |
|---|---|---|
| e469ce4 | mluetge | 2022-11-29 |

| Version | Author | Date |
|---|---|---|
| e469ce4 | mluetge | 2022-11-29 |

| Version | Author | Date |
|---|---|---|
| e469ce4 | mluetge | 2022-11-29 |
pList <- sapply(selGenes$EnsID, function(x){
p <- VlnPlot(object = seurat, features = x,
group.by = "label",
cols = colLab, pt.size = 0.3
) +
theme(legend.position = "none")
plot(p)
})

| Version | Author | Date |
|---|---|---|
| e469ce4 | mluetge | 2022-11-29 |

| Version | Author | Date |
|---|---|---|
| e469ce4 | mluetge | 2022-11-29 |

| Version | Author | Date |
|---|---|---|
| e469ce4 | mluetge | 2022-11-29 |

| Version | Author | Date |
|---|---|---|
| e469ce4 | mluetge | 2022-11-29 |

| Version | Author | Date |
|---|---|---|
| e469ce4 | mluetge | 2022-11-29 |

| Version | Author | Date |
|---|---|---|
| e469ce4 | mluetge | 2022-11-29 |

| Version | Author | Date |
|---|---|---|
| e469ce4 | mluetge | 2022-11-29 |

| Version | Author | Date |
|---|---|---|
| e469ce4 | mluetge | 2022-11-29 |

| Version | Author | Date |
|---|---|---|
| e469ce4 | mluetge | 2022-11-29 |

| Version | Author | Date |
|---|---|---|
| e469ce4 | mluetge | 2022-11-29 |

| Version | Author | Date |
|---|---|---|
| e469ce4 | mluetge | 2022-11-29 |

| Version | Author | Date |
|---|---|---|
| e469ce4 | mluetge | 2022-11-29 |
## list with all gene names for mapping of EnsIDs
genesDat <- data.frame(EnsID=rownames(seurat)) %>%
mutate(gene=gsub(".*\\.", "", EnsID))
## selected genes to plot
selGenes <- data.frame(gene=c("BMP2", "BMP4", "BMPR1A", "BMPR2")) %>%
left_join(., genesDat, by="gene")
## plotting loop order=F
pList <- sapply(selGenes$EnsID, function(x){
p <- FeaturePlot(seurat, reduction = "umap",
features = x,
cols=c("lightgrey", "darkred"),
order = F)+
theme(legend.position="right")
plot(p)
})

| Version | Author | Date |
|---|---|---|
| e469ce4 | mluetge | 2022-11-29 |

| Version | Author | Date |
|---|---|---|
| e469ce4 | mluetge | 2022-11-29 |

| Version | Author | Date |
|---|---|---|
| e469ce4 | mluetge | 2022-11-29 |

| Version | Author | Date |
|---|---|---|
| e469ce4 | mluetge | 2022-11-29 |
## plotting loop order=T
pList <- sapply(selGenes$EnsID, function(x){
p <- FeaturePlot(seurat, reduction = "umap",
features = x,
cols=c("lightgrey", "darkred"),
order = T)+
theme(legend.position="right")
plot(p)
})

| Version | Author | Date |
|---|---|---|
| e469ce4 | mluetge | 2022-11-29 |

| Version | Author | Date |
|---|---|---|
| e469ce4 | mluetge | 2022-11-29 |

| Version | Author | Date |
|---|---|---|
| e469ce4 | mluetge | 2022-11-29 |

| Version | Author | Date |
|---|---|---|
| e469ce4 | mluetge | 2022-11-29 |
## plotting loop order=F
pList <- sapply(selGenes$EnsID, function(x){
p <- FeaturePlot(seurat, reduction = "umap",
features = x,
cols=c("lightgrey", "darkred"),
order = F,
split.by = "TcellGrp")+
theme(legend.position="right")
plot(p)
})




## plotting loop order=T
pList <- sapply(selGenes$EnsID, function(x){
p <- FeaturePlot(seurat, reduction = "umap",
features = x,
cols=c("lightgrey", "darkred"),
order = T,
split.by = "TcellGrp")+
theme(legend.position="right")
plot(p)
})




seuratSub <- subset(seurat, label=="Fibroblast")
## assay data
clusterAssigned <- as.data.frame(seuratSub$ID) %>%
dplyr::mutate(cell=rownames(.))
colnames(clusterAssigned)[1] <- "ident"
seuratDat <- GetAssayData(seuratSub)
## genes of interest
genes <- data.frame(gene=rownames(seuratSub)) %>%
mutate(geneID=gsub("^.*\\.", "", gene)) %>% filter(geneID %in% selGenes$gene)
## matrix with averaged cnts per ident
logNormExpres <- as.data.frame(t(as.matrix(
seuratDat[which(rownames(seuratDat) %in% genes$gene),])))
logNormExpres <- logNormExpres %>% dplyr::mutate(cell=rownames(.)) %>%
dplyr::left_join(.,clusterAssigned, by=c("cell")) %>%
dplyr::select(-cell) %>% dplyr::group_by(ident) %>%
dplyr::summarise_all(mean)
write.table(logNormExpres,
file=paste0(basedir, "/data/BmpCntsFibroblastsPerPatient_woHH.txt"),
row.names = F, col.names = T, sep = "\t", quote = F)
saveRDS(seurat, file = paste0(basedir,
"/data/humanHeartsPlusGraz_intPatients_merged",
"labeled_woHH_seurat.rds"))
sessionInfo()
R version 4.2.1 (2022-06-23)
Platform: x86_64-apple-darwin17.0 (64-bit)
Running under: macOS Big Sur ... 10.16
Matrix products: default
BLAS: /Library/Frameworks/R.framework/Versions/4.2/Resources/lib/libRblas.0.dylib
LAPACK: /Library/Frameworks/R.framework/Versions/4.2/Resources/lib/libRlapack.dylib
locale:
[1] en_US.UTF-8/en_US.UTF-8/en_US.UTF-8/C/en_US.UTF-8/en_US.UTF-8
attached base packages:
[1] stats4 stats graphics grDevices utils datasets methods
[8] base
other attached packages:
[1] sctransform_0.3.5 viridis_0.6.2
[3] viridisLite_0.4.1 pheatmap_1.0.12
[5] ggpubr_0.4.0 ggsci_2.9
[7] runSeurat3_0.1.0 here_1.0.1
[9] magrittr_2.0.3 sp_1.5-0
[11] SeuratObject_4.1.2 Seurat_4.2.0
[13] forcats_0.5.2 stringr_1.4.1
[15] dplyr_1.0.10 purrr_0.3.5
[17] readr_2.1.3 tidyr_1.2.1
[19] tibble_3.1.8 ggplot2_3.3.6
[21] tidyverse_1.3.2 SingleCellExperiment_1.18.1
[23] SummarizedExperiment_1.26.1 Biobase_2.56.0
[25] GenomicRanges_1.48.0 GenomeInfoDb_1.32.4
[27] IRanges_2.30.1 S4Vectors_0.34.0
[29] BiocGenerics_0.42.0 MatrixGenerics_1.8.1
[31] matrixStats_0.62.0
loaded via a namespace (and not attached):
[1] utf8_1.2.2 reticulate_1.26 tidyselect_1.2.0
[4] htmlwidgets_1.5.4 grid_4.2.1 Rtsne_0.16
[7] munsell_0.5.0 codetools_0.2-18 ica_1.0-3
[10] future_1.28.0 miniUI_0.1.1.1 withr_2.5.0
[13] spatstat.random_2.2-0 colorspace_2.0-3 progressr_0.11.0
[16] highr_0.9 knitr_1.40 rstudioapi_0.14
[19] ROCR_1.0-11 ggsignif_0.6.4 tensor_1.5
[22] listenv_0.8.0 labeling_0.4.2 git2r_0.30.1
[25] GenomeInfoDbData_1.2.8 polyclip_1.10-4 bit64_4.0.5
[28] farver_2.1.1 rprojroot_2.0.3 parallelly_1.32.1
[31] vctrs_0.5.0 generics_0.1.3 xfun_0.34
[34] R6_2.5.1 ggbeeswarm_0.6.0 bitops_1.0-7
[37] spatstat.utils_3.0-1 cachem_1.0.6 DelayedArray_0.22.0
[40] assertthat_0.2.1 vroom_1.6.0 promises_1.2.0.1
[43] scales_1.2.1 googlesheets4_1.0.1 beeswarm_0.4.0
[46] rgeos_0.5-9 gtable_0.3.1 globals_0.16.1
[49] goftest_1.2-3 workflowr_1.7.0 rlang_1.0.6
[52] splines_4.2.1 rstatix_0.7.0 lazyeval_0.2.2
[55] gargle_1.2.1 spatstat.geom_2.4-0 broom_1.0.1
[58] yaml_2.3.6 reshape2_1.4.4 abind_1.4-5
[61] modelr_0.1.9 backports_1.4.1 httpuv_1.6.6
[64] tools_4.2.1 ellipsis_0.3.2 spatstat.core_2.4-4
[67] jquerylib_0.1.4 RColorBrewer_1.1-3 ggridges_0.5.4
[70] Rcpp_1.0.9 plyr_1.8.7 zlibbioc_1.42.0
[73] RCurl_1.98-1.9 rpart_4.1.19 deldir_1.0-6
[76] pbapply_1.5-0 cowplot_1.1.1 zoo_1.8-11
[79] haven_2.5.1 ggrepel_0.9.1 cluster_2.1.4
[82] fs_1.5.2 data.table_1.14.4 scattermore_0.8
[85] lmtest_0.9-40 reprex_2.0.2 RANN_2.6.1
[88] googledrive_2.0.0 whisker_0.4 fitdistrplus_1.1-8
[91] hms_1.1.2 patchwork_1.1.2 mime_0.12
[94] evaluate_0.17 xtable_1.8-4 readxl_1.4.1
[97] gridExtra_2.3 compiler_4.2.1 KernSmooth_2.23-20
[100] crayon_1.5.2 htmltools_0.5.3 mgcv_1.8-41
[103] later_1.3.0 tzdb_0.3.0 lubridate_1.8.0
[106] DBI_1.1.3 dbplyr_2.2.1 MASS_7.3-58.1
[109] Matrix_1.5-1 car_3.1-1 cli_3.4.1
[112] parallel_4.2.1 igraph_1.3.5 pkgconfig_2.0.3
[115] plotly_4.10.0 spatstat.sparse_3.0-0 xml2_1.3.3
[118] vipor_0.4.5 bslib_0.4.0 XVector_0.36.0
[121] rvest_1.0.3 digest_0.6.30 RcppAnnoy_0.0.19
[124] spatstat.data_3.0-0 rmarkdown_2.17 cellranger_1.1.0
[127] leiden_0.4.3 uwot_0.1.14 shiny_1.7.2
[130] lifecycle_1.0.3 nlme_3.1-160 jsonlite_1.8.3
[133] carData_3.0-5 fansi_1.0.3 pillar_1.8.1
[136] lattice_0.20-45 ggrastr_1.0.1 fastmap_1.1.0
[139] httr_1.4.4 survival_3.4-0 glue_1.6.2
[142] png_0.1-7 bit_4.0.4 stringi_1.7.8
[145] sass_0.4.2 irlba_2.3.5.1 future.apply_1.9.1
date()
[1] "Fri Dec 2 11:27:12 2022"
sessionInfo()
R version 4.2.1 (2022-06-23)
Platform: x86_64-apple-darwin17.0 (64-bit)
Running under: macOS Big Sur ... 10.16
Matrix products: default
BLAS: /Library/Frameworks/R.framework/Versions/4.2/Resources/lib/libRblas.0.dylib
LAPACK: /Library/Frameworks/R.framework/Versions/4.2/Resources/lib/libRlapack.dylib
locale:
[1] en_US.UTF-8/en_US.UTF-8/en_US.UTF-8/C/en_US.UTF-8/en_US.UTF-8
attached base packages:
[1] stats4 stats graphics grDevices utils datasets methods
[8] base
other attached packages:
[1] sctransform_0.3.5 viridis_0.6.2
[3] viridisLite_0.4.1 pheatmap_1.0.12
[5] ggpubr_0.4.0 ggsci_2.9
[7] runSeurat3_0.1.0 here_1.0.1
[9] magrittr_2.0.3 sp_1.5-0
[11] SeuratObject_4.1.2 Seurat_4.2.0
[13] forcats_0.5.2 stringr_1.4.1
[15] dplyr_1.0.10 purrr_0.3.5
[17] readr_2.1.3 tidyr_1.2.1
[19] tibble_3.1.8 ggplot2_3.3.6
[21] tidyverse_1.3.2 SingleCellExperiment_1.18.1
[23] SummarizedExperiment_1.26.1 Biobase_2.56.0
[25] GenomicRanges_1.48.0 GenomeInfoDb_1.32.4
[27] IRanges_2.30.1 S4Vectors_0.34.0
[29] BiocGenerics_0.42.0 MatrixGenerics_1.8.1
[31] matrixStats_0.62.0
loaded via a namespace (and not attached):
[1] utf8_1.2.2 reticulate_1.26 tidyselect_1.2.0
[4] htmlwidgets_1.5.4 grid_4.2.1 Rtsne_0.16
[7] munsell_0.5.0 codetools_0.2-18 ica_1.0-3
[10] future_1.28.0 miniUI_0.1.1.1 withr_2.5.0
[13] spatstat.random_2.2-0 colorspace_2.0-3 progressr_0.11.0
[16] highr_0.9 knitr_1.40 rstudioapi_0.14
[19] ROCR_1.0-11 ggsignif_0.6.4 tensor_1.5
[22] listenv_0.8.0 labeling_0.4.2 git2r_0.30.1
[25] GenomeInfoDbData_1.2.8 polyclip_1.10-4 bit64_4.0.5
[28] farver_2.1.1 rprojroot_2.0.3 parallelly_1.32.1
[31] vctrs_0.5.0 generics_0.1.3 xfun_0.34
[34] R6_2.5.1 ggbeeswarm_0.6.0 bitops_1.0-7
[37] spatstat.utils_3.0-1 cachem_1.0.6 DelayedArray_0.22.0
[40] assertthat_0.2.1 vroom_1.6.0 promises_1.2.0.1
[43] scales_1.2.1 googlesheets4_1.0.1 beeswarm_0.4.0
[46] rgeos_0.5-9 gtable_0.3.1 globals_0.16.1
[49] goftest_1.2-3 workflowr_1.7.0 rlang_1.0.6
[52] splines_4.2.1 rstatix_0.7.0 lazyeval_0.2.2
[55] gargle_1.2.1 spatstat.geom_2.4-0 broom_1.0.1
[58] yaml_2.3.6 reshape2_1.4.4 abind_1.4-5
[61] modelr_0.1.9 backports_1.4.1 httpuv_1.6.6
[64] tools_4.2.1 ellipsis_0.3.2 spatstat.core_2.4-4
[67] jquerylib_0.1.4 RColorBrewer_1.1-3 ggridges_0.5.4
[70] Rcpp_1.0.9 plyr_1.8.7 zlibbioc_1.42.0
[73] RCurl_1.98-1.9 rpart_4.1.19 deldir_1.0-6
[76] pbapply_1.5-0 cowplot_1.1.1 zoo_1.8-11
[79] haven_2.5.1 ggrepel_0.9.1 cluster_2.1.4
[82] fs_1.5.2 data.table_1.14.4 scattermore_0.8
[85] lmtest_0.9-40 reprex_2.0.2 RANN_2.6.1
[88] googledrive_2.0.0 whisker_0.4 fitdistrplus_1.1-8
[91] hms_1.1.2 patchwork_1.1.2 mime_0.12
[94] evaluate_0.17 xtable_1.8-4 readxl_1.4.1
[97] gridExtra_2.3 compiler_4.2.1 KernSmooth_2.23-20
[100] crayon_1.5.2 htmltools_0.5.3 mgcv_1.8-41
[103] later_1.3.0 tzdb_0.3.0 lubridate_1.8.0
[106] DBI_1.1.3 dbplyr_2.2.1 MASS_7.3-58.1
[109] Matrix_1.5-1 car_3.1-1 cli_3.4.1
[112] parallel_4.2.1 igraph_1.3.5 pkgconfig_2.0.3
[115] plotly_4.10.0 spatstat.sparse_3.0-0 xml2_1.3.3
[118] vipor_0.4.5 bslib_0.4.0 XVector_0.36.0
[121] rvest_1.0.3 digest_0.6.30 RcppAnnoy_0.0.19
[124] spatstat.data_3.0-0 rmarkdown_2.17 cellranger_1.1.0
[127] leiden_0.4.3 uwot_0.1.14 shiny_1.7.2
[130] lifecycle_1.0.3 nlme_3.1-160 jsonlite_1.8.3
[133] carData_3.0-5 fansi_1.0.3 pillar_1.8.1
[136] lattice_0.20-45 ggrastr_1.0.1 fastmap_1.1.0
[139] httr_1.4.4 survival_3.4-0 glue_1.6.2
[142] png_0.1-7 bit_4.0.4 stringi_1.7.8
[145] sass_0.4.2 irlba_2.3.5.1 future.apply_1.9.1