Last updated: 2025-08-12
Checks: 7 0
Knit directory: DXR_continue/
This reproducible R Markdown analysis was created with workflowr (version 1.7.1). The Checks tab describes the reproducibility checks that were applied when the results were created. The Past versions tab lists the development history.
Great! Since the R Markdown file has been committed to the Git repository, you know the exact version of the code that produced these results.
Great job! The global environment was empty. Objects defined in the global environment can affect the analysis in your R Markdown file in unknown ways. For reproduciblity it’s best to always run the code in an empty environment.
The command set.seed(20250701) was run prior to running
the code in the R Markdown file. Setting a seed ensures that any results
that rely on randomness, e.g. subsampling or permutations, are
reproducible.
Great job! Recording the operating system, R version, and package versions is critical for reproducibility.
Nice! There were no cached chunks for this analysis, so you can be confident that you successfully produced the results during this run.
Great job! Using relative paths to the files within your workflowr project makes it easier to run your code on other machines.
Great! You are using Git for version control. Tracking code development and connecting the code version to the results is critical for reproducibility.
The results in this page were generated with repository version 0f14098. See the Past versions tab to see a history of the changes made to the R Markdown and HTML files.
Note that you need to be careful to ensure that all relevant files for
the analysis have been committed to Git prior to generating the results
(you can use wflow_publish or
wflow_git_commit). workflowr only checks the R Markdown
file, but you know if there are other scripts or data files that it
depends on. Below is the status of the Git repository when the results
were generated:
Ignored files:
Ignored: .Rhistory
Ignored: .Rproj.user/
Ignored: data/DER_data/
Note that any generated files, e.g. HTML, png, CSS, etc., are not included in this status report because it is ok for generated content to have uncommitted changes.
These are the previous versions of the repository in which changes were
made to the R Markdown (analysis/final_analysis.Rmd) and
HTML (docs/final_analysis.html) files. If you’ve configured
a remote Git repository (see ?wflow_git_remote), click on
the hyperlinks in the table below to view the files as they were in that
past version.
| File | Version | Author | Date | Message |
|---|---|---|---|---|
| html | fda033f | reneeisnowhere | 2025-08-12 | fix index pages |
| Rmd | b3a5d2e | reneeisnowhere | 2025-08-12 | removing chrX from analysis |
| html | 6c6c7f4 | infurnoheat | 2025-08-04 | Build site. |
| Rmd | fad9b2f | infurnoheat | 2025-08-04 | wflow_publish("analysis/final_analysis.Rmd") |
| html | f4826e1 | infurnoheat | 2025-08-01 | Build site. |
| Rmd | f9fe741 | infurnoheat | 2025-08-01 | wflow_publish("analysis/final_analysis.Rmd") |
library(tidyverse)
library(readr)
library(edgeR)
library(ComplexHeatmap)
library(data.table)
library(dplyr)
library(stringr)
library(ggplot2)
library(viridis)
library(DT)
library(kableExtra)
library(genomation)
library(GenomicRanges)
library(chromVAR) ## For FRiP analysis and differential analysis
library(DESeq2) ## For differential analysis section
library(ggpubr) ## For customizing figures
library(corrplot) ## For correlation plot
library(ggpmisc)
library(gcplyr)
library(Rsubread)
library(limma)
library(ggrastr)
library(cowplot)
library(smplot2)
library(ggVennDiagram)
sampleinfo <- read_delim("data/sample_info.tsv", delim = "\t")
drug_pal <- c("#8B006D","#DF707E","#F1B72B", "#3386DD","#707031","#41B333")
pca_plot <-
function(df,
col_var = NULL,
shape_var = NULL,
text_var = NULL,
title = "") {
ggplot(df, aes_string(x = "PC1", y = "PC2")) +
geom_point(aes_string(color = col_var, shape = shape_var), size = 5) +
labs(title = title, x = "PC 1", y = "PC 2") +
ggrepel::geom_text_repel(label = text_var, vjust = -.5, max.overlaps = 30) +
scale_color_manual(values = c(
"#8B006D",
"#DF707E",
"#F1B72B",
"#3386DD",
"#707031",
"#41B333"
))
}
pca_var_plot <- function(pca) {
# x: class == prcomp
pca.var <- pca$sdev ^ 2
pca.prop <- pca.var / sum(pca.var)
var.plot <-
qplot(PC, prop, data = data.frame(PC = 1:length(pca.prop),
prop = pca.prop)) +
labs(title = 'Variance contributed by each PC',
x = 'PC', y = 'Proportion of variance')
plot(var.plot)
}
calc_pca <- function(x) {
# Performs principal components analysis with prcomp
# x: a sample-by-gene numeric matrix
prcomp(x, scale. = TRUE, retx = TRUE)
}
get_regr_pval <- function(mod) {
# Returns the p-value for the Fstatistic of a linear model
# mod: class lm
stopifnot(class(mod) == "lm")
fstat <- summary(mod)$fstatistic
pval <- 1 - pf(fstat[1], fstat[2], fstat[3])
return(pval)
}
plot_versus_pc <- function(df, pc_num, fac) {
# df: data.frame
# pc_num: numeric, specific PC for plotting
# fac: column name of df for plotting against PC
pc_char <- paste0("PC", pc_num)
# Calculate F-statistic p-value for linear model
pval <- get_regr_pval(lm(df[, pc_char] ~ df[, fac]))
if (is.numeric(df[, f])) {
ggplot(df, aes_string(x = f, y = pc_char)) + geom_point() +
geom_smooth(method = "lm") + labs(title = sprintf("p-val: %.2f", pval))
} else {
ggplot(df, aes_string(x = f, y = pc_char)) + geom_boxplot() +
labs(title = sprintf("p-val: %.2f", pval))
}
}
x_axis_labels = function(labels, every_nth = 1, ...) {
axis(side = 1,
at = seq_along(labels),
labels = F)
text(
x = (seq_along(labels))[seq_len(every_nth) == 1],
y = par("usr")[3] - 0.075 * (par("usr")[4] - par("usr")[3]),
labels = labels[seq_len(every_nth) == 1],
xpd = TRUE,
...
)
}
volcanosig <- function(df, psig.lvl) {
df <- df %>%
mutate(threshold = ifelse(adj.P.Val > psig.lvl, "A", ifelse(adj.P.Val <= psig.lvl & logFC<=0,"B","C")))
# ifelse(adj.P.Val <= psig.lvl & logFC >= 0,"B", "C")))
##This is where I could add labels, but I have taken out
# df <- df %>% mutate(genelabels = "")
# df$genelabels[1:topg] <- df$rownames[1:topg]
ggplot(df, aes(x=logFC, y=-log10(P.Value))) +
ggrastr::geom_point_rast(aes(color=threshold))+
# geom_text_repel(aes(label = genelabels), segment.curvature = -1e-20,force = 1,size=2.5,
# arrow = arrow(length = unit(0.015, "npc")), max.overlaps = Inf) +
#geom_hline(yintercept = -log10(psig.lvl))+
xlab(expression("Log"[2]*" FC"))+
ylab(expression("-log"[10]*"P Value"))+
scale_color_manual(values = c("black", "red","blue"))+
theme_cowplot()+
ylim(0,25)+
xlim(-6,6)+
theme(legend.position = "none",
plot.title = element_text(size = rel(1.5), hjust = 0.5),
axis.title = element_text(size = rel(0.8)))
}
peak_ct <- read_delim("data/peaks/peaks_cts_FINAL.txt", delim = "\t")
H3K27ac_peaks <- read_delim("data/peaks/H3K27ac_FINAl_results.tsv",delim = "\t")
H3K27me3_peaks <- read_delim("data/peaks/H3K27me3_FINAL_results.tsv",delim = "\t")
H3K36me3_peaks <- read_delim("data/peaks/H3K36me3_FINAL_results.tsv",delim = "\t")
H3K9me3_peaks <- read_delim("data/peaks/H3K9me3_FINAL_results.tsv",delim = "\t")
all_peak_final <- rbind(H3K27ac_peaks, H3K27me3_peaks, H3K36me3_peaks, H3K9me3_peaks)
all_peak_final <- all_peak_final %>%
dplyr::select(Sample, Total_Reads, Fragments, Reads_in_Peaks, FRiP) %>%
left_join(.,sampleinfo, by=c("Sample"="Library ID")) %>%
left_join(.,peak_ct, by=c("Sample"="Sample"))
all_peak_final <- all_peak_final[(!all_peak_final$Treatment %in% "5FU"),]
all_peak_final %>%
ggplot(.,aes(x=Sample, y=Count,fill=Histone_Mark))+
geom_col()+
ylab("Count")+
theme_classic()+
# facet_wrap(~histone)+
ggtitle("Peak number for all samples")+
theme(axis.text.x=element_text(vjust = .2,angle=90))+
scale_y_continuous( expand = expansion(mult = c(0, .1)))

| Version | Author | Date |
|---|---|---|
| f4826e1 | infurnoheat | 2025-08-01 |
all_peak_final %>%
ggplot(., aes (x=Treatment, y = Count, fill = Histone_Mark))+
geom_boxplot()+
ylab("Count")+
theme_classic()+
# facet_wrap(~histone)+
ggtitle("Peak count across histones")

| Version | Author | Date |
|---|---|---|
| f4826e1 | infurnoheat | 2025-08-01 |
all_peak_final %>%
ggplot(., aes (x=Timepoint, y = Count, fill = Histone_Mark))+
geom_boxplot()+
ylab("Count")+
theme_classic()+
# facet_wrap(~histone)+
ggtitle("Peak count across histones")

| Version | Author | Date |
|---|---|---|
| f4826e1 | infurnoheat | 2025-08-01 |
questionable_frip = all_peak_final[(all_peak_final$FRiP < 0.02),]
questionable_frip
# A tibble: 0 × 10
# ℹ 10 variables: Sample <chr>, Total_Reads <dbl>, Fragments <dbl>,
# Reads_in_Peaks <dbl>, FRiP <dbl>, Histone_Mark <chr>, Individual <chr>,
# Treatment <chr>, Timepoint <chr>, Count <dbl>
H3K27ac_merged <- read_delim("data/peaks/H3K27ac_FINAL_counts.txt",
delim = "\t", escape_double = FALSE,
trim_ws = TRUE, skip = 1)
H3K27me3_merged <- read_delim("data/peaks/H3K27me3_FINAL_counts.txt",
delim = "\t", escape_double = FALSE,
trim_ws = TRUE, skip = 1)
H3K36me3_merged <- read_delim("data/peaks/H3K36me3_FINAL_counts.txt",
delim = "\t", escape_double = FALSE,
trim_ws = TRUE, skip = 1)
H3K9me3_merged <- read_delim("data/peaks/H3K9me3_FINAL_counts.txt",
delim = "\t", escape_double = FALSE,
trim_ws = TRUE, skip = 1)
rename_list <- sampleinfo %>%
mutate(stem= "_nobl.bam") %>%
mutate(prefix=paste0("/scratch/10819/styu/MW_multiQC/peaks/",Histone_Mark,"/",Treatment,"/",Timepoint,"/")) %>%
mutate(oldname=paste0(prefix,`Library ID`,"/",`Library ID`,stem)) %>%
mutate(newname=paste0(Individual,"_",Treatment,"_",Timepoint)) %>%
dplyr::select(oldname,newname)
rename_vec <- setNames(rename_list$newname, rename_list$oldname)
names(H3K27ac_merged)[names(H3K27ac_merged) %in% names(rename_vec)] <- rename_vec[names(H3K27ac_merged)[names(H3K27ac_merged) %in% names(rename_vec)]]
names(H3K27me3_merged)[names(H3K27me3_merged) %in% names(rename_vec)] <- rename_vec[names(H3K27me3_merged)[names(H3K27me3_merged) %in% names(rename_vec)]]
names(H3K36me3_merged)[names(H3K36me3_merged) %in% names(rename_vec)] <- rename_vec[names(H3K36me3_merged)[names(H3K36me3_merged) %in% names(rename_vec)]]
names(H3K9me3_merged)[names(H3K9me3_merged) %in% names(rename_vec)] <- rename_vec[names(H3K9me3_merged)[names(H3K9me3_merged) %in% names(rename_vec)]]
H3K27ac_merged_raw <- H3K27ac_merged %>%
dplyr::select(Geneid,contains("Ind")) %>%
column_to_rownames("Geneid") %>%
as.matrix()
H3K27ac_merged_lcpm <- H3K27ac_merged %>%
dplyr::select(Geneid,contains("Ind")) %>%
column_to_rownames("Geneid") %>%
cpm(., log = TRUE)
H3K27ac_merged_cor <- H3K27ac_merged_lcpm %>%
cor()
annomat <- data.frame(sample=colnames(H3K27ac_merged_cor)) %>%
separate_wider_delim(sample,delim="_",names=c("Ind","Treatment","Timepoint"),cols_remove = FALSE) %>%
mutate(Treatment=factor(Treatment, levels = c("VEH","5FU","DOX")),
Timepoint=factor(Timepoint, levels =c("24T","24R","144R"))) %>%
column_to_rownames("sample")
heatmap_first <- ComplexHeatmap::HeatmapAnnotation(df = annomat)
Heatmap(H3K27ac_merged_cor,
top_annotation = heatmap_first,
column_title="Unfiltered log2cpm H3K27ac with Standard Merging")

| Version | Author | Date |
|---|---|---|
| f4826e1 | infurnoheat | 2025-08-01 |
H3K27me3_merged_raw <- H3K27me3_merged %>%
dplyr::select(Geneid,contains("Ind")) %>%
column_to_rownames("Geneid") %>%
as.matrix()
H3K27me3_merged_lcpm <- H3K27me3_merged %>%
dplyr::select(Geneid,contains("Ind")) %>%
column_to_rownames("Geneid") %>%
cpm(., log = TRUE)
H3K27me3_merged_cor <- H3K27me3_merged_lcpm %>%
cor()
annomat <- data.frame(sample=colnames(H3K27me3_merged_cor)) %>%
separate_wider_delim(sample,delim="_",names=c("Ind","Treatment","Timepoint"),cols_remove = FALSE) %>%
mutate(Treatment=factor(Treatment, levels = c("VEH","5FU","DOX")),
Timepoint=factor(Timepoint, levels =c("24T","24R","144R"))) %>%
column_to_rownames("sample")
heatmap_first <- ComplexHeatmap::HeatmapAnnotation(df = annomat)
Heatmap(H3K27me3_merged_cor,
top_annotation = heatmap_first,
column_title="Unfiltered log2cpm H3K27me3 with Standard Merging")

| Version | Author | Date |
|---|---|---|
| f4826e1 | infurnoheat | 2025-08-01 |
H3K36me3_merged_raw <- H3K36me3_merged %>%
dplyr::select(Geneid,contains("Ind")) %>%
column_to_rownames("Geneid") %>%
as.matrix()
H3K36me3_merged_lcpm <- H3K36me3_merged %>%
dplyr::select(Geneid,contains("Ind")) %>%
column_to_rownames("Geneid") %>%
cpm(., log = TRUE)
H3K36me3_merged_cor <- H3K36me3_merged_lcpm %>%
cor()
annomat <- data.frame(sample=colnames(H3K36me3_merged_cor)) %>%
separate_wider_delim(sample,delim="_",names=c("Ind","Treatment","Timepoint"),cols_remove = FALSE) %>%
mutate(Treatment=factor(Treatment, levels = c("VEH","5FU","DOX")),
Timepoint=factor(Timepoint, levels =c("24T","24R","144R"))) %>%
column_to_rownames("sample")
heatmap_first <- ComplexHeatmap::HeatmapAnnotation(df = annomat)
Heatmap(H3K36me3_merged_cor,
top_annotation = heatmap_first,
column_title="Unfiltered log2cpm H3K36me3 with Standard Merging")

| Version | Author | Date |
|---|---|---|
| f4826e1 | infurnoheat | 2025-08-01 |
H3K9me3_merged_raw <- H3K9me3_merged %>%
dplyr::select(Geneid,contains("Ind")) %>%
column_to_rownames("Geneid") %>%
as.matrix()
H3K9me3_merged_lcpm <- H3K9me3_merged %>%
dplyr::select(Geneid,contains("Ind")) %>%
column_to_rownames("Geneid") %>%
cpm(., log = TRUE)
H3K9me3_merged_cor <- H3K9me3_merged_lcpm %>%
cor()
annomat <- data.frame(sample=colnames(H3K9me3_merged_cor)) %>%
separate_wider_delim(sample,delim="_",names=c("Ind","Treatment","Timepoint"),cols_remove = FALSE) %>%
mutate(Treatment=factor(Treatment, levels = c("VEH","5FU","DOX")),
Timepoint=factor(Timepoint, levels =c("24T","24R","144R"))) %>%
column_to_rownames("sample")
heatmap_first <- ComplexHeatmap::HeatmapAnnotation(df = annomat)
Heatmap(H3K9me3_merged_cor,
top_annotation = heatmap_first,
column_title="Unfiltered log2cpm H3K9me3 with Standard Merging")

| Version | Author | Date |
|---|---|---|
| f4826e1 | infurnoheat | 2025-08-01 |
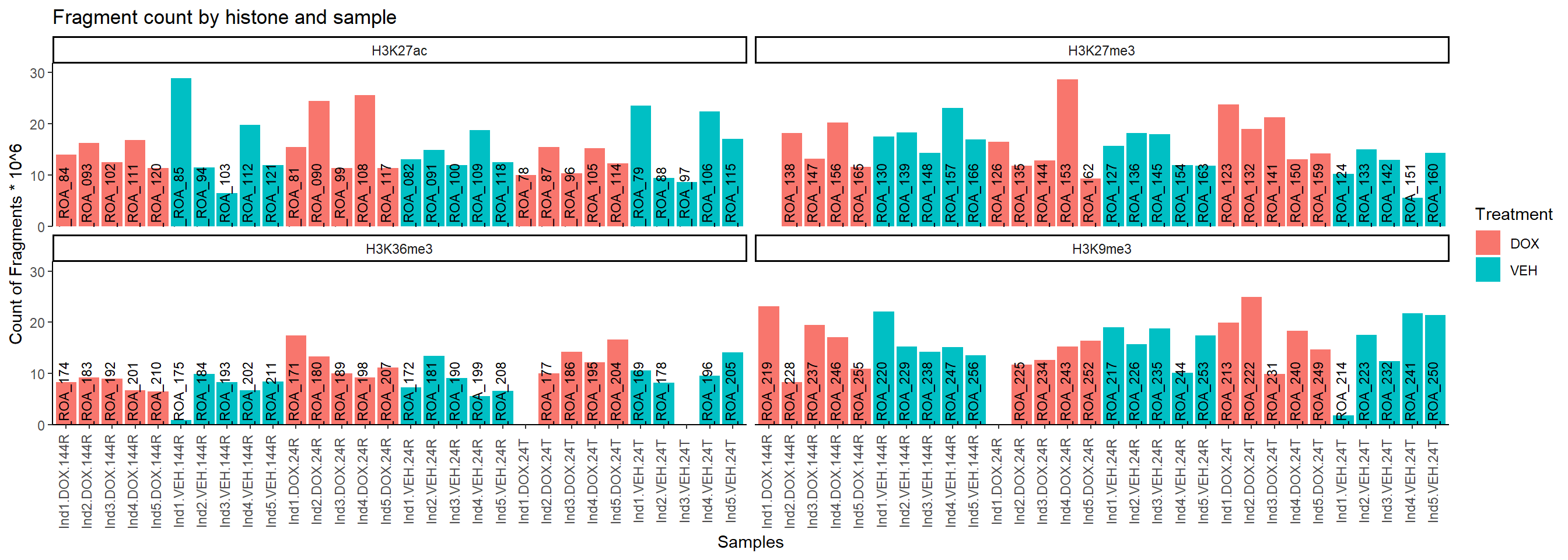
all_peak_final %>%
mutate(Fragments=Fragments/1000000) %>%
ggplot(., aes(x=interaction(Individual,Treatment,Timepoint), y=Fragments, fill=Treatment, group = Treatment))+
geom_col()+
geom_text(aes(y = 0,label = Sample), vjust = 0.2, size = 3, angle = 90)+
theme_classic()+
facet_wrap(~Histone_Mark)+
ggtitle("Fragment count by histone and sample")+
ylab("Count of Fragments * 10^6")+
xlab("Samples")+
theme(axis.text.x=element_text(vjust = .2,angle=90))+
scale_y_continuous( expand = expansion(mult = c(0, .1)))

| Version | Author | Date |
|---|---|---|
| f4826e1 | infurnoheat | 2025-08-01 |
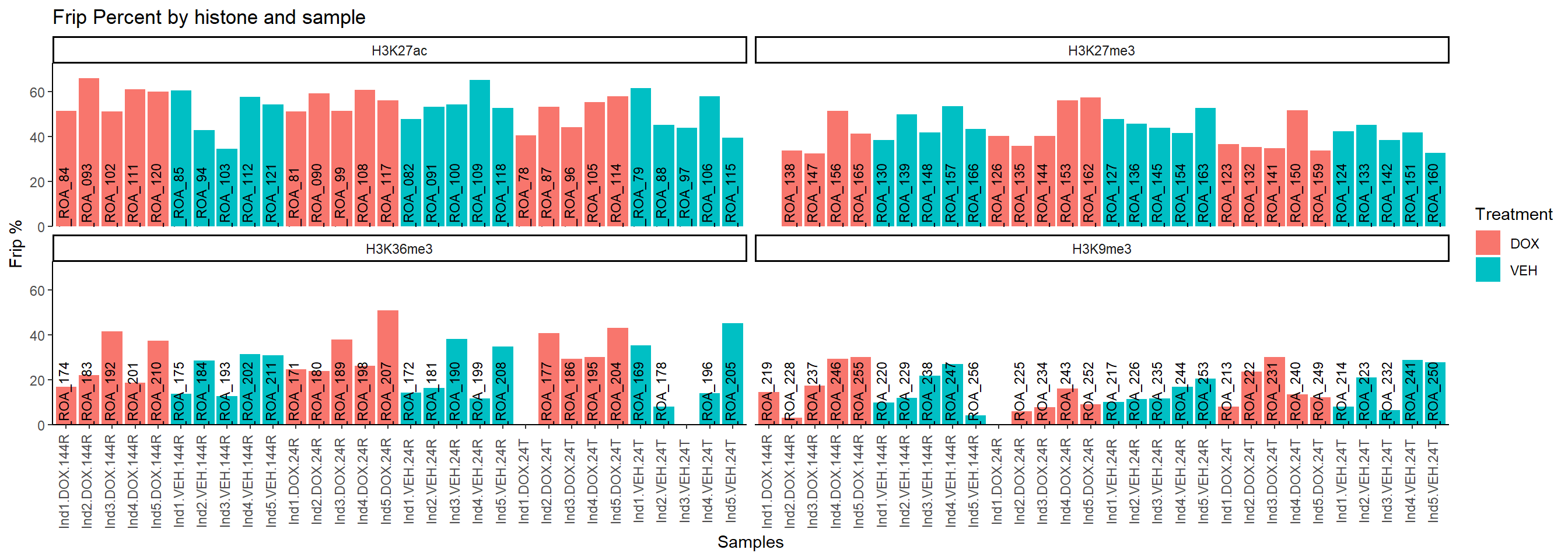
all_peak_final %>%
mutate(FRiP=FRiP * 100) %>%
ggplot(., aes(x=interaction(Individual,Treatment,Timepoint), y=FRiP, fill=Treatment, group = Treatment))+
geom_col()+
geom_text(aes(y = 0,label = Sample), vjust = 0.2, size = 3, angle = 90)+
theme_classic()+
facet_wrap(~Histone_Mark)+
ggtitle("Frip Percent by histone and sample")+
ylab("Frip %")+
xlab("Samples")+
theme(axis.text.x=element_text(vjust = .2,angle=90))+
scale_y_continuous( expand = expansion(mult = c(0, .1)))

| Version | Author | Date |
|---|---|---|
| f4826e1 | infurnoheat | 2025-08-01 |
Removing chrX and chrY
H3K27ac_merged_raw <- H3K27ac_merged_raw[rowMeans(H3K27ac_merged_cor)>0,]
H3K27ac_merged_raw <- H3K27ac_merged_raw[!grepl("chrY",rownames(H3K27ac_merged_raw)),]
H3K27ac_merged_raw <- H3K27ac_merged_raw[!grepl("chrX",rownames(H3K27ac_merged_raw)),]
H3K27me3_merged_raw <- H3K27me3_merged_raw[rowMeans(H3K27me3_merged_cor)>0,]
H3K27me3_merged_raw <- H3K27me3_merged_raw[!grepl("chrY",rownames(H3K27me3_merged_raw)),]
H3K27me3_merged_raw <- H3K27me3_merged_raw[!grepl("chrX",rownames(H3K27me3_merged_raw)),]
H3K36me3_merged_raw <- H3K36me3_merged_raw[rowMeans(H3K36me3_merged_cor)>0,]
H3K36me3_merged_raw <- H3K36me3_merged_raw[!grepl("chrY",rownames(H3K36me3_merged_raw)),]
H3K36me3_merged_raw <- H3K36me3_merged_raw[!grepl("chrX",rownames(H3K36me3_merged_raw)),]
H3K9me3_merged_raw <- H3K9me3_merged_raw[rowMeans(H3K9me3_merged_cor)>0,]
H3K9me3_merged_raw <- H3K9me3_merged_raw[!grepl("chrY",rownames(H3K9me3_merged_raw)),]
H3K9me3_merged_raw <- H3K9me3_merged_raw[!grepl("chrX",rownames(H3K9me3_merged_raw)),]
H3K27ac_annomat <- data.frame(timeset=colnames(H3K27ac_merged_raw)) %>%
mutate(sample=timeset) %>%
separate(timeset, into = c("ind","tx","time")) %>%
mutate(tx=factor(tx, levels = c("VEH", "DOX")),
time=factor(time, levels =c("24T","24R","144R"))) %>%
mutate(ind = gsub("Ind", "", ind)) %>%
mutate(txtime = paste0(tx, "_", time)) %>%
mutate(group = txtime)
H3K27ac_annomat$group <- H3K27ac_annomat$group %>%
gsub("DOX_24T", "1", .) %>%
gsub("DOX_24R", "2", .) %>%
gsub("DOX_144R", "3", .) %>%
gsub("VEH_24T", "4", .) %>%
gsub("VEH_24R", "5", .) %>%
gsub("VEH_144R", "6", .)
H3K27me3_annomat <- data.frame(timeset=colnames(H3K27me3_merged_raw)) %>%
mutate(sample=timeset) %>%
separate(timeset, into = c("ind","tx","time")) %>%
mutate(tx=factor(tx, levels = c("VEH", "DOX")),
time=factor(time, levels =c("24T","24R","144R"))) %>%
mutate(ind = gsub("Ind", "", ind)) %>%
mutate(txtime = paste0(tx, "_", time)) %>%
mutate(group = txtime)
H3K27me3_annomat$group <- H3K27me3_annomat$group %>%
gsub("DOX_24T", "1", .) %>%
gsub("DOX_24R", "2", .) %>%
gsub("DOX_144R", "3", .) %>%
gsub("VEH_24T", "4", .) %>%
gsub("VEH_24R", "5", .) %>%
gsub("VEH_144R", "6", .)
H3K36me3_annomat <- data.frame(timeset=colnames(H3K36me3_merged_raw)) %>%
mutate(sample=timeset) %>%
separate(timeset, into = c("ind","tx","time")) %>%
mutate(tx=factor(tx, levels = c("VEH", "DOX")),
time=factor(time, levels =c("24T","24R","144R"))) %>%
mutate(ind = gsub("Ind", "", ind)) %>%
mutate(txtime = paste0(tx, "_", time)) %>%
mutate(group = txtime)
H3K36me3_annomat$group <- H3K36me3_annomat$group %>%
gsub("DOX_24T", "1", .) %>%
gsub("DOX_24R", "2", .) %>%
gsub("DOX_144R", "3", .) %>%
gsub("VEH_24T", "4", .) %>%
gsub("VEH_24R", "5", .) %>%
gsub("VEH_144R", "6", .)
H3K9me3_annomat <- data.frame(timeset=colnames(H3K9me3_merged_raw)) %>%
mutate(sample=timeset) %>%
separate(timeset, into = c("ind","tx","time")) %>%
mutate(tx=factor(tx, levels = c("VEH", "DOX")),
time=factor(time, levels =c("24T","24R","144R"))) %>%
mutate(ind = gsub("Ind", "", ind)) %>%
mutate(txtime = paste0(tx, "_", time)) %>%
mutate(group = txtime)
H3K9me3_annomat$group <- H3K9me3_annomat$group %>%
gsub("DOX_24T", "1", .) %>%
gsub("DOX_24R", "2", .) %>%
gsub("DOX_144R", "3", .) %>%
gsub("VEH_24T", "4", .) %>%
gsub("VEH_24R", "5", .) %>%
gsub("VEH_144R", "6", .)
dge_H3K27ac <- edgeR::DGEList(counts = H3K27ac_merged_raw, group = H3K27ac_annomat$group, genes = row.names(H3K27ac_merged_raw))
dge_H3K27me3 <- edgeR::DGEList(counts = H3K27me3_merged_raw, group = H3K27me3_annomat$group, genes = row.names(H3K27me3_merged_raw))
dge_H3K36me3 <- edgeR::DGEList(counts = H3K36me3_merged_raw, group = H3K36me3_annomat$group, genes = row.names(H3K36me3_merged_raw))
dge_H3K9me3 <- edgeR::DGEList(counts = H3K9me3_merged_raw, group = H3K9me3_annomat$group, genes = row.names(H3K9me3_merged_raw))
dge_H3K27ac <- edgeR::calcNormFactors(dge_H3K27ac)
dge_H3K27me3 <- edgeR::calcNormFactors(dge_H3K27me3)
dge_H3K36me3 <- edgeR::calcNormFactors(dge_H3K36me3)
dge_H3K9me3 <- edgeR::calcNormFactors(dge_H3K9me3)
mm_H3K27ac <- model.matrix(~0 + H3K27ac_annomat$txtime)
colnames(mm_H3K27ac) <- H3K27ac_annomat$txtime %>% unique()
mm_H3K27me3 <- model.matrix(~0 + H3K27me3_annomat$txtime)
colnames(mm_H3K27me3) <- H3K27me3_annomat$txtime %>% unique()
mm_H3K36me3 <- model.matrix(~0 + H3K36me3_annomat$txtime)
colnames(mm_H3K36me3) <- H3K36me3_annomat$txtime %>% unique()
mm_H3K9me3 <- model.matrix(~0 + H3K9me3_annomat$txtime)
colnames(mm_H3K9me3) <- H3K9me3_annomat$txtime %>% unique()
y <- voom(dge_H3K27ac, mm_H3K27ac, plot = FALSE)
corfit <- duplicateCorrelation(y, mm_H3K27ac, block = H3K27ac_annomat$ind)
v <- voom(dge_H3K27ac, mm_H3K27ac, block = H3K27ac_annomat$ind, correlation = corfit$consensus.correlation)
fit <- lmFit(v, mm_H3K27ac, block = H3K27ac_annomat$ind, correlation = corfit$consensus.correlation)
cm <- makeContrasts(
DOX_24T.VEH_24T = DOX_24T-VEH_24T,
DOX_24R.VEH_24R = DOX_24R-VEH_24R,
DOX_144R.VEH_144R = DOX_144R-VEH_144R,
levels = mm_H3K27ac)
fit2<- contrasts.fit(fit, contrasts=cm)
efit2 <- eBayes(fit2)
results = decideTests(efit2)
summary(results)
DOX_24T.VEH_24T DOX_24R.VEH_24R DOX_144R.VEH_144R
Down 14729 6921 17
NotSig 190397 201986 216822
Up 11715 7934 2
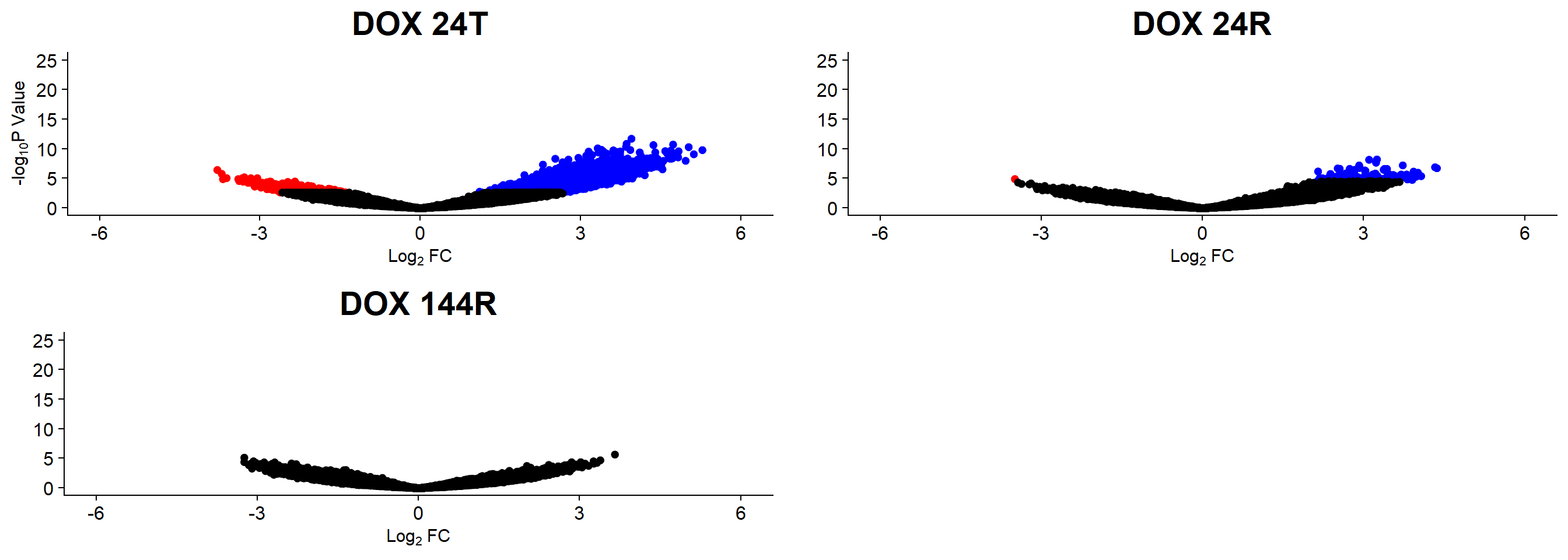
plotSA(efit2, main="Mean-Variance trend for final model for H3K27ac")

V.24T.top= topTable(efit2, coef=1, adjust.method="BH", number=Inf, sort.by="p")
V.24R.top= topTable(efit2, coef=2, adjust.method="BH", number=Inf, sort.by="p")
V.144R.top= topTable(efit2, coef=3, adjust.method="BH", number=Inf, sort.by="p")
H3K27ac_24T <- volcanosig(V.24T.top, 0.05)+ ggtitle("DOX 24T")
H3K27ac_24R <- volcanosig(V.24R.top, 0.05)+ ggtitle("DOX 24R")+ylab("")
H3K27ac_144R <- volcanosig(V.144R.top, 0.05)+ ggtitle("DOX 144R")+ylab("")
plot_grid(H3K27ac_24T, H3K27ac_24R, H3K27ac_144R, rel_widths =c(1,1,1))

y <- voom(dge_H3K27me3, mm_H3K27me3, plot = FALSE)
corfit <- duplicateCorrelation(y, mm_H3K27me3, block = H3K27me3_annomat$ind)
v <- voom(dge_H3K27me3, mm_H3K27me3, block = H3K27me3_annomat$ind, correlation = corfit$consensus.correlation)
fit <- lmFit(v, mm_H3K27me3, block = H3K27me3_annomat$ind, correlation = corfit$consensus.correlation)
cm <- makeContrasts(
DOX_24T.VEH_24T = DOX_24T-VEH_24T,
DOX_24R.VEH_24R = DOX_24R-VEH_24R,
DOX_144R.VEH_144R = DOX_144R-VEH_144R,
levels = mm_H3K27me3)
fit2<- contrasts.fit(fit, contrasts=cm)
efit2 <- eBayes(fit2)
results = decideTests(efit2)
summary(results)
DOX_24T.VEH_24T DOX_24R.VEH_24R DOX_144R.VEH_144R
Down 20 5 0
NotSig 160535 160600 160611
Up 56 6 0
plotSA(efit2, main="Mean-Variance trend for final model for H3K27me3")

V.24T.top= topTable(efit2, coef=1, adjust.method="BH", number=Inf, sort.by="p")
V.24R.top= topTable(efit2, coef=2, adjust.method="BH", number=Inf, sort.by="p")
V.144R.top= topTable(efit2, coef=3, adjust.method="BH", number=Inf, sort.by="p")
H3K27me3_24T <- volcanosig(V.24T.top, 0.05)+ ggtitle("DOX 24T")
H3K27me3_24R <- volcanosig(V.24R.top, 0.05)+ ggtitle("DOX 24R")+ylab("")
H3K27me3_144R <- volcanosig(V.144R.top, 0.05)+ ggtitle("DOX 144R")+ylab("")
plot_grid(H3K27me3_24T, H3K27me3_24R, H3K27me3_144R, rel_widths =c(1,1,1))

y <- voom(dge_H3K36me3, mm_H3K36me3, plot = FALSE)
corfit <- duplicateCorrelation(y, mm_H3K36me3, block = H3K36me3_annomat$ind)
v <- voom(dge_H3K36me3, mm_H3K36me3, block = H3K36me3_annomat$ind, correlation = corfit$consensus.correlation)
fit <- lmFit(v, mm_H3K36me3, block = H3K36me3_annomat$ind, correlation = corfit$consensus.correlation)
cm <- makeContrasts(
DOX_24T.VEH_24T = DOX_24T-VEH_24T,
DOX_24R.VEH_24R = DOX_24R-VEH_24R,
DOX_144R.VEH_144R = DOX_144R-VEH_144R,
levels = mm_H3K36me3)
fit2<- contrasts.fit(fit, contrasts=cm)
efit2 <- eBayes(fit2)
results = decideTests(efit2)
summary(results)
DOX_24T.VEH_24T DOX_24R.VEH_24R DOX_144R.VEH_144R
Down 1455 186 0
NotSig 184217 186246 186724
Up 1052 292 0
plotSA(efit2, main="Mean-Variance trend for final model for H3K36me3")

V.24T.top= topTable(efit2, coef=1, adjust.method="BH", number=Inf, sort.by="p")
V.24R.top= topTable(efit2, coef=2, adjust.method="BH", number=Inf, sort.by="p")
V.144R.top= topTable(efit2, coef=3, adjust.method="BH", number=Inf, sort.by="p")
H3K36me3_24T <- volcanosig(V.24T.top, 0.05)+ ggtitle("DOX 24T")
H3K36me3_24R <- volcanosig(V.24R.top, 0.05)+ ggtitle("DOX 24R")+ylab("")
H3K36me3_144R <- volcanosig(V.144R.top, 0.05)+ ggtitle("DOX 144R")+ylab("")
plot_grid(H3K36me3_24T, H3K36me3_24R, H3K36me3_144R, rel_widths =c(1,1,1))

y <- voom(dge_H3K9me3, mm_H3K9me3, plot = FALSE)
corfit <- duplicateCorrelation(y, mm_H3K9me3, block = H3K9me3_annomat$ind)
v <- voom(dge_H3K9me3, mm_H3K9me3, block = H3K9me3_annomat$ind, correlation = corfit$consensus.correlation)
fit <- lmFit(v, mm_H3K9me3, block = H3K9me3_annomat$ind, correlation = corfit$consensus.correlation)
cm <- makeContrasts(
DOX_24T.VEH_24T = DOX_24T-VEH_24T,
DOX_24R.VEH_24R = DOX_24R-VEH_24R,
DOX_144R.VEH_144R = DOX_144R-VEH_144R,
levels = mm_H3K9me3)
fit2<- contrasts.fit(fit, contrasts=cm)
efit2 <- eBayes(fit2)
results = decideTests(efit2)
summary(results)
DOX_24T.VEH_24T DOX_24R.VEH_24R DOX_144R.VEH_144R
Down 793 1 0
NotSig 208703 218530 218647
Up 9151 116 0
plotSA(efit2, main="Mean-Variance trend for final model for H3K9me3")

V.24T.top= topTable(efit2, coef=1, adjust.method="BH", number=Inf, sort.by="p")
V.24R.top= topTable(efit2, coef=2, adjust.method="BH", number=Inf, sort.by="p")
V.144R.top= topTable(efit2, coef=3, adjust.method="BH", number=Inf, sort.by="p")
H3K9me3_24T <- volcanosig(V.24T.top, 0.05)+ ggtitle("DOX 24T")
H3K9me3_24R <- volcanosig(V.24R.top, 0.05)+ ggtitle("DOX 24R")+ylab("")
H3K9me3_144R <- volcanosig(V.144R.top, 0.05)+ ggtitle("DOX 144R")+ylab("")
plot_grid(H3K9me3_24T, H3K9me3_24R, H3K9me3_144R, rel_widths =c(1,1,1))

pca_H3K27ac <- calc_pca(t(H3K27ac_merged_lcpm))
pca_var_plot(pca_H3K27ac)

| Version | Author | Date |
|---|---|---|
| 6c6c7f4 | infurnoheat | 2025-08-04 |
pca_H3K27ac <- pca_H3K27ac$x %>% cbind(., H3K27ac_annomat)
pca_plot(pca_H3K27ac, col_var = "time", shape_var = "tx", text_var = pca_H3K27ac$ind, title = "H3K27ac lcpm PCA")

pca_H3K27me3 <- calc_pca(t(H3K27me3_merged_lcpm))
pca_var_plot(pca_H3K27me3)

| Version | Author | Date |
|---|---|---|
| 6c6c7f4 | infurnoheat | 2025-08-04 |
pca_H3K27me3 <- pca_H3K27me3$x %>% cbind(., H3K27me3_annomat)
pca_plot(pca_H3K27me3, col_var = "time", shape_var = "tx", text_var = pca_H3K27me3$ind, title = "H3K27me3 lcpm PCA")

| Version | Author | Date |
|---|---|---|
| 6c6c7f4 | infurnoheat | 2025-08-04 |
pca_H3K36me3 <- calc_pca(t(H3K36me3_merged_lcpm))
pca_var_plot(pca_H3K36me3)

| Version | Author | Date |
|---|---|---|
| 6c6c7f4 | infurnoheat | 2025-08-04 |
pca_H3K36me3 <- pca_H3K36me3$x %>% cbind(., H3K36me3_annomat)
pca_plot(pca_H3K36me3, col_var = "time", shape_var = "tx", text_var = pca_H3K36me3$ind, title = "H3K36me3 lcpm PCA")

pca_H3K9me3 <- calc_pca(t(H3K9me3_merged_lcpm))
pca_var_plot(pca_H3K9me3)

| Version | Author | Date |
|---|---|---|
| 6c6c7f4 | infurnoheat | 2025-08-04 |
pca_H3K9me3 <- pca_H3K9me3$x %>% cbind(., H3K9me3_annomat)
pca_plot(pca_H3K9me3, col_var = "time", shape_var = "tx", text_var = pca_H3K9me3$ind, title = "H3K9me3 lcpm PCA")

genes_H3K27ac_24T <- H3K27ac_24T$data$genes[(H3K27ac_24T$data$adj.P.Val < 0.05)]
genes_H3K27ac_24R <- H3K27ac_24R$data$genes[(H3K27ac_24R$data$adj.P.Val < 0.05)]
genes_H3K27ac_144R <- H3K27ac_144R$data$genes[(H3K27ac_144R$data$adj.P.Val < 0.05)]
genes_H3K27me3_24T <- H3K27me3_24T$data$genes[(H3K27me3_24T$data$adj.P.Val < 0.05)]
genes_H3K27me3_24R <- H3K27me3_24R$data$genes[(H3K27me3_24R$data$adj.P.Val < 0.05)]
genes_H3K27me3_144R <- H3K27me3_144R$data$genes[(H3K27me3_144R$data$adj.P.Val < 0.05)]
genes_H3K36me3_24T <- H3K36me3_24T$data$genes[(H3K36me3_24T$data$adj.P.Val < 0.05)]
genes_H3K36me3_24R <- H3K36me3_24R$data$genes[(H3K36me3_24R$data$adj.P.Val < 0.05)]
genes_H3K36me3_144R <- H3K36me3_144R$data$genes[(H3K36me3_144R$data$adj.P.Val < 0.05)]
genes_H3K9me3_24T <- H3K9me3_24T$data$genes[(H3K9me3_24T$data$adj.P.Val < 0.05)]
genes_H3K9me3_24R <- H3K9me3_24R$data$genes[(H3K9me3_24R$data$adj.P.Val < 0.05)]
genes_H3K9me3_144R <- H3K9me3_144R$data$genes[(H3K9me3_144R$data$adj.P.Val < 0.05)]
ggVennDiagram(list("24T regions"=genes_H3K27ac_24T,"24R regions"=genes_H3K27ac_24R, "144R regions"=genes_H3K27ac_144R))

ggVennDiagram(list("24T regions"=genes_H3K27me3_24T,"24R regions"=genes_H3K27me3_24R, "144R regions"=genes_H3K27me3_144R))

ggVennDiagram(list("24T regions"=genes_H3K36me3_24T,"24R regions"=genes_H3K36me3_24R, "144R regions"=genes_H3K36me3_144R))

ggVennDiagram(list("24T regions"=genes_H3K9me3_24T,"24R regions"=genes_H3K9me3_24R, "144R regions"=genes_H3K9me3_144R))

H3K27ac_toplist <- list("H3K27ac_24T"=H3K27ac_24T$data,"H3K27ac_24R"= H3K27ac_24R$data, "H3K27ac_144R"= H3K27ac_144R$data)
saveRDS(H3K27ac_toplist, "data/DER_data/H3K27ac_toplist.RDS")
H3K27me3_toplist <- list("H3K27me3_24T"=H3K27me3_24T$data,"H3K27me3_24R"= H3K27me3_24R$data, "H3K27me3_144R"= H3K27me3_144R$data)
saveRDS(H3K27me3_toplist,"data/DER_data/H3K27me3_toplist.RDS")
H3K36me3_toplist <- list("H3K36me3_24T"=H3K36me3_24T$data,"H3K36me3_24R"= H3K36me3_24R$data, "H3K36me3_144R"= H3K36me3_144R$data)
saveRDS(H3K36me3_toplist,"data/DER_data/H3K36me3_toplist.RDS")
H3K9me3_toplist <- list("H3K9me3_24T"=H3K9me3_24T$data,"H3K9me3_24R"= H3K9me3_24R$data, "H3K9me3_144R"= H3K9me3_144R$data)
saveRDS(H3K9me3_toplist, "data/DER_data/H3K9me3_toplist.RDS")
sessionInfo()
R version 4.4.2 (2024-10-31 ucrt)
Platform: x86_64-w64-mingw32/x64
Running under: Windows 11 x64 (build 26100)
Matrix products: default
locale:
[1] LC_COLLATE=English_United States.utf8
[2] LC_CTYPE=English_United States.utf8
[3] LC_MONETARY=English_United States.utf8
[4] LC_NUMERIC=C
[5] LC_TIME=English_United States.utf8
time zone: America/Chicago
tzcode source: internal
attached base packages:
[1] stats4 grid stats graphics grDevices utils datasets
[8] methods base
other attached packages:
[1] ggVennDiagram_1.5.4 smplot2_0.2.5
[3] cowplot_1.2.0 ggrastr_1.0.2
[5] Rsubread_2.20.0 gcplyr_1.12.0
[7] ggpmisc_0.6.2 ggpp_0.5.9
[9] corrplot_0.95 ggpubr_0.6.1
[11] DESeq2_1.46.0 SummarizedExperiment_1.36.0
[13] Biobase_2.66.0 MatrixGenerics_1.18.1
[15] matrixStats_1.5.0 chromVAR_1.28.0
[17] GenomicRanges_1.58.0 GenomeInfoDb_1.42.3
[19] IRanges_2.40.1 S4Vectors_0.44.0
[21] BiocGenerics_0.52.0 genomation_1.38.0
[23] kableExtra_1.4.0 DT_0.33
[25] viridis_0.6.5 viridisLite_0.4.2
[27] data.table_1.17.8 ComplexHeatmap_2.22.0
[29] edgeR_4.4.2 limma_3.62.2
[31] lubridate_1.9.4 forcats_1.0.0
[33] stringr_1.5.1 dplyr_1.1.4
[35] purrr_1.1.0 readr_2.1.5
[37] tidyr_1.3.1 tibble_3.3.0
[39] ggplot2_3.5.2 tidyverse_2.0.0
[41] workflowr_1.7.1
loaded via a namespace (and not attached):
[1] fs_1.6.6 bitops_1.0-9
[3] DirichletMultinomial_1.48.0 TFBSTools_1.44.0
[5] httr_1.4.7 RColorBrewer_1.1-3
[7] doParallel_1.0.17 tools_4.4.2
[9] backports_1.5.0 R6_2.6.1
[11] lazyeval_0.2.2 GetoptLong_1.0.5
[13] withr_3.0.2 gridExtra_2.3
[15] quantreg_6.1 cli_3.6.5
[17] textshaping_1.0.1 Cairo_1.6-2
[19] labeling_0.4.3 sass_0.4.10
[21] Rsamtools_2.22.0 systemfonts_1.2.3
[23] foreign_0.8-90 svglite_2.2.1
[25] R.utils_2.13.0 dichromat_2.0-0.1
[27] plotrix_3.8-4 BSgenome_1.74.0
[29] pwr_1.3-0 rstudioapi_0.17.1
[31] impute_1.80.0 RSQLite_2.4.2
[33] generics_0.1.4 shape_1.4.6.1
[35] BiocIO_1.16.0 vroom_1.6.5
[37] gtools_3.9.5 car_3.1-3
[39] GO.db_3.20.0 Matrix_1.7-3
[41] ggbeeswarm_0.7.2 abind_1.4-8
[43] R.methodsS3_1.8.2 lifecycle_1.0.4
[45] whisker_0.4.1 yaml_2.3.10
[47] carData_3.0-5 SparseArray_1.6.2
[49] blob_1.2.4 promises_1.3.3
[51] crayon_1.5.3 pwalign_1.2.0
[53] miniUI_0.1.2 lattice_0.22-7
[55] annotate_1.84.0 KEGGREST_1.46.0
[57] magick_2.8.7 pillar_1.11.0
[59] knitr_1.50 rjson_0.2.23
[61] codetools_0.2-20 glue_1.8.0
[63] getPass_0.2-4 vctrs_0.6.5
[65] png_0.1-8 gtable_0.3.6
[67] poweRlaw_1.0.0 cachem_1.1.0
[69] xfun_0.52 S4Arrays_1.6.0
[71] mime_0.13 survival_3.8-3
[73] iterators_1.0.14 statmod_1.5.0
[75] bit64_4.6.0-1 rprojroot_2.1.0
[77] bslib_0.9.0 vipor_0.4.7
[79] KernSmooth_2.23-26 rpart_4.1.24
[81] colorspace_2.1-1 seqLogo_1.72.0
[83] DBI_1.2.3 Hmisc_5.2-3
[85] seqPattern_1.38.0 nnet_7.3-20
[87] tidyselect_1.2.1 processx_3.8.6
[89] bit_4.6.0 compiler_4.4.2
[91] curl_6.4.0 git2r_0.36.2
[93] htmlTable_2.4.3 SparseM_1.84-2
[95] xml2_1.3.8 DelayedArray_0.32.0
[97] plotly_4.11.0 rtracklayer_1.66.0
[99] checkmate_2.3.2 scales_1.4.0
[101] caTools_1.18.3 callr_3.7.6
[103] digest_0.6.37 rmarkdown_2.29
[105] XVector_0.46.0 htmltools_0.5.8.1
[107] pkgconfig_2.0.3 base64enc_0.1-3
[109] fastmap_1.2.0 rlang_1.1.6
[111] GlobalOptions_0.1.2 htmlwidgets_1.6.4
[113] UCSC.utils_1.2.0 shiny_1.11.1
[115] farver_2.1.2 jquerylib_0.1.4
[117] zoo_1.8-14 jsonlite_2.0.0
[119] BiocParallel_1.40.2 R.oo_1.27.1
[121] RCurl_1.98-1.17 magrittr_2.0.3
[123] polynom_1.4-1 Formula_1.2-5
[125] GenomeInfoDbData_1.2.13 patchwork_1.3.1
[127] Rcpp_1.1.0 stringi_1.8.7
[129] zlibbioc_1.52.0 MASS_7.3-65
[131] plyr_1.8.9 ggrepel_0.9.6
[133] parallel_4.4.2 CNEr_1.42.0
[135] Biostrings_2.74.1 splines_4.4.2
[137] hms_1.1.3 circlize_0.4.16
[139] locfit_1.5-9.12 ps_1.9.1
[141] ggsignif_0.6.4 reshape2_1.4.4
[143] TFMPvalue_0.0.9 XML_3.99-0.18
[145] evaluate_1.0.4 tzdb_0.5.0
[147] foreach_1.5.2 httpuv_1.6.16
[149] MatrixModels_0.5-4 clue_0.3-66
[151] gridBase_0.4-7 broom_1.0.9
[153] xtable_1.8-4 restfulr_0.0.16
[155] rstatix_0.7.2 later_1.4.2
[157] memoise_2.0.1 beeswarm_0.4.0
[159] AnnotationDbi_1.68.0 GenomicAlignments_1.42.0
[161] cluster_2.1.8.1 timechange_0.3.0