Last updated: 2025-03-11
Checks: 7 0
Knit directory: misc/analysis/
This reproducible R Markdown analysis was created with workflowr (version 1.7.1). The Checks tab describes the reproducibility checks that were applied when the results were created. The Past versions tab lists the development history.
Great! Since the R Markdown file has been committed to the Git repository, you know the exact version of the code that produced these results.
Great job! The global environment was empty. Objects defined in the global environment can affect the analysis in your R Markdown file in unknown ways. For reproduciblity it’s best to always run the code in an empty environment.
The command set.seed(1) was run prior to running the
code in the R Markdown file. Setting a seed ensures that any results
that rely on randomness, e.g. subsampling or permutations, are
reproducible.
Great job! Recording the operating system, R version, and package versions is critical for reproducibility.
Nice! There were no cached chunks for this analysis, so you can be confident that you successfully produced the results during this run.
Great job! Using relative paths to the files within your workflowr project makes it easier to run your code on other machines.
Great! You are using Git for version control. Tracking code development and connecting the code version to the results is critical for reproducibility.
The results in this page were generated with repository version a4be13a. See the Past versions tab to see a history of the changes made to the R Markdown and HTML files.
Note that you need to be careful to ensure that all relevant files for
the analysis have been committed to Git prior to generating the results
(you can use wflow_publish or
wflow_git_commit). workflowr only checks the R Markdown
file, but you know if there are other scripts or data files that it
depends on. Below is the status of the Git repository when the results
were generated:
Ignored files:
Ignored: .DS_Store
Ignored: .Rhistory
Ignored: .Rproj.user/
Ignored: analysis/.RData
Ignored: analysis/.Rhistory
Ignored: analysis/ALStruct_cache/
Ignored: data/.Rhistory
Ignored: data/methylation-data-for-matthew.rds
Ignored: data/pbmc/
Ignored: data/pbmc_purified.RData
Untracked files:
Untracked: .dropbox
Untracked: Icon
Untracked: analysis/GHstan.Rmd
Untracked: analysis/GTEX-cogaps.Rmd
Untracked: analysis/PACS.Rmd
Untracked: analysis/Rplot.png
Untracked: analysis/SPCAvRP.rmd
Untracked: analysis/abf_comparisons.Rmd
Untracked: analysis/admm_02.Rmd
Untracked: analysis/admm_03.Rmd
Untracked: analysis/bispca.Rmd
Untracked: analysis/cache/
Untracked: analysis/cholesky.Rmd
Untracked: analysis/compare-transformed-models.Rmd
Untracked: analysis/cormotif.Rmd
Untracked: analysis/cp_ash.Rmd
Untracked: analysis/eQTL.perm.rand.pdf
Untracked: analysis/eb_prepilot.Rmd
Untracked: analysis/eb_var.Rmd
Untracked: analysis/ebpmf1.Rmd
Untracked: analysis/ebpmf_sla_text.Rmd
Untracked: analysis/ebpower.Rmd
Untracked: analysis/ebspca_sims.Rmd
Untracked: analysis/explore_psvd.Rmd
Untracked: analysis/fa_check_identify.Rmd
Untracked: analysis/fa_iterative.Rmd
Untracked: analysis/flash_cov_overlapping_groups_init.Rmd
Untracked: analysis/flash_test_tree.Rmd
Untracked: analysis/flashier_newgroups.Rmd
Untracked: analysis/flashier_nmf_triples.Rmd
Untracked: analysis/flashier_pbmc.Rmd
Untracked: analysis/flashier_snn_shifted_prior.Rmd
Untracked: analysis/greedy_ebpmf_exploration_00.Rmd
Untracked: analysis/ieQTL.perm.rand.pdf
Untracked: analysis/lasso_em_03.Rmd
Untracked: analysis/m6amash.Rmd
Untracked: analysis/mash_bhat_z.Rmd
Untracked: analysis/mash_ieqtl_permutations.Rmd
Untracked: analysis/methylation_example.Rmd
Untracked: analysis/mixsqp.Rmd
Untracked: analysis/mr.ash_lasso_init.Rmd
Untracked: analysis/mr.mash.test.Rmd
Untracked: analysis/mr_ash_modular.Rmd
Untracked: analysis/mr_ash_parameterization.Rmd
Untracked: analysis/mr_ash_ridge.Rmd
Untracked: analysis/mv_gaussian_message_passing.Rmd
Untracked: analysis/nejm.Rmd
Untracked: analysis/nmf_bg.Rmd
Untracked: analysis/nonneg_underapprox.Rmd
Untracked: analysis/normal_conditional_on_r2.Rmd
Untracked: analysis/normalize.Rmd
Untracked: analysis/pbmc.Rmd
Untracked: analysis/pca_binary_weighted.Rmd
Untracked: analysis/pca_l1.Rmd
Untracked: analysis/poisson_nmf_approx.Rmd
Untracked: analysis/poisson_shrink.Rmd
Untracked: analysis/poisson_transform.Rmd
Untracked: analysis/qrnotes.txt
Untracked: analysis/ridge_iterative_02.Rmd
Untracked: analysis/ridge_iterative_splitting.Rmd
Untracked: analysis/samps/
Untracked: analysis/sc_bimodal.Rmd
Untracked: analysis/shrinkage_comparisons_changepoints.Rmd
Untracked: analysis/susie_cov.Rmd
Untracked: analysis/susie_en.Rmd
Untracked: analysis/susie_z_investigate.Rmd
Untracked: analysis/svd-timing.Rmd
Untracked: analysis/temp.RDS
Untracked: analysis/temp.Rmd
Untracked: analysis/test-figure/
Untracked: analysis/test.Rmd
Untracked: analysis/test.Rpres
Untracked: analysis/test.md
Untracked: analysis/test_qr.R
Untracked: analysis/test_sparse.Rmd
Untracked: analysis/tree_dist_top_eigenvector.Rmd
Untracked: analysis/z.txt
Untracked: code/multivariate_testfuncs.R
Untracked: code/rqb.hacked.R
Untracked: data/4matthew/
Untracked: data/4matthew2/
Untracked: data/E-MTAB-2805.processed.1/
Untracked: data/ENSG00000156738.Sim_Y2.RDS
Untracked: data/GDS5363_full.soft.gz
Untracked: data/GSE41265_allGenesTPM.txt
Untracked: data/Muscle_Skeletal.ACTN3.pm1Mb.RDS
Untracked: data/P.rds
Untracked: data/Thyroid.FMO2.pm1Mb.RDS
Untracked: data/bmass.HaemgenRBC2016.MAF01.Vs2.MergedDataSources.200kRanSubset.ChrBPMAFMarkerZScores.vs1.txt.gz
Untracked: data/bmass.HaemgenRBC2016.Vs2.NewSNPs.ZScores.hclust.vs1.txt
Untracked: data/bmass.HaemgenRBC2016.Vs2.PreviousSNPs.ZScores.hclust.vs1.txt
Untracked: data/eb_prepilot/
Untracked: data/finemap_data/fmo2.sim/b.txt
Untracked: data/finemap_data/fmo2.sim/dap_out.txt
Untracked: data/finemap_data/fmo2.sim/dap_out2.txt
Untracked: data/finemap_data/fmo2.sim/dap_out2_snp.txt
Untracked: data/finemap_data/fmo2.sim/dap_out_snp.txt
Untracked: data/finemap_data/fmo2.sim/data
Untracked: data/finemap_data/fmo2.sim/fmo2.sim.config
Untracked: data/finemap_data/fmo2.sim/fmo2.sim.k
Untracked: data/finemap_data/fmo2.sim/fmo2.sim.k4.config
Untracked: data/finemap_data/fmo2.sim/fmo2.sim.k4.snp
Untracked: data/finemap_data/fmo2.sim/fmo2.sim.ld
Untracked: data/finemap_data/fmo2.sim/fmo2.sim.snp
Untracked: data/finemap_data/fmo2.sim/fmo2.sim.z
Untracked: data/finemap_data/fmo2.sim/pos.txt
Untracked: data/logm.csv
Untracked: data/m.cd.RDS
Untracked: data/m.cdu.old.RDS
Untracked: data/m.new.cd.RDS
Untracked: data/m.old.cd.RDS
Untracked: data/mainbib.bib.old
Untracked: data/mat.csv
Untracked: data/mat.txt
Untracked: data/mat_new.csv
Untracked: data/matrix_lik.rds
Untracked: data/paintor_data/
Untracked: data/running_data_chris.csv
Untracked: data/running_data_matthew.csv
Untracked: data/temp.txt
Untracked: data/y.txt
Untracked: data/y_f.txt
Untracked: data/zscore_jointLCLs_m6AQTLs_susie_eQTLpruned.rds
Untracked: data/zscore_jointLCLs_random.rds
Untracked: explore_udi.R
Untracked: output/fit.k10.rds
Untracked: output/fit.nn.pbmc.purified.rds
Untracked: output/fit.nn.rds
Untracked: output/fit.nn.s.001.rds
Untracked: output/fit.nn.s.01.rds
Untracked: output/fit.nn.s.1.rds
Untracked: output/fit.nn.s.10.rds
Untracked: output/fit.snn.s.001.rds
Untracked: output/fit.snn.s.01.nninit.rds
Untracked: output/fit.snn.s.01.rds
Untracked: output/fit.varbvs.RDS
Untracked: output/fit2.nn.pbmc.purified.rds
Untracked: output/glmnet.fit.RDS
Untracked: output/snn07.txt
Untracked: output/snn34.txt
Untracked: output/test.bv.txt
Untracked: output/test.gamma.txt
Untracked: output/test.hyp.txt
Untracked: output/test.log.txt
Untracked: output/test.param.txt
Untracked: output/test2.bv.txt
Untracked: output/test2.gamma.txt
Untracked: output/test2.hyp.txt
Untracked: output/test2.log.txt
Untracked: output/test2.param.txt
Untracked: output/test3.bv.txt
Untracked: output/test3.gamma.txt
Untracked: output/test3.hyp.txt
Untracked: output/test3.log.txt
Untracked: output/test3.param.txt
Untracked: output/test4.bv.txt
Untracked: output/test4.gamma.txt
Untracked: output/test4.hyp.txt
Untracked: output/test4.log.txt
Untracked: output/test4.param.txt
Untracked: output/test5.bv.txt
Untracked: output/test5.gamma.txt
Untracked: output/test5.hyp.txt
Untracked: output/test5.log.txt
Untracked: output/test5.param.txt
Unstaged changes:
Modified: .gitignore
Modified: analysis/flashier_log1p.Rmd
Modified: analysis/flashier_sla_text.Rmd
Modified: analysis/logistic_z_scores.Rmd
Modified: analysis/mr_ash_pen.Rmd
Modified: analysis/susie_flash.Rmd
Note that any generated files, e.g. HTML, png, CSS, etc., are not included in this status report because it is ok for generated content to have uncommitted changes.
These are the previous versions of the repository in which changes were
made to the R Markdown (analysis/nmu_em.Rmd) and HTML
(docs/nmu_em.html) files. If you’ve configured a remote Git
repository (see ?wflow_git_remote), click on the hyperlinks
in the table below to view the files as they were in that past version.
| File | Version | Author | Date | Message |
|---|---|---|---|---|
| Rmd | a4be13a | Matthew Stephens | 2025-03-11 | workflowr::wflow_publish("nmu_em.Rmd") |
| html | 8ac1380 | Matthew Stephens | 2025-02-27 | Build site. |
| Rmd | f82707c | Matthew Stephens | 2025-02-27 | workflowr::wflow_publish("nmu_em.Rmd") |
| html | eb0b82b | Matthew Stephens | 2025-02-26 | Build site. |
| Rmd | 19e41fe | Matthew Stephens | 2025-02-26 | wflow_publish("nmu_em.Rmd") |
library("emg")
Loading required package: stats4
Loading required package: moments
library("tictoc")
My goal is to fit a version of the non-negative matrix underapproximation using an EM algorithm.
The model for a data matrix \(A\)
is: \[A = uv' + b + e\] where
\(b_{ij} \sim Exp(\lambda)\), \(e_{ij} \sim N(0,sigma^2)\), and \(u,v\) are non-negative vectors to be
estimated. Alternatively we could write \(A
\sim N(uv' + b,\sigma^2)\). (Note: the distribution of the
sum of independent exponential and gaussian random variables (\(b+e\)) is known as an exponentially
modified gaussian (EMG) distribution. The emg package can
be used to compute the density.)
If \(\sigma^2=0\) then the mle for \(u,v\) (integrating out \(b,e\)) should be a feasible solution to the underapproximation problem. However, introducing \(\sigma>0\) is useful because it allows us to implement an EM algorithm. If \(sigma^2\) is very small (compared with \(1/\lambda\)) then this will approximately solve (a version of) the non-negative matrix underapproximation problem. On the other hand, if \(1/\lambda\) is very small compared with \(\sigma\) then it will be closer to regular NMF.
NOTE: We could potentially use this idea within flashier to put priors on \(u\) and \(v\). Also, for modelling a symmetric matrix \(A\) we could instead fit \(A \sim N(uu'+b, \sigma^2)\).
The ELBO is \[F(u,v,q)= E_q((-1/2\sigma^2)||A-uv'-b||_2^2) + D_{KL}(q,g)\] where \(g\) is the prior on \(b\), \[g(b)=\lambda \exp(-\lambda b).\] Here \(q\) plays the role of the (approximate) posterior distribution on \(b\).
Given \(q\), the ELBO is minimized for \(u,v\) by solving \[\min_{u,v} ||A-\bar{b} - uv'||_2^2.\] Alternatively, any step that reduces this objective function will increase the ELBO. Here we will apply the truncated power method to achieve this.
Given \(u,v\) the ELBO is minimized by for each \(b_{ij}\) by solving \[q(b) \propto g(b) \exp((-1/2\sigma^2)(x_{ij}-b)^2) \propto \exp((-1/2\sigma^2)[b^2-2(x_{ij}-\lambda \sigma^2)b])\] where \(x_{ij} = A_ij - u_i v_j\). This is a truncated normal distribution, \[ q(b_{ij}) = N_+(x_{ij}-\lambda \sigma^2, \sigma^2)\]. Fortunately, the mean of this distribution is easily computed.
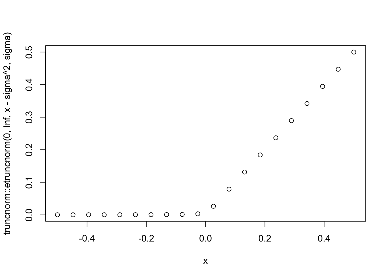
Note: if \(\sigma\) is very small then the mean of this truncated normal looks close to \((x)_+\).
sigma=0.01
x = seq(-0.5,0.5,length=20)
plot(x,truncnorm::etruncnorm(0,Inf,x-sigma^2,sigma))

| Version | Author | Date |
|---|---|---|
| 8ac1380 | Matthew Stephens | 2025-02-27 |
I’m going to try the symmetric case (\(A\) symmetric; \(u=v\)). First I simulate some non-negative data for testing. A is a block covariance matrix of 0s and 1s plus non-negative noise.
set.seed(1)
n = 10
maxiter = 1000
x = cbind(c(rep(1,n),rep(0,n)), c(rep(0,n),rep(1,n)))
E = matrix(0.1*rexp(2*n*2*n),nrow=2*n)
E = E+t(E) #symmetric errors
A = x %*% t(x) + E
image(A)

I’m going to solve the symmetric nmf method by the thresholded power iteration, \[u \leftarrow (Au)_+\] Note: this is not an algorithm I can find a reference for but I believe it is true that, on rescaling u to have unit norm, this iteration decreases \(||A-uu'||\) subject to \(u>0\) \(||u||=1\). Then you can set \(d=u'Au\) to minimize \(||A-duu'||^2\).
#truncate and normalize function
trunc_and_norm = function(u){
uplus = ifelse(u>0,u,0)
if(!all(uplus==0))
uplus = uplus/sqrt(sum(uplus^2))
return(uplus)
}
loglik_emg = function(A,u,d,lambda,sigma){
R = A- d * u %*% t(u)
sum(demg(R,lambda=lambda,sigma=sigma,log=TRUE))
}
nmu_em = function(A, lambda=1, sigma=1, maxiter=100){
b = matrix(0,nrow=nrow(A),ncol=ncol(A))
# initialize u by svd (check both u and -u since either could work)
u = svd(A)$u[,1]
u1 = trunc_and_norm(u)
u2 = trunc_and_norm(-u)
if(t(u1) %*% A %*% u1 > t(u2) %*% A %*% u2){
u = u1
} else {
u = u2
}
d = drop(t(u) %*% (A-b) %*% u)
loglik = loglik_emg(A,u,d,lambda,sigma)
for(i in 1:maxiter){
u = trunc_and_norm((A-b) %*% u)
d = drop(t(u) %*% (A-b) %*% u)
b = matrix(truncnorm::etruncnorm(a=0,mean= A-d*u %*% t(u)-lambda*sigma^2,sd=sigma),nrow=2*n)
loglik = c(loglik,loglik_emg(A,u,d,lambda,sigma))
}
d = drop(t(u) %*% (A-b) %*% u)
return(list(u=u, d=d, b=b, loglik = loglik))
}
fit = nmu_em(A, 1, 1)
image(fit$u %*% t(fit$u))

min(A- fit$d * fit$u %*% t(fit$u))
[1] 0.008737816
hist(A- fit$d * fit$u %*% t(fit$u))

| Version | Author | Date |
|---|---|---|
| 8ac1380 | Matthew Stephens | 2025-02-27 |
plot(fit$loglik[-1])

fit = nmu_em(A, 1, 0.1)
image(fit$u %*% t(fit$u))

| Version | Author | Date |
|---|---|---|
| 8ac1380 | Matthew Stephens | 2025-02-27 |
min(A- fit$d * fit$u %*% t(fit$u))
[1] 0.008737816
hist(A- fit$d * fit$u %*% t(fit$u))

| Version | Author | Date |
|---|---|---|
| 8ac1380 | Matthew Stephens | 2025-02-27 |
plot(fit$loglik[-1])

Note: if lambda is too small then the fit gets absorbed into b instead of u. This makes sense.
fit = nmu_em(A, .1, 1)
image(fit$u %*% t(fit$u))

image(fit$b)

| Version | Author | Date |
|---|---|---|
| 8ac1380 | Matthew Stephens | 2025-02-27 |
More generally, if lambda and sigma are not appropriate this is unlikely to work well (note that the log-likelihood is not strictly increasing here, but is stable to 3dp so it is possible this is just numerical error rather than a bug.)
fit = nmu_em(A, 100, 100)
image(fit$u %*% t(fit$u))

image(A-fit$d*fit$u %*% t(fit$u))

image(fit$b)

plot(fit$loglik)

fit$loglik
[1] -2209.649 -2209.649 -2209.649 -2209.649 -2209.649 -2209.649 -2209.649
[8] -2209.649 -2209.649 -2209.649 -2209.649 -2209.649 -2209.649 -2209.649
[15] -2209.649 -2209.649 -2209.649 -2209.649 -2209.649 -2209.649 -2209.649
[22] -2209.649 -2209.649 -2209.649 -2209.649 -2209.649 -2209.649 -2209.649
[29] -2209.649 -2209.649 -2209.649 -2209.649 -2209.649 -2209.649 -2209.649
[36] -2209.649 -2209.649 -2209.649 -2209.649 -2209.649 -2209.649 -2209.649
[43] -2209.649 -2209.649 -2209.649 -2209.649 -2209.649 -2209.649 -2209.649
[50] -2209.649 -2209.649 -2209.649 -2209.649 -2209.649 -2209.649 -2209.649
[57] -2209.649 -2209.649 -2209.649 -2209.649 -2209.649 -2209.649 -2209.649
[64] -2209.649 -2209.649 -2209.649 -2209.649 -2209.649 -2209.649 -2209.649
[71] -2209.649 -2209.649 -2209.649 -2209.649 -2209.649 -2209.649 -2209.649
[78] -2209.649 -2209.649 -2209.649 -2209.649 -2209.649 -2209.649 -2209.649
[85] -2209.649 -2209.649 -2209.649 -2209.649 -2209.649 -2209.649 -2209.649
[92] -2209.649 -2209.649 -2209.649 -2209.649 -2209.649 -2209.649 -2209.649
[99] -2209.649 -2209.649 -2209.649
Note: i did try applying this, accidentally, to a matrix where some A were negative, so there is no underapproximation solution. It still did something sensible, effectively trying to avoid reducing the negative entries any further. This is a nice feature.
I consider three possibilies. The first is a method of moments that is very simple.
Note that \[E(A-uv') = 1/\lambda\] and \[E(A-uv')^2 = 1/\lambda^2 + \sigma^2\]. So the method of moments gives \(\lambda = 1/mean(A-uv')\) and \(\sigma^2 = mean((A-uv')^2) - mean(A-uv')^2 = var(A-uv')\).
The second is maximum likelihood estimation of both lambda and sigma, done numerically.
The third is to estimate lambda by method of moments, and numerically optimize over sigma (I tried this because very preliminary results suggested that the MoM estimate for lambda may be more stable than that for sigma.)
The following code implements this idea (repeats estimating lambda,sigma up to 5 times). Note that this is really just an initial try. In practice, if we want an underapproximation, we might want to do something to ensure that sigma is small. Here I just initialize sigma to be small, but we need to think more about this, especially since we would like the method to be invariant to scaling of \(A\).
One possibility would be to initialize sigma to be the estimate based
on the first PC,
sigma= sqrt(mean((A - A.svd$d[1] * u %*% t(u))^2))
but maybe that is still too big since what we really want is that sigma
is the residual when all of the (nonnegative) factors are taken out.
Another possibility is to fix sigma by guessing that, say, the
nonnegative factors will, in total, explain 99% of the variance.
#return the difference between the last and next-to-last elements of x
delta = function(x){
return(x[length(x)]- x[length(x)-1])
}
nmu_em_estlambda = function(A, maxiter=100, lambda=1, sigma=0.1, est.method="mle.sigma", b.init = matrix(0,nrow=nrow(A),ncol=ncol(A))){
b = b.init
# if b.init supplied, use it to estimate lambda and sigma
# this maybe only makes sense if we use the low rank approx of A to estimate b
if(!missing(b.init)){
lambda = 1/mean(b)
sigma = sqrt(mean((A-b)^2))
}
# initialize u by svd (check both u and -u since either could work)
A.svd = svd(A)
u = A.svd$u[,1]
u1 = trunc_and_norm(u)
u2 = trunc_and_norm(-u)
if(t(u1) %*% A %*% u1 > t(u2) %*% A %*% u2){
u = u1
} else {
u = u2
}
d = drop(t(u) %*% (A-b) %*% u)
b = matrix(truncnorm::etruncnorm(a=0,mean= A-d*u %*% t(u)-lambda*sigma^2,sd=sigma),nrow=2*n)
loglik = loglik_emg(A,u,d,lambda,sigma)
for(j in 1:5){
for(i in 1:maxiter){
u = trunc_and_norm((A-b) %*% u)
d = drop(t(u) %*% (A-b) %*% u)
b = matrix(truncnorm::etruncnorm(a=0,mean= A-d*u %*% t(u)-lambda*sigma^2,sd=sigma),nrow=2*n)
loglik = c(loglik, loglik_emg(A,u,d,lambda,sigma))
if(delta(loglik)<1e-3) break;
}
lambda = 1/mean(A-d * u %*% t(u)) #method of moments estimates
sigma = sd(A-d * u %*% t(u))
if(est.method == "mle.both"){
fit.mle = mle(function(llambda,lsigma) {
-loglik_emg(A, u, d, exp(llambda),exp(lsigma))
}, method = "L-BFGS-B",lower = c(-10,-10), start =c(log(lambda),log(sigma)))
lambda = exp(coef(fit.mle)[1])
sigma = exp(coef(fit.mle)[2])
}
if(est.method == "mle.sigma"){
fit.mle = mle(function(lsigma) {
-loglik_emg(A, u, d, lambda,exp(lsigma))
}, method = "Brent", lower=c(-10), upper = c(10), start =c(log(sigma)))
sigma = exp(coef(fit.mle)[1])
}
loglik = c(loglik, loglik_emg(A,u,d,lambda,sigma))
if(delta(loglik)<1e-3) break;
}
d = drop(t(u) %*% (A-b) %*% u)
return(list(u=u, d=d, b=b, lambda=lambda, sigma=sigma, loglik = loglik))
}
Try it out. Note that MoM estimation of lambda, sigma decreases the loglikelihood.
set.seed(1)
n = 10
maxiter = 1000
x = cbind(c(rep(1,n),rep(0,n)), c(rep(0,n),rep(1,n)))
E = matrix(0.1*rexp(2*n*2*n),nrow=2*n)
E = E+t(E) #symmetric errors
A = x %*% t(x) + E
image(A)

fit.mom = nmu_em_estlambda(A,est.method="mom")
fit.mle.both = nmu_em_estlambda(A,est.method="mle.both")
fit.mle.sigma = nmu_em_estlambda(A,est.method="mle.sigma")
fit.mom$lambda
[1] 2.220807
fit.mom$sigma
[1] 0.447544
fit.mle.both$lambda
llambda
2.235999
fit.mle.both$sigma
lsigma
0.001436343
fit.mle.sigma$lambda
[1] 2.235889
fit.mle.sigma$sigma
lsigma
0.00144136
Note that estimates of lambda,sigma from mle.both and mle.sigma are
almost identical. Also although estimates for lambda, sigma vary with
mom, the estimated u is very similar.
plot(fit.mom$u)
points(fit.mle.both$u,col=2,pch=2)
points(fit.mle.sigma$u,col=3,pch=".")

plot(fit.mle.both$loglik,col=2)
points(fit.mom$loglik)
points(fit.mle.sigma$loglik,col=3,pch=".")

Try a tree, and iteratively removing factors. We can see this gives something close to the result we want. One question is why this happens because there seems to be a “better” solution even with underapproximation: I believe you can fit this tree with only four factors. This needs more investigation.
set.seed(1)
n = 40
x = cbind(c(rep(1,n),rep(0,n)), c(rep(0,n),rep(1,n)), c(rep(1,n/2),rep(0,3*n/2)), c(rep(0,n/2), rep(1,n/2), rep(0,n)), c(rep(0,n),rep(1,n/2),rep(0,n/2)), c(rep(0,3*n/2),rep(1,n/2)))
E = matrix(0.1*rexp(2*n*2*n),nrow=2*n)
E = E+t(E) #symmetric errors
A = x %*% t(x) + E
Method of moments:
A = x %*% t(x) + E
par(mfcol=c(3,3),mai=rep(0.2,4))
image(A)
tic()
for(i in 1:8){
fit = nmu_em_estlambda(A,est.method = "mom")
A = A-fit$d*fit$u %*% t(fit$u)
fit$lambda
fit$sigma
plot(fit$u)
}

toc()
13.232 sec elapsed
Estimate sigma by mle (note that this is quite a bit slower).
A = x %*% t(x) + E
par(mfcol=c(3,3),mai=rep(0.2,4))
image(A)
tic()
for(i in 1:8){
fit = nmu_em_estlambda(A,est.method = "mle.sigma")
A = A-fit$d*fit$u %*% t(fit$u)
fit$lambda
fit$sigma
plot(fit$u)
}

toc()
43.886 sec elapsed
Here I try a tree with a stronger diagonal; the idea is that this might cause it to remove the bottom branches first, which might break the whole thing? However it continues to work quite well.
set.seed(1)
n = 40
x = cbind(c(rep(1,n),rep(0,n)), c(rep(0,n),rep(1,n)), c(rep(1,n/2),rep(0,3*n/2)), c(rep(0,n/2), rep(1,n/2), rep(0,n)), c(rep(0,n),rep(1,n/2),rep(0,n/2)), c(rep(0,3*n/2),rep(1,n/2)))
E = matrix(0.1*rexp(2*n*2*n),nrow=2*n)
E = E+t(E) #symmetric errors
A = x %*% diag(c(1,1,3,3,3,3)) %*% t(x) + E
par(mfcol=c(3,3),mai=rep(0.2,4))
image(A)
tic()
for(i in 1:8){
fit = nmu_em_estlambda(A,est.method = "mom")
A = A-fit$d*fit$u %*% t(fit$u)
fit$lambda
fit$sigma
plot(fit$u)
}

toc()
12.934 sec elapsed
A = x %*% diag(c(1,1,3,3,3,3)) %*% t(x) + E
par(mfcol=c(3,3),mai=rep(0.2,4))
image(A)
tic()
for(i in 1:8){
fit = nmu_em_estlambda(A,est.method = "mle.sigma")
A = A-fit$d*fit$u %*% t(fit$u)
fit$lambda
fit$sigma
plot(fit$u)
}

toc()
47.595 sec elapsed
Here I try an even stronger diagonal. Interestingly it still does not totally break it (one factor becomes non-binar), and does not find the diagonal first.
A = x %*% diag(c(1,1,8,8,8,8)) %*% t(x) + E
par(mfcol=c(3,3),mai=rep(0.2,4))
image(A)
tic()
for(i in 1:8){
fit = nmu_em_estlambda(A,est.method = "mom")
A = A-fit$d*fit$u %*% t(fit$u)
fit$lambda
fit$sigma
plot(fit$u)
}

toc()
12.326 sec elapsed
Try mle.sigma
A = x %*% diag(c(1,1,8,8,8,8)) %*% t(x) + E
par(mfcol=c(3,3),mai=rep(0.2,4))
image(A)
tic()
for(i in 1:8){
fit = nmu_em_estlambda(A,est.method = "mle.sigma")
A = A-fit$d*fit$u %*% t(fit$u)
fit$lambda
fit$sigma
plot(fit$u)
}

toc()
26.97 sec elapsed
I think it could be possible to extend the prior on b to a mixture of exponentials (using code from ashr/ebnm for exponential mixtures). That might be worth trying.
One thought is that we could get a pretty good estimate of b from an initial low-rank approximation (eg PCA), and then do this process of NMU taking advantage of the known b. One motivation is to avoid the problem of overremoving things despite the nmu constraint - eg when it is a tree, but the bottom branches are found before the lower branches.
Here, as a first investigation of 2, I try initializing b using an SVD. This also allows me to easily fix lambda and sigma based on that estimated b. However, I found the results were very sensitive to the values of lambda and sigma, and also the number of iterations.
Here are the result for estimated lambda=0.37,sigma=0.12:
set.seed(1)
n = 40
x = cbind(c(rep(1,n),rep(0,n)), c(rep(0,n),rep(1,n)), c(rep(1,n/2),rep(0,3*n/2)), c(rep(0,n/2), rep(1,n/2), rep(0,n)), c(rep(0,n),rep(1,n/2),rep(0,n/2)), c(rep(0,3*n/2),rep(1,n/2)))
E = matrix(0.1*rexp(2*n*2*n),nrow=2*n)
E = E+t(E) #symmetric errors
A = x %*% diag(c(1,1,8,8,8,8)) %*% t(x) + E
A.svd = svd(A)
b = A.svd$u[,1:6] %*% diag(A.svd$d[1:6]) %*% t(A.svd$v[,1:6])
set.seed(2)
lambda = 1/mean(b)
sigma = sqrt(mean((A-b)^2))
lambda
[1] 0.3703403
sigma
[1] 0.1297278
u = rnorm(80)
for(i in 1:100){
u = trunc_and_norm((A-b) %*% u)
d = drop(t(u) %*% (A-b) %*% u)
b = matrix(truncnorm::etruncnorm(a=0,mean= A-d*u %*% t(u)-lambda*sigma^2,sd=sigma),nrow=2*n)
}
plot(u)

This is fixed lambda=1,sigma=0.1. Note that the results after 1000 iterations look pretty different from 100 iterations.
set.seed(2)
b = A.svd$u[,1:6] %*% diag(A.svd$d[1:6]) %*% t(A.svd$v[,1:6])
lambda = 1
sigma = 0.1
u = rnorm(80)
for(i in 1:100){
u = trunc_and_norm((A-b) %*% u)
d = drop(t(u) %*% (A-b) %*% u)
b = matrix(truncnorm::etruncnorm(a=0,mean= A-d*u %*% t(u)-lambda*sigma^2,sd=sigma),nrow=2*n)
}
plot(u)

set.seed(2)
b = A.svd$u[,1:6] %*% diag(A.svd$d[1:6]) %*% t(A.svd$v[,1:6])
lambda = 1
sigma = 0.1
u = rnorm(80)
for(i in 1:1000){
u = trunc_and_norm((A-b) %*% u)
d = drop(t(u) %*% (A-b) %*% u)
b = matrix(truncnorm::etruncnorm(a=0,mean= A-d*u %*% t(u)-lambda*sigma^2,sd=sigma),nrow=2*n)
}
plot(u)

#lambda=1
#sigma=0.1
# par(mfcol=c(3,3))
# image(A)
# fit = nmu_em_estlambda(A,b.init=b)
# fit$lambda
# fit$sigma
# image(fit$u %*% t(fit$u))
#
# A = A-fit$d*fit$u %*% t(fit$u)
# A.svd = svd(A)
# b = A.svd$u[,1:6] %*% diag(A.svd$d[1:6]) %*% t(A.svd$v[,1:6])
#
# fit = nmu_em_estlambda(A,b.init=b)
# image(fit$u %*% t(fit$u))
#
# A = A-fit$d*fit$u %*% t(fit$u)
# fit = nmu_em_estlambda(A)
# image(fit$u %*% t(fit$u))
#
# A = A-fit$d*fit$u %*% t(fit$u)
# fit = nmu_em_estlambda(A)
# image(fit$u %*% t(fit$u))
#
# A = A-fit$d*fit$u %*% t(fit$u)
# fit = nmu_em_estlambda(A)
# image(fit$u %*% t(fit$u))
#
# A = A-fit$d*fit$u %*% t(fit$u)
# fit = nmu_em_estlambda(A)
# image(fit$u %*% t(fit$u))
#
# A = A-fit$d*fit$u %*% t(fit$u)
# fit = nmu_em_estlambda(A)
# image(fit$u %*% t(fit$u))
#
# A = A-fit$d*fit$u %*% t(fit$u)
# fit = nmu_em_estlambda(A)
# image(fit$u %*% t(fit$u))
#
I’m not entirely satisfied with the way we estimate lambda,sigma - that needs some thought I think.
Also, I note that the result can depend on the scale of \(A,\lambda, \sigma\). We might want to frame the problem a bit differently to avoid that… eg by \(A = \sigma(uv'+b+e)\) where \(e \sim N(0,1)\) and \(b \sim Exp(\lambda)\). This could help make the approach scale invariant – that is, multiplying A by a constant would effectively not change the solution – which seems desirable. (Another simpler way to do this would be to simply to scale A to have mean squared values of 1 before proceeding.)
We could try \[A = \sigma(uv' + b + e)\] where \(u,v\) non-negative, \(e \sim N(0,1)\) and \(b\sim Exp(lambda)\).
The ELBO is \[F(u,v,q)= E_q((-1/2\sigma^2)||A-\sigma uv'-\sigma b||_2^2) + D_{KL}(q,g)\] where \(g\) is the prior on \(b\), \[g(b)=\lambda \exp(-\lambda b).\] Here \(q\) plays the role of the (approximate) posterior distribution on \(b\).
Given \(q\), this is minimized for \(u,v\) by solving \[\min_{u,v} ||A/\sigma -\bar{b} - uv'||_2^2\]
Given \(u,v\) this is minimized by for each \(b_{ij}\) by solving \[q(b) \propto g(b) \exp((-1/2)(x_{ij} - b)^2) \propto \exp((-1/2)[b^2-2(x_{ij}-\lambda)b])\] where \(x_{ij} = A_ij/\sigma - u_i v_j\). This is a truncated normal distribution, \[q(b_{ij}) = N_+(x_{ij}-\lambda, 1)\].
sessionInfo()
R version 4.4.2 (2024-10-31)
Platform: aarch64-apple-darwin20
Running under: macOS Sequoia 15.3.1
Matrix products: default
BLAS: /Library/Frameworks/R.framework/Versions/4.4-arm64/Resources/lib/libRblas.0.dylib
LAPACK: /Library/Frameworks/R.framework/Versions/4.4-arm64/Resources/lib/libRlapack.dylib; LAPACK version 3.12.0
locale:
[1] en_US.UTF-8/en_US.UTF-8/en_US.UTF-8/C/en_US.UTF-8/en_US.UTF-8
time zone: America/Chicago
tzcode source: internal
attached base packages:
[1] stats4 stats graphics grDevices utils datasets methods
[8] base
other attached packages:
[1] tictoc_1.2.1 emg_1.0.9 moments_0.14.1
loaded via a namespace (and not attached):
[1] vctrs_0.6.5 cli_3.6.3 knitr_1.49 rlang_1.1.5
[5] xfun_0.50 stringi_1.8.4 promises_1.3.2 jsonlite_1.8.9
[9] workflowr_1.7.1 glue_1.8.0 rprojroot_2.0.4 git2r_0.35.0
[13] htmltools_0.5.8.1 httpuv_1.6.15 sass_0.4.9 rmarkdown_2.29
[17] evaluate_1.0.3 jquerylib_0.1.4 tibble_3.2.1 fastmap_1.2.0
[21] yaml_2.3.10 lifecycle_1.0.4 whisker_0.4.1 stringr_1.5.1
[25] compiler_4.4.2 fs_1.6.5 Rcpp_1.0.14 pkgconfig_2.0.3
[29] rstudioapi_0.17.1 later_1.4.1 truncnorm_1.0-9 digest_0.6.37
[33] R6_2.5.1 pillar_1.10.1 magrittr_2.0.3 bslib_0.9.0
[37] tools_4.4.2 cachem_1.1.0