Last updated: 2021-02-17
Checks: 7 0
Knit directory: misc/analysis/
This reproducible R Markdown analysis was created with workflowr (version 1.6.2). The Checks tab describes the reproducibility checks that were applied when the results were created. The Past versions tab lists the development history.
Great! Since the R Markdown file has been committed to the Git repository, you know the exact version of the code that produced these results.
Great job! The global environment was empty. Objects defined in the global environment can affect the analysis in your R Markdown file in unknown ways. For reproduciblity it’s best to always run the code in an empty environment.
The command set.seed(1) was run prior to running the code in the R Markdown file. Setting a seed ensures that any results that rely on randomness, e.g. subsampling or permutations, are reproducible.
Great job! Recording the operating system, R version, and package versions is critical for reproducibility.
Nice! There were no cached chunks for this analysis, so you can be confident that you successfully produced the results during this run.
Great job! Using relative paths to the files within your workflowr project makes it easier to run your code on other machines.
Great! You are using Git for version control. Tracking code development and connecting the code version to the results is critical for reproducibility.
The results in this page were generated with repository version fb0c630. See the Past versions tab to see a history of the changes made to the R Markdown and HTML files.
Note that you need to be careful to ensure that all relevant files for the analysis have been committed to Git prior to generating the results (you can use wflow_publish or wflow_git_commit). workflowr only checks the R Markdown file, but you know if there are other scripts or data files that it depends on. Below is the status of the Git repository when the results were generated:
Ignored files:
Ignored: .DS_Store
Ignored: .Rhistory
Ignored: .Rproj.user/
Ignored: analysis/.RData
Ignored: analysis/.Rhistory
Ignored: analysis/ALStruct_cache/
Ignored: data/.Rhistory
Ignored: data/pbmc/
Untracked files:
Untracked: .dropbox
Untracked: Icon
Untracked: analysis/GHstan.Rmd
Untracked: analysis/GTEX-cogaps.Rmd
Untracked: analysis/PACS.Rmd
Untracked: analysis/Rplot.png
Untracked: analysis/SPCAvRP.rmd
Untracked: analysis/admm_02.Rmd
Untracked: analysis/admm_03.Rmd
Untracked: analysis/compare-transformed-models.Rmd
Untracked: analysis/cormotif.Rmd
Untracked: analysis/cp_ash.Rmd
Untracked: analysis/eQTL.perm.rand.pdf
Untracked: analysis/eb_prepilot.Rmd
Untracked: analysis/eb_var.Rmd
Untracked: analysis/ebmr_illustration.Rmd
Untracked: analysis/ebpmf1.Rmd
Untracked: analysis/flash_test_tree.Rmd
Untracked: analysis/flash_tree.Rmd
Untracked: analysis/ieQTL.perm.rand.pdf
Untracked: analysis/lasso_em_03.Rmd
Untracked: analysis/m6amash.Rmd
Untracked: analysis/mash_bhat_z.Rmd
Untracked: analysis/mash_ieqtl_permutations.Rmd
Untracked: analysis/mixsqp.Rmd
Untracked: analysis/mr.ash_lasso_init.Rmd
Untracked: analysis/mr.mash.test.Rmd
Untracked: analysis/mr_ash_modular.Rmd
Untracked: analysis/mr_ash_parameterization.Rmd
Untracked: analysis/mr_ash_pen.Rmd
Untracked: analysis/mr_ash_ridge.Rmd
Untracked: analysis/mv_gaussian_message_passing.Rmd
Untracked: analysis/nejm.Rmd
Untracked: analysis/nmf_bg.Rmd
Untracked: analysis/normal_conditional_on_r2.Rmd
Untracked: analysis/normalize.Rmd
Untracked: analysis/pbmc.Rmd
Untracked: analysis/poisson_transform.Rmd
Untracked: analysis/pseudodata.Rmd
Untracked: analysis/qrnotes.txt
Untracked: analysis/ridge_iterative_02.Rmd
Untracked: analysis/ridge_iterative_splitting.Rmd
Untracked: analysis/samps/
Untracked: analysis/sc_bimodal.Rmd
Untracked: analysis/shrinkage_comparisons_changepoints.Rmd
Untracked: analysis/susie_en.Rmd
Untracked: analysis/susie_z_investigate.Rmd
Untracked: analysis/svd-timing.Rmd
Untracked: analysis/temp.RDS
Untracked: analysis/temp.Rmd
Untracked: analysis/test-figure/
Untracked: analysis/test.Rmd
Untracked: analysis/test.Rpres
Untracked: analysis/test.md
Untracked: analysis/test_qr.R
Untracked: analysis/test_sparse.Rmd
Untracked: analysis/z.txt
Untracked: code/multivariate_testfuncs.R
Untracked: code/rqb.hacked.R
Untracked: data/4matthew/
Untracked: data/4matthew2/
Untracked: data/E-MTAB-2805.processed.1/
Untracked: data/ENSG00000156738.Sim_Y2.RDS
Untracked: data/GDS5363_full.soft.gz
Untracked: data/GSE41265_allGenesTPM.txt
Untracked: data/Muscle_Skeletal.ACTN3.pm1Mb.RDS
Untracked: data/Thyroid.FMO2.pm1Mb.RDS
Untracked: data/bmass.HaemgenRBC2016.MAF01.Vs2.MergedDataSources.200kRanSubset.ChrBPMAFMarkerZScores.vs1.txt.gz
Untracked: data/bmass.HaemgenRBC2016.Vs2.NewSNPs.ZScores.hclust.vs1.txt
Untracked: data/bmass.HaemgenRBC2016.Vs2.PreviousSNPs.ZScores.hclust.vs1.txt
Untracked: data/eb_prepilot/
Untracked: data/finemap_data/fmo2.sim/b.txt
Untracked: data/finemap_data/fmo2.sim/dap_out.txt
Untracked: data/finemap_data/fmo2.sim/dap_out2.txt
Untracked: data/finemap_data/fmo2.sim/dap_out2_snp.txt
Untracked: data/finemap_data/fmo2.sim/dap_out_snp.txt
Untracked: data/finemap_data/fmo2.sim/data
Untracked: data/finemap_data/fmo2.sim/fmo2.sim.config
Untracked: data/finemap_data/fmo2.sim/fmo2.sim.k
Untracked: data/finemap_data/fmo2.sim/fmo2.sim.k4.config
Untracked: data/finemap_data/fmo2.sim/fmo2.sim.k4.snp
Untracked: data/finemap_data/fmo2.sim/fmo2.sim.ld
Untracked: data/finemap_data/fmo2.sim/fmo2.sim.snp
Untracked: data/finemap_data/fmo2.sim/fmo2.sim.z
Untracked: data/finemap_data/fmo2.sim/pos.txt
Untracked: data/logm.csv
Untracked: data/m.cd.RDS
Untracked: data/m.cdu.old.RDS
Untracked: data/m.new.cd.RDS
Untracked: data/m.old.cd.RDS
Untracked: data/mainbib.bib.old
Untracked: data/mat.csv
Untracked: data/mat.txt
Untracked: data/mat_new.csv
Untracked: data/matrix_lik.rds
Untracked: data/paintor_data/
Untracked: data/running_data_chris.csv
Untracked: data/running_data_matthew.csv
Untracked: data/temp.txt
Untracked: data/y.txt
Untracked: data/y_f.txt
Untracked: data/zscore_jointLCLs_m6AQTLs_susie_eQTLpruned.rds
Untracked: data/zscore_jointLCLs_random.rds
Untracked: explore_udi.R
Untracked: output/fit.k10.rds
Untracked: output/fit.varbvs.RDS
Untracked: output/glmnet.fit.RDS
Untracked: output/test.bv.txt
Untracked: output/test.gamma.txt
Untracked: output/test.hyp.txt
Untracked: output/test.log.txt
Untracked: output/test.param.txt
Untracked: output/test2.bv.txt
Untracked: output/test2.gamma.txt
Untracked: output/test2.hyp.txt
Untracked: output/test2.log.txt
Untracked: output/test2.param.txt
Untracked: output/test3.bv.txt
Untracked: output/test3.gamma.txt
Untracked: output/test3.hyp.txt
Untracked: output/test3.log.txt
Untracked: output/test3.param.txt
Untracked: output/test4.bv.txt
Untracked: output/test4.gamma.txt
Untracked: output/test4.hyp.txt
Untracked: output/test4.log.txt
Untracked: output/test4.param.txt
Untracked: output/test5.bv.txt
Untracked: output/test5.gamma.txt
Untracked: output/test5.hyp.txt
Untracked: output/test5.log.txt
Untracked: output/test5.param.txt
Unstaged changes:
Modified: analysis/ash_delta_operator.Rmd
Modified: analysis/ash_pois_bcell.Rmd
Modified: analysis/lasso_em.Rmd
Modified: analysis/minque.Rmd
Modified: analysis/mr_missing_data.Rmd
Modified: analysis/ridge_admm.Rmd
Modified: analysis/vamp_01.Rmd
Note that any generated files, e.g. HTML, png, CSS, etc., are not included in this status report because it is ok for generated content to have uncommitted changes.
These are the previous versions of the repository in which changes were made to the R Markdown (analysis/ridge.hyperparam.convergence.Rmd) and HTML (docs/ridge.hyperparam.convergence.html) files. If you’ve configured a remote Git repository (see ?wflow_git_remote), click on the hyperlinks in the table below to view the files as they were in that past version.
| File | Version | Author | Date | Message |
|---|---|---|---|---|
| Rmd | 4983175 | Matthew Stephens | 2021-02-17 | workflowr::wflow_rename(“ridge.nonconvex.Rmd”, “ridge.hyperparam.convergence.Rmd”) |
| html | 4983175 | Matthew Stephens | 2021-02-17 | workflowr::wflow_rename(“ridge.nonconvex.Rmd”, “ridge.hyperparam.convergence.Rmd”) |
During various simulations I found examples where EB ridge seemed to converge to different hyperparameters depending on initialization. This suggested the log-likelihood might be multi-modal. Here I investigate this.
First I experimented to find a small simulation that exhibited this behaviour. In this example the difference in final elbo is not large, but it is noticeable nonetheless about (0.15 log-likelihood unit). Increasing n and p can give examples with more extreme differences.
library(ebmr.alpha)
set.seed(12)
n <- 100
p <- 200
p_causal <- 100 # number of causal variables (simulated effects N(0,1))
pve <- 0.99
sim=list()
sim$X = matrix(rnorm(n*p,sd=1),nrow=n)
B <- rep(0,p)
causal_variables <- sample(x=(1:p), size=p_causal)
B[causal_variables] <- rnorm(n=p_causal, mean=0, sd=1)
sim$B = B
sim$Y = sim$X %*% sim$B
sigma2 = ((1-pve)/(pve))*sd(sim$Y)^2
E = rnorm(n,sd = sqrt(sigma2))
sim$Y = sim$Y + E
fit.init = ebmr.init(sim$X,sim$Y,sb2 = 1, residual_variance=1 )
fit.ebr = ebmr.update(fit.init, maxiter = 20, ebnv_fn = ebnv.pm)
fit.init2 = ebmr.init(sim$X,sim$Y,sb2 = 0.1, residual_variance=0.01 )
fit.ebr2 = ebmr.update(fit.init2, maxiter = 20, ebnv_fn = ebnv.pm)
fit.ebr$elbo
[1] -Inf -364.2920 -364.2596 -364.2596 -364.2596
fit.ebr2$elbo
[1] -Inf -364.4116 -364.4116 -364.4116 -364.4116 -364.4116 -364.4116
[8] -364.4116 -364.4116 -364.4116 -364.4116 -364.4116 -364.4116 -364.4116
[15] -364.4116 -364.4116 -364.4116 -364.4116 -364.4116 -364.4116 -364.4116
To get a better idea of what is going on I try running the EM steps directly. The code uses SVD of X to turn the problem of estimating hyperparameters in ridge regression into a different problem: estimating he hyperparmaters in the independent measumrements model \[ytilde_j \sim N(0, s2 * (1+sb2 d2_j))\] The code inridge_indep_em3 fits this by EM, as given in more details here.
Xtilde = sim$X
Xtilde.svd = svd(Xtilde)
# maximum likelihood estimation
ytilde = drop(t(Xtilde.svd$u) %*% sim$Y)
df = length(sim$Y) - length(ytilde)
ss = sum(sim$Y^2) - sum(ytilde^2)
d2 = Xtilde.svd$d^2
yt.em1 = ebmr.alpha:::ridge_indep_em3(ytilde, d2, ss, df, tol=1e-8, maxiter=10000, s2.init = 1, sb2.init = 1, update_s2=TRUE)
yt.em2 = ebmr.alpha:::ridge_indep_em3(ytilde, d2, ss, df, tol=1e-8, maxiter=10000, s2.init = .01, sb2.init = .1, update_s2=TRUE)
sum(dnorm(ytilde, 0, sd = sqrt(yt.em1$s2* (1+d2*yt.em1$sb2)), log=TRUE))
[1] -364.2596
sum(dnorm(ytilde, 0, sd = sqrt(yt.em2$s2* (1+d2*yt.em2$sb2)), log=TRUE))
[1] -364.4116
Let’s look at this log-likelihood surface more carefully. Here the parameters are plotted on the log scale.
loglik = function(s2,sb2){
sum(dnorm(ytilde, 0, sd = sqrt(s2* (1+d2*sb2)), log=TRUE))
}
n1=n2=100
ll = matrix(0,nrow=n1,ncol=n2)
ls2.seq = seq(-4.6,1.2,length=n1)
lsb2.seq = seq(-2,4.1,length=n2)
for(i in 1:n1){
for(j in 1:n2)
ll[i,j] = loglik(exp(ls2.seq[i]),exp(lsb2.seq[j]))
}
contour(ls2.seq,lsb2.seq,ll,levels = seq(-364.2,-364.5,length=10))

| Version | Author | Date |
|---|---|---|
| 4983175 | Matthew Stephens | 2021-02-17 |
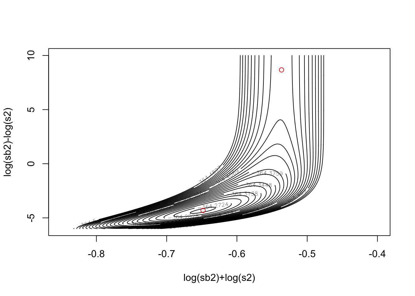
Since there is such a strong ridge I look at the sum and difference. The red point indicate the solutions the 2 EM runs found.
n1=500
n2=500
ll = matrix(0,nrow=n1,ncol=n2)
lsum = seq(-.85,-0.4,length=n1)
ldiff = seq(-6,10,length=n2)
for(i in 1:n1){
for(j in 1:n2)
ll[i,j] = loglik(exp(0.5*(lsum[i]-ldiff[j])),exp(0.5*(lsum[i]+ldiff[j])))
}
contour(lsum,ldiff,ll,levels = seq(-364.2,-364.5,length=30),xlab="log(sb2)+log(s2)",ylab="log(sb2)-log(s2)")
points(log(yt.em1$s2)+log(yt.em1$sb2),log(yt.em1$sb2)-log(yt.em1$s2),col=2)
points(log(yt.em2$s2)+log(yt.em2$sb2),log(yt.em2$sb2)-log(yt.em2$s2),col=2)

| Version | Author | Date |
|---|---|---|
| 4983175 | Matthew Stephens | 2021-02-17 |
So, at least in this log(parameters) space the log-likelihood does not appear to be multimodal. This prompted me to try running the EM longer with more stringent threshold. I found it eventually converges to the same solution, but it takes many iterations:
yt.em1.long = ebmr.alpha:::ridge_indep_em3(ytilde, d2, ss, df, tol=1e-16, maxiter=100000, s2.init = 1, sb2.init = 1, update_s2=TRUE)
yt.em2.long = ebmr.alpha:::ridge_indep_em3(ytilde, d2, ss, df, tol=1e-16, maxiter=100000, s2.init = .01, sb2.init = .1, update_s2=TRUE)
plot(yt.em2.long$loglik[-1],xlab="iteration", ylab="loglik")
points(yt.em1.long$loglik[-1],col=2)

| Version | Author | Date |
|---|---|---|
| 4983175 | Matthew Stephens | 2021-02-17 |
sessionInfo()
R version 3.6.0 (2019-04-26)
Platform: x86_64-apple-darwin15.6.0 (64-bit)
Running under: macOS 10.16
Matrix products: default
BLAS: /Library/Frameworks/R.framework/Versions/3.6/Resources/lib/libRblas.0.dylib
LAPACK: /Library/Frameworks/R.framework/Versions/3.6/Resources/lib/libRlapack.dylib
locale:
[1] en_US.UTF-8/en_US.UTF-8/en_US.UTF-8/C/en_US.UTF-8/en_US.UTF-8
attached base packages:
[1] stats graphics grDevices utils datasets methods base
other attached packages:
[1] ebmr.alpha_0.2.6
loaded via a namespace (and not attached):
[1] Rcpp_1.0.6 rstudioapi_0.11 whisker_0.4 knitr_1.29
[5] magrittr_1.5 workflowr_1.6.2 R6_2.4.1 rlang_0.4.8
[9] stringr_1.4.0 tools_3.6.0 xfun_0.16 R.oo_1.23.0
[13] git2r_0.27.1 htmltools_0.5.0 ellipsis_0.3.1 yaml_2.2.1
[17] digest_0.6.27 rprojroot_1.3-2 tibble_3.0.4 lifecycle_0.2.0
[21] crayon_1.3.4 later_1.1.0.1 R.utils_2.10.1 vctrs_0.3.4
[25] fs_1.5.0 promises_1.1.1 glue_1.4.2 evaluate_0.14
[29] rmarkdown_2.3 stringi_1.4.6 compiler_3.6.0 pillar_1.4.6
[33] R.methodsS3_1.8.0 backports_1.1.10 mvtnorm_1.1-1 httpuv_1.5.4
[37] pkgconfig_2.0.3