Last updated: 2018-05-21

workflowr checks: (Click a bullet for more information)
  • R Markdown file: up-to-date

    Great! Since the R Markdown file has been committed to the Git repository, you know the exact version of the code that produced these results.

  • Environment: empty

    Great job! The global environment was empty. Objects defined in the global environment can affect the analysis in your R Markdown file in unknown ways. For reproduciblity it’s best to always run the code in an empty environment.

  • Seed: set.seed(20180411)

    The command set.seed(20180411) was run prior to running the code in the R Markdown file. Setting a seed ensures that any results that rely on randomness, e.g. subsampling or permutations, are reproducible.

  • Session information: recorded

    Great job! Recording the operating system, R version, and package versions is critical for reproducibility.

  • Repository version: b3b09a1

    Great! You are using Git for version control. Tracking code development and connecting the code version to the results is critical for reproducibility. The version displayed above was the version of the Git repository at the time these results were generated.

    Note that you need to be careful to ensure that all relevant files for the analysis have been committed to Git prior to generating the results (you can use wflow_publish or wflow_git_commit). workflowr only checks the R Markdown file, but you know if there are other scripts or data files that it depends on. Below is the status of the Git repository when the results were generated:
    
    Ignored files:
        Ignored:    .DS_Store
        Ignored:    .Rhistory
        Ignored:    .Rproj.user/
        Ignored:    .sos/
        Ignored:    exams/
        Ignored:    temp/
    
    Untracked files:
        Untracked:  analysis/hmm.Rmd
        Untracked:  analysis/neanderthal.Rmd
        Untracked:  analysis/pca_cell_cycle.Rmd
        Untracked:  analysis/ridge_mle.Rmd
        Untracked:  data/reduced.chr12.90-100.data.txt
        Untracked:  data/reduced.chr12.90-100.snp.txt
        Untracked:  docs/figure/hmm.Rmd/
        Untracked:  docs/figure/pca_cell_cycle.Rmd/
        Untracked:  homework/fdr.aux
        Untracked:  homework/fdr.log
        Untracked:  tempETA_1_parBayesC.dat
        Untracked:  temp_ETA_1_parBayesC.dat
        Untracked:  temp_mu.dat
        Untracked:  temp_varE.dat
        Untracked:  tempmu.dat
        Untracked:  tempvarE.dat
    
    Unstaged changes:
        Modified:   analysis/cell_cycle.Rmd
        Modified:   analysis/density_est_cell_cycle.Rmd
        Modified:   analysis/eb_vs_soft.Rmd
        Modified:   analysis/eight_schools.Rmd
        Modified:   analysis/svd_zip.Rmd
    
    
    Note that any generated files, e.g. HTML, png, CSS, etc., are not included in this status report because it is ok for generated content to have uncommitted changes.
Expand here to see past versions:
    File Version Author Date Message
    Rmd b3b09a1 stephens999 2018-05-21 workflowr::wflow_publish(“glmnet_intro.Rmd”)
    Rmd 9f1a98e stephens999 2018-04-10 fix bug
    Rmd b53bb6a stephens999 2018-04-05 add glmnet intro


Simulate some data

library(glmnet)
Loading required package: Matrix
Loading required package: foreach
Loaded glmnet 2.0-16
set.seed(1)
p = 100
n = 500
X = matrix(rnorm(n*p),ncol=p)
b = rnorm(p)
e = rnorm(n,0,sd=25)
Y = X %*% b + e

Now fit ols, ridge regression and lasso, and see some basic plots.

Y.ols = lm(Y~X) 

Y.ridge = glmnet(X,Y,alpha=0)
plot(Y.ridge)

Y.lasso = glmnet(X,Y,alpha=1)
plot(Y.lasso)

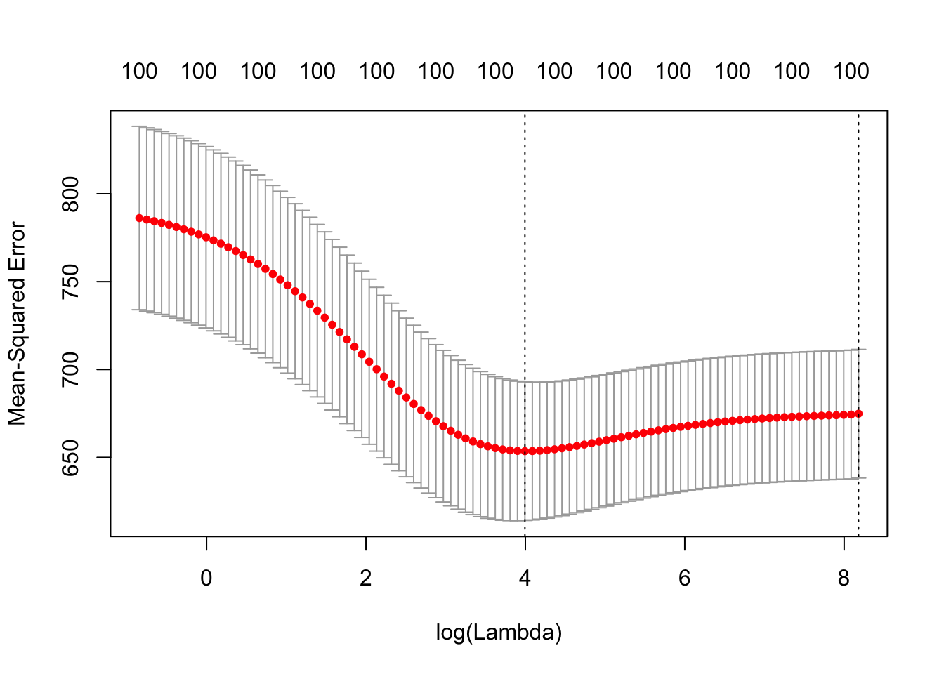
The library also allows you to run cross-validation easily:

cv.ridge = cv.glmnet(X,Y,alpha=0)
plot(cv.ridge)

cv.lasso = cv.glmnet(X,Y,alpha=1)
plot(cv.lasso)

Measure accuracy of coefficients

Extract coefficients from best cv fits.

b.ridge = predict(Y.ridge, type="coefficients", s = cv.ridge$lambda.min)

b.lasso = predict(Y.lasso, type="coefficients", s = cv.lasso$lambda.min)

b.ols = Y.ols$coefficients

Note that the fits include an intercept (unregularized, equal to the mean of Y).

length(b.lasso)
[1] 101
b.lasso[1]
[1] -1.38244
mean(Y)
[1] -1.233957

Compare the estimated coefficients with the truth:

btrue = c(0,b) # Here the 0 is the intercept (true value 0)

sum((btrue-0)^2) # This is error if we just estimate 0 for everything and ignore data. It is better than OLS!
[1] 85.30411
sum((btrue-Y.ols$coefficients)^2)
[1] 138.2715
sum((btrue-b.ridge)^2)
[1] 56.99797
sum((btrue-b.lasso)^2)
[1] 68.7212

Session information

sessionInfo()
R version 3.3.2 (2016-10-31)
Platform: x86_64-apple-darwin13.4.0 (64-bit)
Running under: OS X El Capitan 10.11.6

locale:
[1] en_US.UTF-8/en_US.UTF-8/en_US.UTF-8/C/en_US.UTF-8/en_US.UTF-8

attached base packages:
[1] stats     graphics  grDevices utils     datasets  methods   base     

other attached packages:
[1] glmnet_2.0-16 foreach_1.4.4 Matrix_1.2-14

loaded via a namespace (and not attached):
 [1] workflowr_1.0.1   Rcpp_0.12.16      codetools_0.2-15 
 [4] lattice_0.20-35   digest_0.6.15     rprojroot_1.3-2  
 [7] R.methodsS3_1.7.1 grid_3.3.2        backports_1.1.2  
[10] git2r_0.21.0      magrittr_1.5      evaluate_0.10.1  
[13] stringi_1.1.7     whisker_0.3-2     R.oo_1.22.0      
[16] R.utils_2.6.0     rmarkdown_1.9     iterators_1.0.9  
[19] tools_3.3.2       stringr_1.3.0     yaml_2.1.18      
[22] htmltools_0.3.6   knitr_1.20       

This reproducible R Markdown analysis was created with workflowr 1.0.1