Last updated: 2019-04-18
Checks: 6 0
Knit directory: stat34800/analysis/
This reproducible R Markdown analysis was created with workflowr (version 1.2.0). The Report tab describes the reproducibility checks that were applied when the results were created. The Past versions tab lists the development history.
Great! Since the R Markdown file has been committed to the Git repository, you know the exact version of the code that produced these results.
Great job! The global environment was empty. Objects defined in the global environment can affect the analysis in your R Markdown file in unknown ways. For reproduciblity it’s best to always run the code in an empty environment.
The command set.seed(20180411) was run prior to running the code in the R Markdown file. Setting a seed ensures that any results that rely on randomness, e.g. subsampling or permutations, are reproducible.
Great job! Recording the operating system, R version, and package versions is critical for reproducibility.
Nice! There were no cached chunks for this analysis, so you can be confident that you successfully produced the results during this run.
Great! You are using Git for version control. Tracking code development and connecting the code version to the results is critical for reproducibility. The version displayed above was the version of the Git repository at the time these results were generated.
Note that you need to be careful to ensure that all relevant files for the analysis have been committed to Git prior to generating the results (you can use wflow_publish or wflow_git_commit). workflowr only checks the R Markdown file, but you know if there are other scripts or data files that it depends on. Below is the status of the Git repository when the results were generated:
Ignored files:
Ignored: .DS_Store
Ignored: .Rhistory
Ignored: .Rproj.user/
Ignored: .sos/
Ignored: exams/
Ignored: temp/
Untracked files:
Untracked: analysis/neanderthal.Rmd
Untracked: analysis/pca_cell_cycle.Rmd
Untracked: data/reduced.chr12.90-100.data.txt
Untracked: data/reduced.chr12.90-100.snp.txt
Untracked: docs/PCA-Tutorial-Intuition_jp.pdf
Untracked: docs/UCLA_IPAM_PopStructure_Tutorial_2018.key
Untracked: docs/figure/pca_cell_cycle.Rmd/
Untracked: docs/strang.pdf
Untracked: homework/fdr.aux
Untracked: homework/fdr.log
Untracked: tempETA_1_parBayesC.dat
Untracked: temp_ETA_1_parBayesC.dat
Untracked: temp_mu.dat
Untracked: temp_varE.dat
Untracked: tempmu.dat
Untracked: tempvarE.dat
Note that any generated files, e.g. HTML, png, CSS, etc., are not included in this status report because it is ok for generated content to have uncommitted changes.
These are the previous versions of the R Markdown and HTML files. If you’ve configured a remote Git repository (see ?wflow_git_remote), click on the hyperlinks in the table below to view them.
| File | Version | Author | Date | Message |
|---|---|---|---|---|
| Rmd | 7010db9 | Matthew Stephens | 2019-04-18 | workflowr::wflow_publish(“analysis/ridge_mle.Rmd”) |
library(mnormt) #for multivariate normal density
library(glmnet)
Loading required package: Matrix
Loading required package: foreach
Loaded glmnet 2.0-16
The idea here was to compare estimation of penalty (\(\lambda\)) in ridge regression by two methods: Empirical Bayes and CV (in glmnet)
We assume linear regression with residual variance 1 (for simplicity): \[Y|b \sim N(Xb, I)\]
Ridge regression assumes a normal prior fo \(b\): \[b \sim N(0, (1/\lambda) I)\] where \(\lambda\) is the prior precision of each \(b_j\).
Note that integrating out \(b\) we get: \[Y | \lambda \sim N(0, (1/\lambda) XX' + I).\]
The following function computes the log-likelihood for log-\(\lambda\) under this model:
loglik_rr = function(log_lambda,Y,X){return(mnormt::dmnorm(t(Y),rep(0,length(Y)),varcov = exp(-log_lambda)*(X %*% t(X)) + diag(rep(1,length(Y))),log=TRUE))}
Here we simulate \(Y=Xb+e\) where \(b \sim N(0,\sigma=sb)\) (so true precision is \(\lambda=1/sb^2\)). Note that we standardize the columns of \(X\) to have norm 1 (colSums(X^2)=1) because I believe glmnet does this internally and so I think we need this if we want their lambda value to be comparable with the true precision.
simdata = function(n,p,sb){
X = matrix(rnorm(n*p),ncol=p)
X = scale(X,center=TRUE,scale=TRUE)
X = X/sqrt(n-1) # makes colSums = 1
b = rnorm(p,sd=sb)
e = rnorm(n,0,sd=1)
Y = X %*% b + e
return(list(Y=Y,X=X,b=b))
}
set.seed(1)
sb=1
data = simdata(500,100,sb)
Plot log-likelihood for log precision, and true value as vertical line.
l = seq(-5,5,length=20)
ll = rep(0,20)
for(i in 1:length(ll)){ll[i] = loglik_rr(l[i],data$Y,data$X)}
plot(l,ll,type="l")
abline(v=log(1/sb^2))

Now fit ridge regression.
Y.ridge = glmnet(data$X,data$Y,alpha=0)
cv.ridge = cv.glmnet(data$X,data$Y,alpha=0)
plot(cv.ridge)

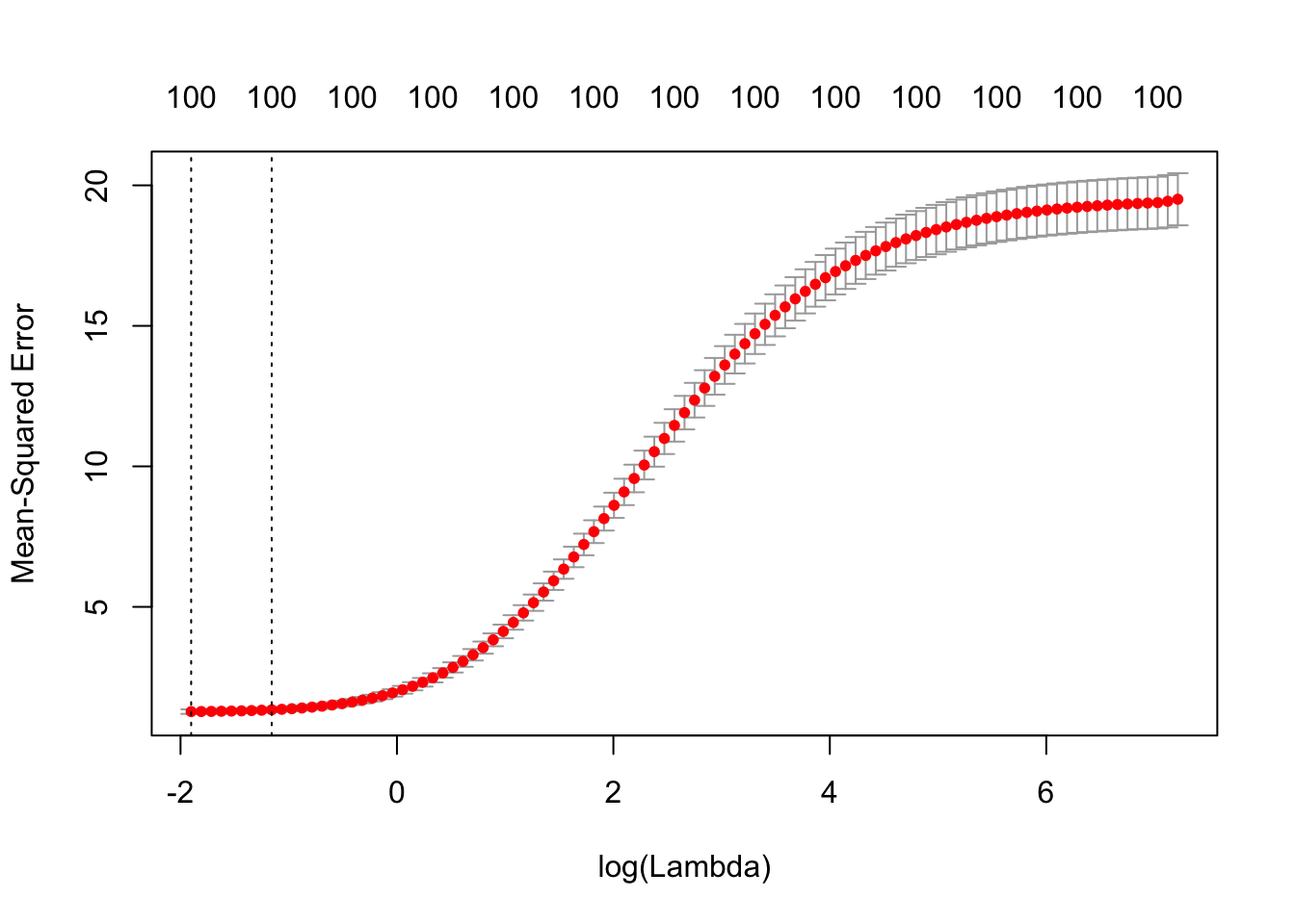
Repeat for sb=0.1
set.seed(1)
sb=0.1
data = simdata(500,100,sb)
Plot log-likelihood for log precision, and true value as vertical line.
l = seq(-5,5,length=20)
ll = rep(0,20)
for(i in 1:length(ll)){ll[i] = loglik_rr(l[i],data$Y,data$X)}
plot(l,ll,type="l")
abline(v=log(1/sb^2))

Now fit ridge regression.
Y.ridge = glmnet(data$X,data$Y,alpha=0)
cv.ridge = cv.glmnet(data$X,data$Y,alpha=0)
plot(cv.ridge)

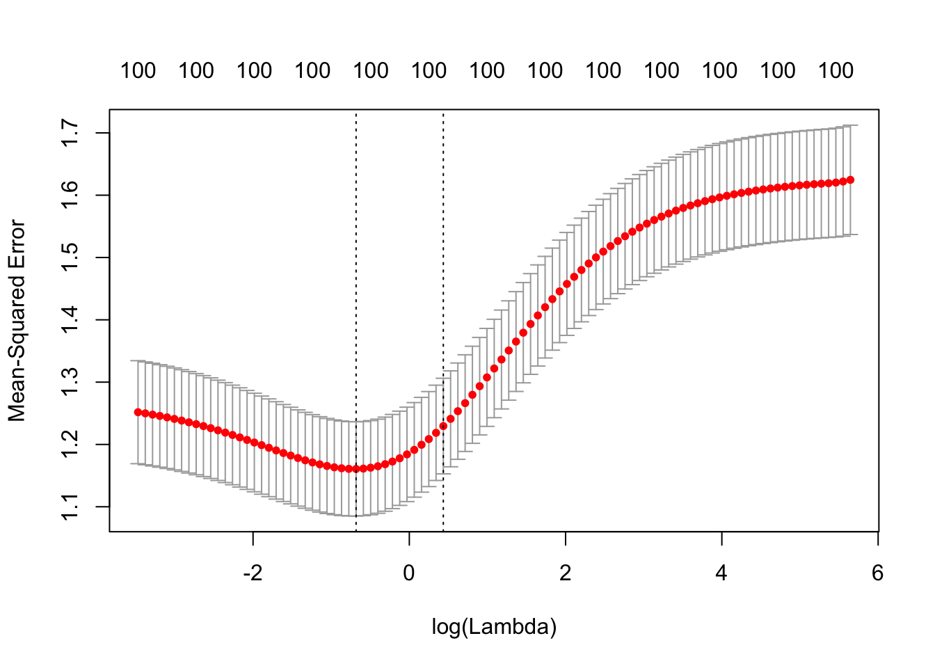
set.seed(1)
sb=10
data = simdata(500,100,sb)
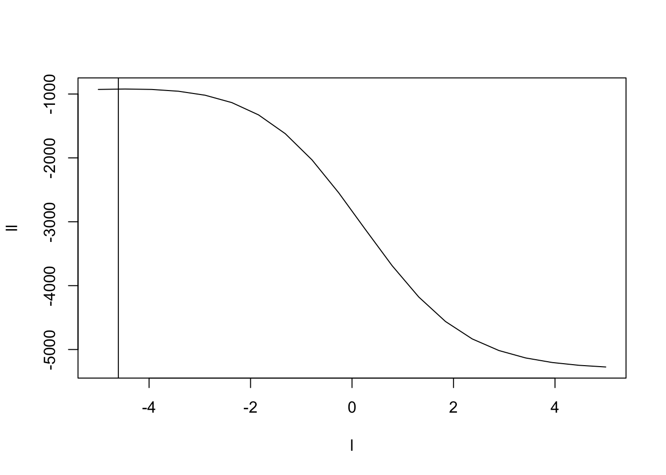
Plot log-likelihood for log precision, and true value as vertical line.
l = seq(-5,5,length=20)
ll = rep(0,20)
for(i in 1:length(ll)){ll[i] = loglik_rr(l[i],data$Y,data$X)}
plot(l,ll,type="l")
abline(v=log(1/sb^2))

Now fit ridge regression.
Y.ridge = glmnet(data$X,data$Y,alpha=0)
cv.ridge = cv.glmnet(data$X,data$Y,alpha=0)
plot(cv.ridge)

set.seed(1)
sb=2
data = simdata(500,100,sb)
Plot log-likelihood for log precision, and true value as vertical line.
l = seq(-5,5,length=20)
ll = rep(0,20)
for(i in 1:length(ll)){ll[i] = loglik_rr(l[i],data$Y,data$X)}
plot(l,ll,type="l")
abline(v=log(1/sb^2))

Now fit ridge regression.
Y.ridge = glmnet(data$X,data$Y,alpha=0)
cv.ridge = cv.glmnet(data$X,data$Y,alpha=0)
plot(cv.ridge)
sessionInfo()
R version 3.5.2 (2018-12-20)
Platform: x86_64-apple-darwin15.6.0 (64-bit)
Running under: macOS Mojave 10.14.1
Matrix products: default
BLAS: /Library/Frameworks/R.framework/Versions/3.5/Resources/lib/libRblas.0.dylib
LAPACK: /Library/Frameworks/R.framework/Versions/3.5/Resources/lib/libRlapack.dylib
locale:
[1] en_US.UTF-8/en_US.UTF-8/en_US.UTF-8/C/en_US.UTF-8/en_US.UTF-8
attached base packages:
[1] stats graphics grDevices utils datasets methods base
other attached packages:
[1] glmnet_2.0-16 foreach_1.4.4 Matrix_1.2-15 mnormt_1.5-5
loaded via a namespace (and not attached):
[1] workflowr_1.2.0 Rcpp_1.0.0 codetools_0.2-15 lattice_0.20-38
[5] digest_0.6.18 rprojroot_1.3-2 grid_3.5.2 backports_1.1.3
[9] git2r_0.24.0 magrittr_1.5 evaluate_0.12 stringi_1.2.4
[13] fs_1.2.6 whisker_0.3-2 rmarkdown_1.11 iterators_1.0.10
[17] tools_3.5.2 stringr_1.3.1 glue_1.3.0 xfun_0.4
[21] yaml_2.2.0 compiler_3.5.2 htmltools_0.3.6 knitr_1.21