Last updated: 2018-05-21
workflowr checks: (Click a bullet for more information) ✔ R Markdown file: up-to-date
Great! Since the R Markdown file has been committed to the Git repository, you know the exact version of the code that produced these results.
✔ Environment: empty
Great job! The global environment was empty. Objects defined in the global environment can affect the analysis in your R Markdown file in unknown ways. For reproduciblity it’s best to always run the code in an empty environment.
✔ Seed:
set.seed(20180411)
The command set.seed(20180411) was run prior to running the code in the R Markdown file. Setting a seed ensures that any results that rely on randomness, e.g. subsampling or permutations, are reproducible.
✔ Session information: recorded
Great job! Recording the operating system, R version, and package versions is critical for reproducibility.
✔ Repository version: b3b09a1
wflow_publish or wflow_git_commit). workflowr only checks the R Markdown file, but you know if there are other scripts or data files that it depends on. Below is the status of the Git repository when the results were generated:
Ignored files:
Ignored: .DS_Store
Ignored: .Rhistory
Ignored: .Rproj.user/
Ignored: .sos/
Ignored: exams/
Ignored: temp/
Untracked files:
Untracked: analysis/hmm.Rmd
Untracked: analysis/neanderthal.Rmd
Untracked: analysis/pca_cell_cycle.Rmd
Untracked: analysis/ridge_mle.Rmd
Untracked: data/reduced.chr12.90-100.data.txt
Untracked: data/reduced.chr12.90-100.snp.txt
Untracked: docs/figure/hmm.Rmd/
Untracked: docs/figure/pca_cell_cycle.Rmd/
Untracked: homework/fdr.aux
Untracked: homework/fdr.log
Untracked: tempETA_1_parBayesC.dat
Untracked: temp_ETA_1_parBayesC.dat
Untracked: temp_mu.dat
Untracked: temp_varE.dat
Untracked: tempmu.dat
Untracked: tempvarE.dat
Unstaged changes:
Modified: analysis/cell_cycle.Rmd
Modified: analysis/density_est_cell_cycle.Rmd
Modified: analysis/eb_vs_soft.Rmd
Modified: analysis/eight_schools.Rmd
Modified: analysis/svd_zip.Rmd
Note that any generated files, e.g. HTML, png, CSS, etc., are not included in this status report because it is ok for generated content to have uncommitted changes.
library(glmnet)
Loading required package: Matrix
Loading required package: foreach
Loaded glmnet 2.0-16
set.seed(1)
p = 100
n = 500
X = matrix(rnorm(n*p),ncol=p)
b = rnorm(p)
e = rnorm(n,0,sd=25)
Y = X %*% b + e
Now fit ols, ridge regression and lasso, and see some basic plots.
Y.ols = lm(Y~X)
Y.ridge = glmnet(X,Y,alpha=0)
plot(Y.ridge)

Y.lasso = glmnet(X,Y,alpha=1)
plot(Y.lasso)

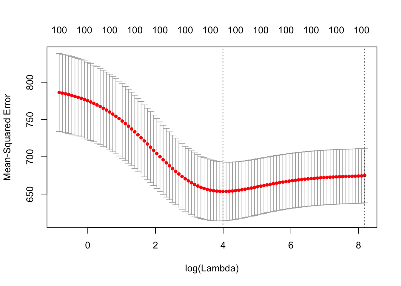
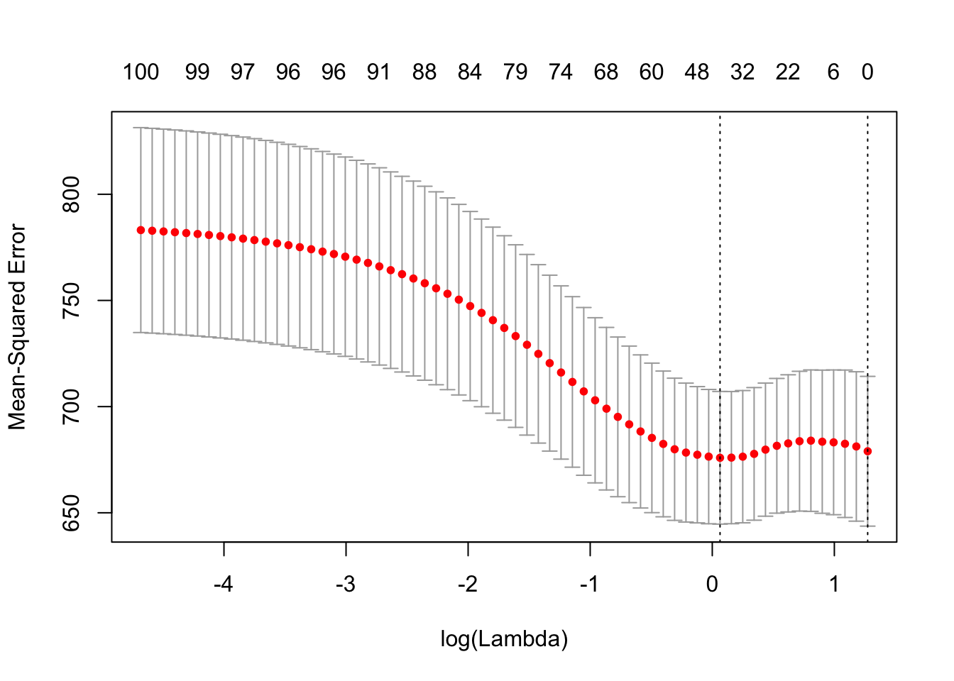
The library also allows you to run cross-validation easily:
cv.ridge = cv.glmnet(X,Y,alpha=0)
plot(cv.ridge)

cv.lasso = cv.glmnet(X,Y,alpha=1)
plot(cv.lasso)

Extract coefficients from best cv fits.
b.ridge = predict(Y.ridge, type="coefficients", s = cv.ridge$lambda.min)
b.lasso = predict(Y.lasso, type="coefficients", s = cv.lasso$lambda.min)
b.ols = Y.ols$coefficients
Note that the fits include an intercept (unregularized, equal to the mean of Y).
length(b.lasso)
[1] 101
b.lasso[1]
[1] -1.38244
mean(Y)
[1] -1.233957
Compare the estimated coefficients with the truth:
btrue = c(0,b) # Here the 0 is the intercept (true value 0)
sum((btrue-0)^2) # This is error if we just estimate 0 for everything and ignore data. It is better than OLS!
[1] 85.30411
sum((btrue-Y.ols$coefficients)^2)
[1] 138.2715
sum((btrue-b.ridge)^2)
[1] 56.99797
sum((btrue-b.lasso)^2)
[1] 68.7212
sessionInfo()
R version 3.3.2 (2016-10-31)
Platform: x86_64-apple-darwin13.4.0 (64-bit)
Running under: OS X El Capitan 10.11.6
locale:
[1] en_US.UTF-8/en_US.UTF-8/en_US.UTF-8/C/en_US.UTF-8/en_US.UTF-8
attached base packages:
[1] stats graphics grDevices utils datasets methods base
other attached packages:
[1] glmnet_2.0-16 foreach_1.4.4 Matrix_1.2-14
loaded via a namespace (and not attached):
[1] workflowr_1.0.1 Rcpp_0.12.16 codetools_0.2-15
[4] lattice_0.20-35 digest_0.6.15 rprojroot_1.3-2
[7] R.methodsS3_1.7.1 grid_3.3.2 backports_1.1.2
[10] git2r_0.21.0 magrittr_1.5 evaluate_0.10.1
[13] stringi_1.1.7 whisker_0.3-2 R.oo_1.22.0
[16] R.utils_2.6.0 rmarkdown_1.9 iterators_1.0.9
[19] tools_3.3.2 stringr_1.3.0 yaml_2.1.18
[22] htmltools_0.3.6 knitr_1.20
This reproducible R Markdown analysis was created with workflowr 1.0.1