Last updated: 2020-02-27

Checks: 6 1

Knit directory: 20190717_Lardelli_RNASeq_Larvae/

This reproducible R Markdown analysis was created with workflowr (version 1.6.0). The Checks tab describes the reproducibility checks that were applied when the results were created. The Past versions tab lists the development history.


The R Markdown file has staged changes. To know which version of the R Markdown file created these results, you’ll want to first commit it to the Git repo. If you’re still working on the analysis, you can ignore this warning. When you’re finished, you can run wflow_publish to commit the R Markdown file and build the HTML.

Great job! The global environment was empty. Objects defined in the global environment can affect the analysis in your R Markdown file in unknown ways. For reproduciblity it’s best to always run the code in an empty environment.

The command set.seed(20200227) was run prior to running the code in the R Markdown file. Setting a seed ensures that any results that rely on randomness, e.g. subsampling or permutations, are reproducible.

Great job! Recording the operating system, R version, and package versions is critical for reproducibility.

Nice! There were no cached chunks for this analysis, so you can be confident that you successfully produced the results during this run.

Great job! Using relative paths to the files within your workflowr project makes it easier to run your code on other machines.

Great! You are using Git for version control. Tracking code development and connecting the code version to the results is critical for reproducibility. The version displayed above was the version of the Git repository at the time these results were generated.

Note that you need to be careful to ensure that all relevant files for the analysis have been committed to Git prior to generating the results (you can use wflow_publish or wflow_git_commit). workflowr only checks the R Markdown file, but you know if there are other scripts or data files that it depends on. Below is the status of the Git repository when the results were generated:


Ignored files:
    Ignored:    .DS_Store
    Ignored:    .Rhistory
    Ignored:    .Rproj.user/
    Ignored:    1_DE-gene-analysis_cache/
    Ignored:    1_DE-gene-analysis_files/
    Ignored:    analysis/.DS_Store
    Ignored:    analysis/.Rhistory
    Ignored:    analysis/.Rproj.user/
    Ignored:    analysis/PairedAnalysiswithRUV_cache/
    Ignored:    analysis/PairedAnalysiswithRUV_files/
    Ignored:    data/.DS_Store
    Ignored:    data/0_rawData/.DS_Store
    Ignored:    data/1_trimmedData/.DS_Store
    Ignored:    data/2_alignedData/.DS_Store
    Ignored:    files/
    Ignored:    output/.DS_Store

Untracked files:
    Untracked:  analysis/figure/
    Untracked:  site_libs/

Unstaged changes:
    Modified:   analysis/1_DE_gene_analysis.Rmd
    Modified:   analysis/index.Rmd

Staged changes:
    Deleted:    analysis/1_DE-gene-analysis.html
    Modified1:  analysis/1_DE gene analysis.Rmd
    Modified2:  analysis/1_DE_gene_analysis.Rmd

Note that any generated files, e.g. HTML, png, CSS, etc., are not included in this status report because it is ok for generated content to have uncommitted changes.


There are no past versions. Publish this analysis with wflow_publish() to start tracking its development.


Setup

library(limma)
library(edgeR)
library(AnnotationHub)
library(tidyverse)
library(magrittr)
library(pander)
library(ggrepel)
library(scales)
library(RUVSeq)
theme_set(theme_bw())
panderOptions("big.mark", ",")
panderOptions("table.split.table", Inf)
panderOptions("table.style", "rmarkdown")
if (interactive()) setwd(here::here("analysis"))
# Get GC content and lengths
gcTrans <- url("https://uofabioinformaticshub.github.io/Ensembl_GC/Release96/Danio_rerio.GRCz11.96.rds") %>%
  readRDS()
gcGene <- readRDS(here::here("analysis", "gcGene.rds"))

Annotation was set up as a EnsDb object based on Ensembl Release 96

ah <- AnnotationHub() %>%
  subset(species == "Danio rerio") %>%
  subset(dataprovider == "Ensembl") %>%
  subset(rdataclass == "EnsDb")
ensDb <- ah[["AH69169"]]
genes <- genes(ensDb)
transGR <- transcripts(ensDb)
cols2keep <- c("gene_id", "gene_name", "gene_biotype", "entrezid","description","entrezid")
mcols(genes) <- mcols(genes)[cols2keep] %>%
  as.data.frame() %>%
  dplyr::select(-entrezid) %>%
  left_join(as.data.frame(mcols(gcGene))) %>%
  distinct(gene_id, .keep_all = TRUE) %>%
  set_rownames(.$gene_id) %>%
  DataFrame() %>%
  .[names(genes),]
genesGR <- genes(ensDb)

Prior to count-level analysis, the initial dataset was pre-processed using the following steps:

  • Adapters were removed from any reads
  • Bases were removed from the end of reads when the quality score dipped below 30
  • Reads < 35bp after trimming were discarded

After trimming alignment was performed using STAR v2.5.3a to the Danio rerio genome included in Ensembl Release 96 (GRCz11). Aligned reads were counted for each gene if the following criteria were satisfied:

  • Alignments were unique
  • Alignments strictly overlapped exonic regions
minSamples <- 6
minCpm <- 1
counts <- here::here("data", "2_alignedData", "featureCounts", "genes.out") %>%
    read_tsv() %>%
    set_colnames(basename(colnames(.))) %>%
    set_colnames(str_remove(colnames(.), "Aligned.+")) %>%
  gather(key = "Library", value = "Counts", -Geneid) %>%
  dplyr::mutate(Sample = str_remove_all(Library, "_2")) %>%
  group_by(Geneid, Sample) %>%
  dplyr::summarise(Counts = sum(Counts)) %>%
  tidyr::spread(key = "Sample", value = "Counts") %>%
  as.data.frame() %>%
  column_to_rownames("Geneid") 
genes2keep <- cpm(counts) %>%
  is_greater_than(minCpm) %>%
  rowSums() %>%
  is_weakly_greater_than(minSamples)

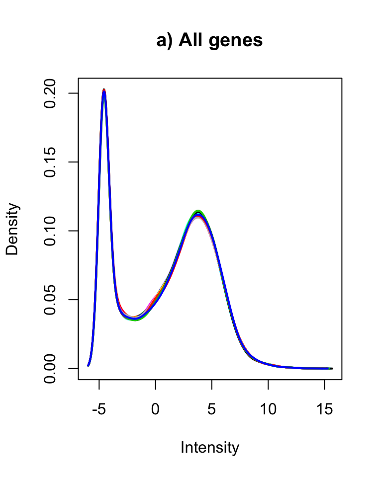
Counts were then loaded and summed across replicate sequencing runs. Genes were only retained if receiving more than 1 cpm in at least 6 samples. This filtering step discarded 12,661 genes as undetectable and retained 19,396 genes for further analysis.

plotDensities(cpm(counts, log = TRUE), legend = FALSE, main = "a) All genes")
plotDensities(cpm(counts[genes2keep,], log = TRUE), legend = FALSE, main = "b) Retained genes")
Distribution of logCPM values for a) all and b) retained genesDistribution of logCPM values for a) all and b) retained genes

Distribution of logCPM values for a) all and b) retained genes

dgeList <- counts %>%
  .[genes2keep,] %>%
  DGEList(
    samples = tibble(
      sample = colnames(.),
      group = str_replace_all(sample, "[0-9]*[A-Z]([12])Lardelli", "\\1"),
      pair = str_replace_all(sample, "[0-9]*([A-Z])[0-9].+", "\\1")
    ) %>%
      as.data.frame(),
        genes = genes[rownames(.)] %>%
            as.data.frame() %>%
            dplyr::select(
                ensembl_gene_id = gene_id,
                chromosome_name = seqnames,
                description,
                external_gene_name = gene_name,
                entrez_gene = entrezid.1,
                aveLength,
                aveGc,
                maxLength,
                longestGc
            )
    ) %>%
    calcNormFactors(method = "TMM") %>%
    estimateDisp()
Design matrix not provided. Switch to the classic mode.
dgeList$samples$Genotype <- c("Q96K97del/+", "WT")[dgeList$samples$group] %>%
  factor(levels = c("WT", "Q96K97del/+"))

Counts were then formed into a DGEList object. Library sizes after alignment, counting and gene filtering ranged between 44,498,373 and 52,779,608 reads.

Data Inspection

pca <- dgeList %>%
  cpm(log = TRUE) %>%
  t() %>%
  prcomp()
summary(pca)$importance %>% pander(split.tables = Inf)    
  PC1 PC2 PC3 PC4 PC5 PC6 PC7 PC8 PC9 PC10 PC11 PC12
Standard deviation 21.59 17.49 13.54 12.32 11.16 10.77 10.38 10.13 9.387 7.599 7.202 4.868e-14
Proportion of Variance 0.2655 0.1742 0.1045 0.08647 0.07089 0.06608 0.06135 0.0585 0.05019 0.03289 0.02955 0
Cumulative Proportion 0.2655 0.4396 0.5441 0.6306 0.7015 0.7675 0.8289 0.8874 0.9376 0.9705 1 1
PCA of all samples. Point sizes indicate library sizes with the combination of PC1 & PC2 appearing to capture a considerable amount of this variation.

PCA of all samples. Point sizes indicate library sizes with the combination of PC1 & PC2 appearing to capture a considerable amount of this variation.

DGE Analysis

Design Marix

Next we setup a design matrix using each pool as its own intercept, with the genotype as the common difference, and recalculated the dispersions

expDesign <- model.matrix(~0 + pair + Genotype, dgeList$samples) %>%
  set_colnames(str_replace(colnames(.), pattern = "Genotype.+", "Mutant"))
dgeList %<>%
  estimateGLMCommonDisp(expDesign) %>%
  estimateGLMTagwiseDisp(expDesign)
deGenes <- dgeList %>%
  glmFit(expDesign) %>%
  glmLRT(coef = "Mutant") %>%
  topTags(n = Inf) %>%
  as.data.frame() %>%
  set_colnames(gsub("ID.", "", colnames(.))) %>%
  as_tibble() %>%
  mutate(
    Sig = FDR < 0.05,
    rankstat = -sign(logFC)*log10(PValue)
  ) %>%
  dplyr::select(
    ensembl_gene_id, external_gene_name, logFC, logCPM, LR,
  PValue, FDR, Sig,aveGc, aveLength, rankstat
  ) %>%
  arrange(PValue)
deGenesSig <- deGenes %>%
  dplyr::filter(Sig)
Volcano plot highlighting DE genes. Genes indicated in red were considered as DE, which receive a FDR < 0.05.

Volcano plot highlighting DE genes. Genes indicated in red were considered as DE, which receive a FDR < 0.05.

logFC plotted against expression level with significant DE genes shown in red.

logFC plotted against expression level with significant DE genes shown in red.

RUV treatment (Remove Unwanted Variation)

Find some ‘unchanged’ genes. Grab the lowest ranked 5000

genes4Control <- deGenes %>%
  arrange(desc(PValue)) %>%
  dplyr::slice(1:5000) %>%
  .[["ensembl_gene_id"]]
length(genes4Control)
[1] 5000
k <- 1
ruv <- RUVg(
  dgeList$counts, 
  cIdx = genes4Control,
  k = k, 
  isLog = FALSE,
  round = TRUE
)
dgeList$samples <- cbind(dgeList$samples, ruv$W)
pcaRUV <- ruv$normalizedCounts %>%
  cpm(log = TRUE) %>%
  t() %>%
  prcomp() 
summary(pcaRUV)$importance %>% pander(split.tables = Inf)    
  PC1 PC2 PC3 PC4 PC5 PC6 PC7 PC8 PC9 PC10 PC11 PC12
Standard deviation 17.5 13.6 12.57 11.23 10.84 10.43 10.21 9.495 7.642 7.232 0.3216 4.41e-14
Proportion of Variance 0.2344 0.1415 0.1208 0.09644 0.08994 0.08332 0.07973 0.069 0.0447 0.04003 8e-05 0
Cumulative Proportion 0.2344 0.3759 0.4968 0.5932 0.6831 0.7665 0.8462 0.9152 0.9599 0.9999 1 1
pcaRUV$x %>%
  cbind(dgeList$samples[rownames(.),]) %>%
  ggplot(aes(PC1, PC2, colour = Genotype)) +
  geom_point() +
  geom_text_repel(aes(label = pair), show.legend = FALSE) +
  stat_ellipse(aes(fill = Genotype), geom = "polygon", alpha = 0.05) +
  xlab(
    paste0(
      "PC1 (", percent(summary(pcaRUV)$importance[2, "PC1"]), ")"
    )
  ) +
  ylab(
    paste0(
      "PC2 (", percent(summary(pcaRUV)$importance[2, "PC2"]), ")"
    )
  )

expDesignRUV <- model.matrix(~0 + pair + Genotype + W_1, dgeList$samples) %>%
  set_colnames(str_replace(colnames(.), pattern = "Genotype.+", "Mutant"))

Recalculate the dispersions

dgeList %<>%
  estimateGLMCommonDisp(expDesignRUV) %>%
  estimateGLMTagwiseDisp(expDesignRUV)

Now run DE Analysis after RUV

topTable <- dgeList %>%
  glmFit(expDesignRUV) %>%
  glmLRT(coef = "Mutant") %>%
  topTags(n = Inf) %>%
  as.data.frame() %>%
  set_colnames(gsub("ID.", "", colnames(.))) %>%
  as_tibble() %>%
  mutate(
    DE = FDR < 0.01,
    rankstat = -sign(logFC)*log10(PValue)
  ) %>%
  dplyr::select(
    ensembl_gene_id, external_gene_name, logFC, logCPM, LR,
  PValue, FDR, DE,aveGc, aveLength, rankstat
  ) %>%
  arrange(PValue)
topTableDE <- topTable %>%
  dplyr::filter(DE == TRUE)

Check the MA plot

tested <- c("si:ch211-213a13.2", "si:ch211-11p18.6", "mdh1ab", "CABZ01034698.2")
# topTable %>%
topTable %>%
  ggplot(aes(logCPM, logFC)) +
  geom_point(aes(colour = DE), alpha = 0.5) +
  geom_smooth(se = FALSE) +
  geom_hline(yintercept = c(-1, 1)*0.5, linetype = 2) +
  geom_text_repel(
    aes(label = external_gene_name, colour = DE),
    data = . %>%
      dplyr::filter(abs(logFC) > 1.2 & DE | external_gene_name %in% tested),
    show.legend = FALSE
  ) +
  scale_colour_manual(values = c("grey50", "red"))

Check the volcano plot

topTable %>%
  mutate(DE = FDR < 0.01) %>%
  ggplot(aes(logFC, -log10(PValue))) +
  geom_point(aes(colour = DE), alpha = 0.5) +
  geom_vline(xintercept = c(-1, 1)*0.5, linetype = 2) +
  geom_text_repel(
    aes(label = external_gene_name, colour = DE),
    data = . %>%
      dplyr::filter(abs(logFC) > 1.2 & DE | external_gene_name %in% tested),
    show.legend = FALSE
  ) +
  scale_colour_manual(values = c("grey50", "red"))

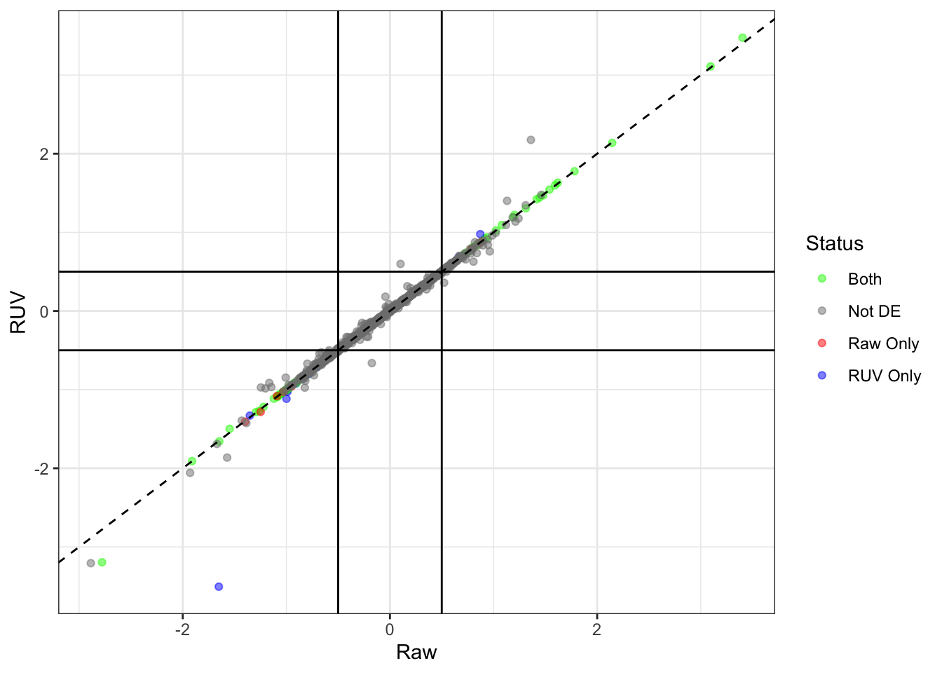
Compare the two lists

topTable %>%
  dplyr::select(ensembl_gene_id, RUV = logFC, DE) %>%
  left_join(deGenes) %>%
  dplyr::rename(Raw = logFC) %>%
  mutate(
    Status = case_when(
      Sig & DE ~ "Both",
      Sig & !DE ~ "Raw Only",
      !Sig & DE ~ "RUV Only",
      !Sig & !DE ~ "Not DE"
    )
  ) %>%
  ggplot(aes(Raw, RUV,)) +
  geom_point(aes(colour = Status), alpha = 0.5) +
  geom_abline(slope= 1, linetype = 2) +
  geom_vline(xintercept = c(-1, 1)*0.5) +
  geom_hline(yintercept = c(-1, 1)*0.5) +
  scale_colour_manual(values = c("green", "grey50", "red", "blue"))

The 228 genes considered as DE using an FDR of 0.01 and logFC beyond the range \(\pm 0.5\) were then inspected to confirm that the counts support their inclusion as DE.

Here plot CPM for DE genes having a FDR below 0.01 and logFC beyond the range \(\pm 1.2\)

ruv$normalizedCounts %>%
    cpm(log = TRUE) %>%
    .[dplyr::filter(topTable, FDR < 0.01 & abs(logFC) > 1.2)$ensembl_gene_id,] %>%
    as.data.frame() %>%
    rownames_to_column("ensembl_gene_id") %>%
    as_tibble() %>%
    gather(key = "sample", value = "CPM", -ensembl_gene_id) %>%
    left_join(dgeList$samples) %>%
    left_join(dgeList$genes) %>%
  ggplot(aes(Genotype, CPM)) +
  geom_point(aes(colour = Genotype)) +
  geom_line(
    aes(group = pair),
    colour = "grey70"
  ) +
  facet_wrap(~external_gene_name, scales = "free_y") +
    theme(legend.position = "none") +
  labs(y = "logCPM")

Data Export

Final gene lists were exported as separate csv files, along with dgeList objects.

write.csv(topTableDE, here::here("output", "DEgenes.csv"))
write.csv(topTable,here::here("output", "topTable.csv"))
write_rds(dgeList, here::here("data", "dgeList.rds"), compress = "gz")

devtools::session_info()
─ Session info ──────────────────────────────────────────────────────────
 setting  value                       
 version  R version 3.6.0 (2019-04-26)
 os       macOS Mojave 10.14.6        
 system   x86_64, darwin15.6.0        
 ui       X11                         
 language (EN)                        
 collate  en_AU.UTF-8                 
 ctype    en_AU.UTF-8                 
 tz       Australia/Adelaide          
 date     2020-02-27                  

─ Packages ──────────────────────────────────────────────────────────────
 package                * version   date       lib source        
 annotate                 1.62.0    2019-05-02 [1] Bioconductor  
 AnnotationDbi          * 1.46.1    2019-08-20 [1] Bioconductor  
 AnnotationFilter       * 1.8.0     2019-05-02 [1] Bioconductor  
 AnnotationHub          * 2.16.0    2019-05-02 [1] Bioconductor  
 aroma.light              3.14.0    2019-05-02 [1] Bioconductor  
 assertthat               0.2.1     2019-03-21 [1] CRAN (R 3.6.0)
 backports                1.1.4     2019-04-10 [1] CRAN (R 3.6.0)
 Biobase                * 2.44.0    2019-05-02 [1] Bioconductor  
 BiocFileCache          * 1.8.0     2019-05-02 [1] Bioconductor  
 BiocGenerics           * 0.30.0    2019-05-02 [1] Bioconductor  
 BiocManager              1.30.4    2018-11-13 [1] CRAN (R 3.6.0)
 BiocParallel           * 1.18.1    2019-08-06 [1] Bioconductor  
 biomaRt                  2.40.4    2019-08-19 [1] Bioconductor  
 Biostrings             * 2.52.0    2019-05-02 [1] Bioconductor  
 bit                      1.1-14    2018-05-29 [1] CRAN (R 3.6.0)
 bit64                    0.9-7     2017-05-08 [1] CRAN (R 3.6.0)
 bitops                   1.0-6     2013-08-17 [1] CRAN (R 3.6.0)
 blob                     1.2.0     2019-07-09 [1] CRAN (R 3.6.0)
 broom                    0.5.2     2019-04-07 [1] CRAN (R 3.6.0)
 callr                    3.3.1     2019-07-18 [1] CRAN (R 3.6.0)
 cellranger               1.1.0     2016-07-27 [1] CRAN (R 3.6.0)
 cli                      1.1.0     2019-03-19 [1] CRAN (R 3.6.0)
 colorspace               1.4-1     2019-03-18 [1] CRAN (R 3.6.0)
 crayon                   1.3.4     2017-09-16 [1] CRAN (R 3.6.0)
 curl                     4.0       2019-07-22 [1] CRAN (R 3.6.0)
 DBI                      1.0.0     2018-05-02 [1] CRAN (R 3.6.0)
 dbplyr                 * 1.4.2     2019-06-17 [1] CRAN (R 3.6.0)
 DelayedArray           * 0.10.0    2019-05-02 [1] Bioconductor  
 desc                     1.2.0     2018-05-01 [1] CRAN (R 3.6.0)
 DESeq                    1.36.0    2019-05-02 [1] Bioconductor  
 devtools                 2.2.2     2020-02-17 [1] CRAN (R 3.6.0)
 digest                   0.6.20    2019-07-04 [1] CRAN (R 3.6.0)
 dplyr                  * 0.8.3     2019-07-04 [1] CRAN (R 3.6.0)
 EDASeq                 * 2.18.0    2019-05-02 [1] Bioconductor  
 edgeR                  * 3.26.7    2019-08-13 [1] Bioconductor  
 ellipsis                 0.3.0     2019-09-20 [1] CRAN (R 3.6.0)
 ensembldb              * 2.8.0     2019-05-02 [1] Bioconductor  
 evaluate                 0.14      2019-05-28 [1] CRAN (R 3.6.0)
 forcats                * 0.4.0     2019-02-17 [1] CRAN (R 3.6.0)
 fs                       1.3.1     2019-05-06 [1] CRAN (R 3.6.0)
 genefilter               1.66.0    2019-05-02 [1] Bioconductor  
 geneplotter              1.62.0    2019-05-02 [1] Bioconductor  
 generics                 0.0.2     2018-11-29 [1] CRAN (R 3.6.0)
 GenomeInfoDb           * 1.20.0    2019-05-02 [1] Bioconductor  
 GenomeInfoDbData         1.2.1     2019-07-25 [1] Bioconductor  
 GenomicAlignments      * 1.20.1    2019-06-18 [1] Bioconductor  
 GenomicFeatures        * 1.36.4    2019-07-09 [1] Bioconductor  
 GenomicRanges          * 1.36.0    2019-05-02 [1] Bioconductor  
 ggplot2                * 3.2.1     2019-08-10 [1] CRAN (R 3.6.0)
 ggrepel                * 0.8.1     2019-05-07 [1] CRAN (R 3.6.0)
 git2r                    0.26.1    2019-06-29 [1] CRAN (R 3.6.0)
 glue                     1.3.1     2019-03-12 [1] CRAN (R 3.6.0)
 gtable                   0.3.0     2019-03-25 [1] CRAN (R 3.6.0)
 haven                    2.1.1     2019-07-04 [1] CRAN (R 3.6.0)
 here                     0.1       2017-05-28 [1] CRAN (R 3.6.0)
 highr                    0.8       2019-03-20 [1] CRAN (R 3.6.0)
 hms                      0.5.1     2019-08-23 [1] CRAN (R 3.6.0)
 htmltools                0.3.6     2017-04-28 [1] CRAN (R 3.6.0)
 httpuv                   1.5.1     2019-04-05 [1] CRAN (R 3.6.0)
 httr                     1.4.1     2019-08-05 [1] CRAN (R 3.6.0)
 hwriter                  1.3.2     2014-09-10 [1] CRAN (R 3.6.0)
 interactiveDisplayBase   1.22.0    2019-05-02 [1] Bioconductor  
 IRanges                * 2.18.2    2019-08-24 [1] Bioconductor  
 jsonlite                 1.6       2018-12-07 [1] CRAN (R 3.6.0)
 knitr                    1.24      2019-08-08 [1] CRAN (R 3.6.0)
 labeling                 0.3       2014-08-23 [1] CRAN (R 3.6.0)
 later                    0.8.0     2019-02-11 [1] CRAN (R 3.6.0)
 lattice                  0.20-38   2018-11-04 [1] CRAN (R 3.6.0)
 latticeExtra             0.6-28    2016-02-09 [1] CRAN (R 3.6.0)
 lazyeval                 0.2.2     2019-03-15 [1] CRAN (R 3.6.0)
 limma                  * 3.40.6    2019-07-26 [1] Bioconductor  
 locfit                   1.5-9.1   2013-04-20 [1] CRAN (R 3.6.0)
 lubridate                1.7.4     2018-04-11 [1] CRAN (R 3.6.0)
 magrittr               * 1.5       2014-11-22 [1] CRAN (R 3.6.0)
 MASS                     7.3-51.4  2019-03-31 [1] CRAN (R 3.6.0)
 Matrix                   1.2-17    2019-03-22 [1] CRAN (R 3.6.0)
 matrixStats            * 0.54.0    2018-07-23 [1] CRAN (R 3.6.0)
 memoise                  1.1.0     2017-04-21 [1] CRAN (R 3.6.0)
 mgcv                     1.8-28    2019-03-21 [1] CRAN (R 3.6.0)
 mime                     0.7       2019-06-11 [1] CRAN (R 3.6.0)
 modelr                   0.1.5     2019-08-08 [1] CRAN (R 3.6.0)
 munsell                  0.5.0     2018-06-12 [1] CRAN (R 3.6.0)
 nlme                     3.1-141   2019-08-01 [1] CRAN (R 3.6.0)
 pander                 * 0.6.3     2018-11-06 [1] CRAN (R 3.6.0)
 pillar                   1.4.2     2019-06-29 [1] CRAN (R 3.6.0)
 pkgbuild                 1.0.6     2019-10-09 [1] CRAN (R 3.6.0)
 pkgconfig                2.0.2     2018-08-16 [1] CRAN (R 3.6.0)
 pkgload                  1.0.2     2018-10-29 [1] CRAN (R 3.6.0)
 prettyunits              1.0.2     2015-07-13 [1] CRAN (R 3.6.0)
 processx                 3.4.1     2019-07-18 [1] CRAN (R 3.6.0)
 progress                 1.2.2     2019-05-16 [1] CRAN (R 3.6.0)
 promises                 1.0.1     2018-04-13 [1] CRAN (R 3.6.0)
 ProtGenerics             1.16.0    2019-05-02 [1] Bioconductor  
 ps                       1.3.0     2018-12-21 [1] CRAN (R 3.6.0)
 purrr                  * 0.3.3     2019-10-18 [1] CRAN (R 3.6.0)
 R.methodsS3              1.7.1     2016-02-16 [1] CRAN (R 3.6.0)
 R.oo                     1.22.0    2018-04-22 [1] CRAN (R 3.6.0)
 R.utils                  2.9.0     2019-06-13 [1] CRAN (R 3.6.0)
 R6                       2.4.0     2019-02-14 [1] CRAN (R 3.6.0)
 rappdirs                 0.3.1     2016-03-28 [1] CRAN (R 3.6.0)
 RColorBrewer             1.1-2     2014-12-07 [1] CRAN (R 3.6.0)
 Rcpp                     1.0.2     2019-07-25 [1] CRAN (R 3.6.0)
 RCurl                    1.95-4.12 2019-03-04 [1] CRAN (R 3.6.0)
 readr                  * 1.3.1     2018-12-21 [1] CRAN (R 3.6.0)
 readxl                   1.3.1     2019-03-13 [1] CRAN (R 3.6.0)
 remotes                  2.1.1     2020-02-15 [1] CRAN (R 3.6.0)
 rlang                    0.4.4     2020-01-28 [1] CRAN (R 3.6.0)
 rmarkdown                1.15      2019-08-21 [1] CRAN (R 3.6.0)
 rprojroot                1.3-2     2018-01-03 [1] CRAN (R 3.6.0)
 Rsamtools              * 2.0.0     2019-05-02 [1] Bioconductor  
 RSQLite                  2.1.2     2019-07-24 [1] CRAN (R 3.6.0)
 rstudioapi               0.10      2019-03-19 [1] CRAN (R 3.6.0)
 rtracklayer              1.44.3    2019-08-24 [1] Bioconductor  
 RUVSeq                 * 1.18.0    2019-05-02 [1] Bioconductor  
 rvest                    0.3.4     2019-05-15 [1] CRAN (R 3.6.0)
 S4Vectors              * 0.22.0    2019-05-02 [1] Bioconductor  
 scales                 * 1.0.0     2018-08-09 [1] CRAN (R 3.6.0)
 sessioninfo              1.1.1     2018-11-05 [1] CRAN (R 3.6.0)
 shiny                    1.3.2     2019-04-22 [1] CRAN (R 3.6.0)
 ShortRead              * 1.42.0    2019-05-02 [1] Bioconductor  
 stringi                  1.4.3     2019-03-12 [1] CRAN (R 3.6.0)
 stringr                * 1.4.0     2019-02-10 [1] CRAN (R 3.6.0)
 SummarizedExperiment   * 1.14.1    2019-07-31 [1] Bioconductor  
 survival                 2.44-1.1  2019-04-01 [1] CRAN (R 3.6.0)
 testthat                 2.3.1     2019-12-01 [1] CRAN (R 3.6.0)
 tibble                 * 2.1.3     2019-06-06 [1] CRAN (R 3.6.0)
 tidyr                  * 0.8.3     2019-03-01 [1] CRAN (R 3.6.0)
 tidyselect               0.2.5     2018-10-11 [1] CRAN (R 3.6.0)
 tidyverse              * 1.2.1     2017-11-14 [1] CRAN (R 3.6.0)
 usethis                  1.5.1     2019-07-04 [1] CRAN (R 3.6.0)
 vctrs                    0.2.0     2019-07-05 [1] CRAN (R 3.6.0)
 withr                    2.1.2     2018-03-15 [1] CRAN (R 3.6.0)
 workflowr                1.6.0     2019-12-19 [1] CRAN (R 3.6.0)
 xfun                     0.9       2019-08-21 [1] CRAN (R 3.6.0)
 XML                      3.98-1.20 2019-06-06 [1] CRAN (R 3.6.0)
 xml2                     1.2.2     2019-08-09 [1] CRAN (R 3.6.0)
 xtable                   1.8-4     2019-04-21 [1] CRAN (R 3.6.0)
 XVector                * 0.24.0    2019-05-02 [1] Bioconductor  
 yaml                     2.2.0     2018-07-25 [1] CRAN (R 3.6.0)
 zeallot                  0.1.0     2018-01-28 [1] CRAN (R 3.6.0)
 zlibbioc                 1.30.0    2019-05-02 [1] Bioconductor  

[1] /Library/Frameworks/R.framework/Versions/3.6/Resources/library