Last updated: 2020-02-27
Checks: 6 1
Knit directory: 20190717_Lardelli_RNASeq_Larvae/
This reproducible R Markdown analysis was created with workflowr (version 1.6.0). The Checks tab describes the reproducibility checks that were applied when the results were created. The Past versions tab lists the development history.
The R Markdown file has staged changes. To know which version of the R Markdown file created these results, you’ll want to first commit it to the Git repo. If you’re still working on the analysis, you can ignore this warning. When you’re finished, you can run wflow_publish to commit the R Markdown file and build the HTML.
Great job! The global environment was empty. Objects defined in the global environment can affect the analysis in your R Markdown file in unknown ways. For reproduciblity it’s best to always run the code in an empty environment.
The command set.seed(20200227) was run prior to running the code in the R Markdown file. Setting a seed ensures that any results that rely on randomness, e.g. subsampling or permutations, are reproducible.
Great job! Recording the operating system, R version, and package versions is critical for reproducibility.
Nice! There were no cached chunks for this analysis, so you can be confident that you successfully produced the results during this run.
Great job! Using relative paths to the files within your workflowr project makes it easier to run your code on other machines.
Great! You are using Git for version control. Tracking code development and connecting the code version to the results is critical for reproducibility. The version displayed above was the version of the Git repository at the time these results were generated.
Note that you need to be careful to ensure that all relevant files for the analysis have been committed to Git prior to generating the results (you can use wflow_publish or wflow_git_commit). workflowr only checks the R Markdown file, but you know if there are other scripts or data files that it depends on. Below is the status of the Git repository when the results were generated:
Ignored files:
Ignored: .DS_Store
Ignored: .Rhistory
Ignored: .Rproj.user/
Ignored: 1_DE-gene-analysis_cache/
Ignored: 1_DE-gene-analysis_files/
Ignored: analysis/.DS_Store
Ignored: analysis/.Rhistory
Ignored: analysis/.Rproj.user/
Ignored: analysis/PairedAnalysiswithRUV_cache/
Ignored: analysis/PairedAnalysiswithRUV_files/
Ignored: data/.DS_Store
Ignored: data/0_rawData/.DS_Store
Ignored: data/1_trimmedData/.DS_Store
Ignored: data/2_alignedData/.DS_Store
Ignored: files/
Ignored: output/.DS_Store
Untracked files:
Untracked: analysis/figure/
Untracked: site_libs/
Unstaged changes:
Modified: analysis/1_DE_gene_analysis.Rmd
Modified: analysis/index.Rmd
Staged changes:
Deleted: analysis/1_DE-gene-analysis.html
Modified1: analysis/1_DE gene analysis.Rmd
Modified2: analysis/1_DE_gene_analysis.Rmd
Note that any generated files, e.g. HTML, png, CSS, etc., are not included in this status report because it is ok for generated content to have uncommitted changes.
There are no past versions. Publish this analysis with wflow_publish() to start tracking its development.
library(limma)
library(edgeR)
library(AnnotationHub)
library(tidyverse)
library(magrittr)
library(pander)
library(ggrepel)
library(scales)
library(RUVSeq)
theme_set(theme_bw())
panderOptions("big.mark", ",")
panderOptions("table.split.table", Inf)
panderOptions("table.style", "rmarkdown")
if (interactive()) setwd(here::here("analysis"))
# Get GC content and lengths
gcTrans <- url("https://uofabioinformaticshub.github.io/Ensembl_GC/Release96/Danio_rerio.GRCz11.96.rds") %>%
readRDS()
gcGene <- readRDS(here::here("analysis", "gcGene.rds"))
Annotation was set up as a EnsDb object based on Ensembl Release 96
ah <- AnnotationHub() %>%
subset(species == "Danio rerio") %>%
subset(dataprovider == "Ensembl") %>%
subset(rdataclass == "EnsDb")
ensDb <- ah[["AH69169"]]
genes <- genes(ensDb)
transGR <- transcripts(ensDb)
cols2keep <- c("gene_id", "gene_name", "gene_biotype", "entrezid","description","entrezid")
mcols(genes) <- mcols(genes)[cols2keep] %>%
as.data.frame() %>%
dplyr::select(-entrezid) %>%
left_join(as.data.frame(mcols(gcGene))) %>%
distinct(gene_id, .keep_all = TRUE) %>%
set_rownames(.$gene_id) %>%
DataFrame() %>%
.[names(genes),]
genesGR <- genes(ensDb)
Prior to count-level analysis, the initial dataset was pre-processed using the following steps:
After trimming alignment was performed using STAR v2.5.3a to the Danio rerio genome included in Ensembl Release 96 (GRCz11). Aligned reads were counted for each gene if the following criteria were satisfied:
minSamples <- 6
minCpm <- 1
counts <- here::here("data", "2_alignedData", "featureCounts", "genes.out") %>%
read_tsv() %>%
set_colnames(basename(colnames(.))) %>%
set_colnames(str_remove(colnames(.), "Aligned.+")) %>%
gather(key = "Library", value = "Counts", -Geneid) %>%
dplyr::mutate(Sample = str_remove_all(Library, "_2")) %>%
group_by(Geneid, Sample) %>%
dplyr::summarise(Counts = sum(Counts)) %>%
tidyr::spread(key = "Sample", value = "Counts") %>%
as.data.frame() %>%
column_to_rownames("Geneid")
genes2keep <- cpm(counts) %>%
is_greater_than(minCpm) %>%
rowSums() %>%
is_weakly_greater_than(minSamples)
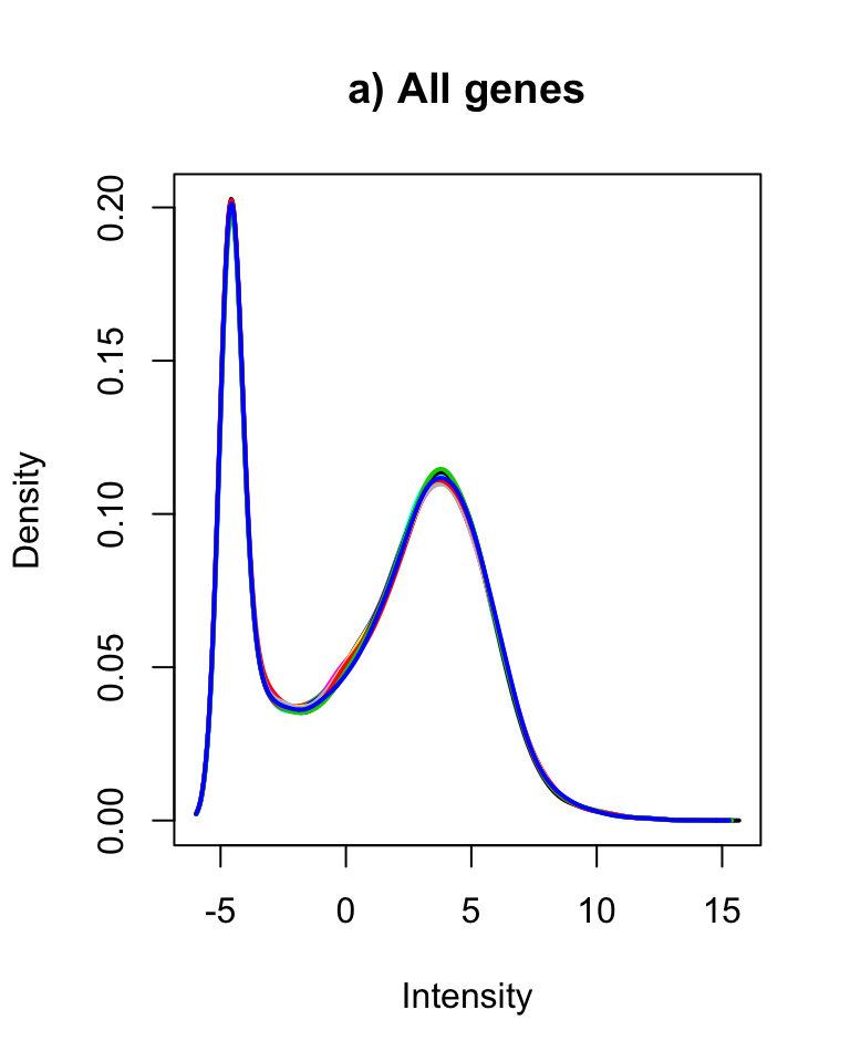
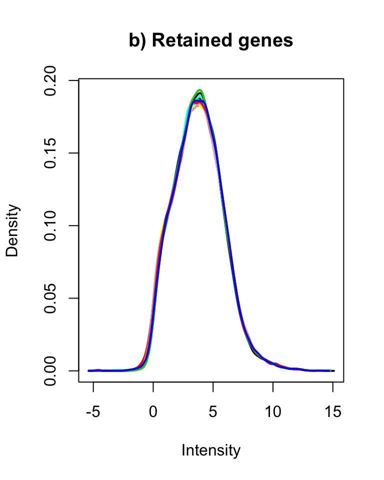
Counts were then loaded and summed across replicate sequencing runs. Genes were only retained if receiving more than 1 cpm in at least 6 samples. This filtering step discarded 12,661 genes as undetectable and retained 19,396 genes for further analysis.
plotDensities(cpm(counts, log = TRUE), legend = FALSE, main = "a) All genes")
plotDensities(cpm(counts[genes2keep,], log = TRUE), legend = FALSE, main = "b) Retained genes")

Distribution of logCPM values for a) all and b) retained genes
dgeList <- counts %>%
.[genes2keep,] %>%
DGEList(
samples = tibble(
sample = colnames(.),
group = str_replace_all(sample, "[0-9]*[A-Z]([12])Lardelli", "\\1"),
pair = str_replace_all(sample, "[0-9]*([A-Z])[0-9].+", "\\1")
) %>%
as.data.frame(),
genes = genes[rownames(.)] %>%
as.data.frame() %>%
dplyr::select(
ensembl_gene_id = gene_id,
chromosome_name = seqnames,
description,
external_gene_name = gene_name,
entrez_gene = entrezid.1,
aveLength,
aveGc,
maxLength,
longestGc
)
) %>%
calcNormFactors(method = "TMM") %>%
estimateDisp()
Design matrix not provided. Switch to the classic mode.
dgeList$samples$Genotype <- c("Q96K97del/+", "WT")[dgeList$samples$group] %>%
factor(levels = c("WT", "Q96K97del/+"))
Counts were then formed into a DGEList object. Library sizes after alignment, counting and gene filtering ranged between 44,498,373 and 52,779,608 reads.
pca <- dgeList %>%
cpm(log = TRUE) %>%
t() %>%
prcomp()
summary(pca)$importance %>% pander(split.tables = Inf)
| PC1 | PC2 | PC3 | PC4 | PC5 | PC6 | PC7 | PC8 | PC9 | PC10 | PC11 | PC12 | |
|---|---|---|---|---|---|---|---|---|---|---|---|---|
| Standard deviation | 21.59 | 17.49 | 13.54 | 12.32 | 11.16 | 10.77 | 10.38 | 10.13 | 9.387 | 7.599 | 7.202 | 4.868e-14 |
| Proportion of Variance | 0.2655 | 0.1742 | 0.1045 | 0.08647 | 0.07089 | 0.06608 | 0.06135 | 0.0585 | 0.05019 | 0.03289 | 0.02955 | 0 |
| Cumulative Proportion | 0.2655 | 0.4396 | 0.5441 | 0.6306 | 0.7015 | 0.7675 | 0.8289 | 0.8874 | 0.9376 | 0.9705 | 1 | 1 |
PCA of all samples. Point sizes indicate library sizes with the combination of PC1 & PC2 appearing to capture a considerable amount of this variation.
Next we setup a design matrix using each pool as its own intercept, with the genotype as the common difference, and recalculated the dispersions
expDesign <- model.matrix(~0 + pair + Genotype, dgeList$samples) %>%
set_colnames(str_replace(colnames(.), pattern = "Genotype.+", "Mutant"))
dgeList %<>%
estimateGLMCommonDisp(expDesign) %>%
estimateGLMTagwiseDisp(expDesign)
deGenes <- dgeList %>%
glmFit(expDesign) %>%
glmLRT(coef = "Mutant") %>%
topTags(n = Inf) %>%
as.data.frame() %>%
set_colnames(gsub("ID.", "", colnames(.))) %>%
as_tibble() %>%
mutate(
Sig = FDR < 0.05,
rankstat = -sign(logFC)*log10(PValue)
) %>%
dplyr::select(
ensembl_gene_id, external_gene_name, logFC, logCPM, LR,
PValue, FDR, Sig,aveGc, aveLength, rankstat
) %>%
arrange(PValue)
deGenesSig <- deGenes %>%
dplyr::filter(Sig)
Volcano plot highlighting DE genes. Genes indicated in red were considered as DE, which receive a FDR < 0.05.
logFC plotted against expression level with significant DE genes shown in red.
Find some ‘unchanged’ genes. Grab the lowest ranked 5000
genes4Control <- deGenes %>%
arrange(desc(PValue)) %>%
dplyr::slice(1:5000) %>%
.[["ensembl_gene_id"]]
length(genes4Control)
[1] 5000
k <- 1
ruv <- RUVg(
dgeList$counts,
cIdx = genes4Control,
k = k,
isLog = FALSE,
round = TRUE
)
dgeList$samples <- cbind(dgeList$samples, ruv$W)
pcaRUV <- ruv$normalizedCounts %>%
cpm(log = TRUE) %>%
t() %>%
prcomp()
summary(pcaRUV)$importance %>% pander(split.tables = Inf)
| PC1 | PC2 | PC3 | PC4 | PC5 | PC6 | PC7 | PC8 | PC9 | PC10 | PC11 | PC12 | |
|---|---|---|---|---|---|---|---|---|---|---|---|---|
| Standard deviation | 17.5 | 13.6 | 12.57 | 11.23 | 10.84 | 10.43 | 10.21 | 9.495 | 7.642 | 7.232 | 0.3216 | 4.41e-14 |
| Proportion of Variance | 0.2344 | 0.1415 | 0.1208 | 0.09644 | 0.08994 | 0.08332 | 0.07973 | 0.069 | 0.0447 | 0.04003 | 8e-05 | 0 |
| Cumulative Proportion | 0.2344 | 0.3759 | 0.4968 | 0.5932 | 0.6831 | 0.7665 | 0.8462 | 0.9152 | 0.9599 | 0.9999 | 1 | 1 |
pcaRUV$x %>%
cbind(dgeList$samples[rownames(.),]) %>%
ggplot(aes(PC1, PC2, colour = Genotype)) +
geom_point() +
geom_text_repel(aes(label = pair), show.legend = FALSE) +
stat_ellipse(aes(fill = Genotype), geom = "polygon", alpha = 0.05) +
xlab(
paste0(
"PC1 (", percent(summary(pcaRUV)$importance[2, "PC1"]), ")"
)
) +
ylab(
paste0(
"PC2 (", percent(summary(pcaRUV)$importance[2, "PC2"]), ")"
)
)

expDesignRUV <- model.matrix(~0 + pair + Genotype + W_1, dgeList$samples) %>%
set_colnames(str_replace(colnames(.), pattern = "Genotype.+", "Mutant"))
dgeList %<>%
estimateGLMCommonDisp(expDesignRUV) %>%
estimateGLMTagwiseDisp(expDesignRUV)
topTable <- dgeList %>%
glmFit(expDesignRUV) %>%
glmLRT(coef = "Mutant") %>%
topTags(n = Inf) %>%
as.data.frame() %>%
set_colnames(gsub("ID.", "", colnames(.))) %>%
as_tibble() %>%
mutate(
DE = FDR < 0.01,
rankstat = -sign(logFC)*log10(PValue)
) %>%
dplyr::select(
ensembl_gene_id, external_gene_name, logFC, logCPM, LR,
PValue, FDR, DE,aveGc, aveLength, rankstat
) %>%
arrange(PValue)
topTableDE <- topTable %>%
dplyr::filter(DE == TRUE)
tested <- c("si:ch211-213a13.2", "si:ch211-11p18.6", "mdh1ab", "CABZ01034698.2")
# topTable %>%
topTable %>%
ggplot(aes(logCPM, logFC)) +
geom_point(aes(colour = DE), alpha = 0.5) +
geom_smooth(se = FALSE) +
geom_hline(yintercept = c(-1, 1)*0.5, linetype = 2) +
geom_text_repel(
aes(label = external_gene_name, colour = DE),
data = . %>%
dplyr::filter(abs(logFC) > 1.2 & DE | external_gene_name %in% tested),
show.legend = FALSE
) +
scale_colour_manual(values = c("grey50", "red"))

topTable %>%
mutate(DE = FDR < 0.01) %>%
ggplot(aes(logFC, -log10(PValue))) +
geom_point(aes(colour = DE), alpha = 0.5) +
geom_vline(xintercept = c(-1, 1)*0.5, linetype = 2) +
geom_text_repel(
aes(label = external_gene_name, colour = DE),
data = . %>%
dplyr::filter(abs(logFC) > 1.2 & DE | external_gene_name %in% tested),
show.legend = FALSE
) +
scale_colour_manual(values = c("grey50", "red"))

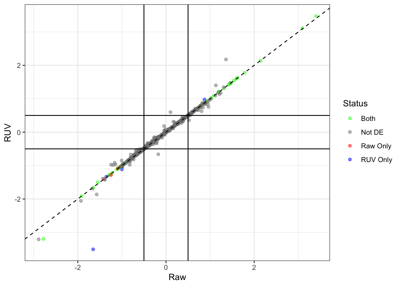
topTable %>%
dplyr::select(ensembl_gene_id, RUV = logFC, DE) %>%
left_join(deGenes) %>%
dplyr::rename(Raw = logFC) %>%
mutate(
Status = case_when(
Sig & DE ~ "Both",
Sig & !DE ~ "Raw Only",
!Sig & DE ~ "RUV Only",
!Sig & !DE ~ "Not DE"
)
) %>%
ggplot(aes(Raw, RUV,)) +
geom_point(aes(colour = Status), alpha = 0.5) +
geom_abline(slope= 1, linetype = 2) +
geom_vline(xintercept = c(-1, 1)*0.5) +
geom_hline(yintercept = c(-1, 1)*0.5) +
scale_colour_manual(values = c("green", "grey50", "red", "blue"))

The 228 genes considered as DE using an FDR of 0.01 and logFC beyond the range \(\pm 0.5\) were then inspected to confirm that the counts support their inclusion as DE.
Here plot CPM for DE genes having a FDR below 0.01 and logFC beyond the range \(\pm 1.2\)
ruv$normalizedCounts %>%
cpm(log = TRUE) %>%
.[dplyr::filter(topTable, FDR < 0.01 & abs(logFC) > 1.2)$ensembl_gene_id,] %>%
as.data.frame() %>%
rownames_to_column("ensembl_gene_id") %>%
as_tibble() %>%
gather(key = "sample", value = "CPM", -ensembl_gene_id) %>%
left_join(dgeList$samples) %>%
left_join(dgeList$genes) %>%
ggplot(aes(Genotype, CPM)) +
geom_point(aes(colour = Genotype)) +
geom_line(
aes(group = pair),
colour = "grey70"
) +
facet_wrap(~external_gene_name, scales = "free_y") +
theme(legend.position = "none") +
labs(y = "logCPM")

Final gene lists were exported as separate csv files, along with dgeList objects.
write.csv(topTableDE, here::here("output", "DEgenes.csv"))
write.csv(topTable,here::here("output", "topTable.csv"))
write_rds(dgeList, here::here("data", "dgeList.rds"), compress = "gz")
devtools::session_info()
─ Session info ──────────────────────────────────────────────────────────
setting value
version R version 3.6.0 (2019-04-26)
os macOS Mojave 10.14.6
system x86_64, darwin15.6.0
ui X11
language (EN)
collate en_AU.UTF-8
ctype en_AU.UTF-8
tz Australia/Adelaide
date 2020-02-27
─ Packages ──────────────────────────────────────────────────────────────
package * version date lib source
annotate 1.62.0 2019-05-02 [1] Bioconductor
AnnotationDbi * 1.46.1 2019-08-20 [1] Bioconductor
AnnotationFilter * 1.8.0 2019-05-02 [1] Bioconductor
AnnotationHub * 2.16.0 2019-05-02 [1] Bioconductor
aroma.light 3.14.0 2019-05-02 [1] Bioconductor
assertthat 0.2.1 2019-03-21 [1] CRAN (R 3.6.0)
backports 1.1.4 2019-04-10 [1] CRAN (R 3.6.0)
Biobase * 2.44.0 2019-05-02 [1] Bioconductor
BiocFileCache * 1.8.0 2019-05-02 [1] Bioconductor
BiocGenerics * 0.30.0 2019-05-02 [1] Bioconductor
BiocManager 1.30.4 2018-11-13 [1] CRAN (R 3.6.0)
BiocParallel * 1.18.1 2019-08-06 [1] Bioconductor
biomaRt 2.40.4 2019-08-19 [1] Bioconductor
Biostrings * 2.52.0 2019-05-02 [1] Bioconductor
bit 1.1-14 2018-05-29 [1] CRAN (R 3.6.0)
bit64 0.9-7 2017-05-08 [1] CRAN (R 3.6.0)
bitops 1.0-6 2013-08-17 [1] CRAN (R 3.6.0)
blob 1.2.0 2019-07-09 [1] CRAN (R 3.6.0)
broom 0.5.2 2019-04-07 [1] CRAN (R 3.6.0)
callr 3.3.1 2019-07-18 [1] CRAN (R 3.6.0)
cellranger 1.1.0 2016-07-27 [1] CRAN (R 3.6.0)
cli 1.1.0 2019-03-19 [1] CRAN (R 3.6.0)
colorspace 1.4-1 2019-03-18 [1] CRAN (R 3.6.0)
crayon 1.3.4 2017-09-16 [1] CRAN (R 3.6.0)
curl 4.0 2019-07-22 [1] CRAN (R 3.6.0)
DBI 1.0.0 2018-05-02 [1] CRAN (R 3.6.0)
dbplyr * 1.4.2 2019-06-17 [1] CRAN (R 3.6.0)
DelayedArray * 0.10.0 2019-05-02 [1] Bioconductor
desc 1.2.0 2018-05-01 [1] CRAN (R 3.6.0)
DESeq 1.36.0 2019-05-02 [1] Bioconductor
devtools 2.2.2 2020-02-17 [1] CRAN (R 3.6.0)
digest 0.6.20 2019-07-04 [1] CRAN (R 3.6.0)
dplyr * 0.8.3 2019-07-04 [1] CRAN (R 3.6.0)
EDASeq * 2.18.0 2019-05-02 [1] Bioconductor
edgeR * 3.26.7 2019-08-13 [1] Bioconductor
ellipsis 0.3.0 2019-09-20 [1] CRAN (R 3.6.0)
ensembldb * 2.8.0 2019-05-02 [1] Bioconductor
evaluate 0.14 2019-05-28 [1] CRAN (R 3.6.0)
forcats * 0.4.0 2019-02-17 [1] CRAN (R 3.6.0)
fs 1.3.1 2019-05-06 [1] CRAN (R 3.6.0)
genefilter 1.66.0 2019-05-02 [1] Bioconductor
geneplotter 1.62.0 2019-05-02 [1] Bioconductor
generics 0.0.2 2018-11-29 [1] CRAN (R 3.6.0)
GenomeInfoDb * 1.20.0 2019-05-02 [1] Bioconductor
GenomeInfoDbData 1.2.1 2019-07-25 [1] Bioconductor
GenomicAlignments * 1.20.1 2019-06-18 [1] Bioconductor
GenomicFeatures * 1.36.4 2019-07-09 [1] Bioconductor
GenomicRanges * 1.36.0 2019-05-02 [1] Bioconductor
ggplot2 * 3.2.1 2019-08-10 [1] CRAN (R 3.6.0)
ggrepel * 0.8.1 2019-05-07 [1] CRAN (R 3.6.0)
git2r 0.26.1 2019-06-29 [1] CRAN (R 3.6.0)
glue 1.3.1 2019-03-12 [1] CRAN (R 3.6.0)
gtable 0.3.0 2019-03-25 [1] CRAN (R 3.6.0)
haven 2.1.1 2019-07-04 [1] CRAN (R 3.6.0)
here 0.1 2017-05-28 [1] CRAN (R 3.6.0)
highr 0.8 2019-03-20 [1] CRAN (R 3.6.0)
hms 0.5.1 2019-08-23 [1] CRAN (R 3.6.0)
htmltools 0.3.6 2017-04-28 [1] CRAN (R 3.6.0)
httpuv 1.5.1 2019-04-05 [1] CRAN (R 3.6.0)
httr 1.4.1 2019-08-05 [1] CRAN (R 3.6.0)
hwriter 1.3.2 2014-09-10 [1] CRAN (R 3.6.0)
interactiveDisplayBase 1.22.0 2019-05-02 [1] Bioconductor
IRanges * 2.18.2 2019-08-24 [1] Bioconductor
jsonlite 1.6 2018-12-07 [1] CRAN (R 3.6.0)
knitr 1.24 2019-08-08 [1] CRAN (R 3.6.0)
labeling 0.3 2014-08-23 [1] CRAN (R 3.6.0)
later 0.8.0 2019-02-11 [1] CRAN (R 3.6.0)
lattice 0.20-38 2018-11-04 [1] CRAN (R 3.6.0)
latticeExtra 0.6-28 2016-02-09 [1] CRAN (R 3.6.0)
lazyeval 0.2.2 2019-03-15 [1] CRAN (R 3.6.0)
limma * 3.40.6 2019-07-26 [1] Bioconductor
locfit 1.5-9.1 2013-04-20 [1] CRAN (R 3.6.0)
lubridate 1.7.4 2018-04-11 [1] CRAN (R 3.6.0)
magrittr * 1.5 2014-11-22 [1] CRAN (R 3.6.0)
MASS 7.3-51.4 2019-03-31 [1] CRAN (R 3.6.0)
Matrix 1.2-17 2019-03-22 [1] CRAN (R 3.6.0)
matrixStats * 0.54.0 2018-07-23 [1] CRAN (R 3.6.0)
memoise 1.1.0 2017-04-21 [1] CRAN (R 3.6.0)
mgcv 1.8-28 2019-03-21 [1] CRAN (R 3.6.0)
mime 0.7 2019-06-11 [1] CRAN (R 3.6.0)
modelr 0.1.5 2019-08-08 [1] CRAN (R 3.6.0)
munsell 0.5.0 2018-06-12 [1] CRAN (R 3.6.0)
nlme 3.1-141 2019-08-01 [1] CRAN (R 3.6.0)
pander * 0.6.3 2018-11-06 [1] CRAN (R 3.6.0)
pillar 1.4.2 2019-06-29 [1] CRAN (R 3.6.0)
pkgbuild 1.0.6 2019-10-09 [1] CRAN (R 3.6.0)
pkgconfig 2.0.2 2018-08-16 [1] CRAN (R 3.6.0)
pkgload 1.0.2 2018-10-29 [1] CRAN (R 3.6.0)
prettyunits 1.0.2 2015-07-13 [1] CRAN (R 3.6.0)
processx 3.4.1 2019-07-18 [1] CRAN (R 3.6.0)
progress 1.2.2 2019-05-16 [1] CRAN (R 3.6.0)
promises 1.0.1 2018-04-13 [1] CRAN (R 3.6.0)
ProtGenerics 1.16.0 2019-05-02 [1] Bioconductor
ps 1.3.0 2018-12-21 [1] CRAN (R 3.6.0)
purrr * 0.3.3 2019-10-18 [1] CRAN (R 3.6.0)
R.methodsS3 1.7.1 2016-02-16 [1] CRAN (R 3.6.0)
R.oo 1.22.0 2018-04-22 [1] CRAN (R 3.6.0)
R.utils 2.9.0 2019-06-13 [1] CRAN (R 3.6.0)
R6 2.4.0 2019-02-14 [1] CRAN (R 3.6.0)
rappdirs 0.3.1 2016-03-28 [1] CRAN (R 3.6.0)
RColorBrewer 1.1-2 2014-12-07 [1] CRAN (R 3.6.0)
Rcpp 1.0.2 2019-07-25 [1] CRAN (R 3.6.0)
RCurl 1.95-4.12 2019-03-04 [1] CRAN (R 3.6.0)
readr * 1.3.1 2018-12-21 [1] CRAN (R 3.6.0)
readxl 1.3.1 2019-03-13 [1] CRAN (R 3.6.0)
remotes 2.1.1 2020-02-15 [1] CRAN (R 3.6.0)
rlang 0.4.4 2020-01-28 [1] CRAN (R 3.6.0)
rmarkdown 1.15 2019-08-21 [1] CRAN (R 3.6.0)
rprojroot 1.3-2 2018-01-03 [1] CRAN (R 3.6.0)
Rsamtools * 2.0.0 2019-05-02 [1] Bioconductor
RSQLite 2.1.2 2019-07-24 [1] CRAN (R 3.6.0)
rstudioapi 0.10 2019-03-19 [1] CRAN (R 3.6.0)
rtracklayer 1.44.3 2019-08-24 [1] Bioconductor
RUVSeq * 1.18.0 2019-05-02 [1] Bioconductor
rvest 0.3.4 2019-05-15 [1] CRAN (R 3.6.0)
S4Vectors * 0.22.0 2019-05-02 [1] Bioconductor
scales * 1.0.0 2018-08-09 [1] CRAN (R 3.6.0)
sessioninfo 1.1.1 2018-11-05 [1] CRAN (R 3.6.0)
shiny 1.3.2 2019-04-22 [1] CRAN (R 3.6.0)
ShortRead * 1.42.0 2019-05-02 [1] Bioconductor
stringi 1.4.3 2019-03-12 [1] CRAN (R 3.6.0)
stringr * 1.4.0 2019-02-10 [1] CRAN (R 3.6.0)
SummarizedExperiment * 1.14.1 2019-07-31 [1] Bioconductor
survival 2.44-1.1 2019-04-01 [1] CRAN (R 3.6.0)
testthat 2.3.1 2019-12-01 [1] CRAN (R 3.6.0)
tibble * 2.1.3 2019-06-06 [1] CRAN (R 3.6.0)
tidyr * 0.8.3 2019-03-01 [1] CRAN (R 3.6.0)
tidyselect 0.2.5 2018-10-11 [1] CRAN (R 3.6.0)
tidyverse * 1.2.1 2017-11-14 [1] CRAN (R 3.6.0)
usethis 1.5.1 2019-07-04 [1] CRAN (R 3.6.0)
vctrs 0.2.0 2019-07-05 [1] CRAN (R 3.6.0)
withr 2.1.2 2018-03-15 [1] CRAN (R 3.6.0)
workflowr 1.6.0 2019-12-19 [1] CRAN (R 3.6.0)
xfun 0.9 2019-08-21 [1] CRAN (R 3.6.0)
XML 3.98-1.20 2019-06-06 [1] CRAN (R 3.6.0)
xml2 1.2.2 2019-08-09 [1] CRAN (R 3.6.0)
xtable 1.8-4 2019-04-21 [1] CRAN (R 3.6.0)
XVector * 0.24.0 2019-05-02 [1] Bioconductor
yaml 2.2.0 2018-07-25 [1] CRAN (R 3.6.0)
zeallot 0.1.0 2018-01-28 [1] CRAN (R 3.6.0)
zlibbioc 1.30.0 2019-05-02 [1] Bioconductor
[1] /Library/Frameworks/R.framework/Versions/3.6/Resources/library