Last updated: 2023-09-10
Checks: 7 0
Knit directory: bioinformatics_tips/
This reproducible R Markdown analysis was created with workflowr (version 1.7.0). The Checks tab describes the reproducibility checks that were applied when the results were created. The Past versions tab lists the development history.
Great! Since the R Markdown file has been committed to the Git repository, you know the exact version of the code that produced these results.
Great job! The global environment was empty. Objects defined in the global environment can affect the analysis in your R Markdown file in unknown ways. For reproduciblity it’s best to always run the code in an empty environment.
The command set.seed(20200503) was run prior to running
the code in the R Markdown file. Setting a seed ensures that any results
that rely on randomness, e.g. subsampling or permutations, are
reproducible.
Great job! Recording the operating system, R version, and package versions is critical for reproducibility.
Nice! There were no cached chunks for this analysis, so you can be confident that you successfully produced the results during this run.
Great job! Using relative paths to the files within your workflowr project makes it easier to run your code on other machines.
Great! You are using Git for version control. Tracking code development and connecting the code version to the results is critical for reproducibility.
The results in this page were generated with repository version ec130da. See the Past versions tab to see a history of the changes made to the R Markdown and HTML files.
Note that you need to be careful to ensure that all relevant files for
the analysis have been committed to Git prior to generating the results
(you can use wflow_publish or
wflow_git_commit). workflowr only checks the R Markdown
file, but you know if there are other scripts or data files that it
depends on. Below is the status of the Git repository when the results
were generated:
Ignored files:
Ignored: .Rproj.user/
Note that any generated files, e.g. HTML, png, CSS, etc., are not included in this status report because it is ok for generated content to have uncommitted changes.
These are the previous versions of the repository in which changes were
made to the R Markdown (analysis/dim_reduct.Rmd) and HTML
(docs/dim_reduct.html) files. If you’ve configured a remote
Git repository (see ?wflow_git_remote), click on the
hyperlinks in the table below to view the files as they were in that
past version.
| File | Version | Author | Date | Message |
|---|---|---|---|---|
| Rmd | ec130da | Dave Tang | 2023-09-10 | Boxplots |
| html | 9ae8e51 | Dave Tang | 2023-09-10 | Build site. |
| Rmd | b6d9d00 | Dave Tang | 2023-09-10 | Normalise data |
| html | ca74424 | Dave Tang | 2022-10-27 | Build site. |
| Rmd | cfb532a | Dave Tang | 2022-10-27 | Dimension reduction |
Dimension reduction is useful for identifying correlated features and reducing the data size, which is very useful for visualising large datasets.
Use iris.
dat <- as.matrix(iris[, 1:4])
dat[1:6, 1:4]
Sepal.Length Sepal.Width Petal.Length Petal.Width
[1,] 5.1 3.5 1.4 0.2
[2,] 4.9 3.0 1.4 0.2
[3,] 4.7 3.2 1.3 0.2
[4,] 4.6 3.1 1.5 0.2
[5,] 5.0 3.6 1.4 0.2
[6,] 5.4 3.9 1.7 0.4
Normalise data using scale.
dat_norm <- scale(dat)
dat_norm[1:6, 1:4]
Sepal.Length Sepal.Width Petal.Length Petal.Width
[1,] -0.8976739 1.01560199 -1.335752 -1.311052
[2,] -1.1392005 -0.13153881 -1.335752 -1.311052
[3,] -1.3807271 0.32731751 -1.392399 -1.311052
[4,] -1.5014904 0.09788935 -1.279104 -1.311052
[5,] -1.0184372 1.24503015 -1.335752 -1.311052
[6,] -0.5353840 1.93331463 -1.165809 -1.048667
Before normalising.
apply(dat, 2, summary)
Sepal.Length Sepal.Width Petal.Length Petal.Width
Min. 4.300000 2.000000 1.000 0.100000
1st Qu. 5.100000 2.800000 1.600 0.300000
Median 5.800000 3.000000 4.350 1.300000
Mean 5.843333 3.057333 3.758 1.199333
3rd Qu. 6.400000 3.300000 5.100 1.800000
Max. 7.900000 4.400000 6.900 2.500000
boxplot(dat)

After normalising.
round(apply(dat_norm, 2, summary), digits = 6)
Sepal.Length Sepal.Width Petal.Length Petal.Width
Min. -1.863780 -2.425820 -1.562342 -1.442245
1st Qu. -0.897674 -0.590395 -1.222456 -1.179859
Median -0.052331 -0.131539 0.335354 0.132067
Mean 0.000000 0.000000 0.000000 0.000000
3rd Qu. 0.672249 0.556746 0.760211 0.788031
Max. 2.483699 3.080455 1.779869 1.706379
boxplot(dat_norm)

The prcomp() function:
Performs a principal components analysis on the given data matrix and returns the results as an object of class prcomp.
pca <- prcomp(dat_norm)
my_col <- as.integer(iris$Species)
plot(pca$x, col = my_col, pch = 16)

Install (if necessary) and load.
if(!require(tsne)){
install.packages("tsne")
}
library(tsne)
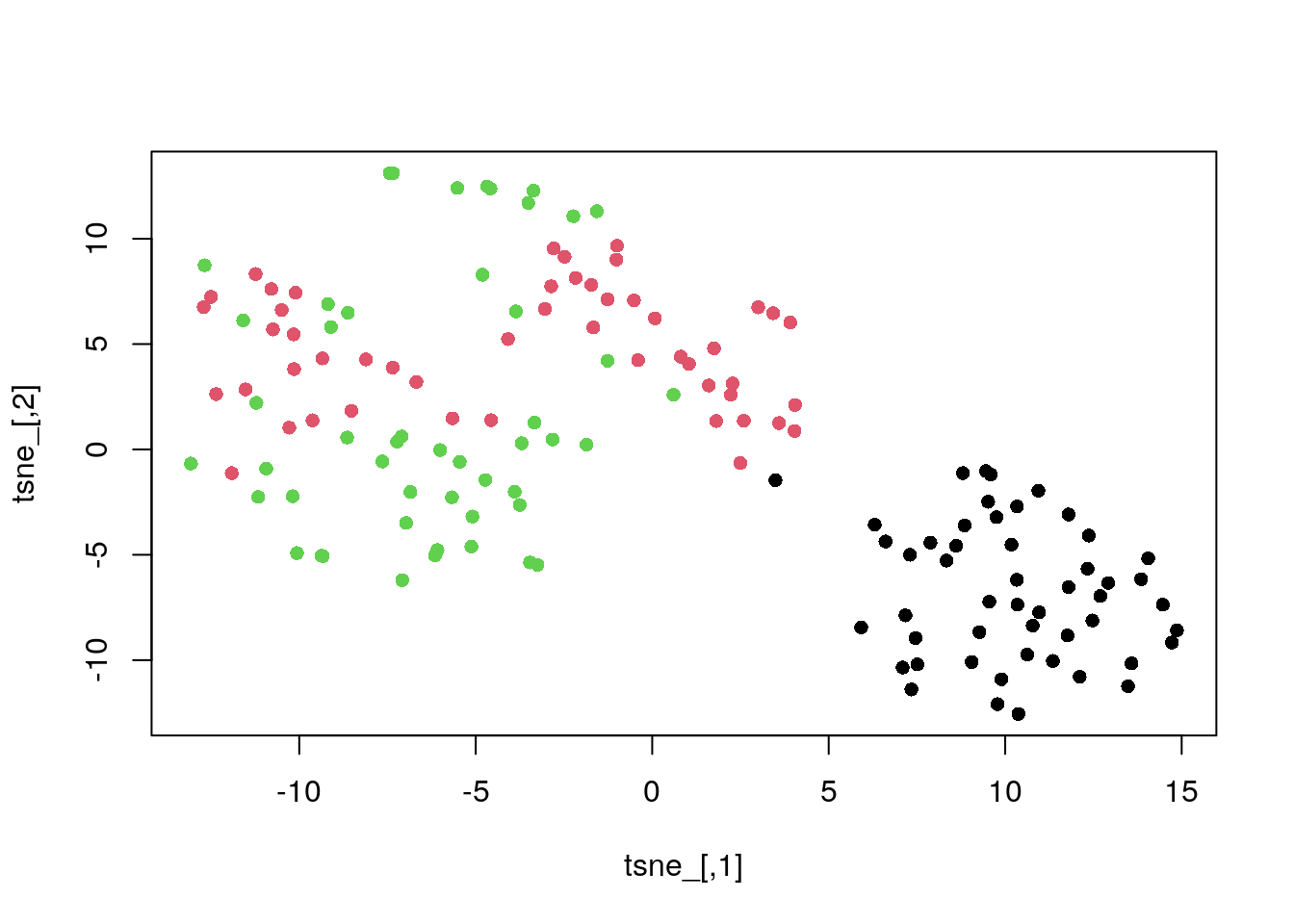
t-SNE default perplexity of 30.
tsne_ <- tsne(dat_norm)
plot(tsne_, col = my_col, pch = 16)

Perplexity of 20.
tsne_p20 <- tsne(dat_norm, perplexity = 20)
plot(tsne_p20, col = my_col, pch = 16)

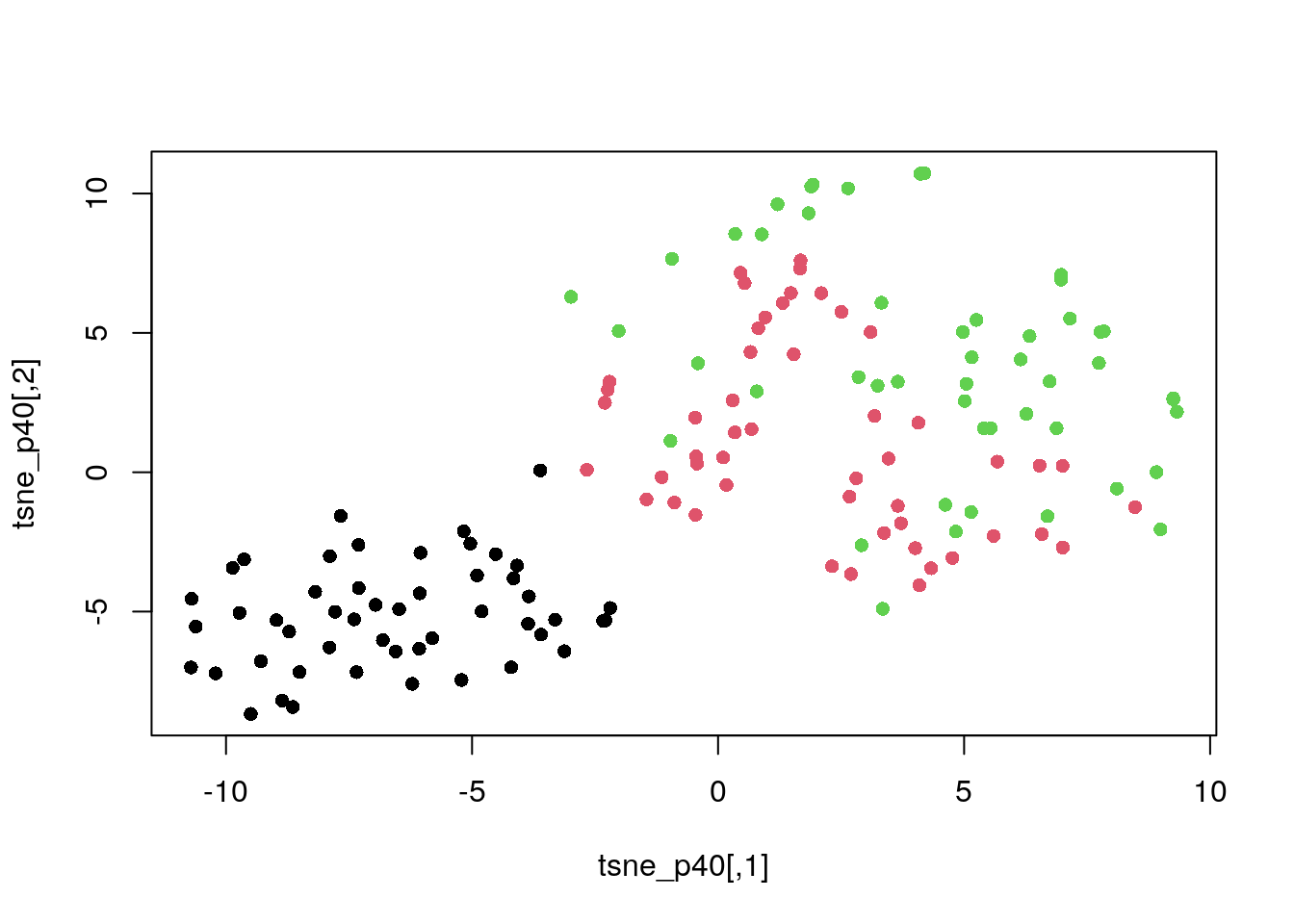
Perplexity of 40.
tsne_p40 <- tsne(dat_norm, perplexity = 40)
plot(tsne_p40, col = my_col, pch = 16)

Perplexity of 50.
tsne_p50 <- tsne(dat_norm, perplexity = 50)
plot(tsne_p50, col = my_col, pch = 16)

Install (if necessary) and load.
if(!require(umap)){
install.packages("umap")
}
library(umap)
UMAP default settings.
umap.defaults
umap configuration parameters
n_neighbors: 15
n_components: 2
metric: euclidean
n_epochs: 200
input: data
init: spectral
min_dist: 0.1
set_op_mix_ratio: 1
local_connectivity: 1
bandwidth: 1
alpha: 1
gamma: 1
negative_sample_rate: 5
a: NA
b: NA
spread: 1
random_state: NA
transform_state: NA
knn: NA
knn_repeats: 1
verbose: FALSE
umap_learn_args: NA
UMAP with default settings.
umap_ <- umap(dat_norm)
plot(umap_$layout, col = my_col, pch = 16)

Adjust number of neighbours.
umap_conf <- umap.defaults
umap_conf$n_neighbors <- 20
umap_n20 <- umap(dat_norm, config = umap_conf)
plot(umap_n20$layout, col = my_col, pch = 16)

sessionInfo()
R version 4.3.0 (2023-04-21)
Platform: x86_64-pc-linux-gnu (64-bit)
Running under: Ubuntu 22.04.2 LTS
Matrix products: default
BLAS: /usr/lib/x86_64-linux-gnu/openblas-pthread/libblas.so.3
LAPACK: /usr/lib/x86_64-linux-gnu/openblas-pthread/libopenblasp-r0.3.20.so; LAPACK version 3.10.0
locale:
[1] LC_CTYPE=en_US.UTF-8 LC_NUMERIC=C
[3] LC_TIME=en_US.UTF-8 LC_COLLATE=en_US.UTF-8
[5] LC_MONETARY=en_US.UTF-8 LC_MESSAGES=en_US.UTF-8
[7] LC_PAPER=en_US.UTF-8 LC_NAME=C
[9] LC_ADDRESS=C LC_TELEPHONE=C
[11] LC_MEASUREMENT=en_US.UTF-8 LC_IDENTIFICATION=C
time zone: Etc/UTC
tzcode source: system (glibc)
attached base packages:
[1] stats graphics grDevices utils datasets methods base
other attached packages:
[1] umap_0.2.10.0 tsne_0.1-3.1 workflowr_1.7.0
loaded via a namespace (and not attached):
[1] Matrix_1.5-4 jsonlite_1.8.4 compiler_4.3.0 highr_0.10
[5] promises_1.2.0.1 Rcpp_1.0.10 stringr_1.5.0 git2r_0.32.0
[9] callr_3.7.3 later_1.3.0 jquerylib_0.1.4 png_0.1-8
[13] yaml_2.3.7 fastmap_1.1.1 reticulate_1.31 lattice_0.21-8
[17] R6_2.5.1 knitr_1.42 tibble_3.2.1 openssl_2.0.6
[21] rprojroot_2.0.3 bslib_0.4.2 pillar_1.9.0 rlang_1.1.0
[25] utf8_1.2.3 cachem_1.0.7 stringi_1.7.12 httpuv_1.6.9
[29] xfun_0.39 getPass_0.2-2 fs_1.6.2 sass_0.4.5
[33] cli_3.6.1 magrittr_2.0.3 ps_1.7.5 grid_4.3.0
[37] digest_0.6.31 processx_3.8.1 rstudioapi_0.14 askpass_1.1
[41] lifecycle_1.0.3 vctrs_0.6.2 RSpectra_0.16-1 evaluate_0.20
[45] glue_1.6.2 whisker_0.4.1 fansi_1.0.4 rmarkdown_2.21
[49] httr_1.4.5 tools_4.3.0 pkgconfig_2.0.3 htmltools_0.5.5