Last updated: 2025-03-05
Checks: 7 0
Knit directory: muse/
This reproducible R Markdown analysis was created with workflowr (version 1.7.1). The Checks tab describes the reproducibility checks that were applied when the results were created. The Past versions tab lists the development history.
Great! Since the R Markdown file has been committed to the Git repository, you know the exact version of the code that produced these results.
Great job! The global environment was empty. Objects defined in the global environment can affect the analysis in your R Markdown file in unknown ways. For reproduciblity it’s best to always run the code in an empty environment.
The command set.seed(20200712) was run prior to running
the code in the R Markdown file. Setting a seed ensures that any results
that rely on randomness, e.g. subsampling or permutations, are
reproducible.
Great job! Recording the operating system, R version, and package versions is critical for reproducibility.
Nice! There were no cached chunks for this analysis, so you can be confident that you successfully produced the results during this run.
Great job! Using relative paths to the files within your workflowr project makes it easier to run your code on other machines.
Great! You are using Git for version control. Tracking code development and connecting the code version to the results is critical for reproducibility.
The results in this page were generated with repository version b00c1a7. See the Past versions tab to see a history of the changes made to the R Markdown and HTML files.
Note that you need to be careful to ensure that all relevant files for
the analysis have been committed to Git prior to generating the results
(you can use wflow_publish or
wflow_git_commit). workflowr only checks the R Markdown
file, but you know if there are other scripts or data files that it
depends on. Below is the status of the Git repository when the results
were generated:
Ignored files:
Ignored: .Rproj.user/
Ignored: data/1M_neurons_filtered_gene_bc_matrices_h5.h5
Ignored: data/293t/
Ignored: data/293t_3t3_filtered_gene_bc_matrices.tar.gz
Ignored: data/293t_filtered_gene_bc_matrices.tar.gz
Ignored: data/5k_Human_Donor1_PBMC_3p_gem-x_5k_Human_Donor1_PBMC_3p_gem-x_count_sample_filtered_feature_bc_matrix.h5
Ignored: data/5k_Human_Donor2_PBMC_3p_gem-x_5k_Human_Donor2_PBMC_3p_gem-x_count_sample_filtered_feature_bc_matrix.h5
Ignored: data/5k_Human_Donor3_PBMC_3p_gem-x_5k_Human_Donor3_PBMC_3p_gem-x_count_sample_filtered_feature_bc_matrix.h5
Ignored: data/5k_Human_Donor4_PBMC_3p_gem-x_5k_Human_Donor4_PBMC_3p_gem-x_count_sample_filtered_feature_bc_matrix.h5
Ignored: data/Parent_SC3v3_Human_Glioblastoma_filtered_feature_bc_matrix.tar.gz
Ignored: data/brain_counts/
Ignored: data/cl.obo
Ignored: data/cl.owl
Ignored: data/jurkat/
Ignored: data/jurkat:293t_50:50_filtered_gene_bc_matrices.tar.gz
Ignored: data/jurkat_293t/
Ignored: data/jurkat_filtered_gene_bc_matrices.tar.gz
Ignored: data/pbmc20k/
Ignored: data/pbmc20k_seurat/
Ignored: data/pbmc3k/
Ignored: data/pbmc4k_filtered_gene_bc_matrices.tar.gz
Ignored: data/pbmc_1k_v3_raw_feature_bc_matrix.h5
Ignored: data/refdata-gex-GRCh38-2020-A.tar.gz
Ignored: data/seurat_1m_neuron.rds
Ignored: data/t_3k_filtered_gene_bc_matrices.tar.gz
Ignored: r_packages_4.4.1/
Untracked files:
Untracked: analysis/bioc_scrnaseq.Rmd
Untracked: data/pbmc_1k_v3_filtered_feature_bc_matrix.h5
Note that any generated files, e.g. HTML, png, CSS, etc., are not included in this status report because it is ok for generated content to have uncommitted changes.
These are the previous versions of the repository in which changes were
made to the R Markdown (analysis/scdblfinder.Rmd) and HTML
(docs/scdblfinder.html) files. If you’ve configured a
remote Git repository (see ?wflow_git_remote), click on the
hyperlinks in the table below to view the files as they were in that
past version.
| File | Version | Author | Date | Message |
|---|---|---|---|---|
| Rmd | b00c1a7 | Dave Tang | 2025-03-05 | Set seed and compare results |
| html | 7738b4a | Dave Tang | 2025-03-05 | Build site. |
| Rmd | cc8428f | Dave Tang | 2025-03-05 | Combined batch run versus isolated run |
| html | e6e3268 | Dave Tang | 2025-03-05 | Build site. |
| Rmd | 0f01531 | Dave Tang | 2025-03-05 | Predicting doublets using scDblFinder |
The scDblFinder package gathers various methods for the detection and handling of doublets/multiplets in single-cell sequencing data (i.e. multiple cells captured within the same droplet or reaction volume). It includes methods formerly found in the scran package, the new fast and comprehensive scDblFinder method, and a reimplementation of the Amulet detection method for single-cell ATAC-seq.
Install Bioconductor packages using
BiocManager::install().
if (!require("BiocManager", quietly = TRUE))
install.packages("BiocManager")
BiocManager::install("scDblFinder")
BiocManager::install("TENxIO")
Load libraries.
suppressPackageStartupMessages(library(scDblFinder))
suppressPackageStartupMessages(library(SingleCellExperiment))
suppressPackageStartupMessages(library(TENxIO))
Download data.
outdir <- 'data/'
filtered_h5_url <- 'https://cf.10xgenomics.com/samples/cell-exp/3.0.0/pbmc_1k_v3/pbmc_1k_v3_filtered_feature_bc_matrix.h5'
filtered_h5 <- paste0(outdir, basename(filtered_h5_url))
pbmc5k_1_url <- "https://cf.10xgenomics.com/samples/cell-exp/9.0.0/5k_Human_Donor1_PBMC_3p_gem-x_5k_Human_Donor1_PBMC_3p_gem-x/5k_Human_Donor1_PBMC_3p_gem-x_5k_Human_Donor1_PBMC_3p_gem-x_count_sample_filtered_feature_bc_matrix.h5"
pbmc5k_2_url <- "https://cf.10xgenomics.com/samples/cell-exp/9.0.0/5k_Human_Donor2_PBMC_3p_gem-x_5k_Human_Donor2_PBMC_3p_gem-x/5k_Human_Donor2_PBMC_3p_gem-x_5k_Human_Donor2_PBMC_3p_gem-x_count_sample_filtered_feature_bc_matrix.h5"
pbmc5k_1_h5 <- paste0(outdir, basename(pbmc5k_1_url))
pbmc5k_2_h5 <- paste0(outdir, basename(pbmc5k_2_url))
download_file <- function(url, outfile){
fn <- basename(url)
if(file.exists(outfile) == FALSE){
download.file(url, destfile = outfile)
} else {
message(paste0(outfile, " already exists"))
}
}
download_file(filtered_h5_url, filtered_h5)
data/pbmc_1k_v3_filtered_feature_bc_matrix.h5 already exists
download_file(pbmc5k_1_url, pbmc5k_1_h5)
data/5k_Human_Donor1_PBMC_3p_gem-x_5k_Human_Donor1_PBMC_3p_gem-x_count_sample_filtered_feature_bc_matrix.h5 already exists
download_file(pbmc5k_2_url, pbmc5k_2_h5)
data/5k_Human_Donor2_PBMC_3p_gem-x_5k_Human_Donor2_PBMC_3p_gem-x_count_sample_filtered_feature_bc_matrix.h5 already exists
Create SingleCellExperiment files.
create_sce_obj <- function(h5){
con <- TENxH5(h5)
import(con)
}
pbmc1k <- create_sce_obj(filtered_h5)
Warning in rhdf5::h5read(file, name = paste0(group, ranges), index = list(1L),
: Object 'matrix/features/interval' does not exist in this HDF5 file.
pbmc1k
class: SingleCellExperiment
dim: 33538 1222
metadata(1): TENxFile
assays(1): counts
rownames(33538): ENSG00000243485 ENSG00000237613 ... ENSG00000277475
ENSG00000268674
rowData names(3): ID Symbol Type
colnames(1222): AAACCCAAGGAGAGTA-1 AAACGCTTCAGCCCAG-1 ...
TTTGGTTGTAGAATAC-1 TTTGTTGCAATTAGGA-1
colData names(0):
reducedDimNames(0):
mainExpName: Gene Expression
altExpNames(0):
Run scDblFinder().
set.seed(1984)
scDblFinder(pbmc1k) |>
colData() |>
as.data.frame() -> pbmc1k.pred
Creating ~1500 artificial doublets...
Dimensional reduction
Evaluating kNN...
Training model...
iter=0, 163 cells excluded from training.
iter=1, 139 cells excluded from training.
iter=2, 128 cells excluded from training.
Threshold found:0.354
28 (2.3%) doublets called
set.seed(1984)
scDblFinder(pbmc1k) |>
colData() |>
as.data.frame() -> pbmc1k.pred2
Creating ~1500 artificial doublets...
Dimensional reduction
Evaluating kNN...
Training model...
iter=0, 163 cells excluded from training.
iter=1, 139 cells excluded from training.
iter=2, 128 cells excluded from training.
Threshold found:0.354
28 (2.3%) doublets called
head(pbmc1k.pred)
scDblFinder.class scDblFinder.score scDblFinder.weighted
AAACCCAAGGAGAGTA-1 singlet 0.045929316 0.4312649
AAACGCTTCAGCCCAG-1 singlet 0.004174906 0.2353700
AAAGAACAGACGACTG-1 singlet 0.012409605 0.4142709
AAAGAACCAATGGCAG-1 singlet 0.003421359 0.2900510
AAAGAACGTCTGCAAT-1 singlet 0.008659453 0.2425525
AAAGGATAGTAGACAT-1 singlet 0.016740253 0.1398486
scDblFinder.cxds_score
AAACCCAAGGAGAGTA-1 0.005120514
AAACGCTTCAGCCCAG-1 0.065461443
AAAGAACAGACGACTG-1 0.078274898
AAAGAACCAATGGCAG-1 0.056915421
AAAGAACGTCTGCAAT-1 0.114158769
AAAGGATAGTAGACAT-1 0.094354705
head(pbmc1k.pred2)
scDblFinder.class scDblFinder.score scDblFinder.weighted
AAACCCAAGGAGAGTA-1 singlet 0.045929316 0.4312649
AAACGCTTCAGCCCAG-1 singlet 0.004174906 0.2353700
AAAGAACAGACGACTG-1 singlet 0.012409605 0.4142709
AAAGAACCAATGGCAG-1 singlet 0.003421359 0.2900510
AAAGAACGTCTGCAAT-1 singlet 0.008659453 0.2425525
AAAGGATAGTAGACAT-1 singlet 0.016740253 0.1398486
scDblFinder.cxds_score
AAACCCAAGGAGAGTA-1 0.005120514
AAACGCTTCAGCCCAG-1 0.065461443
AAAGAACAGACGACTG-1 0.078274898
AAAGAACCAATGGCAG-1 0.056915421
AAAGAACGTCTGCAAT-1 0.114158769
AAAGGATAGTAGACAT-1 0.094354705
Plot scores per label.
boxplot(scDblFinder.score ~ scDblFinder.class, data = pbmc1k.pred, pch = 16)

| Version | Author | Date |
|---|---|---|
| e6e3268 | Dave Tang | 2025-03-05 |
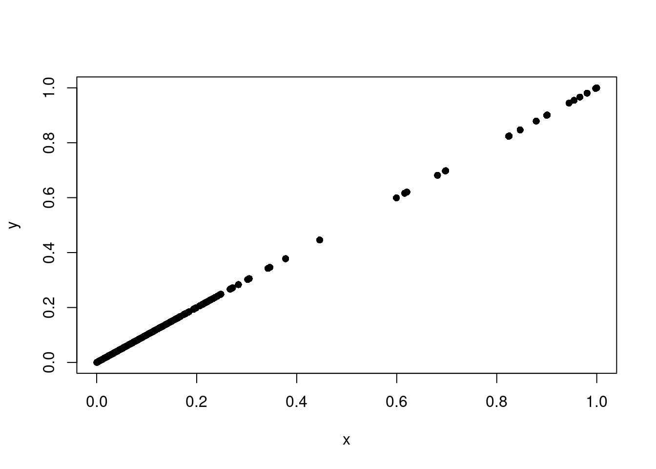
Compare runs.
x <- pbmc1k.pred$scDblFinder.score
y <- pbmc1k.pred2$scDblFinder.score
plot(x, y, pch = 16)

Since doublets are artifically generated using the available data, providing a different input should affect the scoring and prediction.
set.seed(1984)
n <- ceiling(ncol(pbmc1k)*0.9)
bcs <- sample(x = colnames(pbmc1k), size = n)
pbmc1k_subset <- pbmc1k[, bcs]
pbmc1k_subset
class: SingleCellExperiment
dim: 33538 1100
metadata(1): TENxFile
assays(1): counts
rownames(33538): ENSG00000243485 ENSG00000237613 ... ENSG00000277475
ENSG00000268674
rowData names(3): ID Symbol Type
colnames(1100): AGGACGAAGACCTTTG-1 TTTATGCGTTGATCGT-1 ...
GTCACTCTCTTGAACG-1 TTCAGGAGTCTACAAC-1
colData names(0):
reducedDimNames(0):
mainExpName: Gene Expression
altExpNames(0):
Predict doublets on the data subset.
pbmc1k_subset.pred <- scDblFinder(pbmc1k_subset)
Creating ~1500 artificial doublets...
Dimensional reduction
Evaluating kNN...
Training model...
iter=0, 136 cells excluded from training.
iter=1, 120 cells excluded from training.
iter=2, 118 cells excluded from training.
Threshold found:0.46
33 (3%) doublets called
colData(pbmc1k_subset.pred) |>
as.data.frame() -> pbmc1k_subset.pred
idx <- match(
row.names(pbmc1k_subset.pred),
row.names(pbmc1k.pred)
)
x <- pbmc1k.pred[idx, ]$scDblFinder.score
y <- pbmc1k_subset.pred$scDblFinder.score
plot(x, y, pch = 16, xlab = 'Full dataset', ylab = 'Subset')

| Version | Author | Date |
|---|---|---|
| e6e3268 | Dave Tang | 2025-03-05 |
Create single SingleCellExperiment object.
pbmc5k_1 <- create_sce_obj(pbmc5k_1_h5)
Warning in rhdf5::h5read(file, name = paste0(group, ranges), index = list(1L),
: Object 'matrix/features/interval' does not exist in this HDF5 file.
pbmc5k_2 <- create_sce_obj(pbmc5k_2_h5)
Warning in rhdf5::h5read(file, name = paste0(group, ranges), index = list(1L),
: Object 'matrix/features/interval' does not exist in this HDF5 file.
colnames(pbmc5k_1) <- paste0(colnames(pbmc5k_1), "_1")
colnames(pbmc5k_2) <- paste0(colnames(pbmc5k_2), "_2")
if(any(colnames(pbmc5k_1) %in% colnames(pbmc5k_2)) == TRUE){
stop("Cell barcodes are not unique")
}
cbind(
pbmc5k_1,
pbmc5k_2
) -> pbmc5k
coldata <- DataFrame(
donor = paste0('donor', sub(pattern = ".*_", replacement = "", x = colnames(pbmc5k)))
)
row.names(coldata) <- colnames(pbmc5k)
colData(pbmc5k) <- coldata
pbmc5k
class: SingleCellExperiment
dim: 38606 11699
metadata(2): TENxFile TENxFile
assays(1): counts
rownames(38606): ENSG00000290825 ENSG00000243485 ... ENSG00000278817
ENSG00000277196
rowData names(3): ID Symbol Type
colnames(11699): AAACCAAAGGTGACGA-1_1 AAACCCTGTGACGAGT-1_1 ...
TGTGTTAGTTAAGTGG-1_2 TGTGTTGAGCCAATGC-1_2
colData names(1): donor
reducedDimNames(0):
mainExpName: Gene Expression
altExpNames(0):
Predict on combined object but on different samples.
A vector of the same length as cells (or the name of a column of colData(x)), indicating to which sample each cell belongs. Here, a sample is understood as being processed independently. If omitted, doublets will be searched for with all cells together. If given, doublets will be searched for independently for each sample, which is preferable if they represent different captures. If your samples were multiplexed using cell hashes, what you want to give here are the different batches/wells (i.e. independent captures, since doublets cannot arise across them) rather than biological samples.
set.seed(1984)
pbmc5k.pred <- scDblFinder(pbmc5k, samples="donor")
| | | 0% | |=================================== | 50% | |======================================================================| 100%
Predict on single batch.
set.seed(1984)
pbmc5k_1.pred <- scDblFinder(pbmc5k_1)
Creating ~4568 artificial doublets...
Dimensional reduction
Evaluating kNN...
Training model...
iter=0, 452 cells excluded from training.
iter=1, 456 cells excluded from training.
iter=2, 457 cells excluded from training.
Threshold found:0.337
263 (4.6%) doublets called
Compare results.
idx <- match(colnames(pbmc5k_1.pred), colnames(pbmc5k.pred))
x <- pbmc5k.pred[, idx]$scDblFinder.score
y <- pbmc5k_1.pred$scDblFinder.score
plot(x, y, pch = 16, xlab = "Combined but using batch", ylab = "Independent batch")

| Version | Author | Date |
|---|---|---|
| 7738b4a | Dave Tang | 2025-03-05 |
Numbers.
table(pbmc5k.pred[, idx]$scDblFinder.class)
singlet doublet
5462 248
table(pbmc5k_1.pred$scDblFinder.class)
singlet doublet
5447 263
sessionInfo()
R version 4.4.1 (2024-06-14)
Platform: x86_64-pc-linux-gnu
Running under: Ubuntu 22.04.5 LTS
Matrix products: default
BLAS: /usr/lib/x86_64-linux-gnu/openblas-pthread/libblas.so.3
LAPACK: /usr/lib/x86_64-linux-gnu/openblas-pthread/libopenblasp-r0.3.20.so; LAPACK version 3.10.0
locale:
[1] LC_CTYPE=en_US.UTF-8 LC_NUMERIC=C
[3] LC_TIME=en_US.UTF-8 LC_COLLATE=en_US.UTF-8
[5] LC_MONETARY=en_US.UTF-8 LC_MESSAGES=en_US.UTF-8
[7] LC_PAPER=en_US.UTF-8 LC_NAME=C
[9] LC_ADDRESS=C LC_TELEPHONE=C
[11] LC_MEASUREMENT=en_US.UTF-8 LC_IDENTIFICATION=C
time zone: Etc/UTC
tzcode source: system (glibc)
attached base packages:
[1] stats4 stats graphics grDevices utils datasets methods
[8] base
other attached packages:
[1] TENxIO_1.8.2 scDblFinder_1.20.2
[3] SingleCellExperiment_1.28.1 SummarizedExperiment_1.36.0
[5] Biobase_2.66.0 GenomicRanges_1.58.0
[7] GenomeInfoDb_1.42.3 IRanges_2.40.1
[9] S4Vectors_0.44.0 BiocGenerics_0.52.0
[11] MatrixGenerics_1.18.1 matrixStats_1.4.1
[13] workflowr_1.7.1
loaded via a namespace (and not attached):
[1] rstudioapi_0.17.1 jsonlite_1.8.9 magrittr_2.0.3
[4] ggbeeswarm_0.7.2 rmarkdown_2.28 fs_1.6.4
[7] BiocIO_1.16.0 zlibbioc_1.52.0 vctrs_0.6.5
[10] Rsamtools_2.22.0 RCurl_1.98-1.16 htmltools_0.5.8.1
[13] S4Arrays_1.6.0 BiocBaseUtils_1.8.0 curl_5.2.3
[16] BiocNeighbors_2.0.1 Rhdf5lib_1.28.0 xgboost_1.7.8.1
[19] SparseArray_1.6.1 rhdf5_2.50.2 sass_0.4.9
[22] bslib_0.8.0 cachem_1.1.0 GenomicAlignments_1.42.0
[25] whisker_0.4.1 igraph_2.1.1 lifecycle_1.0.4
[28] pkgconfig_2.0.3 rsvd_1.0.5 Matrix_1.7-0
[31] R6_2.5.1 fastmap_1.2.0 GenomeInfoDbData_1.2.13
[34] digest_0.6.37 colorspace_2.1-1 ps_1.8.1
[37] rprojroot_2.0.4 scater_1.34.0 dqrng_0.4.1
[40] irlba_2.3.5.1 beachmat_2.22.0 fansi_1.0.6
[43] httr_1.4.7 abind_1.4-8 compiler_4.4.1
[46] BiocParallel_1.40.0 viridis_0.6.5 highr_0.11
[49] HDF5Array_1.34.0 R.utils_2.12.3 MASS_7.3-60.2
[52] DelayedArray_0.32.0 rjson_0.2.23 bluster_1.16.0
[55] tools_4.4.1 vipor_0.4.7 beeswarm_0.4.0
[58] httpuv_1.6.15 R.oo_1.26.0 glue_1.8.0
[61] restfulr_0.0.15 callr_3.7.6 rhdf5filters_1.18.0
[64] promises_1.3.0 grid_4.4.1 getPass_0.2-4
[67] cluster_2.1.6 generics_0.1.3 gtable_0.3.6
[70] tzdb_0.4.0 R.methodsS3_1.8.2 data.table_1.16.2
[73] hms_1.1.3 BiocSingular_1.22.0 ScaledMatrix_1.14.0
[76] metapod_1.14.0 utf8_1.2.4 XVector_0.46.0
[79] ggrepel_0.9.6 pillar_1.9.0 stringr_1.5.1
[82] limma_3.62.2 later_1.3.2 dplyr_1.1.4
[85] lattice_0.22-6 rtracklayer_1.66.0 tidyselect_1.2.1
[88] locfit_1.5-9.10 Biostrings_2.74.1 scuttle_1.16.0
[91] knitr_1.48 git2r_0.35.0 gridExtra_2.3
[94] edgeR_4.4.2 xfun_0.48 statmod_1.5.0
[97] stringi_1.8.4 UCSC.utils_1.2.0 yaml_2.3.10
[100] evaluate_1.0.1 codetools_0.2-20 tibble_3.2.1
[103] cli_3.6.3 munsell_0.5.1 processx_3.8.4
[106] jquerylib_0.1.4 Rcpp_1.0.13 XML_3.99-0.17
[109] parallel_4.4.1 ggplot2_3.5.1 readr_2.1.5
[112] scran_1.34.0 bitops_1.0-9 viridisLite_0.4.2
[115] scales_1.3.0 crayon_1.5.3 rlang_1.1.4