Last updated: 2025-01-16

Checks: 7 0

Knit directory: muse/

This reproducible R Markdown analysis was created with workflowr (version 1.7.1). The Checks tab describes the reproducibility checks that were applied when the results were created. The Past versions tab lists the development history.


Great! Since the R Markdown file has been committed to the Git repository, you know the exact version of the code that produced these results.

Great job! The global environment was empty. Objects defined in the global environment can affect the analysis in your R Markdown file in unknown ways. For reproduciblity it’s best to always run the code in an empty environment.

The command set.seed(20200712) was run prior to running the code in the R Markdown file. Setting a seed ensures that any results that rely on randomness, e.g. subsampling or permutations, are reproducible.

Great job! Recording the operating system, R version, and package versions is critical for reproducibility.

Nice! There were no cached chunks for this analysis, so you can be confident that you successfully produced the results during this run.

Great job! Using relative paths to the files within your workflowr project makes it easier to run your code on other machines.

Great! You are using Git for version control. Tracking code development and connecting the code version to the results is critical for reproducibility.

The results in this page were generated with repository version 2584afe. See the Past versions tab to see a history of the changes made to the R Markdown and HTML files.

Note that you need to be careful to ensure that all relevant files for the analysis have been committed to Git prior to generating the results (you can use wflow_publish or wflow_git_commit). workflowr only checks the R Markdown file, but you know if there are other scripts or data files that it depends on. Below is the status of the Git repository when the results were generated:


Ignored files:
    Ignored:    .Rhistory
    Ignored:    .Rproj.user/
    Ignored:    data/pbmc3k.csv
    Ignored:    data/pbmc3k.csv.gz
    Ignored:    data/pbmc3k/
    Ignored:    r_packages_4.4.0/
    Ignored:    r_packages_4.4.1/

Note that any generated files, e.g. HTML, png, CSS, etc., are not included in this status report because it is ok for generated content to have uncommitted changes.


These are the previous versions of the repository in which changes were made to the R Markdown (analysis/seurat.Rmd) and HTML (docs/seurat.html) files. If you’ve configured a remote Git repository (see ?wflow_git_remote), click on the hyperlinks in the table below to view the files as they were in that past version.

File Version Author Date Message
Rmd 2584afe Dave Tang 2025-01-16 Implement log-normalisation
html 4c515ea Dave Tang 2024-09-02 Build site.
Rmd f35344e Dave Tang 2024-09-02 Update notebook
html e563895 Dave Tang 2024-09-02 Build site.
Rmd c146419 Dave Tang 2024-09-02 Finding variable features
html 191b5c9 Dave Tang 2024-09-02 Build site.
Rmd 3314410 Dave Tang 2024-09-02 Update Normalisation section
html d4a7990 Dave Tang 2024-09-02 Build site.
Rmd 65926ae Dave Tang 2024-09-02 Update basic filtering
html d60b0ac Dave Tang 2024-09-02 Build site.
Rmd 726b2f9 Dave Tang 2024-09-02 Update Seurat object section
html b41ac8e Dave Tang 2024-08-29 Build site.
Rmd 717d440 Dave Tang 2024-08-29 Re-run using updated Seurat version
html 8188fef Dave Tang 2024-04-15 Build site.
Rmd d103170 Dave Tang 2024-04-15 Variance explained
html b185370 Dave Tang 2024-04-15 Build site.
Rmd 30c319d Dave Tang 2024-04-15 Download example AnnData file
html 237607a Dave Tang 2024-04-07 Build site.
Rmd 2ba0e6d Dave Tang 2024-04-07 Fix zip conditional
html 5f6b5a7 Dave Tang 2024-04-07 Build site.
Rmd f5d29f9 Dave Tang 2024-04-07 Export as CSV
html 261b999 Dave Tang 2024-03-20 Build site.
Rmd de75931 Dave Tang 2024-03-20 Filtering on mitochondrial percent
html 03bb7a1 Dave Tang 2024-03-20 Build site.
Rmd 0887184 Dave Tang 2024-03-20 Complete official tutorial
html 23b21ad Dave Tang 2024-03-20 Build site.
Rmd 64ac12f Dave Tang 2024-03-20 Normalisation, variable genes, and scaling
html 3c41e26 Dave Tang 2024-03-20 Build site.
Rmd d5ab5a8 Dave Tang 2024-03-20 Basic filtering
html 5de3e6c Dave Tang 2024-03-19 Build site.
Rmd 0e1dfa9 Dave Tang 2024-03-19 Sparse matrix
html 944e5f2 Dave Tang 2024-03-19 Build site.
Rmd ae0ea42 Dave Tang 2024-03-19 Getting started with Seurat

This post follows the Peripheral Blood Mononuclear Cells (PBMCs) tutorial for 2,700 single cells. It was written while I was going through the tutorial and contains my notes. The dataset for this tutorial can be downloaded from the 10X Genomics dataset page but it is also hosted on Amazon (see below). The PBMCs, which are primary cells with relatively small amounts of RNA (around 1pg RNA/cell), come from a healthy donor. There were 2,700 cells detected and sequencing was performed on an Illumina NextSeq 500 with around 69,000 reads per cell. To get started install Seurat by using install.packages() and the presto package, which will be used finding markers. (The bench package is also installed for timing some steps.)

install.packages("Seurat")
remotes::install_github("immunogenomics/presto")
install.packages("bench")

If you get the warning:

‘SeuratObject’ was built under R 4.3.0 but the current version is 4.3.2; it is recomended that you reinstall ‘SeuratObject’ as the ABI (sic) for R may have changed

re-install the SeuratObject package using a repository that has an updated copy. The same goes for the htmltools package.

install.packages("SeuratObject", repos = "https://cloud.r-project.org/")
install.packages("htmltools", repos = "https://cloud.r-project.org/")
packageVersion("SeuratObject")
packageVersion("htmltools")

Load Seurat and bench for some benchmarking.

suppressPackageStartupMessages(library("Seurat"))
suppressPackageStartupMessages(library("bench"))
suppressPackageStartupMessages(library("presto"))
packageVersion("Seurat")
[1] '5.1.0'
packageVersion('presto')
[1] '1.0.0'

Data

To follow the tutorial, you’ll need the 10X data, which can be download from AWS.

mkdir -p data/pbmc3k && cd data/pbmc3k
wget -c https://s3-us-west-2.amazonaws.com/10x.files/samples/cell/pbmc3k/pbmc3k_filtered_gene_bc_matrices.tar.gz
tar -xzf pbmc3k_filtered_gene_bc_matrices.tar.gz

The extracted files.

ls -1 data/pbmc3k/filtered_gene_bc_matrices/hg19
barcodes.tsv
genes.tsv
matrix.mtx

matrix.mtx is a MatrixMarket file. It has the following properties:

  • Only non-zero entries are stored in the file
  • Comments start with a %, like LaTeX
  • The first line indicates the total number of rows, columns, and entries
  • The following lines after the first provide a row and column number and the value at that coordinate
head data/pbmc3k/filtered_gene_bc_matrices/hg19/matrix.mtx
%%MatrixMarket matrix coordinate real general
%
32738 2700 2286884
32709 1 4
32707 1 1
32706 1 10
32704 1 1
32703 1 5
32702 1 6
32700 1 10

Seurat object

Load 10x data into a matrix using Read10X(); we will use bench::mark() to measure memory usage and to time how long the function ran. Note that using bench::mark() will mean that the expression will run at least twice.

bench::mark(
  pbmc.data <- Read10X(data.dir = "data/pbmc3k/filtered_gene_bc_matrices/hg19/")
)
Warning: Some expressions had a GC in every iteration; so filtering is
disabled.
# A tibble: 1 × 6
  expression                             min median `itr/sec` mem_alloc `gc/sec`
  <bch:expr>                           <bch> <bch:>     <dbl> <bch:byt>    <dbl>
1 "pbmc.data <- Read10X(data.dir = \"… 915ms  915ms      1.09     206MB     3.28

The matrix is in the dgCMatrix-class:

The dgCMatrix class is a class of sparse numeric matrices in the compressed, sparse, column-oriented format. In this implementation the non-zero elements in the columns are sorted into increasing row order. dgCMatrix is the “standard” class for sparse numeric matrices in the Matrix package.

class(pbmc.data)
[1] "dgCMatrix"
attr(,"package")
[1] "Matrix"

The matrix (gene by barcode) contains 32738 rows (genes) and 2700 columns (barcodes).

dim(pbmc.data)
[1] 32738  2700

Save as CSV file.

system.time(
  write.csv(x = pbmc.data, file = "data/pbmc3k.csv")
)
   user  system elapsed 
 52.088   0.492  52.616 

Gzip.

if [[ ! -f data/pbmc3k.csv.gz ]]; then
   gzip data/pbmc3k.csv
fi
ls -lh data/pbmc3k.csv.gz
-rw-r--r-- 1 rstudio rstudio 3.4M Aug 29 09:22 data/pbmc3k.csv.gz

Check out the first six genes and barcodes.

pbmc.data[1:6, 1:6]
6 x 6 sparse Matrix of class "dgCMatrix"
             AAACATACAACCAC-1 AAACATTGAGCTAC-1 AAACATTGATCAGC-1
MIR1302-10                  .                .                .
FAM138A                     .                .                .
OR4F5                       .                .                .
RP11-34P13.7                .                .                .
RP11-34P13.8                .                .                .
AL627309.1                  .                .                .
             AAACCGTGCTTCCG-1 AAACCGTGTATGCG-1 AAACGCACTGGTAC-1
MIR1302-10                  .                .                .
FAM138A                     .                .                .
OR4F5                       .                .                .
RP11-34P13.7                .                .                .
RP11-34P13.8                .                .                .
AL627309.1                  .                .                .

Summary of total expression (number of detected transcripts) per single barcode.

summary(colSums(pbmc.data))
   Min. 1st Qu.  Median    Mean 3rd Qu.    Max. 
    548    1758    2197    2367    2763   15844 

Summary of total number of transcripts per gene.

summary(colSums(t(pbmc.data)))
    Min.  1st Qu.   Median     Mean  3rd Qu.     Max. 
     0.0      0.0      1.0    195.2     37.0 161685.0 

The range in the total expression of genes is quite large. A more useful summary is how often a gene is detected (at least one transcript) across all barcodes.

at_least_one <- apply(pbmc.data, 2, function(x) sum(x>0))

On average (median), a gene is detected in 817 barcodes (out of 2700). This is a more useful metric for filtering out genes instead of relying on total expression.

hist(
  at_least_one,
  breaks = 100,
  main = "Distribution of detected genes",
  xlab = "Genes with at least one tag"
)
abline(v = median(at_least_one), col = 2, lty = 3)

Version Author Date
d60b0ac Dave Tang 2024-09-02

Total expression per cell. The median sum of expression among the single cells is 2197. This distribution is very similar to the distribution of detected genes shown above.

hist(
  colSums(pbmc.data),
  breaks = 100,
  main = "Expression sum per cell",
  xlab = "Sum expression"
)
abline(v = median(colSums(pbmc.data)), col = 2, lty = 3)

Version Author Date
d60b0ac Dave Tang 2024-09-02

We will filter out genes and barcodes before we continue with the analysis. The tutorial has arbitrary values of keeping genes expressed in three or more cells and keeping barcodes with at least 200 detected genes.

Manually check the number of genes detected in three or more cells; a lot of genes are not detected in 3 or more cells.

tmp <- apply(pbmc.data, 1, function(x) sum(x>0))
table(tmp>=3)

FALSE  TRUE 
19024 13714 

All cells have at least 200 detected genes (where detected is at least one transcript).

keep <- tmp>=3
tmp <- pbmc.data[keep,]
at_least_one <- apply(tmp, 2, function(x) sum(x>0))
summary(at_least_one)
   Min. 1st Qu.  Median    Mean 3rd Qu.    Max. 
  212.0   690.0   816.0   845.5   952.0  3400.0 

We will now create the Seurat object using CreateSeuratObject; see ?SeuratObject for more information on the class.

pbmc <- CreateSeuratObject(
  counts = pbmc.data,
  min.cells = 3,
  min.features = 200,
  project = "pbmc3k"
)
Warning: Feature names cannot have underscores ('_'), replacing with dashes
('-')
class(pbmc)
[1] "Seurat"
attr(,"package")
[1] "SeuratObject"

The Seurat object contains the same number of genes and barcodes as our manual checks above.

pbmc
An object of class Seurat 
13714 features across 2700 samples within 1 assay 
Active assay: RNA (13714 features, 0 variable features)
 1 layer present: counts

Slots in Seurat object.

SeuratObject: Data Structures for Single Cell Data

Defines S4 classes for single-cell genomic data and associated information, such as dimensionality reduction embeddings, nearest-neighbor graphs, and spatially-resolved coordinates. Provides data access methods and R-native hooks to ensure the Seurat object is familiar to other R users

Read more about the S4 class in the Advanced R book.

slotNames(pbmc)
 [1] "assays"       "meta.data"    "active.assay" "active.ident" "graphs"      
 [6] "neighbors"    "reductions"   "images"       "project.name" "misc"        
[11] "version"      "commands"     "tools"       

Basic filtering

The tutorial states that “The number of genes and UMIs (nGene and nUMI) are automatically calculated for every object by Seurat.” The nUMI is calculated as num.mol <- colSums(object.raw.data), i.e. each transcript is a unique molecule. The number of genes is simply the tally of genes with at least 1 transcript; num.genes <- colSums(object.raw.data > is.expr) where is.expr is zero.

A common quality control metric is the percentage of transcripts from the mitochondrial genome. According to the paper Classification of low quality cells from single-cell RNA-seq data the reason this is a quality control metric is because if a single cell is lysed, cytoplasmic RNA will be lost apart from the RNA that is enclosed in the mitochondria, which will be retained and sequenced.

Human mitochondria genes conveniently start with MT; however, we can generalise this a little (for use with other organisms) by ignoring case.

mito.genes <- grep(pattern = "^MT-", x = rownames(x = pbmc@assays$RNA), ignore.case = TRUE, value = TRUE)
length(mito.genes)
[1] 13

Manually calculate the mitochrondrial percent for each barcode.

percent.mito <- Matrix::colSums(pbmc[['RNA']]$counts[mito.genes, ]) / Matrix::colSums(pbmc[['RNA']]$counts) * 100
head(percent.mito)
AAACATACAACCAC-1 AAACATTGAGCTAC-1 AAACATTGATCAGC-1 AAACCGTGCTTCCG-1 
       3.0177759        3.7935958        0.8897363        1.7430845 
AAACCGTGTATGCG-1 AAACGCACTGGTAC-1 
       1.2244898        1.6643551 

Metadata is stored in the meta.data slot.

head(pbmc@meta.data)
                 orig.ident nCount_RNA nFeature_RNA
AAACATACAACCAC-1     pbmc3k       2419          779
AAACATTGAGCTAC-1     pbmc3k       4903         1352
AAACATTGATCAGC-1     pbmc3k       3147         1129
AAACCGTGCTTCCG-1     pbmc3k       2639          960
AAACCGTGTATGCG-1     pbmc3k        980          521
AAACGCACTGGTAC-1     pbmc3k       2163          781

Add mitochondrial percent to the meta using AddMetaData.

pbmc <- AddMetaData(
  object = pbmc,
  metadata = percent.mito,
  col.name = "percent.mito"
)
head(pbmc@meta.data)
                 orig.ident nCount_RNA nFeature_RNA percent.mito
AAACATACAACCAC-1     pbmc3k       2419          779    3.0177759
AAACATTGAGCTAC-1     pbmc3k       4903         1352    3.7935958
AAACATTGATCAGC-1     pbmc3k       3147         1129    0.8897363
AAACCGTGCTTCCG-1     pbmc3k       2639          960    1.7430845
AAACCGTGTATGCG-1     pbmc3k        980          521    1.2244898
AAACGCACTGGTAC-1     pbmc3k       2163          781    1.6643551

Use PercentageFeatureSet to calculate the percentage of a set of features, which saves us from some typing. The [[ operator can add columns to object metadata, which is a great place to stash QC stats.

pbmc[["percent.mt"]] <- PercentageFeatureSet(pbmc, pattern = "^MT-")
head(pbmc@meta.data[, c('percent.mito', 'percent.mt')])
                 percent.mito percent.mt
AAACATACAACCAC-1    3.0177759  3.0177759
AAACATTGAGCTAC-1    3.7935958  3.7935958
AAACATTGATCAGC-1    0.8897363  0.8897363
AAACCGTGCTTCCG-1    1.7430845  1.7430845
AAACCGTGTATGCG-1    1.2244898  1.2244898
AAACGCACTGGTAC-1    1.6643551  1.6643551

Instead of setting a hard filtering threshold, one can use the 3 * Median Absolute Deviation to determine threshold limits for filtering out cells.

median(pbmc@meta.data$percent.mt) - 3 * mad(pbmc@meta.data$percent.mt)
[1] -0.3751742
median(pbmc@meta.data$percent.mt) + 3 * mad(pbmc@meta.data$percent.mt)
[1] 4.436775

Plot number of genes, UMIs, and percent mitochondria, which are typical QC metrics, as a violin plot using VlnPlot().

VlnPlot(pbmc, features = c("nFeature_RNA", "nCount_RNA", "percent.mt"), ncol = 3)
Warning: Default search for "data" layer in "RNA" assay yielded no results;
utilizing "counts" layer instead.

Version Author Date
d4a7990 Dave Tang 2024-09-02

A couple of cells have high mitochondrial percentage which may indicate lost of cytoplasmic RNA.

FeatureScatter() is typically used to visualise feature-feature relationships, but can be used for anything calculated by the object, i.e. columns in object metadata, PC scores etc.

plot1 <- FeatureScatter(pbmc, feature1 = "nCount_RNA", feature2 = "percent.mt")
plot2 <- FeatureScatter(pbmc, feature1 = "nCount_RNA", feature2 = "nFeature_RNA")
plot1 + plot2

Version Author Date
d4a7990 Dave Tang 2024-09-02

Additional sanity checks; I already know all cells have >200 genes.

table(pbmc@meta.data$percent.mito < 5 & pbmc@meta.data$nFeature_RNA<2500)

FALSE  TRUE 
   62  2638 

62 barcodes will be filtered out.

pbmc <- subset(pbmc, subset = nFeature_RNA > 200 & nFeature_RNA < 2500 & percent.mt < 5)
pbmc
An object of class Seurat 
13714 features across 2638 samples within 1 assay 
Active assay: RNA (13714 features, 0 variable features)
 1 layer present: counts

Normalisation

After removing unwanted cells from the dataset, the next step is to normalise the data, so that barcodes can be compared against each other. At the time of writing (2017), the only normalisation method implemented in Seurat was log normalisation.

hist(
  colSums(pbmc[['RNA']]$counts),
  breaks = 100,
  main = "Total expression before normalisation",
  xlab = "Sum of expression"
)

Version Author Date
191b5c9 Dave Tang 2024-09-02

The global-scaling normalisation method known as “LogNormalize” normalises the feature expression measurements for each barcode by its total expression, multiplies this value by a scale factor (10,000 by default), and finally log-transforms the result. In Seurat v5, normalised values are stored in the data layer, i.e., pbmc[["RNA"]]$data.

Manually perform log-normalisation as I interpret it above.

raw_counts <- as.matrix(pbmc[['RNA']]$counts)
norm_counts <- apply(raw_counts, 2, function(x) x / sum(x) * 10000)
norm_counts <- log1p(norm_counts)
dim(norm_counts)
[1] 13714  2638

For clarity, in this previous line of code (and in future commands), we provide the default values for certain parameters in the function call. However, this isn’t required and the same behavior can be achieved with:

# the code below is the same as
# pbmc <- NormalizeData(pbmc)
# since the two arguments are the default
pbmc <- NormalizeData(pbmc, normalization.method = "LogNormalize", scale.factor = 10000, verbose = FALSE)
pbmc
An object of class Seurat 
13714 features across 2638 samples within 1 assay 
Active assay: RNA (13714 features, 0 variable features)
 2 layers present: counts, data

Compare NormalizeData results with results from my implementation.

norm_counts_seurat <- as.matrix(pbmc[['RNA']]$data)
identical(norm_counts_seurat, norm_counts)
[1] TRUE

While this method of normalisation is standard and widely used in scRNA-seq analysis, global-scaling relies on an assumption that each cell originally contains the same number of RNA molecules. Alternative workflows for the single cell pre-processing are available that do not make these assumptions. For example the SCTransform() normalisation workflow is an alternative method and its replaces the need to run NormalizeData, FindVariableFeatures, or ScaleData.

hist(
  colSums(pbmc[['RNA']]$data),
  breaks = 100,
  main = "Total expression after normalisation",
  xlab = "Sum of expression"
)

Version Author Date
191b5c9 Dave Tang 2024-09-02

Identification of highly variable features (feature selection)

Once the data is normalised, the next step is to find genes are vary between single cells since genes that are constant among all cells have no distinguishing power. These are genes that exhibit high cell-to-cell variation in the dataset (i.e., they are highly expressed in some cells, and lowly expressed in others) and it has been found that focusing on these genes in downstream analysis helps to highlight biological signal in single-cell datasets.

The FindVariableFeatures() function calculates the average expression and dispersion for each gene, places these genes into bins, and then calculates a Z-score for dispersion within each bin. This is interpreted as take each gene, calculate the average expression and variance of the gene across the 2638 barcodes, categorise genes into 20 bins (default is 20) based on their expression and variance, and finally normalise the variance in each bin.

This was the same approach in Macosko et al. and new methods for detecting genes with variable expression patterns have been implemented in Seurat. The parameters used below are typical settings for UMI data that is normalised to a total of 10,000 molecules and will identify 2,000 variable genes. These genes will be used in downstream analyses, like PCA. The tutorial recommends that users should explore the parameters themselves since each dataset is different.

vst: First, fits a line to the relationship of log(variance) and log(mean) using local polynomial regression (loess). Then standardizes the feature values using the observed mean and expected variance (given by the fitted line). Feature variance is then calculated on the standardized values after clipping to a maximum (see clip.max parameter).

pbmc <- FindVariableFeatures(pbmc, selection.method = "vst", nfeatures = 2000, verbose = FALSE)

Double check that 2000 genes are returned.

length(VariableFeatures(pbmc))
[1] 2000

Identify the 10 most highly variable genes

top10 <- head(VariableFeatures(pbmc), 10)
top10
 [1] "PPBP"   "LYZ"    "S100A9" "IGLL5"  "GNLY"   "FTL"    "PF4"    "FTH1"  
 [9] "GNG11"  "S100A8"

Plot variable features with and without labels

plot1 <- VariableFeaturePlot(pbmc)
plot2 <- LabelPoints(plot = plot1, points = top10, repel = TRUE)
When using repel, set xnudge and ynudge to 0 for optimal results
plot1 + plot2
Warning in scale_x_log10(): log-10 transformation introduced infinite values.
log-10 transformation introduced infinite values.

Version Author Date
e563895 Dave Tang 2024-09-02

Scaling the data

Next, we apply a linear transformation (“scaling”) that is a standard pre-processing step prior to dimensional reduction techniques like PCA. The ScaleData() function:

  • Shifts the expression of each gene, so that the mean expression across cells is 0
  • Scales the expression of each gene, so that the variance across cells is 1
    • This step gives equal weight in downstream analyses, so that highly-expressed genes do not dominate
  • The results of this are stored in pbmc[["RNA"]]$scale.data
  • By default, only variable features are scaled but you can specify the features argument to scale additional features
all.genes <- rownames(pbmc)
pbmc <- ScaleData(pbmc, features = all.genes, verbose = FALSE)
dim(pbmc[["RNA"]]$scale.data)
[1] 13714  2638

Scale data shifts the average to zero.

hist(
  colSums(pbmc[['RNA']]$scale.data),
  breaks = 100,
  main = "Total expression after scaling",
  xlab = "Sum of expression"
)
abline(v = mean(colSums(pbmc@assays$RNA$scale.data)), col = 2, lty = 3)

Version Author Date
4c515ea Dave Tang 2024-09-02

In Seurat, we the ScaleData() function is also used to remove unwanted sources of variation from a single-cell dataset. For example, we could “regress out” heterogeneity associated with (for example) cell cycle stage, or mitochondrial contamination.

bench::system_time(
  pbmc_regress <- ScaleData(pbmc, vars.to.regress = "percent.mt", verbose = FALSE)
)
Warning: Different features in new layer data than already exists for
scale.data
process    real 
  6.63s   6.63s 
pbmc_no_regress <- ScaleData(pbmc, verbose = FALSE)
Warning: Different features in new layer data than already exists for
scale.data
dim(pbmc_regress@assays$RNA$scale.data)
[1] 2000 2638
dim(pbmc_no_regress@assays$RNA$scale.data)
[1] 2000 2638

Compare regress with without regress.

plot(
  pbmc_no_regress@assays$RNA$scale.data,
  pbmc_regress@assays$RNA$scale.data,
  pch = 16,
  cex = 0.3
)
abline(a = 0, b = 1, lty = 3, col = 2)

Version Author Date
4c515ea Dave Tang 2024-09-02

However, the Seurat developers strongly recommend the use of their new normalisation workflow, SCTransform(). The method is described in this paper, with a separate vignette using Seurat. As with ScaleData(), the function SCTransform() also includes a vars.to.regress parameter.

Perform linear dimensional reduction

Next we perform PCA on the scaled data. By default, only the previously determined variable features are used as input, but a different subset can be defined using features argument (if you do want to use a custom subset of features, make sure you pass these to ScaleData first).

For the first principal components, Seurat outputs a list of genes with the most positive and negative loadings, representing modules of genes that exhibit either correlation (or anti-correlation) across single-cells in the dataset.

pbmc <- RunPCA(pbmc, features = VariableFeatures(object = pbmc), verbose = FALSE)

Seurat provides several useful ways of visualising both cells and features that define the PCA, including VizDimReduction(), DimPlot(), and DimHeatmap().

print(pbmc[["pca"]], dims = 1:5, nfeatures = 5)
PC_ 1 
Positive:  CST3, TYROBP, LST1, AIF1, FTL 
Negative:  MALAT1, LTB, IL32, IL7R, CD2 
PC_ 2 
Positive:  CD79A, MS4A1, TCL1A, HLA-DQA1, HLA-DQB1 
Negative:  NKG7, PRF1, CST7, GZMB, GZMA 
PC_ 3 
Positive:  HLA-DQA1, CD79A, CD79B, HLA-DQB1, HLA-DPB1 
Negative:  PPBP, PF4, SDPR, SPARC, GNG11 
PC_ 4 
Positive:  HLA-DQA1, CD79B, CD79A, MS4A1, HLA-DQB1 
Negative:  VIM, IL7R, S100A6, IL32, S100A8 
PC_ 5 
Positive:  GZMB, NKG7, S100A8, FGFBP2, GNLY 
Negative:  LTB, IL7R, CKB, VIM, MS4A7 

Visualise top genes associated with reduction components.

VizDimLoadings(pbmc, dims = 1:2, reduction = "pca")

Version Author Date
4c515ea Dave Tang 2024-09-02

PC_1 versus PC_2.

DimPlot(pbmc, reduction = "pca") + NoLegend()

Version Author Date
4c515ea Dave Tang 2024-09-02

In particular DimHeatmap() allows for easy exploration of the primary sources of heterogeneity in a dataset, and can be useful when trying to decide which PCs to include for further downstream analyses. Both cells and features are ordered according to their PCA scores. Setting cells to a number, plots the “extreme” cells on both ends of the spectrum, which dramatically speeds plotting for large datasets. Though clearly a supervised analysis, we find this to be a valuable tool for exploring correlated feature sets.

DimHeatmap(pbmc, dims = 1, cells = 500, balanced = TRUE)

Version Author Date
4c515ea Dave Tang 2024-09-02

Additional PCs.

DimHeatmap(pbmc, dims = 1:15, cells = 500, balanced = TRUE)

Version Author Date
4c515ea Dave Tang 2024-09-02
191b5c9 Dave Tang 2024-09-02
d4a7990 Dave Tang 2024-09-02

Variance explained by each PC.

# manually calculate
total_variance <- sum(
  matrixStats::rowVars(pbmc[['RNA']]$scale.data[VariableFeatures(pbmc), ])
)

stopifnot(all.equal(total_variance, pbmc@reductions$pca@misc$total.variance))

eig_values <- (pbmc@reductions$pca@stdev)^2
eig_values / total_variance
 [1] 0.029064316 0.011657124 0.008650478 0.008106527 0.005802778 0.003736905
 [7] 0.002467149 0.002182405 0.001968552 0.001941607 0.001911565 0.001844931
[13] 0.001825969 0.001781458 0.001769644 0.001759204 0.001730575 0.001725452
[19] 0.001712370 0.001707524 0.001701826 0.001696903 0.001687343 0.001678263
[25] 0.001677217 0.001671899 0.001668394 0.001658801 0.001657135 0.001649345
[31] 0.001644300 0.001630762 0.001627221 0.001625400 0.001617703 0.001617336
[37] 0.001608842 0.001604178 0.001602133 0.001597393 0.001590078 0.001585467
[43] 0.001583661 0.001578873 0.001578360 0.001569454 0.001565028 0.001561961
[49] 0.001556993 0.001553569

Determine the dimensionality of the dataset

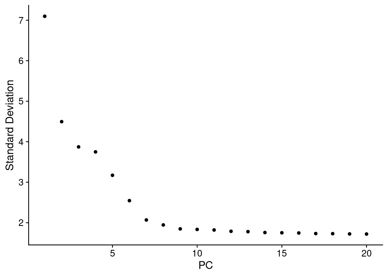
To overcome the extensive technical noise in any single feature for scRNA-seq data, Seurat clusters cells based on their PCA scores, with each PC essentially representing a “metafeature” that combines information across a correlated feature set. The top principal components therefore represent a robust compression of the dataset. However, how many components should we choose to include? 10? 20? 100?

In Macosko et al, we implemented a resampling test inspired by the JackStraw procedure. While still available in Seurat (see previous vignette), this is a slow and computationally expensive procedure, and we is no longer routinely used in single cell analysis.

An alternative heuristic method generates an “Elbow plot”: a ranking of principle components based on the percentage of variance explained by each one (ElbowPlot() function). In this example, we can observe an “elbow” around PC9-10, suggesting that the majority of true signal is captured in the first 10 PCs.

# to reproduce ElbowPlot
# plot(1:length(pbmc@reductions$pca@stdev), pbmc@reductions$pca@stdev, pch = 16)
ElbowPlot(pbmc)

Version Author Date
8188fef Dave Tang 2024-04-15

Identifying the true dimensionality of a dataset can be challenging/uncertain for the user. The Seurat developers therefore suggest multiple approaches.

  1. The first is more supervised, exploring PCs to determine relevant sources of heterogeneity, and could be used in conjunction with GSEA for example.
  2. The second is using ElbowPlot()
  3. The third is a heuristic that is commonly used, and can be calculated instantly.

In this example, we might have been justified in choosing anything between PC 7-12 as a cutoff. 10 was chosen, but users are encouraged to consider the following:

  • Dendritic cell and NK aficionados may recognise that genes strongly associated with PCs 12 and 13 define rare immune subsets (i.e. MZB1 is a marker for plasmacytoid DCs). However, these groups are so rare, they are difficult to distinguish from background noise for a dataset of this size without prior knowledge.
  • Users are encouraged to repeat downstream analyses with a different number of PCs (10, 15, or even 50!). As you will observe, the results often do not differ dramatically.
  • Users are advised to err on the higher side when choosing this parameter. For example, performing downstream analyses with only 5 PCs does significantly and adversely affect results.

Clustering the cells

Seurat applies a graph-based clustering approach, building upon initial strategies in (Macosko et al). Importantly, the distance metric which drives the clustering analysis (based on previously identified PCs) remains the same. However, Seurat’s approach to partitioning the cellular distance matrix into clusters has dramatically improved. This approach was heavily inspired by other graph-based clustering approaches to scRNA-seq data [SNN-Cliq, Xu and Su, Bioinformatics, 2015] and CyTOF data [PhenoGraph, Levine et al., Cell, 2015]. Briefly, these methods embed cells in a graph structure - for example a K-nearest neighbor (kNN) graph, with edges drawn between cells with similar feature expression patterns, and then attempt to partition this graph into highly interconnected “quasi-cliques” or “communities”.

As in PhenoGraph, a KNN graph is constructed based on the Euclidean distance in PCA space, and refinement of the edge weights between any two cells based on the shared overlap in their local neighborhoods (Jaccard similarity). This step is performed using the FindNeighbors() function, and takes as input the previously defined dimensionality of the dataset (first 10 PCs).

To cluster the cells, modularity optimisation techniques are applied such as the Louvain algorithm (default) or SLM [SLM, Blondel et al., Journal of Statistical Mechanics], to iteratively group cells together, with the goal of optimising the standard modularity function. The FindClusters() function implements this procedure, and contains a resolution parameter that sets the “granularity” of the downstream clustering, with higher values leading to a greater number of clusters. Setting this parameter between 0.4-1.2 typically returns good results for single-cell datasets of around 3K cells. Optimal resolution often increases for larger datasets. The clusters can be found using the Idents() function.

pbmc <- FindNeighbors(pbmc, dims = 1:10, verbose = FALSE)
pbmc <- FindClusters(pbmc, resolution = 0.5, verbose = FALSE)

Look at cluster IDs of the first 5 cells

head(Idents(pbmc), 5)
AAACATACAACCAC-1 AAACATTGAGCTAC-1 AAACATTGATCAGC-1 AAACCGTGCTTCCG-1 
               2                3                2                1 
AAACCGTGTATGCG-1 
               6 
Levels: 0 1 2 3 4 5 6 7 8

Non-linear dimensional reduction

Seurat offers several non-linear dimensional reduction techniques, such as tSNE and UMAP, to visualise and explore datasets. The goal of these algorithms is to learn any underlying structure in the dataset, in order to place similar cells together in low-dimensional space. Therefore, cells that are grouped together within graph-based clusters determined using FindNeighbors() and FindClusters() should co-localise on these dimension reduction plots.

While 2D visualisation techniques like tSNE and UMAP are valuable tools for exploring datasets, all visualisation techniques have limitations, and cannot fully represent the complexity of the underlying data. In particular, these methods aim to preserve local distances in the dataset (i.e., ensuring that cells with very similar gene expression profiles co-localise), but often do not preserve more global relationships. Therefore it is fine to leverage techniques like UMAP for visualisation, but avoid drawing biological conclusions solely on the basis of visualisation techniques.

pbmc <- RunUMAP(pbmc, dims = 1:10, verbose = FALSE)
Warning: The default method for RunUMAP has changed from calling Python UMAP via reticulate to the R-native UWOT using the cosine metric
To use Python UMAP via reticulate, set umap.method to 'umap-learn' and metric to 'correlation'
This message will be shown once per session

Note that you can set label = TRUE or use the LabelClusters() function to help label individual clusters

DimPlot(pbmc, reduction = "umap")

Version Author Date
4c515ea Dave Tang 2024-09-02

Finding differentially expressed features

Seurat can find markers that define clusters via differential expression (DE). By default, it identifies positive and negative markers of a single cluster (specified in ident.1), compared to all other cells. FindAllMarkers() automates this process for all clusters, but you can also test groups of clusters vs. each other, or against all cells.

In Seurat v5, the {presto} package is used to dramatically improve the speed of DE analysis, particularly for large datasets. You can examine the documentation for this function (?FindMarkers) to explore the min.pct and logfc.threshold parameters, which can be increased in order to increase the speed of DE testing.

Find all markers of cluster 2.

cluster2.markers <- FindMarkers(pbmc, ident.1 = 2)
head(cluster2.markers, n = 5)
            p_val avg_log2FC pct.1 pct.2    p_val_adj
IL32 2.593535e-91  1.3221171 0.949 0.466 3.556774e-87
LTB  7.994465e-87  1.3450377 0.981 0.644 1.096361e-82
CD3D 3.922451e-70  1.0562099 0.922 0.433 5.379250e-66
IL7R 1.130870e-66  1.4256944 0.748 0.327 1.550876e-62
LDHB 4.082189e-65  0.9765875 0.953 0.614 5.598314e-61

Find all markers distinguishing cluster 5 from clusters 0 and 3

cluster5.markers <- FindMarkers(pbmc, ident.1 = 5, ident.2 = c(0, 3))
head(cluster5.markers, n = 5)
                      p_val avg_log2FC pct.1 pct.2     p_val_adj
FCGR3A        2.150929e-209   6.832372 0.975 0.039 2.949784e-205
IFITM3        6.103366e-199   6.181000 0.975 0.048 8.370156e-195
CFD           8.891428e-198   6.052575 0.938 0.037 1.219370e-193
CD68          2.374425e-194   5.493138 0.926 0.035 3.256286e-190
RP11-290F20.3 9.308287e-191   6.335402 0.840 0.016 1.276538e-186

Find markers for every cluster compared to all remaining cells, report only the positive ones.

pbmc.markers <- FindAllMarkers(pbmc, only.pos = TRUE, verbose = FALSE)
pbmc.markers |>
  dplyr::group_by(cluster) |>
  dplyr::filter(avg_log2FC > 1)
# A tibble: 7,046 × 7
# Groups:   cluster [9]
       p_val avg_log2FC pct.1 pct.2 p_val_adj cluster gene     
       <dbl>      <dbl> <dbl> <dbl>     <dbl> <fct>   <chr>    
 1 1.74e-109       1.19 0.897 0.593 2.39e-105 0       LDHB     
 2 1.17e- 83       2.37 0.435 0.108 1.60e- 79 0       CCR7     
 3 8.94e- 79       1.09 0.838 0.403 1.23e- 74 0       CD3D     
 4 3.05e- 53       1.02 0.722 0.399 4.19e- 49 0       CD3E     
 5 3.28e- 49       2.10 0.333 0.103 4.50e- 45 0       LEF1     
 6 6.66e- 49       1.25 0.623 0.358 9.13e- 45 0       NOSIP    
 7 9.31e- 44       2.02 0.328 0.11  1.28e- 39 0       PRKCQ-AS1
 8 4.69e- 43       1.53 0.435 0.184 6.43e- 39 0       PIK3IP1  
 9 1.47e- 39       2.70 0.195 0.04  2.01e- 35 0       FHIT     
10 2.44e- 33       1.94 0.262 0.087 3.34e- 29 0       MAL      
# ℹ 7,036 more rows

Seurat has several tests for differential expression which can be set with the test.use parameter (see the Differential expression testing vignette). For example, the ROC test returns the “classification power” for any individual marker (ranging from 0 - random, to 1 - perfect).

cluster0.markers <- FindMarkers(pbmc, ident.1 = 0, logfc.threshold = 0.25, test.use = "roc", only.pos = TRUE)

Seurat has included several tools for visualising marker expression. VlnPlot() (shows expression probability distributions across clusters), and FeaturePlot() (visualises feature expression on a tSNE or PCA plot) are commonly used visualisations. There are also RidgePlot(), CellScatter(), and DotPlot() as additional methods to view your dataset.

VlnPlot(pbmc, features = c("MS4A1", "CD79A"))

Version Author Date
4c515ea Dave Tang 2024-09-02

You can plot raw counts as well.

VlnPlot(pbmc, features = c("NKG7", "PF4"), layer = "counts", log = TRUE)

Version Author Date
4c515ea Dave Tang 2024-09-02

Feature plot with a list of genes.

FeaturePlot(
  pbmc,
  features = c("MS4A1", "GNLY", "CD3E", "CD14", "FCER1A", "FCGR3A", "LYZ", "PPBP", "CD8A")
)

Version Author Date
4c515ea Dave Tang 2024-09-02

DoHeatmap() generates an expression heatmap for given cells and features. In this case, we are plotting the top 20 markers (or all markers if less than 20) for each cluster.

pbmc.markers |>
  dplyr::group_by(cluster) |>
  dplyr::filter(avg_log2FC > 1) |>
  dplyr::slice_head(n = 10) |>
  dplyr::ungroup() -> top10

DoHeatmap(pbmc, features = top10$gene) + NoLegend()

Version Author Date
4c515ea Dave Tang 2024-09-02

Assigning cell type identity to clusters

Fortunately in the case of this dataset, we can use canonical markers to easily match the unbiased clustering to known cell types:

Cluster ID Markers Cell Type
0 IL7R, CCR7 Naive CD4+ T
1 CD14, LYZ CD14+ Mono
2 IL7R, S100A4 Memory CD4+
3 MS4A1 B
4 CD8A CD8+ T
5 FCGR3A, MS4A7 FCGR3A+ Mono
6 GNLY, NKG7 NK
7 FCER1A, CST3 DC
8 PPBP Platelet
new.cluster.ids <- c("Naive CD4 T", "CD14+ Mono", "Memory CD4 T", "B", "CD8 T", "FCGR3A+ Mono",
    "NK", "DC", "Platelet")
names(new.cluster.ids) <- levels(pbmc)
pbmc <- RenameIdents(pbmc, new.cluster.ids)
DimPlot(pbmc, reduction = "umap", label = TRUE, pt.size = 0.5) + NoLegend()

Version Author Date
4c515ea Dave Tang 2024-09-02

Customise plot using {ggplot2}.

library(ggplot2)
DimPlot(pbmc, reduction = "umap", label = TRUE, label.size = 4.5) + xlab("UMAP 1") +
  ylab("UMAP 2") +
  theme(axis.title = element_text(size = 18), legend.text = element_text(size = 18)) +
  guides(colour = guide_legend(override.aes = list(size = 10)))

Version Author Date
4c515ea Dave Tang 2024-09-02

From AnnData

Download 1k PBMCs in AnnData format from Open Problems in Single-Cell Analysis.

aws s3 cp --no-sign-request s3://openproblems-data/resources/datasets/openproblems_v1/tenx_1k_pbmc/l1_sqrt/dataset.h5ad .

sessionInfo()
R version 4.4.1 (2024-06-14)
Platform: x86_64-pc-linux-gnu
Running under: Ubuntu 22.04.5 LTS

Matrix products: default
BLAS:   /usr/lib/x86_64-linux-gnu/openblas-pthread/libblas.so.3 
LAPACK: /usr/lib/x86_64-linux-gnu/openblas-pthread/libopenblasp-r0.3.20.so;  LAPACK version 3.10.0

locale:
 [1] LC_CTYPE=en_US.UTF-8       LC_NUMERIC=C              
 [3] LC_TIME=en_US.UTF-8        LC_COLLATE=en_US.UTF-8    
 [5] LC_MONETARY=en_US.UTF-8    LC_MESSAGES=en_US.UTF-8   
 [7] LC_PAPER=en_US.UTF-8       LC_NAME=C                 
 [9] LC_ADDRESS=C               LC_TELEPHONE=C            
[11] LC_MEASUREMENT=en_US.UTF-8 LC_IDENTIFICATION=C       

time zone: Etc/UTC
tzcode source: system (glibc)

attached base packages:
[1] stats     graphics  grDevices utils     datasets  methods   base     

other attached packages:
[1] ggplot2_3.5.1      presto_1.0.0       data.table_1.16.2  Rcpp_1.0.13       
[5] bench_1.1.3        Seurat_5.1.0       SeuratObject_5.0.2 sp_2.1-4          
[9] workflowr_1.7.1   

loaded via a namespace (and not attached):
  [1] RColorBrewer_1.1-3     rstudioapi_0.17.1      jsonlite_1.8.9        
  [4] magrittr_2.0.3         ggbeeswarm_0.7.2       spatstat.utils_3.1-0  
  [7] farver_2.1.2           rmarkdown_2.28         fs_1.6.4              
 [10] vctrs_0.6.5            ROCR_1.0-11            spatstat.explore_3.3-3
 [13] htmltools_0.5.8.1      sass_0.4.9             sctransform_0.4.1     
 [16] parallelly_1.38.0      KernSmooth_2.23-24     bslib_0.8.0           
 [19] htmlwidgets_1.6.4      ica_1.0-3              plyr_1.8.9            
 [22] plotly_4.10.4          zoo_1.8-12             cachem_1.1.0          
 [25] whisker_0.4.1          igraph_2.1.2           mime_0.12             
 [28] lifecycle_1.0.4        pkgconfig_2.0.3        Matrix_1.7-0          
 [31] R6_2.5.1               fastmap_1.2.0          fitdistrplus_1.2-1    
 [34] future_1.34.0          shiny_1.9.1            digest_0.6.37         
 [37] colorspace_2.1-1       patchwork_1.3.0        ps_1.8.1              
 [40] rprojroot_2.0.4        tensor_1.5             RSpectra_0.16-2       
 [43] irlba_2.3.5.1          labeling_0.4.3         progressr_0.15.0      
 [46] fansi_1.0.6            spatstat.sparse_3.1-0  httr_1.4.7            
 [49] polyclip_1.10-7        abind_1.4-8            compiler_4.4.1        
 [52] withr_3.0.2            fastDummies_1.7.4      highr_0.11            
 [55] R.utils_2.12.3         MASS_7.3-60.2          tools_4.4.1           
 [58] vipor_0.4.7            lmtest_0.9-40          beeswarm_0.4.0        
 [61] httpuv_1.6.15          future.apply_1.11.3    goftest_1.2-3         
 [64] R.oo_1.27.0            glue_1.8.0             callr_3.7.6           
 [67] profmem_0.6.0          nlme_3.1-164           promises_1.3.0        
 [70] grid_4.4.1             Rtsne_0.17             getPass_0.2-4         
 [73] cluster_2.1.6          reshape2_1.4.4         generics_0.1.3        
 [76] gtable_0.3.6           spatstat.data_3.1-2    R.methodsS3_1.8.2     
 [79] tidyr_1.3.1            utf8_1.2.4             spatstat.geom_3.3-3   
 [82] RcppAnnoy_0.0.22       ggrepel_0.9.6          RANN_2.6.2            
 [85] pillar_1.9.0           stringr_1.5.1          limma_3.62.1          
 [88] spam_2.11-0            RcppHNSW_0.6.0         later_1.3.2           
 [91] splines_4.4.1          dplyr_1.1.4            lattice_0.22-6        
 [94] survival_3.6-4         deldir_2.0-4           tidyselect_1.2.1      
 [97] miniUI_0.1.1.1         pbapply_1.7-2          knitr_1.48            
[100] git2r_0.35.0           gridExtra_2.3          scattermore_1.2       
[103] xfun_0.48              statmod_1.5.0          matrixStats_1.4.1     
[106] stringi_1.8.4          lazyeval_0.2.2         yaml_2.3.10           
[109] evaluate_1.0.1         codetools_0.2-20       tibble_3.2.1          
[112] cli_3.6.3              uwot_0.2.2             xtable_1.8-4          
[115] reticulate_1.39.0      munsell_0.5.1          processx_3.8.4        
[118] jquerylib_0.1.4        globals_0.16.3         spatstat.random_3.3-2 
[121] png_0.1-8              ggrastr_1.0.2          spatstat.univar_3.0-1 
[124] parallel_4.4.1         dotCall64_1.2          listenv_0.9.1         
[127] viridisLite_0.4.2      scales_1.3.0           ggridges_0.5.6        
[130] leiden_0.4.3.1         purrr_1.0.2            rlang_1.1.4           
[133] cowplot_1.1.3