Last updated: 2022-12-12
Checks: 6 1
Knit directory: humanCardiacFibroblasts/
This reproducible R Markdown analysis was created with workflowr (version 1.7.0). The Checks tab describes the reproducibility checks that were applied when the results were created. The Past versions tab lists the development history.
The R Markdown file has unstaged changes. To know which version of
the R Markdown file created these results, you’ll want to first commit
it to the Git repo. If you’re still working on the analysis, you can
ignore this warning. When you’re finished, you can run
wflow_publish to commit the R Markdown file and build the
HTML.
Great job! The global environment was empty. Objects defined in the global environment can affect the analysis in your R Markdown file in unknown ways. For reproduciblity it’s best to always run the code in an empty environment.
The command set.seed(20210903) was run prior to running
the code in the R Markdown file. Setting a seed ensures that any results
that rely on randomness, e.g. subsampling or permutations, are
reproducible.
Great job! Recording the operating system, R version, and package versions is critical for reproducibility.
Nice! There were no cached chunks for this analysis, so you can be confident that you successfully produced the results during this run.
Great job! Using relative paths to the files within your workflowr project makes it easier to run your code on other machines.
Great! You are using Git for version control. Tracking code development and connecting the code version to the results is critical for reproducibility.
The results in this page were generated with repository version 66c2208. See the Past versions tab to see a history of the changes made to the R Markdown and HTML files.
Note that you need to be careful to ensure that all relevant files for
the analysis have been committed to Git prior to generating the results
(you can use wflow_publish or
wflow_git_commit). workflowr only checks the R Markdown
file, but you know if there are other scripts or data files that it
depends on. Below is the status of the Git repository when the results
were generated:
Ignored files:
Ignored: .DS_Store
Ignored: .Rhistory
Ignored: .Rproj.user/
Ignored: data/GSEA/
Ignored: data/humanFibroblast/
Ignored: figure/DEgenesGZplusSG_Groups.Rmd/.DS_Store
Unstaged changes:
Modified: analysis/DEgenesTcellgrps.Rmd
Modified: analysis/assignLabelshumanHeartsPlusGrazIntWoHH.Rmd
Modified: analysis/projectSignatures.Rmd
Modified: figure/DEgenesTcellgrps.Rmd/avgHeat cwDE Adipocytes-1.pdf
Modified: figure/DEgenesTcellgrps.Rmd/avgHeat cwDE Adipocytes-1.png
Modified: figure/DEgenesTcellgrps.Rmd/avgHeat cwDE Cardiomyocyte-1.pdf
Modified: figure/DEgenesTcellgrps.Rmd/avgHeat cwDE Cardiomyocyte-1.png
Modified: figure/DEgenesTcellgrps.Rmd/avgHeat cwDE EndoEC-1.pdf
Modified: figure/DEgenesTcellgrps.Rmd/avgHeat cwDE EndoEC-1.png
Modified: figure/DEgenesTcellgrps.Rmd/avgHeat cwDE Endothelial-1.pdf
Modified: figure/DEgenesTcellgrps.Rmd/avgHeat cwDE Endothelial-1.png
Modified: figure/DEgenesTcellgrps.Rmd/avgHeat cwDE Fibroblast-1.pdf
Modified: figure/DEgenesTcellgrps.Rmd/avgHeat cwDE Fibroblast-1.png
Modified: figure/DEgenesTcellgrps.Rmd/avgHeat cwDE NeuralCells-1.pdf
Modified: figure/DEgenesTcellgrps.Rmd/avgHeat cwDE NeuralCells-1.png
Modified: figure/DEgenesTcellgrps.Rmd/avgHeat cwDE Perivascular-1.pdf
Modified: figure/DEgenesTcellgrps.Rmd/avgHeat cwDE Perivascular-1.png
Modified: figure/DEgenesTcellgrps.Rmd/avgHeat cwDE SMC-1.pdf
Modified: figure/DEgenesTcellgrps.Rmd/avgHeat cwDE SMC-1.png
Modified: figure/DEgenesTcellgrps.Rmd/avgHeat cwDE Tcell-1.pdf
Modified: figure/DEgenesTcellgrps.Rmd/avgHeat cwDE Tcell-1.png
Modified: figure/DEgenesTcellgrps.Rmd/avgHeat cwDE infMacrophage-1.pdf
Modified: figure/DEgenesTcellgrps.Rmd/avgHeat cwDE infMacrophage-1.png
Modified: figure/DEgenesTcellgrps.Rmd/avgHeat cwDE resMacrophage-1.pdf
Modified: figure/DEgenesTcellgrps.Rmd/avgHeat cwDE resMacrophage-1.png
Note that any generated files, e.g. HTML, png, CSS, etc., are not included in this status report because it is ok for generated content to have uncommitted changes.
These are the previous versions of the repository in which changes were
made to the R Markdown
(analysis/assignLabelshumanHeartsPlusGrazIntWoHH.Rmd) and
HTML (docs/assignLabelshumanHeartsPlusGrazIntWoHH.html)
files. If you’ve configured a remote Git repository (see
?wflow_git_remote), click on the hyperlinks in the table
below to view the files as they were in that past version.
| File | Version | Author | Date | Message |
|---|---|---|---|---|
| Rmd | 66c2208 | mluetge | 2022-12-08 | compare T cell groups and project gene signatures |
| html | 66c2208 | mluetge | 2022-12-08 | compare T cell groups and project gene signatures |
| Rmd | 1e72380 | mluetge | 2022-12-02 | remove patients with diff diagnosis |
| html | 1e72380 | mluetge | 2022-12-02 | remove patients with diff diagnosis |
| Rmd | e469ce4 | mluetge | 2022-11-29 | add samples with Htrans |
| html | e469ce4 | mluetge | 2022-11-29 | add samples with Htrans |
suppressPackageStartupMessages({
library(SingleCellExperiment)
library(tidyverse)
library(Seurat)
library(magrittr)
library(dplyr)
library(purrr)
library(ggplot2)
library(here)
library(runSeurat3)
library(ggsci)
library(ggpubr)
library(pheatmap)
library(viridis)
library(sctransform)
})
basedir <- here()
seurat <- readRDS(file = paste0(basedir,
"/data/humanHeartsPlusGraz_intPatients_merged",
"_seurat.rds"))
Idents(seurat) <- seurat$integrated_snn_res.0.6
table(seurat$ID)
GZ1 GZ14 GZ15 GZ16 GZ17 GZ18 GZ2 GZ20 GZ3 GZ4 GZ5
2740 1268 4439 436 1370 2280 1684 2706 2396 545 781
GZ6 SG21 SG24 SG25 SG28 SG29_1 SG29_2 SG31 SG32 SG33 SG34
491 1536 2381 3131 1545 1254 1242 1192 1428 6286 620
SG35
2363
seurat$label <- "other"
seurat$label[which(seurat$integrated_snn_res.0.6 %in% c("2","9"))] <- "Endothelial"
seurat$label[which(seurat$integrated_snn_res.0.6 %in% c("8"))] <- "EndoEC"
seurat$label[which(seurat$integrated_snn_res.0.6 %in% c("13"))] <- "LEC"
seurat$label[which(seurat$integrated_snn_res.0.6 %in% c("4", "11"))] <- "Tcell"
seurat$label[which(seurat$integrated_snn_res.0.6 %in% c("5"))] <- "Cardiomyocyte"
seurat$label[which(seurat$integrated_snn_res.0.6 %in% c("0", "3"))] <- "Fibroblast"
seurat$label[which(seurat$integrated_snn_res.0.6 %in% c("1"))] <- "Perivascular"
seurat$label[which(seurat$integrated_snn_res.0.6 %in% c("10"))] <- "SMC"
seurat$label[which(seurat$integrated_snn_res.0.6 %in% c("7"))] <- "resMacrophage"
seurat$label[which(seurat$integrated_snn_res.0.6 %in% c("6"))] <- "infMacrophage"
seurat$label[which(seurat$integrated_snn_res.0.6 %in% c("12"))] <- "NeuralCells"
seurat$label[which(seurat$integrated_snn_res.0.6 %in% c("14"))] <- "Adipocytes"
colPal <- c(pal_igv()(12),
pal_aaas()(10))[1:length(levels(seurat))]
colTec <- pal_jama()(length(unique(seurat$technique)))
colSmp <- c(pal_uchicago()(9), pal_npg()(10), pal_aaas()(10),
pal_jama()(7))[1:length(unique(seurat$dataset))]
colCond <- pal_npg()(length(unique(seurat$cond)))
colID <- c(pal_jco()(10), pal_npg()(10), pal_futurama()(10),
pal_d3()(10))[1:length(unique(seurat$ID))]
colOrig <- pal_aaas()(length(unique(seurat$origin)))
colIso <- pal_nejm()(length(unique(seurat$isolation)))
colProc <- pal_aaas()(length(unique(seurat$processing)))
colLab <- c("#c08b65", "#ba4e45", "#d4cc84", "#546f82", "#5c5cdf",
"#80396e", "#8d5639", "#779462", "#800000FF", "#d87c15",
"#FFA319FF", "#FF95A8FF")
names(colLab) <- c("EndoEC", "Tcell","resMacrophage", "Fibroblast",
"infMacrophage", "Perivascular","Cardiomyocyte",
"Endothelial","Adipocytes","NeuralCells","SMC","LEC")
names(colPal) <- levels(seurat)
names(colTec) <- unique(seurat$technique)
names(colSmp) <- unique(seurat$dataset)
names(colCond) <- unique(seurat$cond)
names(colID) <- unique(seurat$ID)
names(colOrig) <- unique(seurat$origin)
names(colIso) <- unique(seurat$isolation)
names(colProc) <- unique(seurat$processing)
DimPlot(seurat, reduction = "umap", cols=colPal)+
theme_bw() +
theme(axis.text = element_blank(), axis.ticks = element_blank(),
panel.grid.minor = element_blank()) +
xlab("UMAP1") +
ylab("UMAP2")

DimPlot(seurat, reduction = "umap", cols=colPal,
shuffle = T)+
theme_void()

DimPlot(seurat, reduction = "umap", group.by = "label", cols=colLab)+
theme_bw() +
theme(axis.text = element_blank(), axis.ticks = element_blank(),
panel.grid.minor = element_blank()) +
xlab("UMAP1") +
ylab("UMAP2")

DimPlot(seurat, reduction = "umap", group.by = "label", cols=colLab,
shuffle = T)+
theme_void()

DimPlot(seurat, reduction = "umap", group.by = "technique", cols=colTec)+
theme_bw() +
theme(axis.text = element_blank(), axis.ticks = element_blank(),
panel.grid.minor = element_blank()) +
xlab("UMAP1") +
ylab("UMAP2")

DimPlot(seurat, reduction = "umap", group.by = "dataset", cols=colSmp)+
theme_bw() +
theme(axis.text = element_blank(), axis.ticks = element_blank(),
panel.grid.minor = element_blank()) +
xlab("UMAP1") +
ylab("UMAP2")

DimPlot(seurat, reduction = "umap", group.by = "ID", cols=colID, shuffle = T)+
theme_bw() +
theme(axis.text = element_blank(), axis.ticks = element_blank(),
panel.grid.minor = element_blank()) +
xlab("UMAP1") +
ylab("UMAP2")

DimPlot(seurat, reduction = "umap", group.by = "ID", cols=colID,
shuffle = T)+
theme_void()

DimPlot(seurat, reduction = "umap", group.by = "origin", cols=colOrig,
shuffle = T)+
theme_bw() +
theme(axis.text = element_blank(), axis.ticks = element_blank(),
panel.grid.minor = element_blank()) +
xlab("UMAP1") +
ylab("UMAP2")

DimPlot(seurat, reduction = "umap", group.by = "origin", cols=colOrig,
shuffle = T)+
theme_void()

DimPlot(seurat, reduction = "umap", group.by = "isolation", cols=colIso)+
theme_bw() +
theme(axis.text = element_blank(), axis.ticks = element_blank(),
panel.grid.minor = element_blank()) +
xlab("UMAP1") +
ylab("UMAP2")

DimPlot(seurat, reduction = "umap", group.by = "cond", cols=colCond)+
theme_bw() +
theme(axis.text = element_blank(), axis.ticks = element_blank(),
panel.grid.minor = element_blank()) +
xlab("UMAP1") +
ylab("UMAP2")

DimPlot(seurat, reduction = "umap", group.by = "processing", cols=colProc)+
theme_bw() +
theme(axis.text = element_blank(), axis.ticks = element_blank(),
panel.grid.minor = element_blank()) +
xlab("UMAP1") +
ylab("UMAP2")

## total cells per patient
knitr::kable(table(seurat$ID))
| Var1 | Freq |
|---|---|
| GZ1 | 2740 |
| GZ14 | 1268 |
| GZ15 | 4439 |
| GZ16 | 436 |
| GZ17 | 1370 |
| GZ18 | 2280 |
| GZ2 | 1684 |
| GZ20 | 2706 |
| GZ3 | 2396 |
| GZ4 | 545 |
| GZ5 | 781 |
| GZ6 | 491 |
| SG21 | 1536 |
| SG24 | 2381 |
| SG25 | 3131 |
| SG28 | 1545 |
| SG29_1 | 1254 |
| SG29_2 | 1242 |
| SG31 | 1192 |
| SG32 | 1428 |
| SG33 | 6286 |
| SG34 | 620 |
| SG35 | 2363 |
## celltype per patient counts
knitr::kable(table(seurat$label, seurat$ID))
| GZ1 | GZ14 | GZ15 | GZ16 | GZ17 | GZ18 | GZ2 | GZ20 | GZ3 | GZ4 | GZ5 | GZ6 | SG21 | SG24 | SG25 | SG28 | SG29_1 | SG29_2 | SG31 | SG32 | SG33 | SG34 | SG35 | |
|---|---|---|---|---|---|---|---|---|---|---|---|---|---|---|---|---|---|---|---|---|---|---|---|
| Adipocytes | 0 | 0 | 0 | 0 | 0 | 0 | 1 | 0 | 2 | 1 | 0 | 0 | 1 | 3 | 49 | 3 | 1 | 5 | 0 | 5 | 8 | 0 | 0 |
| Cardiomyocyte | 207 | 50 | 116 | 25 | 71 | 329 | 106 | 46 | 238 | 44 | 39 | 12 | 96 | 298 | 396 | 73 | 78 | 100 | 178 | 40 | 212 | 174 | 304 |
| EndoEC | 184 | 43 | 172 | 23 | 32 | 211 | 139 | 349 | 215 | 69 | 42 | 59 | 50 | 108 | 116 | 82 | 67 | 57 | 67 | 92 | 96 | 23 | 91 |
| Endothelial | 280 | 279 | 912 | 50 | 161 | 426 | 297 | 890 | 349 | 117 | 203 | 95 | 177 | 377 | 535 | 471 | 363 | 77 | 190 | 485 | 160 | 82 | 486 |
| Fibroblast | 814 | 317 | 1123 | 130 | 374 | 627 | 661 | 653 | 847 | 142 | 264 | 155 | 614 | 869 | 844 | 322 | 271 | 163 | 357 | 320 | 414 | 117 | 778 |
| infMacrophage | 112 | 23 | 110 | 33 | 101 | 25 | 28 | 46 | 55 | 21 | 12 | 30 | 35 | 51 | 98 | 12 | 13 | 284 | 39 | 27 | 1407 | 13 | 74 |
| LEC | 6 | 0 | 0 | 0 | 0 | 6 | 6 | 2 | 30 | 0 | 0 | 0 | 1 | 9 | 0 | 1 | 15 | 0 | 0 | 4 | 0 | 0 | 0 |
| NeuralCells | 58 | 10 | 76 | 7 | 28 | 28 | 28 | 20 | 31 | 7 | 26 | 2 | 7 | 28 | 26 | 26 | 14 | 10 | 22 | 26 | 24 | 5 | 27 |
| Perivascular | 487 | 354 | 1348 | 20 | 147 | 387 | 270 | 352 | 407 | 62 | 122 | 53 | 318 | 286 | 460 | 432 | 269 | 41 | 183 | 241 | 135 | 121 | 328 |
| resMacrophage | 188 | 70 | 208 | 20 | 232 | 69 | 56 | 95 | 63 | 33 | 19 | 33 | 120 | 119 | 147 | 8 | 28 | 123 | 88 | 43 | 722 | 38 | 125 |
| SMC | 186 | 85 | 188 | 18 | 40 | 129 | 48 | 119 | 82 | 22 | 36 | 15 | 72 | 117 | 99 | 94 | 95 | 3 | 45 | 67 | 28 | 22 | 65 |
| Tcell | 218 | 37 | 186 | 110 | 184 | 43 | 44 | 134 | 77 | 27 | 18 | 37 | 45 | 116 | 361 | 21 | 40 | 379 | 23 | 78 | 3080 | 25 | 85 |
## celltype percentages per patient
datLab <- data.frame(table(seurat$label, seurat$ID))
colnames(datLab) <- c("label", "ID", "cnt")
datPat <- data.frame(table(seurat$ID))
colnames(datPat) <- c("ID", "total")
datFrac <- datLab %>% left_join(., datPat, by="ID") %>%
mutate(percentage = cnt*100/total)
knitr::kable(datFrac)
| label | ID | cnt | total | percentage |
|---|---|---|---|---|
| Adipocytes | GZ1 | 0 | 2740 | 0.0000000 |
| Cardiomyocyte | GZ1 | 207 | 2740 | 7.5547445 |
| EndoEC | GZ1 | 184 | 2740 | 6.7153285 |
| Endothelial | GZ1 | 280 | 2740 | 10.2189781 |
| Fibroblast | GZ1 | 814 | 2740 | 29.7080292 |
| infMacrophage | GZ1 | 112 | 2740 | 4.0875912 |
| LEC | GZ1 | 6 | 2740 | 0.2189781 |
| NeuralCells | GZ1 | 58 | 2740 | 2.1167883 |
| Perivascular | GZ1 | 487 | 2740 | 17.7737226 |
| resMacrophage | GZ1 | 188 | 2740 | 6.8613139 |
| SMC | GZ1 | 186 | 2740 | 6.7883212 |
| Tcell | GZ1 | 218 | 2740 | 7.9562044 |
| Adipocytes | GZ14 | 0 | 1268 | 0.0000000 |
| Cardiomyocyte | GZ14 | 50 | 1268 | 3.9432177 |
| EndoEC | GZ14 | 43 | 1268 | 3.3911672 |
| Endothelial | GZ14 | 279 | 1268 | 22.0031546 |
| Fibroblast | GZ14 | 317 | 1268 | 25.0000000 |
| infMacrophage | GZ14 | 23 | 1268 | 1.8138801 |
| LEC | GZ14 | 0 | 1268 | 0.0000000 |
| NeuralCells | GZ14 | 10 | 1268 | 0.7886435 |
| Perivascular | GZ14 | 354 | 1268 | 27.9179811 |
| resMacrophage | GZ14 | 70 | 1268 | 5.5205047 |
| SMC | GZ14 | 85 | 1268 | 6.7034700 |
| Tcell | GZ14 | 37 | 1268 | 2.9179811 |
| Adipocytes | GZ15 | 0 | 4439 | 0.0000000 |
| Cardiomyocyte | GZ15 | 116 | 4439 | 2.6132012 |
| EndoEC | GZ15 | 172 | 4439 | 3.8747466 |
| Endothelial | GZ15 | 912 | 4439 | 20.5451678 |
| Fibroblast | GZ15 | 1123 | 4439 | 25.2984907 |
| infMacrophage | GZ15 | 110 | 4439 | 2.4780356 |
| LEC | GZ15 | 0 | 4439 | 0.0000000 |
| NeuralCells | GZ15 | 76 | 4439 | 1.7120973 |
| Perivascular | GZ15 | 1348 | 4439 | 30.3671998 |
| resMacrophage | GZ15 | 208 | 4439 | 4.6857400 |
| SMC | GZ15 | 188 | 4439 | 4.2351881 |
| Tcell | GZ15 | 186 | 4439 | 4.1901329 |
| Adipocytes | GZ16 | 0 | 436 | 0.0000000 |
| Cardiomyocyte | GZ16 | 25 | 436 | 5.7339450 |
| EndoEC | GZ16 | 23 | 436 | 5.2752294 |
| Endothelial | GZ16 | 50 | 436 | 11.4678899 |
| Fibroblast | GZ16 | 130 | 436 | 29.8165138 |
| infMacrophage | GZ16 | 33 | 436 | 7.5688073 |
| LEC | GZ16 | 0 | 436 | 0.0000000 |
| NeuralCells | GZ16 | 7 | 436 | 1.6055046 |
| Perivascular | GZ16 | 20 | 436 | 4.5871560 |
| resMacrophage | GZ16 | 20 | 436 | 4.5871560 |
| SMC | GZ16 | 18 | 436 | 4.1284404 |
| Tcell | GZ16 | 110 | 436 | 25.2293578 |
| Adipocytes | GZ17 | 0 | 1370 | 0.0000000 |
| Cardiomyocyte | GZ17 | 71 | 1370 | 5.1824818 |
| EndoEC | GZ17 | 32 | 1370 | 2.3357664 |
| Endothelial | GZ17 | 161 | 1370 | 11.7518248 |
| Fibroblast | GZ17 | 374 | 1370 | 27.2992701 |
| infMacrophage | GZ17 | 101 | 1370 | 7.3722628 |
| LEC | GZ17 | 0 | 1370 | 0.0000000 |
| NeuralCells | GZ17 | 28 | 1370 | 2.0437956 |
| Perivascular | GZ17 | 147 | 1370 | 10.7299270 |
| resMacrophage | GZ17 | 232 | 1370 | 16.9343066 |
| SMC | GZ17 | 40 | 1370 | 2.9197080 |
| Tcell | GZ17 | 184 | 1370 | 13.4306569 |
| Adipocytes | GZ18 | 0 | 2280 | 0.0000000 |
| Cardiomyocyte | GZ18 | 329 | 2280 | 14.4298246 |
| EndoEC | GZ18 | 211 | 2280 | 9.2543860 |
| Endothelial | GZ18 | 426 | 2280 | 18.6842105 |
| Fibroblast | GZ18 | 627 | 2280 | 27.5000000 |
| infMacrophage | GZ18 | 25 | 2280 | 1.0964912 |
| LEC | GZ18 | 6 | 2280 | 0.2631579 |
| NeuralCells | GZ18 | 28 | 2280 | 1.2280702 |
| Perivascular | GZ18 | 387 | 2280 | 16.9736842 |
| resMacrophage | GZ18 | 69 | 2280 | 3.0263158 |
| SMC | GZ18 | 129 | 2280 | 5.6578947 |
| Tcell | GZ18 | 43 | 2280 | 1.8859649 |
| Adipocytes | GZ2 | 1 | 1684 | 0.0593824 |
| Cardiomyocyte | GZ2 | 106 | 1684 | 6.2945368 |
| EndoEC | GZ2 | 139 | 1684 | 8.2541568 |
| Endothelial | GZ2 | 297 | 1684 | 17.6365796 |
| Fibroblast | GZ2 | 661 | 1684 | 39.2517815 |
| infMacrophage | GZ2 | 28 | 1684 | 1.6627078 |
| LEC | GZ2 | 6 | 1684 | 0.3562945 |
| NeuralCells | GZ2 | 28 | 1684 | 1.6627078 |
| Perivascular | GZ2 | 270 | 1684 | 16.0332542 |
| resMacrophage | GZ2 | 56 | 1684 | 3.3254157 |
| SMC | GZ2 | 48 | 1684 | 2.8503563 |
| Tcell | GZ2 | 44 | 1684 | 2.6128266 |
| Adipocytes | GZ20 | 0 | 2706 | 0.0000000 |
| Cardiomyocyte | GZ20 | 46 | 2706 | 1.6999261 |
| EndoEC | GZ20 | 349 | 2706 | 12.8972653 |
| Endothelial | GZ20 | 890 | 2706 | 32.8898744 |
| Fibroblast | GZ20 | 653 | 2706 | 24.1315595 |
| infMacrophage | GZ20 | 46 | 2706 | 1.6999261 |
| LEC | GZ20 | 2 | 2706 | 0.0739098 |
| NeuralCells | GZ20 | 20 | 2706 | 0.7390983 |
| Perivascular | GZ20 | 352 | 2706 | 13.0081301 |
| resMacrophage | GZ20 | 95 | 2706 | 3.5107169 |
| SMC | GZ20 | 119 | 2706 | 4.3976349 |
| Tcell | GZ20 | 134 | 2706 | 4.9519586 |
| Adipocytes | GZ3 | 2 | 2396 | 0.0834725 |
| Cardiomyocyte | GZ3 | 238 | 2396 | 9.9332220 |
| EndoEC | GZ3 | 215 | 2396 | 8.9732888 |
| Endothelial | GZ3 | 349 | 2396 | 14.5659432 |
| Fibroblast | GZ3 | 847 | 2396 | 35.3505843 |
| infMacrophage | GZ3 | 55 | 2396 | 2.2954925 |
| LEC | GZ3 | 30 | 2396 | 1.2520868 |
| NeuralCells | GZ3 | 31 | 2396 | 1.2938230 |
| Perivascular | GZ3 | 407 | 2396 | 16.9866444 |
| resMacrophage | GZ3 | 63 | 2396 | 2.6293823 |
| SMC | GZ3 | 82 | 2396 | 3.4223706 |
| Tcell | GZ3 | 77 | 2396 | 3.2136895 |
| Adipocytes | GZ4 | 1 | 545 | 0.1834862 |
| Cardiomyocyte | GZ4 | 44 | 545 | 8.0733945 |
| EndoEC | GZ4 | 69 | 545 | 12.6605505 |
| Endothelial | GZ4 | 117 | 545 | 21.4678899 |
| Fibroblast | GZ4 | 142 | 545 | 26.0550459 |
| infMacrophage | GZ4 | 21 | 545 | 3.8532110 |
| LEC | GZ4 | 0 | 545 | 0.0000000 |
| NeuralCells | GZ4 | 7 | 545 | 1.2844037 |
| Perivascular | GZ4 | 62 | 545 | 11.3761468 |
| resMacrophage | GZ4 | 33 | 545 | 6.0550459 |
| SMC | GZ4 | 22 | 545 | 4.0366972 |
| Tcell | GZ4 | 27 | 545 | 4.9541284 |
| Adipocytes | GZ5 | 0 | 781 | 0.0000000 |
| Cardiomyocyte | GZ5 | 39 | 781 | 4.9935980 |
| EndoEC | GZ5 | 42 | 781 | 5.3777209 |
| Endothelial | GZ5 | 203 | 781 | 25.9923175 |
| Fibroblast | GZ5 | 264 | 781 | 33.8028169 |
| infMacrophage | GZ5 | 12 | 781 | 1.5364917 |
| LEC | GZ5 | 0 | 781 | 0.0000000 |
| NeuralCells | GZ5 | 26 | 781 | 3.3290653 |
| Perivascular | GZ5 | 122 | 781 | 15.6209987 |
| resMacrophage | GZ5 | 19 | 781 | 2.4327785 |
| SMC | GZ5 | 36 | 781 | 4.6094750 |
| Tcell | GZ5 | 18 | 781 | 2.3047375 |
| Adipocytes | GZ6 | 0 | 491 | 0.0000000 |
| Cardiomyocyte | GZ6 | 12 | 491 | 2.4439919 |
| EndoEC | GZ6 | 59 | 491 | 12.0162933 |
| Endothelial | GZ6 | 95 | 491 | 19.3482688 |
| Fibroblast | GZ6 | 155 | 491 | 31.5682281 |
| infMacrophage | GZ6 | 30 | 491 | 6.1099796 |
| LEC | GZ6 | 0 | 491 | 0.0000000 |
| NeuralCells | GZ6 | 2 | 491 | 0.4073320 |
| Perivascular | GZ6 | 53 | 491 | 10.7942974 |
| resMacrophage | GZ6 | 33 | 491 | 6.7209776 |
| SMC | GZ6 | 15 | 491 | 3.0549898 |
| Tcell | GZ6 | 37 | 491 | 7.5356415 |
| Adipocytes | SG21 | 1 | 1536 | 0.0651042 |
| Cardiomyocyte | SG21 | 96 | 1536 | 6.2500000 |
| EndoEC | SG21 | 50 | 1536 | 3.2552083 |
| Endothelial | SG21 | 177 | 1536 | 11.5234375 |
| Fibroblast | SG21 | 614 | 1536 | 39.9739583 |
| infMacrophage | SG21 | 35 | 1536 | 2.2786458 |
| LEC | SG21 | 1 | 1536 | 0.0651042 |
| NeuralCells | SG21 | 7 | 1536 | 0.4557292 |
| Perivascular | SG21 | 318 | 1536 | 20.7031250 |
| resMacrophage | SG21 | 120 | 1536 | 7.8125000 |
| SMC | SG21 | 72 | 1536 | 4.6875000 |
| Tcell | SG21 | 45 | 1536 | 2.9296875 |
| Adipocytes | SG24 | 3 | 2381 | 0.1259975 |
| Cardiomyocyte | SG24 | 298 | 2381 | 12.5157497 |
| EndoEC | SG24 | 108 | 2381 | 4.5359093 |
| Endothelial | SG24 | 377 | 2381 | 15.8336833 |
| Fibroblast | SG24 | 869 | 2381 | 36.4972701 |
| infMacrophage | SG24 | 51 | 2381 | 2.1419572 |
| LEC | SG24 | 9 | 2381 | 0.3779924 |
| NeuralCells | SG24 | 28 | 2381 | 1.1759765 |
| Perivascular | SG24 | 286 | 2381 | 12.0117598 |
| resMacrophage | SG24 | 119 | 2381 | 4.9979000 |
| SMC | SG24 | 117 | 2381 | 4.9139017 |
| Tcell | SG24 | 116 | 2381 | 4.8719026 |
| Adipocytes | SG25 | 49 | 3131 | 1.5649952 |
| Cardiomyocyte | SG25 | 396 | 3131 | 12.6477164 |
| EndoEC | SG25 | 116 | 3131 | 3.7048866 |
| Endothelial | SG25 | 535 | 3131 | 17.0871926 |
| Fibroblast | SG25 | 844 | 3131 | 26.9562440 |
| infMacrophage | SG25 | 98 | 3131 | 3.1299904 |
| LEC | SG25 | 0 | 3131 | 0.0000000 |
| NeuralCells | SG25 | 26 | 3131 | 0.8304056 |
| Perivascular | SG25 | 460 | 3131 | 14.6917918 |
| resMacrophage | SG25 | 147 | 3131 | 4.6949856 |
| SMC | SG25 | 99 | 3131 | 3.1619291 |
| Tcell | SG25 | 361 | 3131 | 11.5298627 |
| Adipocytes | SG28 | 3 | 1545 | 0.1941748 |
| Cardiomyocyte | SG28 | 73 | 1545 | 4.7249191 |
| EndoEC | SG28 | 82 | 1545 | 5.3074434 |
| Endothelial | SG28 | 471 | 1545 | 30.4854369 |
| Fibroblast | SG28 | 322 | 1545 | 20.8414239 |
| infMacrophage | SG28 | 12 | 1545 | 0.7766990 |
| LEC | SG28 | 1 | 1545 | 0.0647249 |
| NeuralCells | SG28 | 26 | 1545 | 1.6828479 |
| Perivascular | SG28 | 432 | 1545 | 27.9611650 |
| resMacrophage | SG28 | 8 | 1545 | 0.5177994 |
| SMC | SG28 | 94 | 1545 | 6.0841424 |
| Tcell | SG28 | 21 | 1545 | 1.3592233 |
| Adipocytes | SG29_1 | 1 | 1254 | 0.0797448 |
| Cardiomyocyte | SG29_1 | 78 | 1254 | 6.2200957 |
| EndoEC | SG29_1 | 67 | 1254 | 5.3429027 |
| Endothelial | SG29_1 | 363 | 1254 | 28.9473684 |
| Fibroblast | SG29_1 | 271 | 1254 | 21.6108453 |
| infMacrophage | SG29_1 | 13 | 1254 | 1.0366826 |
| LEC | SG29_1 | 15 | 1254 | 1.1961722 |
| NeuralCells | SG29_1 | 14 | 1254 | 1.1164274 |
| Perivascular | SG29_1 | 269 | 1254 | 21.4513557 |
| resMacrophage | SG29_1 | 28 | 1254 | 2.2328549 |
| SMC | SG29_1 | 95 | 1254 | 7.5757576 |
| Tcell | SG29_1 | 40 | 1254 | 3.1897927 |
| Adipocytes | SG29_2 | 5 | 1242 | 0.4025765 |
| Cardiomyocyte | SG29_2 | 100 | 1242 | 8.0515298 |
| EndoEC | SG29_2 | 57 | 1242 | 4.5893720 |
| Endothelial | SG29_2 | 77 | 1242 | 6.1996779 |
| Fibroblast | SG29_2 | 163 | 1242 | 13.1239936 |
| infMacrophage | SG29_2 | 284 | 1242 | 22.8663446 |
| LEC | SG29_2 | 0 | 1242 | 0.0000000 |
| NeuralCells | SG29_2 | 10 | 1242 | 0.8051530 |
| Perivascular | SG29_2 | 41 | 1242 | 3.3011272 |
| resMacrophage | SG29_2 | 123 | 1242 | 9.9033816 |
| SMC | SG29_2 | 3 | 1242 | 0.2415459 |
| Tcell | SG29_2 | 379 | 1242 | 30.5152979 |
| Adipocytes | SG31 | 0 | 1192 | 0.0000000 |
| Cardiomyocyte | SG31 | 178 | 1192 | 14.9328859 |
| EndoEC | SG31 | 67 | 1192 | 5.6208054 |
| Endothelial | SG31 | 190 | 1192 | 15.9395973 |
| Fibroblast | SG31 | 357 | 1192 | 29.9496644 |
| infMacrophage | SG31 | 39 | 1192 | 3.2718121 |
| LEC | SG31 | 0 | 1192 | 0.0000000 |
| NeuralCells | SG31 | 22 | 1192 | 1.8456376 |
| Perivascular | SG31 | 183 | 1192 | 15.3523490 |
| resMacrophage | SG31 | 88 | 1192 | 7.3825503 |
| SMC | SG31 | 45 | 1192 | 3.7751678 |
| Tcell | SG31 | 23 | 1192 | 1.9295302 |
| Adipocytes | SG32 | 5 | 1428 | 0.3501401 |
| Cardiomyocyte | SG32 | 40 | 1428 | 2.8011204 |
| EndoEC | SG32 | 92 | 1428 | 6.4425770 |
| Endothelial | SG32 | 485 | 1428 | 33.9635854 |
| Fibroblast | SG32 | 320 | 1428 | 22.4089636 |
| infMacrophage | SG32 | 27 | 1428 | 1.8907563 |
| LEC | SG32 | 4 | 1428 | 0.2801120 |
| NeuralCells | SG32 | 26 | 1428 | 1.8207283 |
| Perivascular | SG32 | 241 | 1428 | 16.8767507 |
| resMacrophage | SG32 | 43 | 1428 | 3.0112045 |
| SMC | SG32 | 67 | 1428 | 4.6918768 |
| Tcell | SG32 | 78 | 1428 | 5.4621849 |
| Adipocytes | SG33 | 8 | 6286 | 0.1272669 |
| Cardiomyocyte | SG33 | 212 | 6286 | 3.3725740 |
| EndoEC | SG33 | 96 | 6286 | 1.5272033 |
| Endothelial | SG33 | 160 | 6286 | 2.5453388 |
| Fibroblast | SG33 | 414 | 6286 | 6.5860643 |
| infMacrophage | SG33 | 1407 | 6286 | 22.3830735 |
| LEC | SG33 | 0 | 6286 | 0.0000000 |
| NeuralCells | SG33 | 24 | 6286 | 0.3818008 |
| Perivascular | SG33 | 135 | 6286 | 2.1476297 |
| resMacrophage | SG33 | 722 | 6286 | 11.4858416 |
| SMC | SG33 | 28 | 6286 | 0.4454343 |
| Tcell | SG33 | 3080 | 6286 | 48.9977728 |
| Adipocytes | SG34 | 0 | 620 | 0.0000000 |
| Cardiomyocyte | SG34 | 174 | 620 | 28.0645161 |
| EndoEC | SG34 | 23 | 620 | 3.7096774 |
| Endothelial | SG34 | 82 | 620 | 13.2258065 |
| Fibroblast | SG34 | 117 | 620 | 18.8709677 |
| infMacrophage | SG34 | 13 | 620 | 2.0967742 |
| LEC | SG34 | 0 | 620 | 0.0000000 |
| NeuralCells | SG34 | 5 | 620 | 0.8064516 |
| Perivascular | SG34 | 121 | 620 | 19.5161290 |
| resMacrophage | SG34 | 38 | 620 | 6.1290323 |
| SMC | SG34 | 22 | 620 | 3.5483871 |
| Tcell | SG34 | 25 | 620 | 4.0322581 |
| Adipocytes | SG35 | 0 | 2363 | 0.0000000 |
| Cardiomyocyte | SG35 | 304 | 2363 | 12.8650021 |
| EndoEC | SG35 | 91 | 2363 | 3.8510368 |
| Endothelial | SG35 | 486 | 2363 | 20.5670758 |
| Fibroblast | SG35 | 778 | 2363 | 32.9242488 |
| infMacrophage | SG35 | 74 | 2363 | 3.1316124 |
| LEC | SG35 | 0 | 2363 | 0.0000000 |
| NeuralCells | SG35 | 27 | 2363 | 1.1426153 |
| Perivascular | SG35 | 328 | 2363 | 13.8806602 |
| resMacrophage | SG35 | 125 | 2363 | 5.2898857 |
| SMC | SG35 | 65 | 2363 | 2.7507406 |
| Tcell | SG35 | 85 | 2363 | 3.5971223 |
ordVec <- datFrac %>% dplyr::filter(label=="Tcell") %>%
arrange(., percentage)
ordBar <- c("Tcell","infMacrophage","resMacrophage","Fibroblast","Perivascular",
"SMC","Endothelial","EndoEC","LEC","Cardiomyocyte","Adipocytes",
"NeuralCells")
datFrac <-datFrac %>% mutate(labelFac=factor(label, levels = ordBar))
ggbarplot(datFrac, x="ID", y="percentage",
fill = "labelFac",
palette = colLab,
order= ordVec$ID) +
rotate_x_text(angle = 90)

## only Myocarditis patients
selMyo <- unique(seurat$ID[which(seurat$cond != "HH")])
datFracSel <- datFrac %>% filter(ID %in% selMyo)
ggbarplot(datFracSel, x="ID", y="percentage",
fill = "labelFac",
palette = colLab,
order= ordVec$ID) +
rotate_x_text(angle = 90)

TcellGrp <- read_tsv(paste0(basedir, "/data/assignTcellGrp.txt"))
IDtoTcell <- data.frame(ID=seurat$ID) %>% left_join(., TcellGrp, by="ID")
seurat$TcellGrp <- IDtoTcell$TcellGrp
table(seurat$TcellGrp)
TcellHigh TcellInt TcellLow
15696 16878 11540
table(seurat$TcellGrp, seurat$ID)
GZ1 GZ14 GZ15 GZ16 GZ17 GZ18 GZ2 GZ20 GZ3 GZ4 GZ5 GZ6 SG21
TcellHigh 2740 0 0 436 1370 0 0 0 0 0 0 491 0
TcellInt 0 0 4439 0 0 0 0 2706 2396 545 0 0 0
TcellLow 0 1268 0 0 0 2280 1684 0 0 0 781 0 1536
SG24 SG25 SG28 SG29_1 SG29_2 SG31 SG32 SG33 SG34 SG35
TcellHigh 0 3131 0 0 1242 0 0 6286 0 0
TcellInt 2381 0 0 0 0 0 1428 0 620 2363
TcellLow 0 0 1545 1254 0 1192 0 0 0 0
genes <- data.frame(gene=rownames(seurat)) %>%
mutate(geneID=gsub("^.*\\.", "", gene))
selGenesAll <- read_tsv(file = paste0(basedir,
"/data/markerLabels.txt")) %>%
left_join(., genes, by = "geneID")
Idents(seurat) <- seurat$seurat_clusters
pOut <- avgHeatmap(seurat = seurat, selGenes = selGenesAll,
colVecIdent = colPal,
ordVec=levels(seurat),
gapVecR=NULL, gapVecC=NULL,cc=T,
cr=F, condCol=F)

Idents(seurat) <- seurat$label
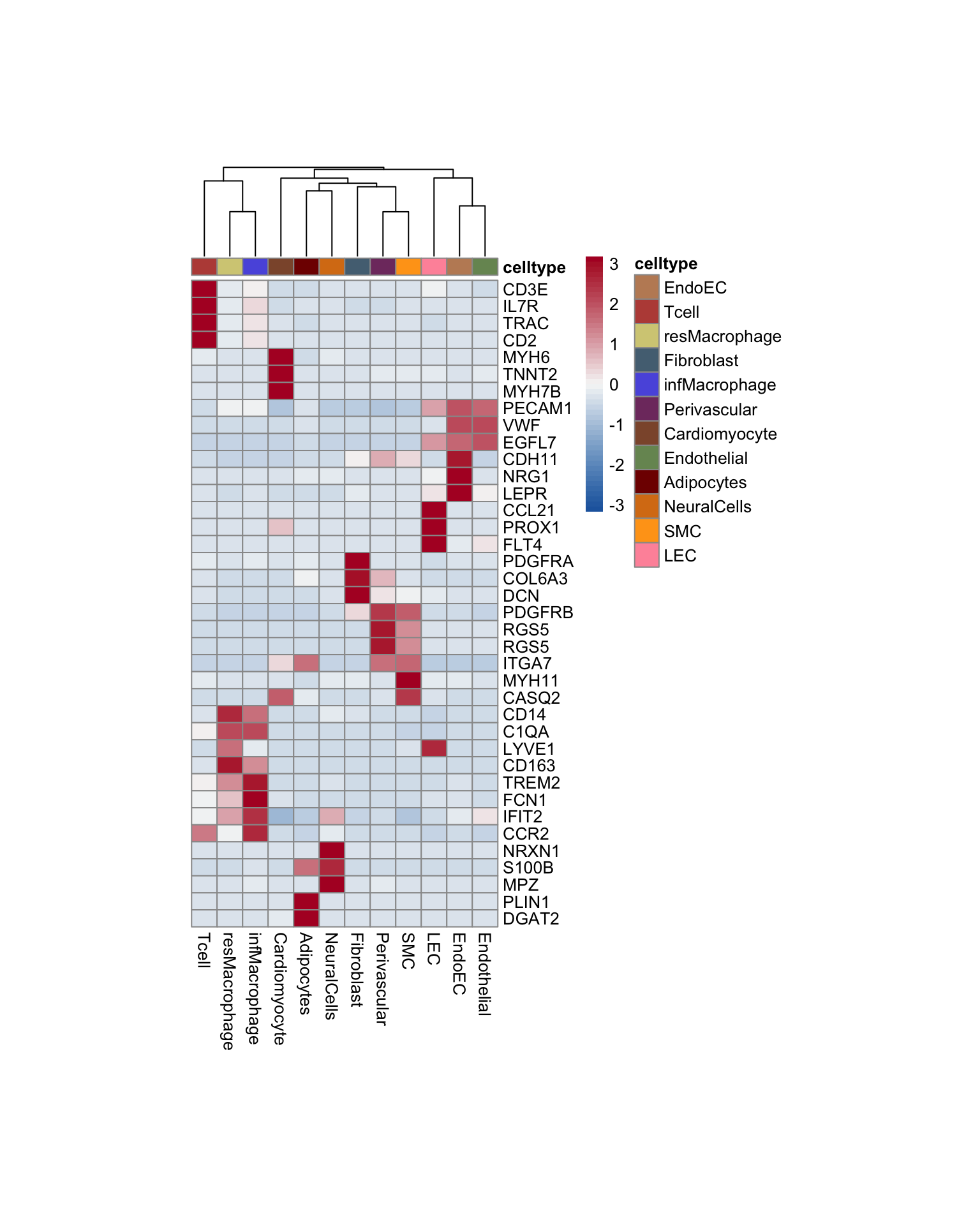
pOut <- avgHeatmap(seurat = seurat, selGenes = selGenesAll,
colVecIdent = colLab,
ordVec=levels(seurat),
gapVecR=NULL, gapVecC=NULL,cc=T,
cr=F, condCol=F)

DotPlot(seurat, assay="RNA", features = selGenesAll$gene, scale =T,
cluster.idents = T) +
scale_color_viridis_c() +
coord_flip() +
theme(axis.text.x = element_text(angle = 90, hjust = 1)) +
scale_x_discrete(breaks=selGenesAll$gene, labels=selGenesAll$geneID) +
xlab("") + ylab("")

Idents(seurat) <- seurat$seurat_clusters
DotPlot(seurat, assay="RNA", features = selGenesAll$gene, scale =T,
cluster.idents = T) +
scale_color_viridis_c() +
coord_flip() +
theme(axis.text.x = element_text(angle = 90, hjust = 1)) +
scale_x_discrete(breaks=selGenesAll$gene, labels=selGenesAll$geneID) +
xlab("") + ylab("")

genesDat <- data.frame(EnsID=rownames(seurat)) %>%
mutate(gene=gsub(".*\\.", "", EnsID))
selGenes <- data.frame(gene=c("CD2", "TNNT2", "PECAM1", "NRG1", "PROX1",
"PDGFRA", "RGS5", "MYH11", "C1QA", "NRXN1",
"PLIN1")) %>%
left_join(., genesDat, by="gene")
pList <- sapply(selGenes$EnsID, function(x){
p <- VlnPlot(object = seurat, features = x,
group.by = "label",
cols = colLab, pt.size = 0
) +
theme(legend.position = "none")
plot(p)
})












pList <- sapply(selGenes$EnsID, function(x){
p <- VlnPlot(object = seurat, features = x,
group.by = "label",
cols = colLab, pt.size = 0.3
) +
theme(legend.position = "none")
plot(p)
})












## list with all gene names for mapping of EnsIDs
genesDat <- data.frame(EnsID=rownames(seurat)) %>%
mutate(gene=gsub(".*\\.", "", EnsID))
## selected genes to plot
selGenes <- data.frame(gene=c("BMP2", "BMP4", "BMPR1A", "BMPR2")) %>%
left_join(., genesDat, by="gene")
## plotting loop order=F
pList <- sapply(selGenes$EnsID, function(x){
p <- FeaturePlot(seurat, reduction = "umap",
features = x,
cols=c("lightgrey", "darkred"),
order = F)+
theme(legend.position="right")
plot(p)
})




## plotting loop order=T
pList <- sapply(selGenes$EnsID, function(x){
p <- FeaturePlot(seurat, reduction = "umap",
features = x,
cols=c("lightgrey", "darkred"),
order = T)+
theme(legend.position="right")
plot(p)
})




## plotting loop order=F
pList <- sapply(selGenes$EnsID, function(x){
p <- FeaturePlot(seurat, reduction = "umap",
features = x,
cols=c("lightgrey", "darkred"),
order = F,
split.by = "TcellGrp")+
theme(legend.position="right")
plot(p)
})




## plotting loop order=T
pList <- sapply(selGenes$EnsID, function(x){
p <- FeaturePlot(seurat, reduction = "umap",
features = x,
cols=c("lightgrey", "darkred"),
order = T,
split.by = "TcellGrp")+
theme(legend.position="right")
plot(p)
})




seuratSub <- subset(seurat, label=="Fibroblast")
## assay data
clusterAssigned <- as.data.frame(seuratSub$ID) %>%
dplyr::mutate(cell=rownames(.))
colnames(clusterAssigned)[1] <- "ident"
seuratDat <- GetAssayData(seuratSub)
## genes of interest
genes <- data.frame(gene=rownames(seuratSub)) %>%
mutate(geneID=gsub("^.*\\.", "", gene)) %>% filter(geneID %in% selGenes$gene)
## matrix with averaged cnts per ident
logNormExpres <- as.data.frame(t(as.matrix(
seuratDat[which(rownames(seuratDat) %in% genes$gene),])))
logNormExpres <- logNormExpres %>% dplyr::mutate(cell=rownames(.)) %>%
dplyr::left_join(.,clusterAssigned, by=c("cell")) %>%
dplyr::select(-cell) %>% dplyr::group_by(ident) %>%
dplyr::summarise_all(mean)
write.table(logNormExpres,
file=paste0(basedir, "/data/BmpCntsFibroblastsPerPatient_woHH.txt"),
row.names = F, col.names = T, sep = "\t", quote = F)
saveRDS(seurat, file = paste0(basedir,
"/data/humanHeartsPlusGraz_intPatients_merged",
"labeled_woHH_seurat.rds"))
sessionInfo()
R version 4.2.1 (2022-06-23)
Platform: x86_64-apple-darwin17.0 (64-bit)
Running under: macOS Big Sur ... 10.16
Matrix products: default
BLAS: /Library/Frameworks/R.framework/Versions/4.2/Resources/lib/libRblas.0.dylib
LAPACK: /Library/Frameworks/R.framework/Versions/4.2/Resources/lib/libRlapack.dylib
locale:
[1] en_US.UTF-8/en_US.UTF-8/en_US.UTF-8/C/en_US.UTF-8/en_US.UTF-8
attached base packages:
[1] stats4 stats graphics grDevices utils datasets methods
[8] base
other attached packages:
[1] sctransform_0.3.5 viridis_0.6.2
[3] viridisLite_0.4.1 pheatmap_1.0.12
[5] ggpubr_0.5.0 ggsci_2.9
[7] runSeurat3_0.1.0 here_1.0.1
[9] magrittr_2.0.3 SeuratObject_4.1.3
[11] Seurat_4.3.0 forcats_0.5.2
[13] stringr_1.5.0 dplyr_1.0.10
[15] purrr_0.3.5 readr_2.1.3
[17] tidyr_1.2.1 tibble_3.1.8
[19] ggplot2_3.4.0 tidyverse_1.3.2
[21] SingleCellExperiment_1.18.1 SummarizedExperiment_1.26.1
[23] Biobase_2.56.0 GenomicRanges_1.48.0
[25] GenomeInfoDb_1.32.4 IRanges_2.30.1
[27] S4Vectors_0.34.0 BiocGenerics_0.42.0
[29] MatrixGenerics_1.8.1 matrixStats_0.63.0
loaded via a namespace (and not attached):
[1] utf8_1.2.2 spatstat.explore_3.0-5 reticulate_1.26
[4] tidyselect_1.2.0 htmlwidgets_1.5.4 grid_4.2.1
[7] Rtsne_0.16 munsell_0.5.0 codetools_0.2-18
[10] ica_1.0-3 future_1.29.0 miniUI_0.1.1.1
[13] withr_2.5.0 spatstat.random_3.0-1 colorspace_2.0-3
[16] progressr_0.11.0 highr_0.9 knitr_1.41
[19] rstudioapi_0.14 ROCR_1.0-11 ggsignif_0.6.4
[22] tensor_1.5 listenv_0.8.0 labeling_0.4.2
[25] git2r_0.30.1 GenomeInfoDbData_1.2.8 polyclip_1.10-4
[28] bit64_4.0.5 farver_2.1.1 rprojroot_2.0.3
[31] parallelly_1.32.1 vctrs_0.5.1 generics_0.1.3
[34] xfun_0.35 timechange_0.1.1 R6_2.5.1
[37] ggbeeswarm_0.6.0 bitops_1.0-7 spatstat.utils_3.0-1
[40] cachem_1.0.6 DelayedArray_0.22.0 assertthat_0.2.1
[43] vroom_1.6.0 promises_1.2.0.1 scales_1.2.1
[46] googlesheets4_1.0.1 beeswarm_0.4.0 gtable_0.3.1
[49] globals_0.16.2 goftest_1.2-3 workflowr_1.7.0
[52] rlang_1.0.6 splines_4.2.1 rstatix_0.7.1
[55] lazyeval_0.2.2 gargle_1.2.1 spatstat.geom_3.0-3
[58] broom_1.0.1 yaml_2.3.6 reshape2_1.4.4
[61] abind_1.4-5 modelr_0.1.10 backports_1.4.1
[64] httpuv_1.6.6 tools_4.2.1 ellipsis_0.3.2
[67] jquerylib_0.1.4 RColorBrewer_1.1-3 ggridges_0.5.4
[70] Rcpp_1.0.9 plyr_1.8.8 zlibbioc_1.42.0
[73] RCurl_1.98-1.9 deldir_1.0-6 pbapply_1.6-0
[76] cowplot_1.1.1 zoo_1.8-11 haven_2.5.1
[79] ggrepel_0.9.2 cluster_2.1.4 fs_1.5.2
[82] data.table_1.14.6 scattermore_0.8 lmtest_0.9-40
[85] reprex_2.0.2 RANN_2.6.1 googledrive_2.0.0
[88] whisker_0.4 fitdistrplus_1.1-8 hms_1.1.2
[91] patchwork_1.1.2 mime_0.12 evaluate_0.18
[94] xtable_1.8-4 readxl_1.4.1 gridExtra_2.3
[97] compiler_4.2.1 KernSmooth_2.23-20 crayon_1.5.2
[100] htmltools_0.5.3 later_1.3.0 tzdb_0.3.0
[103] lubridate_1.9.0 DBI_1.1.3 dbplyr_2.2.1
[106] MASS_7.3-58.1 Matrix_1.5-3 car_3.1-1
[109] cli_3.4.1 parallel_4.2.1 igraph_1.3.5
[112] pkgconfig_2.0.3 sp_1.5-1 plotly_4.10.1
[115] spatstat.sparse_3.0-0 xml2_1.3.3 vipor_0.4.5
[118] bslib_0.4.1 XVector_0.36.0 rvest_1.0.3
[121] digest_0.6.30 RcppAnnoy_0.0.20 spatstat.data_3.0-0
[124] rmarkdown_2.18 cellranger_1.1.0 leiden_0.4.3
[127] uwot_0.1.14 shiny_1.7.3 lifecycle_1.0.3
[130] nlme_3.1-160 jsonlite_1.8.3 carData_3.0-5
[133] fansi_1.0.3 pillar_1.8.1 lattice_0.20-45
[136] ggrastr_1.0.1 fastmap_1.1.0 httr_1.4.4
[139] survival_3.4-0 glue_1.6.2 png_0.1-8
[142] bit_4.0.5 stringi_1.7.8 sass_0.4.4
[145] irlba_2.3.5.1 future.apply_1.10.0
date()
[1] "Mon Dec 12 14:28:40 2022"
sessionInfo()
R version 4.2.1 (2022-06-23)
Platform: x86_64-apple-darwin17.0 (64-bit)
Running under: macOS Big Sur ... 10.16
Matrix products: default
BLAS: /Library/Frameworks/R.framework/Versions/4.2/Resources/lib/libRblas.0.dylib
LAPACK: /Library/Frameworks/R.framework/Versions/4.2/Resources/lib/libRlapack.dylib
locale:
[1] en_US.UTF-8/en_US.UTF-8/en_US.UTF-8/C/en_US.UTF-8/en_US.UTF-8
attached base packages:
[1] stats4 stats graphics grDevices utils datasets methods
[8] base
other attached packages:
[1] sctransform_0.3.5 viridis_0.6.2
[3] viridisLite_0.4.1 pheatmap_1.0.12
[5] ggpubr_0.5.0 ggsci_2.9
[7] runSeurat3_0.1.0 here_1.0.1
[9] magrittr_2.0.3 SeuratObject_4.1.3
[11] Seurat_4.3.0 forcats_0.5.2
[13] stringr_1.5.0 dplyr_1.0.10
[15] purrr_0.3.5 readr_2.1.3
[17] tidyr_1.2.1 tibble_3.1.8
[19] ggplot2_3.4.0 tidyverse_1.3.2
[21] SingleCellExperiment_1.18.1 SummarizedExperiment_1.26.1
[23] Biobase_2.56.0 GenomicRanges_1.48.0
[25] GenomeInfoDb_1.32.4 IRanges_2.30.1
[27] S4Vectors_0.34.0 BiocGenerics_0.42.0
[29] MatrixGenerics_1.8.1 matrixStats_0.63.0
loaded via a namespace (and not attached):
[1] utf8_1.2.2 spatstat.explore_3.0-5 reticulate_1.26
[4] tidyselect_1.2.0 htmlwidgets_1.5.4 grid_4.2.1
[7] Rtsne_0.16 munsell_0.5.0 codetools_0.2-18
[10] ica_1.0-3 future_1.29.0 miniUI_0.1.1.1
[13] withr_2.5.0 spatstat.random_3.0-1 colorspace_2.0-3
[16] progressr_0.11.0 highr_0.9 knitr_1.41
[19] rstudioapi_0.14 ROCR_1.0-11 ggsignif_0.6.4
[22] tensor_1.5 listenv_0.8.0 labeling_0.4.2
[25] git2r_0.30.1 GenomeInfoDbData_1.2.8 polyclip_1.10-4
[28] bit64_4.0.5 farver_2.1.1 rprojroot_2.0.3
[31] parallelly_1.32.1 vctrs_0.5.1 generics_0.1.3
[34] xfun_0.35 timechange_0.1.1 R6_2.5.1
[37] ggbeeswarm_0.6.0 bitops_1.0-7 spatstat.utils_3.0-1
[40] cachem_1.0.6 DelayedArray_0.22.0 assertthat_0.2.1
[43] vroom_1.6.0 promises_1.2.0.1 scales_1.2.1
[46] googlesheets4_1.0.1 beeswarm_0.4.0 gtable_0.3.1
[49] globals_0.16.2 goftest_1.2-3 workflowr_1.7.0
[52] rlang_1.0.6 splines_4.2.1 rstatix_0.7.1
[55] lazyeval_0.2.2 gargle_1.2.1 spatstat.geom_3.0-3
[58] broom_1.0.1 yaml_2.3.6 reshape2_1.4.4
[61] abind_1.4-5 modelr_0.1.10 backports_1.4.1
[64] httpuv_1.6.6 tools_4.2.1 ellipsis_0.3.2
[67] jquerylib_0.1.4 RColorBrewer_1.1-3 ggridges_0.5.4
[70] Rcpp_1.0.9 plyr_1.8.8 zlibbioc_1.42.0
[73] RCurl_1.98-1.9 deldir_1.0-6 pbapply_1.6-0
[76] cowplot_1.1.1 zoo_1.8-11 haven_2.5.1
[79] ggrepel_0.9.2 cluster_2.1.4 fs_1.5.2
[82] data.table_1.14.6 scattermore_0.8 lmtest_0.9-40
[85] reprex_2.0.2 RANN_2.6.1 googledrive_2.0.0
[88] whisker_0.4 fitdistrplus_1.1-8 hms_1.1.2
[91] patchwork_1.1.2 mime_0.12 evaluate_0.18
[94] xtable_1.8-4 readxl_1.4.1 gridExtra_2.3
[97] compiler_4.2.1 KernSmooth_2.23-20 crayon_1.5.2
[100] htmltools_0.5.3 later_1.3.0 tzdb_0.3.0
[103] lubridate_1.9.0 DBI_1.1.3 dbplyr_2.2.1
[106] MASS_7.3-58.1 Matrix_1.5-3 car_3.1-1
[109] cli_3.4.1 parallel_4.2.1 igraph_1.3.5
[112] pkgconfig_2.0.3 sp_1.5-1 plotly_4.10.1
[115] spatstat.sparse_3.0-0 xml2_1.3.3 vipor_0.4.5
[118] bslib_0.4.1 XVector_0.36.0 rvest_1.0.3
[121] digest_0.6.30 RcppAnnoy_0.0.20 spatstat.data_3.0-0
[124] rmarkdown_2.18 cellranger_1.1.0 leiden_0.4.3
[127] uwot_0.1.14 shiny_1.7.3 lifecycle_1.0.3
[130] nlme_3.1-160 jsonlite_1.8.3 carData_3.0-5
[133] fansi_1.0.3 pillar_1.8.1 lattice_0.20-45
[136] ggrastr_1.0.1 fastmap_1.1.0 httr_1.4.4
[139] survival_3.4-0 glue_1.6.2 png_0.1-8
[142] bit_4.0.5 stringi_1.7.8 sass_0.4.4
[145] irlba_2.3.5.1 future.apply_1.10.0