Last updated: 2021-12-17
Checks: 7 0
Knit directory: sct2_revision/
This reproducible R Markdown analysis was created with workflowr (version 1.6.2). The Checks tab describes the reproducibility checks that were applied when the results were created. The Past versions tab lists the development history.
Great! Since the R Markdown file has been committed to the Git repository, you know the exact version of the code that produced these results.
Great job! The global environment was empty. Objects defined in the global environment can affect the analysis in your R Markdown file in unknown ways. For reproduciblity it’s best to always run the code in an empty environment.
The command set.seed(20210706) was run prior to running the code in the R Markdown file. Setting a seed ensures that any results that rely on randomness, e.g. subsampling or permutations, are reproducible.
Great job! Recording the operating system, R version, and package versions is critical for reproducibility.
Nice! There were no cached chunks for this analysis, so you can be confident that you successfully produced the results during this run.
Great job! Using relative paths to the files within your workflowr project makes it easier to run your code on other machines.
Great! You are using Git for version control. Tracking code development and connecting the code version to the results is critical for reproducibility.
The results in this page were generated with repository version 8afc486. See the Past versions tab to see a history of the changes made to the R Markdown and HTML files.
Note that you need to be careful to ensure that all relevant files for the analysis have been committed to Git prior to generating the results (you can use wflow_publish or wflow_git_commit). workflowr only checks the R Markdown file, but you know if there are other scripts or data files that it depends on. Below is the status of the Git repository when the results were generated:
Ignored files:
Ignored: .Rhistory
Ignored: .Rproj.user/
Ignored: data/raw_data/
Ignored: data/rds_filtered/
Ignored: data/rds_raw/
Ignored: data/sampled_counts/
Ignored: output/snakemake_output/
Untracked files:
Untracked: code/02_run_seurat_noclip.R
Untracked: code/07AA_deseq2_muscat_simulate.R
Untracked: code/07A_muscat_simulate.R
Untracked: code/07A_simulate_muscat.R
Untracked: code/07BB_deseq2_muscat_process.R
Untracked: code/07B_muscat_process.R
Untracked: code/07B_process_muscat.R
Untracked: code/08_run_presto.R
Untracked: code/17A_HEK_SS3_dropseq.Rmd
Untracked: code/17A_HEK_SS3_dropseq_files/
Untracked: code/17C_HEK_Quartzeseq2_dropseq.Rmd
Untracked: code/17C_HEK_Quartzeseq2_dropseq_files/
Untracked: code/17_HEK_SS3_ChromiumV3.Rmd
Untracked: code/17_HEK_SS3_ChromiumV3.nb.html
Untracked: code/17_HEK_SS3_ChromiumV3_files/
Untracked: code/AA_process_muscat.R
Untracked: code/BB_process_muscat.R
Untracked: code/DD_simulate_muscat.R
Untracked: code/EE_simulate_muscat.R
Untracked: code/XX_process_muscat.R
Untracked: code/XX_simulate_muscat.R
Untracked: code/YY_simulate_muscat.R
Untracked: code/ZZ_simulate_muscat.R
Untracked: code/kang_muscat.R
Untracked: code/prep_sce.R
Untracked: code/prep_sce_ss3_dropseq.R
Untracked: data/azimuth_predictions/
Untracked: junk/
Untracked: mamba_update_changes.txt
Untracked: output/11C_VST/
Untracked: output/AAmuscat_simulated/
Untracked: output/BBmuscat_simulated/
Untracked: output/CCmuscat_simulated/
Untracked: output/CD4_NK_downsampling_DE.rds
Untracked: output/DDmuscat_simulated/
Untracked: output/EEmuscat_simulated/
Untracked: output/KANGmuscat_simulated/
Untracked: output/NK_downsampling/
Untracked: output/XXmuscat_simulated/
Untracked: output/YYmuscat_simulated/
Untracked: output/ZZmuscat_simulated/
Untracked: output/figures/
Untracked: output/kang_prepsce.rds
Untracked: output/muscat_simulated/
Untracked: output/muscat_simulation/
Untracked: output/seu_sct2_sim.rds
Untracked: output/simulation_HEK_QuartzSeq2_Dropseq_downsampling/
Untracked: output/simulation_HEK_SS3_ChromiumV3_downsampling/
Untracked: output/simulation_HEK_SS3_Dropseq_downsampling/
Untracked: output/simulation_HEK_downsampling/
Untracked: output/simulation_NK_downsampling/
Untracked: output/ss3_dropseq_prepsim.rds
Untracked: output/tables/
Untracked: output/vargenes/
Untracked: snakemake/.snakemake/
Untracked: snakemake/Snakefile_noclip.smk
Untracked: snakemake/Snakefile_presto.smk
Untracked: snakemake/cluster.yaml
Untracked: snakemake/install_glm.R
Untracked: snakemake/jobscript.sh
Untracked: snakemake/jobscript_ncells.sh
Untracked: snakemake/local_run_downsampling.sh
Untracked: snakemake/local_run_glm.sh
Untracked: snakemake/local_run_ncells.sh
Untracked: snakemake/local_run_noclip.sh
Untracked: snakemake/local_run_presto.sh
Untracked: snakemake/local_run_time.sh
Untracked: snakemake/run_glm.sh
Untracked: snakemake/run_ncells.sh
Untracked: snakemake/sct2_revision_env.yml
Untracked: temp_figures/
Unstaged changes:
Deleted: analysis/04_PBMC68k.Rmd
Modified: code/02_run_seurat.R
Modified: code/03_run_vst2_downsample.R
Modified: code/04_run_vst_ncells.R
Modified: code/06_run_sct.R
Modified: data/datasets.csv
Modified: snakemake/Snakefile_downsampling.smk
Modified: snakemake/Snakefile_glm_seurat.smk
Modified: snakemake/Snakefile_metacell.smk
Note that any generated files, e.g. HTML, png, CSS, etc., are not included in this status report because it is ok for generated content to have uncommitted changes.
These are the previous versions of the repository in which changes were made to the R Markdown (analysis/09_Figure1.Rmd) and HTML (docs/09_Figure1.html) files. If you’ve configured a remote Git repository (see ?wflow_git_remote), click on the hyperlinks in the table below to view the files as they were in that past version.
| File | Version | Author | Date | Message |
|---|---|---|---|---|
| Rmd | 8afc486 | Saket Choudhary | 2021-12-17 | workflowr::wflow_publish("analysis/*") |
| html | d736ec8 | Saket Choudhary | 2021-07-07 | Build site. |
| Rmd | 400797a | Saket Choudhary | 2021-07-06 | workflowr::wflow_git_commit(all = TRUE) |
| html | 400797a | Saket Choudhary | 2021-07-06 | workflowr::wflow_git_commit(all = TRUE) |
datasets <- readr::read_csv(here::here("data", "datasets.csv"), col_types = readr::cols())
datasets$datatype <- factor(datasets$datatype, levels = c("technical-control", "cell line", "heterogeneous"))
datasets <- datasets %>% arrange(datatype)
QVALUE_THRESHOLD <- 1e-2
ncells <- "1000"
residual_type <- "quantile"
nb_column <- paste0("qval_ssr", "_", residual_type)
ssr_column <- paste0("ssr", "_", residual_type, "_normalized")
root_dir <- here::here("output/snakemake_output/poisson_glm_output", ncells)
fits <- GetFits(root_dir, qval_col = nb_column)
fits_dfx <- fits[["fits"]]
frac_dfx <- fits[["frac_df"]]
cell_attrs <- fits[["cell_attrs"]]
gene_attrs <- fits[["gene_attrs"]]
fits_df <- ProcessFits(fits_dfx, datasets, nb_column)
frac_df <- left_join(frac_dfx, datasets, by = "key")
frac_df_subset <- frac_df[, c(
"sample_name", "datatype",
"median_gene_avg_umi", "median_cell_total_umi", "nonpoisson_fraction"
)] %>% arrange(nonpoisson_fraction)
frac_df_subset <- frac_df_subset %>% mutate(across(where(is.numeric), round, 3))
kbl(frac_df_subset, booktabs = T) %>%
kable_styling(latex_options = "striped")
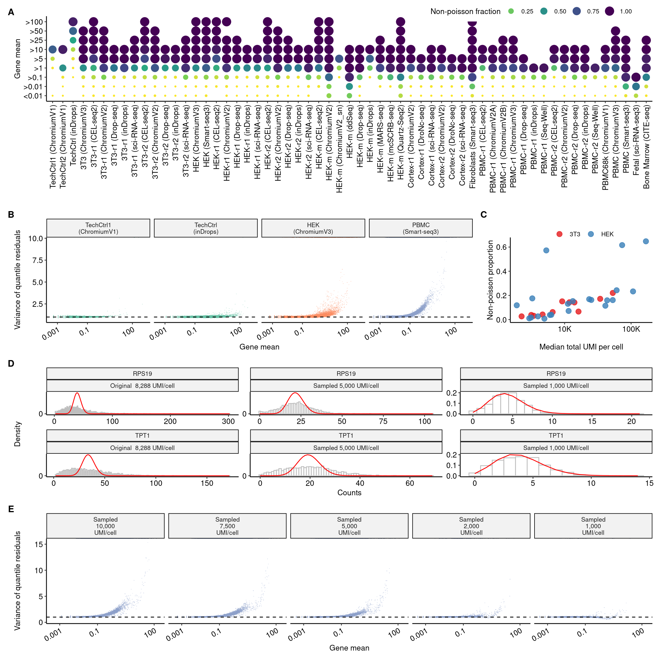
| sample_name | datatype | median_gene_avg_umi | median_cell_total_umi | nonpoisson_fraction |
|---|---|---|---|---|
| TechCtrl1 (ChromiumV1) | technical-control | 0.007 | 2264.5 | 0.001 |
| TechCtrl2 (ChromiumV1) | technical-control | 0.007 | 2165.0 | 0.004 |
| TechCtrl (inDrops) | technical-control | 0.365 | 32905.0 | 0.005 |
| PBMC-r2 (Seq-Well) | heterogeneous | 0.009 | 521.0 | 0.007 |
| HEK-m (ChromiumV2_sn) | cell line | 0.171 | 4967.0 | 0.008 |
| PBMC-r1 (inDrops) | heterogeneous | 0.010 | 798.0 | 0.009 |
| PBMC68k (ChromiumV1) | heterogeneous | 0.011 | 1513.0 | 0.010 |
| HEK-m (inDrops) | cell line | 0.108 | 2943.0 | 0.010 |
| PBMC-r1 (Drop-seq) | heterogeneous | 0.012 | 1554.5 | 0.015 |
| PBMC-r2 (CEL-seq2) | heterogeneous | 0.069 | 5917.0 | 0.016 |
| PBMC-r2 (ChromiumV2) | heterogeneous | 0.021 | 2850.5 | 0.016 |
| PBMC-r1 (Seq-Well) | heterogeneous | 0.011 | 1200.0 | 0.017 |
| HEK-r1 (inDrops) | cell line | 0.042 | 3132.0 | 0.017 |
| PBMC-r1 (ChromiumV2A) | heterogeneous | 0.016 | 2384.0 | 0.018 |
| PBMC-r2 (inDrops) | heterogeneous | 0.018 | 1690.0 | 0.019 |
| PBMC-r1 (ChromiumV2B) | heterogeneous | 0.019 | 3286.0 | 0.020 |
| PBMC-r1 (CEL-seq2) | heterogeneous | 0.071 | 6848.0 | 0.020 |
| HEK-r2 (inDrops) | cell line | 0.052 | 3973.0 | 0.026 |
| 3T3-r1 (inDrops) | cell line | 0.051 | 2255.0 | 0.027 |
| PBMC-r2 (Drop-seq) | heterogeneous | 0.017 | 2486.5 | 0.027 |
| 3T3-r2 (Drop-seq) | cell line | 0.080 | 3434.0 | 0.031 |
| Cortex-r2 (ChromiumV2) | heterogeneous | 0.042 | 3980.5 | 0.037 |
| HEK-r1 (Drop-seq) | cell line | 0.053 | 6015.5 | 0.038 |
| 3T3-r1 (Drop-seq) | cell line | 0.072 | 3152.5 | 0.038 |
| HEK-r2 (Drop-seq) | cell line | 0.048 | 6312.5 | 0.040 |
| 3T3-r2 (inDrops) | cell line | 0.107 | 4666.5 | 0.042 |
| Cortex-r2 (sci-RNA-seq) | heterogeneous | 0.029 | 3501.5 | 0.045 |
| PBMC-r1 (ChromiumV3) | heterogeneous | 0.029 | 5839.5 | 0.046 |
| Cortex-r1 (DroNc-seq) | heterogeneous | 0.043 | 3013.5 | 0.049 |
| 3T3-r1 (sci-RNA-seq) | cell line | 0.188 | 6609.5 | 0.062 |
| PBMC (ChromiumV3) | heterogeneous | 0.050 | 6992.0 | 0.063 |
| 3T3 (ChromiumV3) | cell line | 0.072 | 16184.5 | 0.066 |
| Cortex-r2 (DroNc-seq) | heterogeneous | 0.050 | 3094.0 | 0.067 |
| Cortex-r1 (ChromiumV2) | heterogeneous | 0.065 | 7132.5 | 0.071 |
| HEK-r1 (sci-RNA-seq) | cell line | 0.220 | 11490.0 | 0.071 |
| Cortex-r1 (sci-RNA-seq) | heterogeneous | 0.031 | 4421.0 | 0.074 |
| Bone Marrow (CITE-seq) | heterogeneous | 0.093 | 12585.0 | 0.111 |
| HEK (ChromiumV3) | cell line | 0.069 | 41054.5 | 0.115 |
| HEK-m (Drop-seq) | cell line | 0.109 | 1907.5 | 0.118 |
| HEK-m (MARS-seq) | cell line | 0.235 | 11207.5 | 0.131 |
| Fetal (sci-RNA-seq3) | heterogeneous | 0.030 | 6975.5 | 0.134 |
| 3T3-r2 (ChromiumV2) | cell line | 0.185 | 14057.0 | 0.142 |
| 3T3-r1 (ChromiumV2) | cell line | 0.151 | 11834.0 | 0.143 |
| 3T3-r2 (sci-RNA-seq) | cell line | 0.161 | 9199.0 | 0.151 |
| HEK-r2 (sci-RNA-seq) | cell line | 0.096 | 13298.0 | 0.153 |
| HEK-r2 (CEL-seq2) | cell line | 0.389 | 43670.0 | 0.159 |
| HEK-r1 (CEL-seq2) | cell line | 0.615 | 52973.0 | 0.161 |
| HEK-r1 (ChromiumV2) | cell line | 0.108 | 25193.5 | 0.162 |
| HEK-r2 (ChromiumV2) | cell line | 0.096 | 23444.0 | 0.169 |
| 3T3-r1 (CEL-seq2) | cell line | 0.616 | 34291.0 | 0.172 |
| HEK-m (mcSCRB-seq) | cell line | 0.121 | 3266.5 | 0.175 |
| 3T3-r2 (CEL-seq2) | cell line | 1.045 | 53036.0 | 0.220 |
| HEK (Smart-seq3) | cell line | 0.286 | 106996.0 | 0.233 |
| HEK-m (CEL-seq2) | cell line | 0.788 | 60592.5 | 0.242 |
| PBMC (Smart-seq3) | heterogeneous | 0.032 | 9487.5 | 0.396 |
| HEK-m (ddSeq) | cell line | 0.205 | 5304.5 | 0.572 |
| HEK-m (ChromiumV2) | cell line | 0.710 | 73333.5 | 0.616 |
| Fibroblasts (Smart-seq3) | heterogeneous | 0.526 | 197151.0 | 0.628 |
| HEK-m (Quartz-Seq2) | cell line | 1.576 | 167199.0 | 0.647 |
dir.create(here::here("output", "tables"), showWarnings = F)
print(xtable(frac_df_subset, type = "latex", digits=3), include.rownames = FALSE, file = here::here("output/tables/fraction_nonpoisson.tex"))
medium_high_gene_pois <- list()
for (sample_name in unique(fits_df$sample_name)) {
df <- fits_df[fits_df$sample_name == sample_name, ]
med_abundance <- df[(df$mean > 1),]# & (df$mean <= 10), ]
med_abundance_nonpois <- med_abundance[med_abundance$gene_type != "Pass", ]
ratio <- dim(med_abundance_nonpois)[1] / dim(med_abundance)[1]
medium_high_gene_pois[[sample_name]] <- data.frame(ratio = ratio, n_med_high_nonpoisson = dim(med_abundance_nonpois)[1], n_med_high = dim(med_abundance)[1], n_all = dim(df)[1])
}
medium_high_gene_pois <- bind_rows(medium_high_gene_pois, .id = "sample_name")
kbl(medium_high_gene_pois, booktabs = T) %>%
kable_styling(latex_options = "striped")
| sample_name | ratio | n_med_high_nonpoisson | n_med_high | n_all |
|---|---|---|---|---|
| TechCtrl1 (ChromiumV1) | 0.1200000 | 18 | 150 | 20167 |
| TechCtrl2 (ChromiumV1) | 0.5869565 | 81 | 138 | 20838 |
| TechCtrl (inDrops) | 0.0248205 | 159 | 6406 | 25255 |
| 3T3 (ChromiumV3) | 0.5779857 | 1297 | 2244 | 21920 |
| 3T3-r1 (CEL-seq2) | 0.4772430 | 2915 | 6108 | 15457 |
| 3T3-r1 (ChromiumV2) | 0.8497268 | 1555 | 1830 | 15390 |
| 3T3-r1 (Drop-seq) | 0.6440072 | 360 | 559 | 13904 |
| 3T3-r1 (inDrops) | 0.8231293 | 242 | 294 | 13337 |
| 3T3-r1 (sci-RNA-seq) | 0.5419847 | 852 | 1572 | 12806 |
| 3T3-r2 (CEL-seq2) | 0.5329213 | 3966 | 7442 | 14620 |
| 3T3-r2 (ChromiumV2) | 0.7731538 | 1895 | 2451 | 15127 |
| 3T3-r2 (Drop-seq) | 0.5073314 | 346 | 682 | 13977 |
| 3T3-r2 (inDrops) | 0.5365854 | 484 | 902 | 12354 |
| 3T3-r2 (sci-RNA-seq) | 0.8871124 | 1831 | 2064 | 15608 |
| HEK (ChromiumV3) | 0.6261718 | 3273 | 5227 | 26012 |
| HEK (Smart-seq3) | 0.7987632 | 7621 | 9541 | 27097 |
| HEK-r1 (CEL-seq2) | 0.5012410 | 4241 | 8461 | 19628 |
| HEK-r1 (ChromiumV2) | 0.8884120 | 3105 | 3495 | 21809 |
| HEK-r1 (Drop-seq) | 0.5241277 | 706 | 1347 | 19149 |
| HEK-r1 (inDrops) | 0.6119048 | 257 | 420 | 17091 |
| HEK-r1 (sci-RNA-seq) | 0.5590200 | 1757 | 3143 | 17299 |
| HEK-r2 (CEL-seq2) | 0.5554204 | 4109 | 7398 | 20294 |
| HEK-r2 (ChromiumV2) | 0.9317073 | 3056 | 3280 | 22655 |
| HEK-r2 (Drop-seq) | 0.6626617 | 717 | 1082 | 20614 |
| HEK-r2 (inDrops) | 0.6451613 | 400 | 620 | 17862 |
| HEK-r2 (sci-RNA-seq) | 0.9238095 | 2813 | 3045 | 23608 |
| HEK-m (CEL-seq2) | 0.7002563 | 6831 | 9755 | 21665 |
| HEK-m (ChromiumV2) | 0.9770573 | 9071 | 9284 | 21669 |
| HEK-m (ChromiumV2_sn) | 0.1847826 | 153 | 828 | 16502 |
| HEK-m (ddSeq) | 0.9952525 | 2306 | 2317 | 18354 |
| HEK-m (Drop-seq) | 0.9874804 | 631 | 639 | 15794 |
| HEK-m (inDrops) | 0.3333333 | 174 | 522 | 13118 |
| HEK-m (MARS-seq) | 0.8183222 | 1590 | 1943 | 18091 |
| HEK-m (mcSCRB-seq) | 0.9375000 | 1125 | 1200 | 13760 |
| HEK-m (Quartz-Seq2) | 0.9835809 | 11921 | 12120 | 21535 |
| Cortex-r1 (ChromiumV2) | 0.7914110 | 903 | 1141 | 22947 |
| Cortex-r1 (DroNc-seq) | 0.9146758 | 268 | 293 | 21965 |
| Cortex-r1 (sci-RNA-seq) | 0.9776248 | 568 | 581 | 22188 |
| Cortex-r2 (ChromiumV2) | 0.8120301 | 324 | 399 | 22920 |
| Cortex-r2 (DroNc-seq) | 0.9171843 | 443 | 483 | 21183 |
| Cortex-r2 (sci-RNA-seq) | 0.9878788 | 326 | 330 | 22492 |
| Fibroblasts (Smart-seq3) | 0.9940432 | 10680 | 10744 | 24003 |
| PBMC-r1 (CEL-seq2) | 0.4236902 | 372 | 878 | 19767 |
| PBMC-r1 (ChromiumV2A) | 0.9073171 | 186 | 205 | 21706 |
| PBMC-r1 (ChromiumV2B) | 0.8710801 | 250 | 287 | 21922 |
| PBMC-r1 (ChromiumV3) | 0.8287938 | 426 | 514 | 22851 |
| PBMC-r1 (Drop-seq) | 0.8833333 | 159 | 180 | 21292 |
| PBMC-r1 (inDrops) | 0.9696970 | 64 | 66 | 17972 |
| PBMC-r1 (Seq-Well) | 0.9624060 | 128 | 133 | 21785 |
| PBMC-r2 (CEL-seq2) | 0.4237288 | 275 | 649 | 19705 |
| PBMC-r2 (ChromiumV2) | 0.8448276 | 196 | 232 | 22283 |
| PBMC-r2 (Drop-seq) | 0.9475983 | 217 | 229 | 23577 |
| PBMC-r2 (inDrops) | 0.9693252 | 158 | 163 | 19143 |
| PBMC-r2 (Seq-Well) | 0.9264706 | 63 | 68 | 15088 |
| PBMC68k (ChromiumV1) | 0.8364780 | 133 | 159 | 19955 |
| PBMC (ChromiumV3) | 0.7335025 | 578 | 788 | 17853 |
| PBMC (Smart-seq3) | 0.9746622 | 1154 | 1184 | 28768 |
| Fetal (sci-RNA-seq3) | 0.7037037 | 19 | 27 | 46844 |
| Bone Marrow (CITE-seq) | 0.9523810 | 240 | 252 | 17009 |
print(xtable(medium_high_gene_pois, digits=3), include.rownames = FALSE, digits=3, file = here::here("output/tables/medium_high_expr_nonpois_fraction.tex"))
nonpoismeanwise <- GetMeanwiseNonPois(fits_df)
nonpoismeanwise <- left_join(nonpoismeanwise, datasets, by = "key")
nonpoismeanwise_df <- nonpoismeanwise[complete.cases(nonpoismeanwise), ]
nonpoismeanwise_df$sample_name <- factor(nonpoismeanwise_df$sample_name, levels = datasets$sample_name)
nonpoismeanwise_filtered <- nonpoismeanwise_df[nonpoismeanwise_df$n_total_genes >= 10, ]
plot.dots <- ggplot(nonpoismeanwise_filtered, aes(sample_name, mean_quantile,
color = nonpoisson_fraction,
size = nonpoisson_fraction
)) +
geom_point() +
scale_color_viridis_c(
direction = -1,
breaks = c(0.25, 0.5, 0.75, 1),
name = "Non-poisson fraction"
) +
scale_size(
name = "Non-poisson fraction",
breaks = c(0.25, 0.5, 0.75, 1),
range = c(0.5, 5)
) +
theme_pubr(base_size = 10) +
theme(legend.position = "right", legend.direction = "horizontal") +
guides(color = guide_legend(), size = guide_legend()) +
guides(x = guide_axis(angle = 90)) +
xlab("") +
ylab("Gene mean") +
theme(legend.position = c(0.8, 1.06))
plot.dots

| Version | Author | Date |
|---|---|---|
| 400797a | Saket Choudhary | 2021-07-06 |
nonpoismeanwise_filtered_subset <- nonpoismeanwise_filtered[, c("sample_name", "mean_quantile", "nonpoisson_fraction")]
nonpoismeanwise_filtered_subset2 <- tidyr::spread(nonpoismeanwise_filtered_subset, mean_quantile, nonpoisson_fraction)
kbl(nonpoismeanwise_filtered_subset2, booktabs = T) %>%
kable_styling(latex_options = "striped")
| sample_name | <0.01 | >0.01 | >0.1 | >1 | >5 | >10 | >25 | >50 | >100 |
|---|---|---|---|---|---|---|---|---|---|
| TechCtrl1 (ChromiumV1) | 0.0001579 | NA | NA | 0.0083333 | 0.1000000 | 0.7000000 | NA | NA | NA |
| TechCtrl2 (ChromiumV1) | 0.0003051 | 0.0001568 | 0.0214168 | 0.5000000 | NA | 0.9285714 | NA | NA | NA |
| TechCtrl (inDrops) | NA | NA | 0.0002956 | 0.0051442 | 0.0369069 | 0.1264822 | 0.4102564 | 0.6734694 | 0.9285714 |
| 3T3 (ChromiumV3) | 0.0015412 | 0.0064665 | 0.0675734 | 0.4989396 | 0.9889503 | 1.0000000 | 1.0000000 | 1.0000000 | NA |
| 3T3-r1 (CEL-seq2) | 0.0071702 | 0.0073620 | 0.1178304 | 0.3713582 | 0.8368984 | 0.9785933 | 1.0000000 | 1.0000000 | 1.0000000 |
| 3T3-r1 (ChromiumV2) | 0.0039175 | 0.0120156 | 0.1991565 | 0.8229234 | 1.0000000 | 1.0000000 | 1.0000000 | 1.0000000 | NA |
| 3T3-r1 (Drop-seq) | 0.0018663 | 0.0010408 | 0.0565152 | 0.6059406 | 1.0000000 | 1.0000000 | NA | NA | NA |
| 3T3-r1 (inDrops) | 0.0008782 | 0.0010646 | 0.0478577 | 0.7944664 | 1.0000000 | 1.0000000 | NA | NA | NA |
| 3T3-r1 (sci-RNA-seq) | 0.0015835 | 0.0024155 | 0.0617210 | 0.5055021 | 0.9873418 | 1.0000000 | 1.0000000 | NA | NA |
| 3T3-r2 (CEL-seq2) | 0.0091116 | 0.0083042 | 0.0990764 | 0.3896331 | 0.7749627 | 0.9550225 | 1.0000000 | 1.0000000 | 1.0000000 |
| 3T3-r2 (ChromiumV2) | 0.0081105 | 0.0076309 | 0.1400062 | 0.7306202 | 1.0000000 | 1.0000000 | 1.0000000 | 1.0000000 | NA |
| 3T3-r2 (Drop-seq) | 0.0012251 | 0.0006667 | 0.0386980 | 0.4577922 | 0.9534884 | 1.0000000 | NA | NA | NA |
| 3T3-r2 (inDrops) | 0.0009862 | 0.0007578 | 0.0272644 | 0.4793492 | 0.9710145 | 1.0000000 | NA | NA | NA |
| 3T3-r2 (sci-RNA-seq) | 0.0043967 | 0.0082210 | 0.2092370 | 0.8754677 | 1.0000000 | 1.0000000 | 1.0000000 | NA | NA |
| HEK (ChromiumV3) | 0.0027539 | 0.0061889 | 0.0778216 | 0.5137038 | 0.9701493 | 1.0000000 | 1.0000000 | 1.0000000 | 1.0000000 |
| HEK (Smart-seq3) | 0.0119471 | 0.0116812 | 0.1745152 | 0.7025160 | 0.9428066 | 0.9871324 | 1.0000000 | 1.0000000 | 1.0000000 |
| HEK-r1 (CEL-seq2) | NA | 0.0085905 | 0.0954722 | 0.3765109 | 0.7530529 | 0.9382911 | 1.0000000 | 1.0000000 | 1.0000000 |
| HEK-r1 (ChromiumV2) | 0.0048426 | 0.0168411 | 0.1570022 | 0.8579235 | 1.0000000 | 1.0000000 | 1.0000000 | NA | 1.0000000 |
| HEK-r1 (Drop-seq) | 0.0007688 | 0.0027243 | 0.0353954 | 0.4715581 | 1.0000000 | 1.0000000 | 1.0000000 | NA | NA |
| HEK-r1 (inDrops) | 0.0005487 | 0.0011022 | 0.0197816 | 0.5421348 | 1.0000000 | 1.0000000 | NA | NA | NA |
| HEK-r1 (sci-RNA-seq) | 0.0047764 | 0.0069048 | 0.0778780 | 0.5189962 | 0.9710145 | 1.0000000 | NA | NA | NA |
| HEK-r2 (CEL-seq2) | 0.0051769 | 0.0078385 | 0.0873059 | 0.4496459 | 0.9004065 | 0.9888641 | 1.0000000 | 1.0000000 | 1.0000000 |
| HEK-r2 (ChromiumV2) | 0.0060403 | 0.0195405 | 0.2029444 | 0.9128744 | 1.0000000 | 1.0000000 | 1.0000000 | 1.0000000 | NA |
| HEK-r2 (Drop-seq) | 0.0012235 | 0.0034984 | 0.0587045 | 0.6209761 | 1.0000000 | 1.0000000 | 1.0000000 | NA | NA |
| HEK-r2 (inDrops) | 0.0008364 | 0.0025515 | 0.0270036 | 0.5903166 | 1.0000000 | 1.0000000 | NA | NA | NA |
| HEK-r2 (sci-RNA-seq) | 0.0055562 | 0.0186279 | 0.2636884 | 0.9166966 | 1.0000000 | 1.0000000 | NA | NA | NA |
| HEK-m (CEL-seq2) | NA | 0.0181054 | 0.1380288 | 0.6144760 | 0.9327381 | 0.9932660 | 1.0000000 | 1.0000000 | 1.0000000 |
| HEK-m (ChromiumV2) | 0.1739130 | 0.1944444 | 0.6612867 | 0.9702465 | 0.9977238 | 1.0000000 | 1.0000000 | 1.0000000 | 1.0000000 |
| HEK-m (ChromiumV2_sn) | NA | NA | 0.0053493 | 0.1718171 | 0.7333333 | NA | NA | NA | NA |
| HEK-m (ddSeq) | 0.2278481 | 0.4828010 | 0.9124015 | 0.9945972 | 1.0000000 | 1.0000000 | NA | NA | NA |
| HEK-m (Drop-seq) | 0.0038835 | 0.0125822 | 0.2866858 | 0.9855856 | 1.0000000 | 1.0000000 | NA | NA | NA |
| HEK-m (inDrops) | NA | NA | 0.0078245 | 0.2494331 | 0.6909091 | 1.0000000 | NA | NA | NA |
| HEK-m (MARS-seq) | NA | 0.0101597 | 0.2094223 | 0.7965318 | 0.9916667 | 1.0000000 | 1.0000000 | NA | NA |
| HEK-m (mcSCRB-seq) | NA | 0.0066553 | 0.3362846 | 0.9304267 | 1.0000000 | 1.0000000 | NA | NA | NA |
| HEK-m (Quartz-Seq2) | 0.1176471 | 0.1485840 | 0.5538624 | 0.9636866 | 0.9993586 | 1.0000000 | 1.0000000 | 1.0000000 | 1.0000000 |
| Cortex-r1 (ChromiumV2) | 0.0014268 | 0.0094961 | 0.1243224 | 0.7659784 | 1.0000000 | 1.0000000 | NA | NA | NA |
| Cortex-r1 (DroNc-seq) | 0.0013364 | 0.0070822 | 0.2039531 | 0.9094203 | 1.0000000 | NA | NA | NA | NA |
| Cortex-r1 (sci-RNA-seq) | 0.0016481 | 0.0116785 | 0.2611836 | 0.9734694 | 1.0000000 | 1.0000000 | NA | NA | NA |
| Cortex-r2 (ChromiumV2) | 0.0010207 | 0.0062638 | 0.1050808 | 0.7905028 | 1.0000000 | 1.0000000 | NA | NA | NA |
| Cortex-r2 (DroNc-seq) | 0.0019376 | 0.0071465 | 0.2034228 | 0.9124726 | 1.0000000 | NA | NA | NA | NA |
| Cortex-r2 (sci-RNA-seq) | 0.0006347 | 0.0088618 | 0.2202040 | 0.9862069 | 1.0000000 | NA | NA | NA | NA |
| Fibroblasts (Smart-seq3) | 0.0450250 | 0.2737935 | 0.7973094 | 0.9859772 | 1.0000000 | 1.0000000 | 1.0000000 | 1.0000000 | 1.0000000 |
| PBMC-r1 (CEL-seq2) | 0.0009934 | 0.0012436 | 0.0168625 | 0.3147139 | 0.9594595 | 1.0000000 | NA | NA | NA |
| PBMC-r1 (ChromiumV2A) | 0.0003506 | 0.0041029 | 0.1083984 | 0.8461538 | 0.9800000 | 1.0000000 | NA | NA | NA |
| PBMC-r1 (ChromiumV2B) | 0.0004798 | 0.0023103 | 0.0792907 | 0.7988827 | 0.9756098 | 1.0000000 | 1.0000000 | NA | NA |
| PBMC-r1 (ChromiumV3) | 0.0013785 | 0.0125000 | 0.1441478 | 0.7710526 | 0.9772727 | 1.0000000 | 1.0000000 | NA | NA |
| PBMC-r1 (Drop-seq) | 0.0000798 | 0.0019028 | 0.1227169 | 0.8618421 | 1.0000000 | NA | NA | NA | NA |
| PBMC-r1 (inDrops) | 0.0003344 | 0.0026207 | 0.1887417 | 0.9666667 | NA | NA | NA | NA | NA |
| PBMC-r1 (Seq-Well) | 0.0006708 | 0.0037138 | 0.2056680 | 0.9586777 | NA | NA | NA | NA | NA |
| PBMC-r2 (CEL-seq2) | NA | 0.0005705 | 0.0127430 | 0.3000000 | 0.9508197 | 1.0000000 | NA | NA | NA |
| PBMC-r2 (ChromiumV2) | 0.0003797 | 0.0011815 | 0.0609636 | 0.7445255 | 0.9756098 | 1.0000000 | NA | NA | NA |
| PBMC-r2 (Drop-seq) | 0.0009164 | 0.0041455 | 0.2072072 | 0.9215686 | 1.0000000 | 1.0000000 | NA | NA | NA |
| PBMC-r2 (inDrops) | 0.0007112 | 0.0051697 | 0.1436637 | 0.9557522 | 1.0000000 | 1.0000000 | NA | NA | NA |
| PBMC-r2 (Seq-Well) | 0.0002448 | NA | 0.1003344 | 0.9180328 | NA | NA | NA | NA | NA |
| PBMC68k (ChromiumV1) | 0.0002984 | 0.0024876 | 0.0626072 | 0.7368421 | 0.9772727 | 1.0000000 | NA | NA | NA |
| PBMC (ChromiumV3) | 0.0016126 | 0.0098021 | 0.1115682 | 0.6650485 | 0.9464286 | 1.0000000 | 1.0000000 | 1.0000000 | NA |
| PBMC (Smart-seq3) | 0.0311889 | 0.3590994 | 0.8952417 | 0.9704433 | 1.0000000 | 1.0000000 | 1.0000000 | NA | NA |
| Fetal (sci-RNA-seq3) | 0.1162671 | 0.6176148 | 0.9902142 | NA | NA | NA | NA | NA | NA |
| Bone Marrow (CITE-seq) | 0.0086455 | 0.0720512 | 0.5624242 | 0.9315068 | 0.9354839 | 1.0000000 | 1.0000000 | NA | NA |
print(xtable(nonpoismeanwise_filtered_subset2, type = "latex", digits=3), digits=3, include.rownames = FALSE, file = here::here("output/tables/nonpoisson_meanwise.tex"))
sample_names <- c(
"TechCtrl (inDrops)", "TechCtrl1 (ChromiumV1)",
"HEK (ChromiumV3)",
"PBMC (Smart-seq3)"
)
fits_df_subset <- fits_df[fits_df$sample_name %in% sample_names, ]
plot.glmresid4 <- PlotGLMResiduals(fits_df_subset, ssr_column, 4)
plot.glmresid4

| Version | Author | Date |
|---|---|---|
| 400797a | Saket Choudhary | 2021-07-06 |
plot.kde <- PlotKDEPois(fits_df)
plot.kde

| Version | Author | Date |
|---|---|---|
| 400797a | Saket Choudhary | 2021-07-06 |
dir.create(here::here("output", "figures"), showWarnings = F, recursive = T)
ggsave(here::here("output", "figures", paste0("01_PoissonKDE_ncells_", ncells, "_residtype_", residual_type, ".pdf")), width = 12, height = 10)
plot.poisvsumi <- PlotPoisVsUMI.cell_line(frac_df)
plot.poisvsumix <- plot.poisvsumi + theme(legend.position = c(0.5, 1.0))
plot.poisvsumix

| Version | Author | Date |
|---|---|---|
| 400797a | Saket Choudhary | 2021-07-06 |
sample_name <- "PBMC__Smart-seq3"
root_dir <- here::here(paste0("output/snakemake_output/", sample_name, "_sampled_counts/poisson_glm_output/", ncells))
downsampled_umis <- c(
10000, 7500, 5000,
2000, 1000
)
names(downsampled_umis)<- c(
"10,000", "7,500", "5,000",
"2,000", "1,000"
)
sampled_dataset_keys <- paste0(sample_name, "_sampled_", downsampled_umis)
sampled_counts <- list()
for (name in downsampled_umis) {
seu <- readRDS(here::here("data", "sampled_counts", paste0(sample_name, "_sampled_counts"), paste0(sample_name, "_sampled_", name, ".rds")))
sampled_counts[[as.character(name)]] <- GetAssayData(seu, assay = "RNA", slot = "counts")
}
sampled <- readRDS(here::here("data", "rds_filtered", paste0(sample_name, ".rds")))
counts <- GetAssayData(sampled, assay = "RNA", slot = "counts")
counts_totalumis <- colSums2(counts)
generated_poissons <- list()
PredictPoisson <- function(counts_df) {
predicted_poisson <- dpois(counts_df$counts, lambda = mean(counts_df$counts))
return(predicted_poisson)
}
goi <- c("RPS19", "TPT1")
names(goi) <- goi
PredictPoisson <- function(counts_df) {
predicted_poisson <- dpois(counts_df$counts, lambda = mean(counts_df$counts))
return(predicted_poisson)
}
med_libsize <- "8,288" #(median(colSums2(counts)))
for (gene_name in names(goi)) {
gene <- goi[[gene_name]]
c1 <- "5000"
c2 <- "1000"
counts_goi_full <- counts[gene, ]
counts_goi_full_subset <- counts_goi_full[counts_goi_full > 1]
counts_goi_5k <- sampled_counts[[c1]][gene, ]
counts_goi_1k <- sampled_counts[[c2]][gene, ]
counts_df_full <- data.frame(counts = counts_goi_full_subset)
counts_df_5k <- data.frame(counts = counts_goi_5k)
counts_df_1k <- data.frame(counts = counts_goi_1k)
labels <- c(
paste0("Original ", med_libsize, " UMI/cell"),
paste0("Sampled ", so_formatter(as.integer(c1)), " UMI/cell"),
paste0("Sampled ", so_formatter(as.integer(c2)), " UMI/cell")
)
counts_df_full$predicted_poisson <- PredictPoisson(counts_df_full)
counts_df_full$sampletype <- labels[1]
counts_df_5k$predicted_poisson <- PredictPoisson(counts_df_5k)
counts_df_5k$sampletype <- labels[2]
counts_df_1k$predicted_poisson <- PredictPoisson(counts_df_1k)
counts_df_1k$sampletype <- labels[3]
merged_counts <- rbind(counts_df_full, counts_df_5k, counts_df_1k)
merged_counts$sampletype <- factor(merged_counts$sampletype, levels = labels)
generated_poissons[[gene_name]] <- merged_counts
}
generated_poissons_df <- bind_rows(generated_poissons, .id = "gene")
plot.genespois <- ggplot(generated_poissons_df, aes(x = counts)) +
geom_histogram(aes(y = ..density..), binwidth = 1, colour = "gray", fill = "white") +
geom_line(aes(counts, predicted_poisson), color = "red") +
facet_wrap(gene ~ sampletype, scales = "free", ncol = 3) +
xlab("Counts") +
ylab("Density") +
scale_y_continuous(breaks = c(0.00, 0.10, 0.20))
plot.genespois

| Version | Author | Date |
|---|---|---|
| 400797a | Saket Choudhary | 2021-07-06 |
ncells <- "1000"
residual_type <- "quantile"
nb_column <- paste0("qval_ssr", "_", residual_type)
ssr_column <- paste0("ssr", "_", residual_type, "_normalized")
results_df <- GetFits.sampled(root_dir, nb_column)
fits_df.sampledx <- results_df$fits
frac_df.sampled <- results_df$frac_df
fits_df.sampled <- ProcessFits.sampled(fits_df.sampledx, nb_column)
fits_df.sampled$umi <- stringr::str_split_fixed(fits_df.sampled$key, pattern = "_", n = 5)[, 5]
frac_df.sampled$umi <- stringr::str_split_fixed(frac_df.sampled$key, pattern = "_", n = 5)[, 5]
fits_df.sampled$umi <- factor(fits_df.sampled$umi, levels = as.character(downsampled_umis), labels = paste0("Sampled ", names(downsampled_umis), " UMI/cell"))
frac_df.sampled$umi <- factor(frac_df.sampled$umi, levels = as.character(downsampled_umis), labels = paste0("Sampled ", names(downsampled_umis), " UMI/cell"))
fits_df.sampled$sample_name <- fits_df.sampled$umi
fits_df.sampled$datatype <- "heterogeneous"
fits_df.sampled$datatype <- factor(fits_df.sampled$datatype, levels = c("technical-control", "cell line", "heterogeneous"))
fits_df.sampled.subset <- fits_df.sampled[!is.na(fits_df.sampled[, ssr_column]), ]
plot.glmresiddownsample <- PlotGLMResiduals.sampled(fits_df.sampled, y = ssr_column, ncol = 5) + ylab(paste0("Variance of ", residual_type, " residuals"))
plot.glmresiddownsample

| Version | Author | Date |
|---|---|---|
| 400797a | Saket Choudhary | 2021-07-06 |
frac_df.sampled.subset <- frac_df.sampled[, c(
"umi", "median_cell_total_umi", "median_gene_total_umi",
"median_gene_avg_umi", "nonpoisson_fraction"
)]
kbl(frac_df.sampled.subset, booktabs = T) %>%
kable_styling(latex_options = "striped")
| umi | median_cell_total_umi | median_gene_total_umi | median_gene_avg_umi | nonpoisson_fraction |
|---|---|---|---|---|
| Sampled 10,000 UMI/cell | 9998 | 29 | 0.0366162 | 0.4672177 |
| Sampled 7,500 UMI/cell | 7500 | 28 | 0.0280000 | 0.3952419 |
| Sampled 5,000 UMI/cell | 5000 | 23 | 0.0230000 | 0.2820475 |
| Sampled 2,000 UMI/cell | 2000 | 14 | 0.0140000 | 0.0224812 |
| Sampled 1,000 UMI/cell | 999 | 11 | 0.0110000 | 0.0047246 |
print(xtable(frac_df.sampled.subset, type = "latex", digits=3), include.rownames = FALSE, file=here::here("output", "tables", "frac_nonpoisson_sampled.tex"))
plot.poisvsumi <- PlotPoisVsUMI.cell_line(frac_df) + # theme(legend.position = "top")
theme(legend.position = c(0.5, 1.04))
layout <- "
AAAA
BBBC
DDDD
EEEE
"
plot.dots +
plot.glmresid4 + plot.poisvsumi +
plot.genespois + plot.glmresiddownsample +
plot_layout(design = layout, tag_level = "new") + plot_annotation(tag_levels = "A") & theme(plot.tag = element_text(face = "bold"))

| Version | Author | Date |
|---|---|---|
| 400797a | Saket Choudhary | 2021-07-06 |
ggsave(here::here("output", "figures", "01_Figure1.pdf"), width = 12, height = 15)
sessionInfo()
R version 4.1.2 (2021-11-01)
Platform: x86_64-pc-linux-gnu (64-bit)
Running under: Ubuntu 20.04.3 LTS
Matrix products: default
BLAS: /usr/lib/x86_64-linux-gnu/blas/libblas.so.3.9.0
LAPACK: /usr/lib/x86_64-linux-gnu/lapack/liblapack.so.3.9.0
locale:
[1] LC_CTYPE=en_US.UTF-8 LC_NUMERIC=C
[3] LC_TIME=en_US.UTF-8 LC_COLLATE=en_US.UTF-8
[5] LC_MONETARY=en_US.UTF-8 LC_MESSAGES=en_US.UTF-8
[7] LC_PAPER=en_US.UTF-8 LC_NAME=C
[9] LC_ADDRESS=C LC_TELEPHONE=C
[11] LC_MEASUREMENT=en_US.UTF-8 LC_IDENTIFICATION=C
attached base packages:
[1] stats graphics grDevices utils datasets methods base
other attached packages:
[1] xtable_1.8-4 sparseMatrixStats_1.4.2 MatrixGenerics_1.4.3
[4] matrixStats_0.61.0 SeuratObject_4.0.4 Seurat_4.0.5
[7] scattermore_0.7 reshape2_1.4.4 readr_2.1.1
[10] RColorBrewer_1.1-2 patchwork_1.1.1 kableExtra_1.3.4
[13] here_1.0.1 ggridges_0.5.3 ggpubr_0.4.0
[16] ggplot2_3.3.5 dplyr_1.0.7 workflowr_1.6.2
loaded via a namespace (and not attached):
[1] backports_1.4.1 systemfonts_1.0.3 plyr_1.8.6
[4] igraph_1.2.9 lazyeval_0.2.2 splines_4.1.2
[7] listenv_0.8.0 digest_0.6.29 htmltools_0.5.2
[10] fansi_0.5.0 magrittr_2.0.1 tensor_1.5
[13] cluster_2.1.2 ROCR_1.0-11 tzdb_0.2.0
[16] globals_0.14.0 vroom_1.5.7 svglite_2.0.0
[19] spatstat.sparse_2.0-0 colorspace_2.0-2 rvest_1.0.2
[22] ggrepel_0.9.1 xfun_0.28 crayon_1.4.2
[25] jsonlite_1.7.2 spatstat.data_2.1-0 survival_3.2-13
[28] zoo_1.8-9 glue_1.5.1 polyclip_1.10-0
[31] gtable_0.3.0 webshot_0.5.2 leiden_0.3.9
[34] car_3.0-12 future.apply_1.8.1 abind_1.4-5
[37] scales_1.1.1 DBI_1.1.1 rstatix_0.7.0
[40] miniUI_0.1.1.1 Rcpp_1.0.7 viridisLite_0.4.0
[43] reticulate_1.22 spatstat.core_2.3-2 bit_4.0.4
[46] htmlwidgets_1.5.4 httr_1.4.2 ellipsis_0.3.2
[49] ica_1.0-2 farver_2.1.0 pkgconfig_2.0.3
[52] sass_0.4.0 uwot_0.1.11 deldir_1.0-6
[55] utf8_1.2.2 labeling_0.4.2 tidyselect_1.1.1
[58] rlang_0.4.12 later_1.3.0 munsell_0.5.0
[61] tools_4.1.2 generics_0.1.1 broom_0.7.10
[64] evaluate_0.14 stringr_1.4.0 fastmap_1.1.0
[67] yaml_2.2.1 goftest_1.2-3 knitr_1.36
[70] bit64_4.0.5 fs_1.5.2 fitdistrplus_1.1-6
[73] purrr_0.3.4 RANN_2.6.1 pbapply_1.5-0
[76] future_1.23.0 nlme_3.1-152 whisker_0.4
[79] mime_0.12 xml2_1.3.3 compiler_4.1.2
[82] rstudioapi_0.13 plotly_4.10.0 png_0.1-7
[85] ggsignif_0.6.3 spatstat.utils_2.3-0 tibble_3.1.6
[88] bslib_0.3.1 stringi_1.7.6 highr_0.9
[91] lattice_0.20-45 Matrix_1.4-0 vctrs_0.3.8
[94] pillar_1.6.4 lifecycle_1.0.1 spatstat.geom_2.3-1
[97] lmtest_0.9-39 jquerylib_0.1.4 RcppAnnoy_0.0.19
[100] data.table_1.14.2 cowplot_1.1.1 irlba_2.3.5
[103] httpuv_1.6.3 R6_2.5.1 promises_1.2.0.1
[106] KernSmooth_2.23-20 gridExtra_2.3 parallelly_1.29.0
[109] codetools_0.2-18 MASS_7.3-54 assertthat_0.2.1
[112] rprojroot_2.0.2 withr_2.4.3 sctransform_0.3.2.9008
[115] mgcv_1.8-38 parallel_4.1.2 hms_1.1.1
[118] grid_4.1.2 rpart_4.1-15 tidyr_1.1.4
[121] rmarkdown_2.11 carData_3.0-4 Rtsne_0.15
[124] git2r_0.29.0 shiny_1.7.1
sessionInfo()
R version 4.1.2 (2021-11-01)
Platform: x86_64-pc-linux-gnu (64-bit)
Running under: Ubuntu 20.04.3 LTS
Matrix products: default
BLAS: /usr/lib/x86_64-linux-gnu/blas/libblas.so.3.9.0
LAPACK: /usr/lib/x86_64-linux-gnu/lapack/liblapack.so.3.9.0
locale:
[1] LC_CTYPE=en_US.UTF-8 LC_NUMERIC=C
[3] LC_TIME=en_US.UTF-8 LC_COLLATE=en_US.UTF-8
[5] LC_MONETARY=en_US.UTF-8 LC_MESSAGES=en_US.UTF-8
[7] LC_PAPER=en_US.UTF-8 LC_NAME=C
[9] LC_ADDRESS=C LC_TELEPHONE=C
[11] LC_MEASUREMENT=en_US.UTF-8 LC_IDENTIFICATION=C
attached base packages:
[1] stats graphics grDevices utils datasets methods base
other attached packages:
[1] xtable_1.8-4 sparseMatrixStats_1.4.2 MatrixGenerics_1.4.3
[4] matrixStats_0.61.0 SeuratObject_4.0.4 Seurat_4.0.5
[7] scattermore_0.7 reshape2_1.4.4 readr_2.1.1
[10] RColorBrewer_1.1-2 patchwork_1.1.1 kableExtra_1.3.4
[13] here_1.0.1 ggridges_0.5.3 ggpubr_0.4.0
[16] ggplot2_3.3.5 dplyr_1.0.7 workflowr_1.6.2
loaded via a namespace (and not attached):
[1] backports_1.4.1 systemfonts_1.0.3 plyr_1.8.6
[4] igraph_1.2.9 lazyeval_0.2.2 splines_4.1.2
[7] listenv_0.8.0 digest_0.6.29 htmltools_0.5.2
[10] fansi_0.5.0 magrittr_2.0.1 tensor_1.5
[13] cluster_2.1.2 ROCR_1.0-11 tzdb_0.2.0
[16] globals_0.14.0 vroom_1.5.7 svglite_2.0.0
[19] spatstat.sparse_2.0-0 colorspace_2.0-2 rvest_1.0.2
[22] ggrepel_0.9.1 xfun_0.28 crayon_1.4.2
[25] jsonlite_1.7.2 spatstat.data_2.1-0 survival_3.2-13
[28] zoo_1.8-9 glue_1.5.1 polyclip_1.10-0
[31] gtable_0.3.0 webshot_0.5.2 leiden_0.3.9
[34] car_3.0-12 future.apply_1.8.1 abind_1.4-5
[37] scales_1.1.1 DBI_1.1.1 rstatix_0.7.0
[40] miniUI_0.1.1.1 Rcpp_1.0.7 viridisLite_0.4.0
[43] reticulate_1.22 spatstat.core_2.3-2 bit_4.0.4
[46] htmlwidgets_1.5.4 httr_1.4.2 ellipsis_0.3.2
[49] ica_1.0-2 farver_2.1.0 pkgconfig_2.0.3
[52] sass_0.4.0 uwot_0.1.11 deldir_1.0-6
[55] utf8_1.2.2 labeling_0.4.2 tidyselect_1.1.1
[58] rlang_0.4.12 later_1.3.0 munsell_0.5.0
[61] tools_4.1.2 generics_0.1.1 broom_0.7.10
[64] evaluate_0.14 stringr_1.4.0 fastmap_1.1.0
[67] yaml_2.2.1 goftest_1.2-3 knitr_1.36
[70] bit64_4.0.5 fs_1.5.2 fitdistrplus_1.1-6
[73] purrr_0.3.4 RANN_2.6.1 pbapply_1.5-0
[76] future_1.23.0 nlme_3.1-152 whisker_0.4
[79] mime_0.12 xml2_1.3.3 compiler_4.1.2
[82] rstudioapi_0.13 plotly_4.10.0 png_0.1-7
[85] ggsignif_0.6.3 spatstat.utils_2.3-0 tibble_3.1.6
[88] bslib_0.3.1 stringi_1.7.6 highr_0.9
[91] lattice_0.20-45 Matrix_1.4-0 vctrs_0.3.8
[94] pillar_1.6.4 lifecycle_1.0.1 spatstat.geom_2.3-1
[97] lmtest_0.9-39 jquerylib_0.1.4 RcppAnnoy_0.0.19
[100] data.table_1.14.2 cowplot_1.1.1 irlba_2.3.5
[103] httpuv_1.6.3 R6_2.5.1 promises_1.2.0.1
[106] KernSmooth_2.23-20 gridExtra_2.3 parallelly_1.29.0
[109] codetools_0.2-18 MASS_7.3-54 assertthat_0.2.1
[112] rprojroot_2.0.2 withr_2.4.3 sctransform_0.3.2.9008
[115] mgcv_1.8-38 parallel_4.1.2 hms_1.1.1
[118] grid_4.1.2 rpart_4.1-15 tidyr_1.1.4
[121] rmarkdown_2.11 carData_3.0-4 Rtsne_0.15
[124] git2r_0.29.0 shiny_1.7.1