Last updated: 2024-09-16

Checks: 7 0

Knit directory: PODFRIDGE/

This reproducible R Markdown analysis was created with workflowr (version 1.7.1). The Checks tab describes the reproducibility checks that were applied when the results were created. The Past versions tab lists the development history.


Great! Since the R Markdown file has been committed to the Git repository, you know the exact version of the code that produced these results.

Great job! The global environment was empty. Objects defined in the global environment can affect the analysis in your R Markdown file in unknown ways. For reproduciblity it’s best to always run the code in an empty environment.

The command set.seed(20230302) was run prior to running the code in the R Markdown file. Setting a seed ensures that any results that rely on randomness, e.g. subsampling or permutations, are reproducible.

Great job! Recording the operating system, R version, and package versions is critical for reproducibility.

Nice! There were no cached chunks for this analysis, so you can be confident that you successfully produced the results during this run.

Great job! Using relative paths to the files within your workflowr project makes it easier to run your code on other machines.

Great! You are using Git for version control. Tracking code development and connecting the code version to the results is critical for reproducibility.

The results in this page were generated with repository version 6176bd3. See the Past versions tab to see a history of the changes made to the R Markdown and HTML files.

Note that you need to be careful to ensure that all relevant files for the analysis have been committed to Git prior to generating the results (you can use wflow_publish or wflow_git_commit). workflowr only checks the R Markdown file, but you know if there are other scripts or data files that it depends on. Below is the status of the Git repository when the results were generated:


Ignored files:
    Ignored:    .DS_Store
    Ignored:    .Rhistory
    Ignored:    .Rproj.user/
    Ignored:    data/.DS_Store
    Ignored:    output/.DS_Store

Note that any generated files, e.g. HTML, png, CSS, etc., are not included in this status report because it is ok for generated content to have uncommitted changes.


These are the previous versions of the repository in which changes were made to the R Markdown (analysis/STR-simulation.Rmd) and HTML (docs/STR-simulation.html) files. If you’ve configured a remote Git repository (see ?wflow_git_remote), click on the hyperlinks in the table below to view the files as they were in that past version.

File Version Author Date Message
html b98be97 linmatch 2024-08-30 update color figure 1,2
Rmd 36cbb65 Tina Lasisi 2024-07-25 Updated simulation scripts
Rmd e20d18e tinalasisi 2024-07-25 Adding numbers and fixing figures
Rmd d15870a Tina Lasisi 2024-07-24 Setting up cluster instructions.
Rmd 2672740 Tina Lasisi 2024-07-24 Benchmarked dplyr and datatable versions of simulation
Rmd 59a752d tinalasisi 2024-07-24 Fixing simulation
Rmd 68137c0 tinalasisi 2024-07-23 Benchmarking simulation script components
Rmd fbdfcf1 Tina Lasisi 2024-07-23 Fixed allele frequency table and continued simulation development
html fbdfcf1 Tina Lasisi 2024-07-23 Fixed allele frequency table and continued simulation development
Rmd e1eec3c Tina Lasisi 2024-07-22 Updating the STR-simulation
Rmd b5e4ed4 Tina Lasisi 2024-07-19 Updated simulation components + added to data folder
html b5e4ed4 Tina Lasisi 2024-07-19 Updated simulation components + added to data folder
Rmd 635de08 Tina Lasisi 2024-07-18 Updating html for sibling analysis and STR simulations
html 635de08 Tina Lasisi 2024-07-18 Updating html for sibling analysis and STR simulations
Rmd c57a79a Tina Lasisi 2024-07-10 Updated STR-simulation.Rmd
html c57a79a Tina Lasisi 2024-07-10 Updated STR-simulation.Rmd
Rmd f80f86e tinalasisi 2024-07-10 Updated STR-simulation.Rmd
html f80f86e tinalasisi 2024-07-10 Updated STR-simulation.Rmd
Rmd 11fb32c Tina Lasisi 2024-03-10 write CSVs with output data
html cf281b6 Tina Lasisi 2024-03-03 Build site.
Rmd 2596546 Tina Lasisi 2024-03-03 wflow_publish("analysis/*", republish = TRUE, all = TRUE, verbose = TRUE)

Background

We will simulate pairs of individuals with known relationships (e.g., parent-child, siblings), including unrelated individuals, based on the specified parameters. We will then calculate the likelihood ratio for each pair of individuals based on the simulated genotypes and known relationships.

To do this, we will draw the likelihood ratio caluclations from Balding & Steele’s ‘Weight-of-evidence for forensic DNA profiles’ book.

From Weight-of-evidence for forensic DNA profiles book

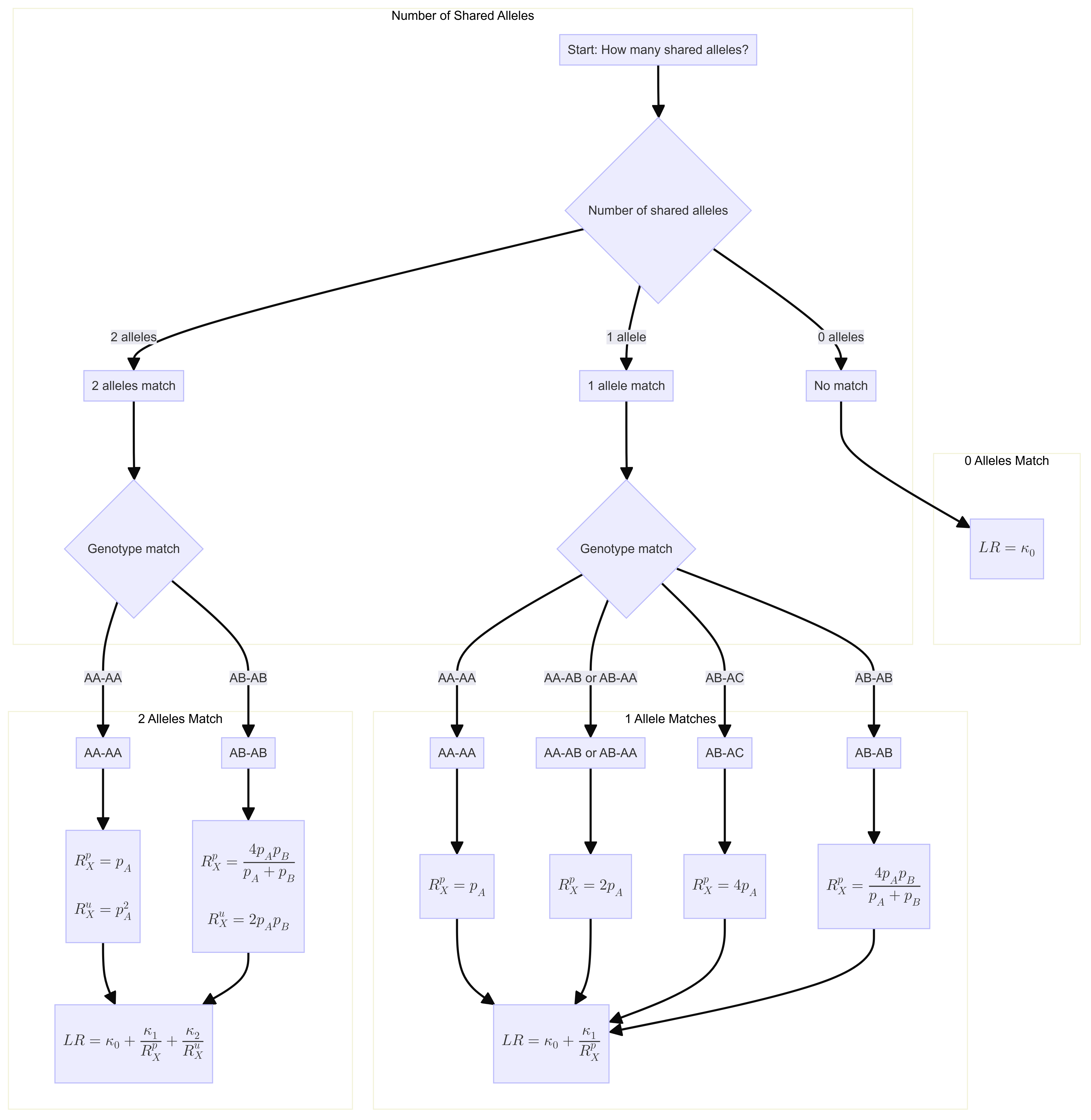
Likelihood ratio for a single locus is:

\[ R=\kappa_0+\kappa_1 / R_X^p+\kappa_2 / R_X^u \] Where \(\kappa\) is the probability of having 0, 1 or 2 alleles IBD for a given relationship.

The \(R_X\) terms are quantifying the “surprisingness” of a particular pattern of allele sharing.

The \(R_X^p\) terms attached to the \(kappa_1\) are defined in the following table:

\[ \begin{aligned} &\text { Table 7.2 Single-locus LRs for paternity when } \mathcal{C}_M \text { is unavailable. }\\ &\begin{array}{llc} \hline c & Q & R_X \times\left(1+2 F_{S T}\right) \\ \hline \mathrm{AA} & \mathrm{AA} & 3 F_{S T}+\left(1-F_{S T}\right) p_A \\ \mathrm{AA} & \mathrm{AB} & 2\left(2 F_{S T}+\left(1-F_{S T}\right) p_A\right) \\ \mathrm{AB} & \mathrm{AA} & 2\left(2 F_{S T}+\left(1-F_{S T}\right) p_A\right) \\ \mathrm{AB} & \mathrm{AC} & 4\left(F_{S T}+\left(1-F_{S T}\right) p_A\right) \\ \mathrm{AB} & \mathrm{AB} & 4\left(F_{S T}+\left(1-F_{S T}\right) p_A\right)\left(F_{S T}+\left(1-F_{S T}\right) p_B\right) /\left(2 F_{S T}+\left(1-F_{S T}\right)\left(p_A+p_B\right)\right) \\ \hline \end{array} \end{aligned} \]

For our purposes we will take out the \(F_{S T}\) values. So the table will be as follows:

\[ \begin{aligned} &\begin{array}{llc} \hline c & Q & R_X \\ \hline \mathrm{AA} & \mathrm{AA} & p_A \\ \mathrm{AA} & \mathrm{AB} & 2 p_A \\ \mathrm{AB} & \mathrm{AA} & 2p_A \\ \mathrm{AB} & \mathrm{AC} & 4p_A \\ \mathrm{AB} & \mathrm{AB} & 4 p_A p_B/(p_A+p_B) \\ \hline \end{array} \end{aligned} \]

If none of the alleles match, then the \(\kappa_1 / R_X^p = 0\).

The \(R_X^u\) terms attached to the \(kappa_2\) are defined as:

If both alleles match and are homozygous the equation is 6.4 (pg 85). Single locus match probability: \(\mathrm{CSP}=\mathcal{G}_Q=\mathrm{AA}\) \[ \frac{\left(2 F_{S T}+\left(1-F_{S T}\right) p_A\right)\left(3 F_{S T}+\left(1-F_{S T}\right) p_A\right)}{\left(1+F_{S T}\right)\left(1+2 F_{S T}\right)} \] Simplified to: \[ p_A{ }^2 \]

If both alleles match and are heterozygous, the equation is 6.5 (pg 85) Single locus match probability: \(\mathrm{CSP}=\mathcal{G}_Q=\mathrm{AB}\) \[ 2 \frac{\left(F_{S T}+\left(1-F_{S T}\right) p_A\right)\left(F_{S T}+\left(1-F_{S T}\right) p_B\right)}{\left(1+F_{S T}\right)\left(1+2 F_{S T}\right)} \] Simplified to:

\[ 2 p_A p_B \] If both alleles do not match then \(\kappa_2 / R_X^u = 0\).

Likelihood ratio calculation

Flowchart

For our purposes, we can describe the flowchart for the likelihood ratio calculation as follows:

Function

calculate_likelihood_ratio <- function(shared_alleles, genotype_match = NULL, pA = NULL, pB = NULL, k0, k1, k2) {

  # Case 0: No Shared Alleles
  if (shared_alleles == 0) {
    LR <- k0
    return(LR)
  }

  # Case 1: One Shared Allele
  if (shared_alleles == 1) {
    if (genotype_match == "AA-AA") {
      Rxp <- pA
    } else if (genotype_match == "AA-AB" | genotype_match == "AB-AA") {
      Rxp <- 2 * pA
    } else if (genotype_match == "AB-AC") {
      Rxp <- 4 * pA
    } else if (genotype_match == "AB-AB") {
      Rxp <- (4 * (pA * pB) )/ (pA + pB)
    } else {
      stop("Invalid genotype match for 1 shared allele.")
    }
    
    LR <- k0 + (k1 / Rxp)
    return(LR)
  }

  # Case 2: Two Shared Alleles
  if (shared_alleles == 2) {
    if (genotype_match == "AA-AA") {
      Rxp <- pA
      Rxu <- pA^2
    } else if (genotype_match == "AB-AB") {
      Rxp <- (4 * pA * pB) / (pA + pB)
      Rxu <- 2 * pA * pB
    } else {
      stop("Invalid genotype match for 2 shared alleles.")
    }

    LR <- k0 + (k1 / Rxp) + (k2 / Rxu)
    return(LR)
  }
}

Rscript for simulation

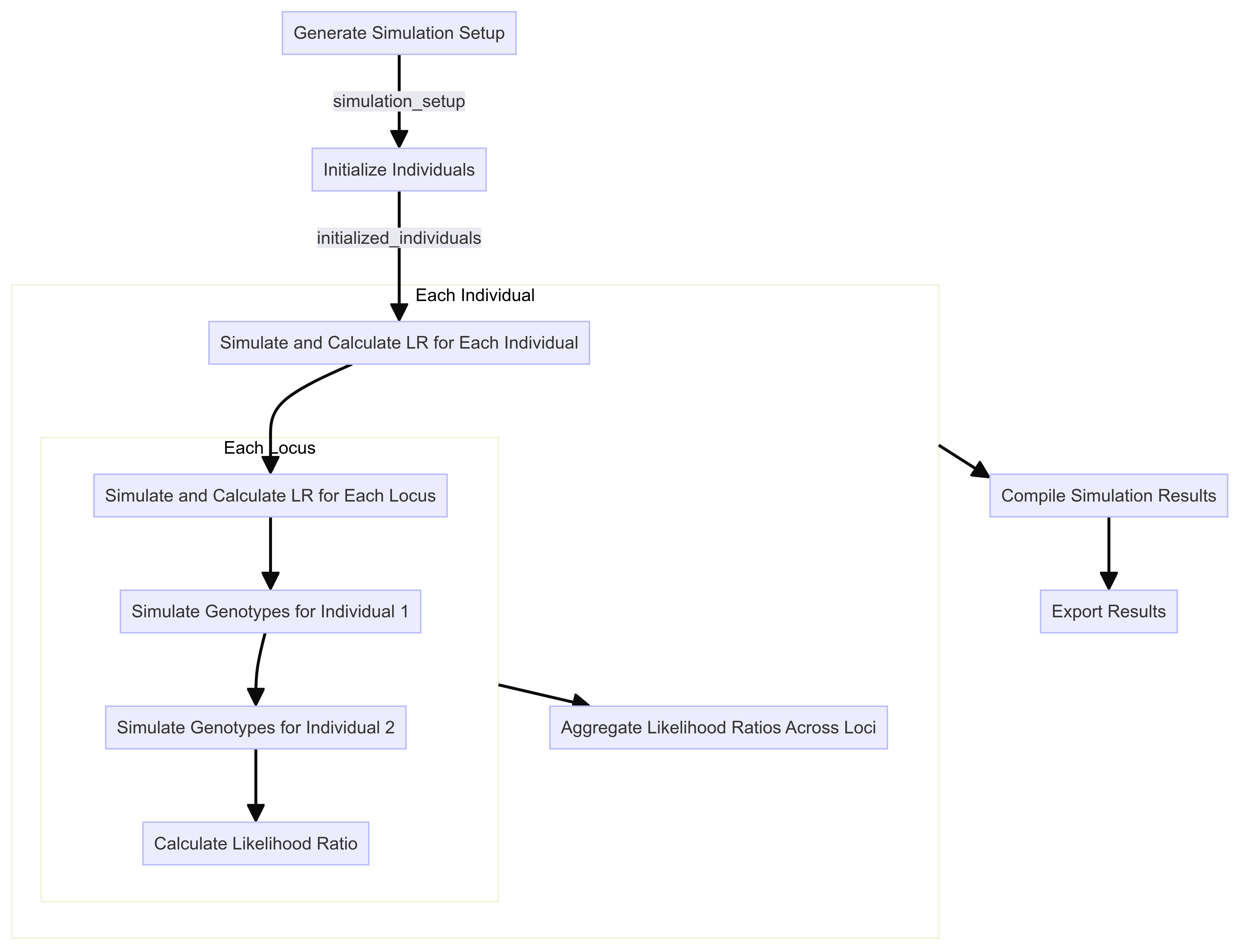
Given our likelihood ratio calculation, we will now build a framework around this for simulating pairs of individuals of known relationships and calculating the likelihood ratio for each pair based on the simulated genotypes.

The general flow of our simulation framework will be as follows:

Step 1: Simulation Setup

The first step is to set up the simulation by defining the parameters and functions required for generating the simulated data. This includes specifying the populations, allele frequencies, and the kinship coefficient matrix for likelihood ratio calculations.

generate_simulation_setup <- function(kinship_matrix, population_list, num_related, num_unrelated) {
  # Create an empty dataframe to store the simulation setup
  simulation_setup <- data.frame(
    population = character(),
    relationship_type = character(),
    num_simulations = integer(),
    stringsAsFactors = FALSE
  )
  
  # Loop through each population and relationship type to create the setup
  for (population in population_list) {
    for (relationship in kinship_matrix$relationship_type) {
      num_simulations <- ifelse(relationship == "unrelated", num_unrelated, num_related)
      
      # Append to the simulation setup dataframe
      simulation_setup <- rbind(simulation_setup, data.frame(
        population = population,
        relationship_type = relationship,
        num_simulations = num_simulations
      ))
    }
  }
  
  return(simulation_setup)
}

Create input parameters

The necessary parameters for this are initialized beforehand.

First, the kinship coefficients are provided in a matrix:

# Create a dataframe with relationship types and their respective kinship coefficients (k0, k1, k2)
kinship_matrix <- tibble(
    relationship_type = factor(
      c("parent_child", "full_siblings", "half_siblings", "cousins", "second_cousins", "unrelated"),
      levels = c("parent_child", "full_siblings", "half_siblings", "cousins", "second_cousins", "unrelated")
    ),
    k0 = c(0, 1/4, 1/2, 7/8, 15/16, 1),
    k1 = c(1, 1/2, 1/2, 1/8, 1/16, 0),
    k2 = c(0, 1/4, 0, 0, 0, 0)
  )

# Print the kinship matrix to check the contents
print(kinship_matrix)
# A tibble: 6 × 4
  relationship_type    k0     k1    k2
  <fct>             <dbl>  <dbl> <dbl>
1 parent_child      0     1       0   
2 full_siblings     0.25  0.5     0.25
3 half_siblings     0.5   0.5     0   
4 cousins           0.875 0.125   0   
5 second_cousins    0.938 0.0625  0   
6 unrelated         1     0       0   

Then a list of populations is created:

# A tibble: 5 × 2
  population label           
  <fct>      <chr>           
1 all        All             
2 AfAm       African American
3 Cauc       Caucasian       
4 Hispanic   Hispanic        
5 Asian      Asian           
[1] "all"      "AfAm"     "Cauc"     "Hispanic" "Asian"   

Gather allele frequency information

Classes 'data.table' and 'data.frame':  14065 obs. of  4 variables:
 $ allele    : chr  "2.2" "2.2" "2.2" "2.2" ...
 $ marker    : chr  "CSF1PO" "D10S1248" "D12S391" "D13S317" ...
 $ frequency : num  0 0 0 0 0 0 0 0 0 0 ...
 $ population: chr  "all" "all" "all" "all" ...
 - attr(*, ".internal.selfref")=<externalptr> 
   allele   marker frequency population
   <char>   <char>     <num>     <char>
1:    2.2   CSF1PO         0        all
2:    2.2 D10S1248         0        all
3:    2.2  D12S391         0        all
4:    2.2  D13S317         0        all
5:    2.2  D16S539         0        all
6:    2.2   D18S51         0        all

We will now extract the unique loci from the allele frequency tables:

 [1] "CSF1PO"   "D10S1248" "D12S391"  "D13S317"  "D16S539"  "D18S51"  
 [7] "D19S433"  "D1S1656"  "D21S11"   "D22S1045" "D2S1338"  "D2S441"  
[13] "D3S1358"  "D5S818"   "D6S1043"  "D7S820"   "D8S1179"  "F13A01"  
[19] "F13B"     "FESFPS"   "FGA"      "LPL"      "Penta_C"  "Penta_D" 
[25] "Penta_E"  "SE33"     "TH01"     "TPOX"     "vWA"     
Number of unique loci: 29 

These are the 29 autosomal loci from the 2013 and 2017 FSI paper on US STR allele frequencies for 29 autosomal STR loci Steffen et al 2017.

We will use the list of different required loci to calculate likelihood ratios for pairs of individuals. Below is a reference with which loci are used in various sets.

      locus core_13 identifiler_15 expanded_20 supplementary
1    CSF1PO       1              1           1             1
2       FGA       1              1           1             1
3      THO1       1              1           1             1
4      TPOX       1              1           1             1
5       vWA       1              1           1             1
6   D3S1358       1              1           1             1
7    D5S818       1              1           1             1
8    D7S820       1              1           1             1
9   D8S1179       1              1           1             1
10  D13S317       1              1           1             1
11  D16S539       1              1           1             1
12   D18S51       1              1           1             1
13   D21S11       1              1           1             1
14  D1S1656       0              0           1             1
15   D2S441       0              0           1             1
16  D2S1338       0              1           1             1
17 D10S1248       0              0           1             1
18  D12S391       0              0           1             1
19  D19S433       0              1           1             1
20 D22S1045       0              0           1             1
21     SE33       0              0           0             1
22  Penta_E       0              0           0             1
23  Penta_D       0              0           0             1
$core_13
 [1] "CSF1PO"  "FGA"     "THO1"    "TPOX"    "vWA"     "D3S1358" "D5S818" 
 [8] "D7S820"  "D8S1179" "D13S317" "D16S539" "D18S51"  "D21S11" 

$identifiler_15
 [1] "CSF1PO"  "FGA"     "THO1"    "TPOX"    "vWA"     "D3S1358" "D5S818" 
 [8] "D7S820"  "D8S1179" "D13S317" "D16S539" "D18S51"  "D21S11"  "D2S1338"
[15] "D19S433"

$expanded_20
 [1] "CSF1PO"   "FGA"      "THO1"     "TPOX"     "vWA"      "D3S1358" 
 [7] "D5S818"   "D7S820"   "D8S1179"  "D13S317"  "D16S539"  "D18S51"  
[13] "D21S11"   "D1S1656"  "D2S441"   "D2S1338"  "D10S1248" "D12S391" 
[19] "D19S433"  "D22S1045"

$supplementary
 [1] "CSF1PO"   "FGA"      "THO1"     "TPOX"     "vWA"      "D3S1358" 
 [7] "D5S818"   "D7S820"   "D8S1179"  "D13S317"  "D16S539"  "D18S51"  
[13] "D21S11"   "D1S1656"  "D2S441"   "D2S1338"  "D10S1248" "D12S391" 
[19] "D19S433"  "D22S1045" "SE33"     "Penta_E"  "Penta_D" 

$autosomal_29
 [1] "CSF1PO"   "D10S1248" "D12S391"  "D13S317"  "D16S539"  "D18S51"  
 [7] "D19S433"  "D1S1656"  "D21S11"   "D22S1045" "D2S1338"  "D2S441"  
[13] "D3S1358"  "D5S818"   "D6S1043"  "D7S820"   "D8S1179"  "F13A01"  
[19] "F13B"     "FESFPS"   "FGA"      "LPL"      "Penta_C"  "Penta_D" 
[25] "Penta_E"  "SE33"     "TH01"     "TPOX"     "vWA"     

Now we can test the simulation setup function:

   population relationship_type num_simulations
1         all      parent_child               5
2         all     full_siblings               5
3         all     half_siblings               5
4         all           cousins               5
5         all    second_cousins               5
6         all         unrelated              10
7        AfAm      parent_child               5
8        AfAm     full_siblings               5
9        AfAm     half_siblings               5
10       AfAm           cousins               5
11       AfAm    second_cousins               5
12       AfAm         unrelated              10
13       Cauc      parent_child               5
14       Cauc     full_siblings               5
15       Cauc     half_siblings               5
16       Cauc           cousins               5
17       Cauc    second_cousins               5
18       Cauc         unrelated              10
19   Hispanic      parent_child               5
20   Hispanic     full_siblings               5
21   Hispanic     half_siblings               5
22   Hispanic           cousins               5
23   Hispanic    second_cousins               5
24   Hispanic         unrelated              10
25      Asian      parent_child               5
26      Asian     full_siblings               5
27      Asian     half_siblings               5
28      Asian           cousins               5
29      Asian    second_cousins               5
30      Asian         unrelated              10

Step 2: Initialize Individuals

Once the general simulation setup is done, each pair of individuals must be initialized as its own dataframe.

Now we can initialize the individuals:

Testing the initialization function

Here we test to see what the intialization function creates:

    population relationship_type sim_id    locus ind1_allele1 ind1_allele2
        <char>            <char>  <num>   <char>       <char>       <char>
 1:        all      parent_child      1   CSF1PO                          
 2:        all      parent_child      1 D10S1248                          
 3:        all      parent_child      1  D12S391                          
 4:        all      parent_child      1  D13S317                          
 5:        all      parent_child      1  D16S539                          
 6:        all      parent_child      1   D18S51                          
 7:        all      parent_child      1  D19S433                          
 8:        all      parent_child      1  D1S1656                          
 9:        all      parent_child      1   D21S11                          
10:        all      parent_child      1 D22S1045                          
11:        all      parent_child      1  D2S1338                          
12:        all      parent_child      1   D2S441                          
13:        all      parent_child      1  D3S1358                          
14:        all      parent_child      1   D5S818                          
15:        all      parent_child      1  D6S1043                          
16:        all      parent_child      1   D7S820                          
17:        all      parent_child      1  D8S1179                          
18:        all      parent_child      1   F13A01                          
19:        all      parent_child      1     F13B                          
20:        all      parent_child      1   FESFPS                          
21:        all      parent_child      1      FGA                          
22:        all      parent_child      1      LPL                          
23:        all      parent_child      1  Penta_C                          
24:        all      parent_child      1  Penta_D                          
25:        all      parent_child      1  Penta_E                          
26:        all      parent_child      1     SE33                          
27:        all      parent_child      1     TH01                          
28:        all      parent_child      1     TPOX                          
29:        all      parent_child      1      vWA                          
    population relationship_type sim_id    locus ind1_allele1 ind1_allele2
    ind2_allele1 ind2_allele2 shared_alleles genotype_match    LR
          <char>       <char>          <int>         <char> <num>
 1:                                        0                    0
 2:                                        0                    0
 3:                                        0                    0
 4:                                        0                    0
 5:                                        0                    0
 6:                                        0                    0
 7:                                        0                    0
 8:                                        0                    0
 9:                                        0                    0
10:                                        0                    0
11:                                        0                    0
12:                                        0                    0
13:                                        0                    0
14:                                        0                    0
15:                                        0                    0
16:                                        0                    0
17:                                        0                    0
18:                                        0                    0
19:                                        0                    0
20:                                        0                    0
21:                                        0                    0
22:                                        0                    0
23:                                        0                    0
24:                                        0                    0
25:                                        0                    0
26:                                        0                    0
27:                                        0                    0
28:                                        0                    0
29:                                        0                    0
    ind2_allele1 ind2_allele2 shared_alleles genotype_match    LR
Unit: microseconds
       expr     min     lq     mean  median       uq      max neval
 initialize 260.584 283.23 458.0166 300.751 329.9385 10365.62   100

Step 3: Simulate Genotypes

Next, we define a function to simulate the genotypes for each pair of individuals based on the allele frequencies and kinship coefficients.

Unit: milliseconds
     expr     min       lq     mean   median       uq      max neval
 geno_sim 1.48575 1.607876 2.380161 1.718417 2.025397 36.81046   100

Step 4: Calculate Kinship

Then we define a related function to calculate the kinship and likelihood ratios based on the simulated genotypes.

Here we test what the simulation will produce for each locus in a pair of individuals.

   population relationship_type sim_id  locus ind1_allele1 ind1_allele2
       <char>            <char>  <num> <char>       <char>       <char>
1:        all      parent_child      1 D21S11           29           30
   ind2_allele1 ind2_allele2 shared_alleles genotype_match    LR
         <char>       <char>          <int>         <char> <num>
1:           30           28              0                    0
   population relationship_type sim_id  locus ind1_allele1 ind1_allele2
       <char>            <char>  <num> <char>       <char>       <char>
1:        all      parent_child      1 D21S11           29           30
   ind2_allele1 ind2_allele2 shared_alleles genotype_match       LR
         <char>       <char>          <int>         <char>    <num>
1:           30           28              1          AB-AC 1.009747

We then need a function to process the loci and calculate the kinship for each row.

An example of the final output is shown below for one complete set of loci for a pair of individuals:

    population relationship_type sim_id    locus ind1_allele1 ind1_allele2
        <char>            <char>  <num>   <char>       <char>       <char>
 1:        all      parent_child      1   CSF1PO           11           10
 2:        all      parent_child      1 D10S1248           14           14
 3:        all      parent_child      1  D12S391         17.3           17
 4:        all      parent_child      1  D13S317           12           11
 5:        all      parent_child      1  D16S539            9           11
 6:        all      parent_child      1   D18S51           13           20
 7:        all      parent_child      1  D19S433           14         12.2
 8:        all      parent_child      1  D1S1656           14           16
 9:        all      parent_child      1   D21S11           30         30.2
10:        all      parent_child      1 D22S1045           15           16
11:        all      parent_child      1  D2S1338           19           21
12:        all      parent_child      1   D2S441           14           12
13:        all      parent_child      1  D3S1358           17           14
14:        all      parent_child      1   D5S818           13            9
15:        all      parent_child      1  D6S1043           12           12
16:        all      parent_child      1   D7S820           11            8
17:        all      parent_child      1  D8S1179           13           14
18:        all      parent_child      1   F13A01            7          3.2
19:        all      parent_child      1     F13B           10           10
20:        all      parent_child      1   FESFPS           10           12
21:        all      parent_child      1      FGA           21           20
22:        all      parent_child      1      LPL           12           10
23:        all      parent_child      1  Penta_C           12           11
24:        all      parent_child      1  Penta_D           10           11
25:        all      parent_child      1  Penta_E           12           16
26:        all      parent_child      1     SE33           16           16
27:        all      parent_child      1     TH01            9            9
28:        all      parent_child      1     TPOX            9           11
29:        all      parent_child      1      vWA           14           14
    population relationship_type sim_id    locus ind1_allele1 ind1_allele2
    ind2_allele1 ind2_allele2 shared_alleles genotype_match         LR
          <char>       <char>          <int>         <char>      <num>
 1:           10           13              1          AB-AC  1.0769231
 2:           15           14              1          AA-AB  1.6900489
 3:           17           19              1          AB-AC  2.0077519
 4:           13           12              1          AB-AC  0.8196203
 5:           11           11              1          AB-AA  1.7152318
 6:           13           19              1          AB-AC  2.3870968
 7:           13           14              1          AB-AC  0.8222222
 8:           14           14              1          AB-AA  3.4533333
 9:         30.2           32              1          AB-AC 11.5111111
10:           15           16              2          AB-AB  1.6198565
11:           19           19              1          AB-AA  3.3636364
12:           11           12              1          AB-AC  2.5145631
13:           16           14              1          AB-AC  2.8618785
14:           13            9              2          AB-AB  6.9283777
15:           12           11              1          AA-AB  2.3333333
16:            8           11              2          AB-AB  2.5760477
17:           14           10              1          AB-AC  1.0702479
18:            7          3.2              2          AB-AB  2.8123097
19:           10            8              1          AA-AB  1.4428969
20:           10           10              1          AB-AA  2.1949153
21:           21           20              2          AB-AB  4.5289617
22:           10           10              1          AB-AA  1.1562500
23:           12           12              1          AB-AA  2.3022222
24:            9           11              1          AB-AC  1.6071429
25:           16           17              1          AB-AC  4.9333333
26:         27.2           16              1          AA-AB 10.2574257
27:          9.3            9              1          AA-AB  2.9600000
28:            9           11              2          AB-AB  2.8385167
29:           18           14              1          AA-AB  5.2323232
    ind2_allele1 ind2_allele2 shared_alleles genotype_match         LR

Step 5: Process Simulation Setup

Finally, we define a function to process the simulation setup and initialize and process the pairs of individuals for each simulation scenario.

Unit: seconds
          expr      min       lq     mean   median       uq      max neval
 dplyr_version 26.04715 34.56299 57.82076 51.10803 80.76572 97.97174    10

Plotting

Version Author Date
b98be97 linmatch 2024-08-30
`summarise()` has grouped output by 'relationship_type', 'population'. You can
override using the `.groups` argument.

Version Author Date
b98be97 linmatch 2024-08-30
# A tibble: 25 × 7
   population loci_set  fixed_cutoff cutoff_1 cutoff_0_1 cutoff_0_01 n_unrelated
   <fct>      <fct>            <dbl>    <dbl>      <dbl>       <dbl>       <int>
 1 all        core_13              1        1          1           1          10
 2 all        identifi…            1        1          1           1          10
 3 all        expanded…            1        1          1           1          10
 4 all        suppleme…            1        1          1           1          10
 5 all        autosoma…            1        1          1           1          10
 6 AfAm       core_13              1        1          1           1          10
 7 AfAm       identifi…            1        1          1           1          10
 8 AfAm       expanded…            1        1          1           1          10
 9 AfAm       suppleme…            1        1          1           1          10
10 AfAm       autosoma…            1        1          1           1          10
# ℹ 15 more rows
# A tibble: 625 × 8
   population relationship_type loci_set       proportion_exceeding_fixed
   <fct>      <fct>             <fct>                               <dbl>
 1 all        parent_child      core_13                                 1
 2 all        parent_child      core_13                                 1
 3 all        parent_child      core_13                                 1
 4 all        parent_child      core_13                                 1
 5 all        parent_child      core_13                                 1
 6 all        parent_child      identifiler_15                          1
 7 all        parent_child      identifiler_15                          1
 8 all        parent_child      identifiler_15                          1
 9 all        parent_child      identifiler_15                          1
10 all        parent_child      identifiler_15                          1
# ℹ 615 more rows
# ℹ 4 more variables: proportion_exceeding_1 <dbl>,
#   proportion_exceeding_0_1 <dbl>, proportion_exceeding_0_01 <dbl>,
#   n_related <int>

Version Author Date
b98be97 linmatch 2024-08-30

Simulation results

Rows: 360000 Columns: 6
── Column specification ────────────────────────────────────────────────────────
Delimiter: ","
chr (3): population, known_relationship_type, tested_relationship_type
dbl (3): replicate_id, num_shared_alleles_sum, log_R_sum

ℹ Use `spec()` to retrieve the full column specification for this data.
ℹ Specify the column types or set `show_col_types = FALSE` to quiet this message.

Proportion of individuals of known relationship type exceeding likelihood cut-off

  population relationship_type fp_rate prop_exceeding
1       AfAm      parent_child     0.1          1.000
2      Asian      parent_child     0.1          1.000
3       Cauc      parent_child     0.1          1.000
4   Hispanic      parent_child     0.1          1.000
5       AfAm     full_siblings     0.1          0.794
6      Asian     full_siblings     0.1          0.820
`summarise()` has grouped output by 'population'. You can override using the
`.groups` argument.

Version Author Date
b98be97 linmatch 2024-08-30

Cut-offs for each FPR

`summarise()` has grouped output by 'population'. You can override using the
`.groups` argument.
# A tibble: 24 × 7
   population known_relationship_type mean_log_R_sum median_log_R_sum
   <chr>      <chr>                            <dbl>            <dbl>
 1 AfAm       cousins                         -0.533            2.42 
 2 AfAm       full_siblings                   10.5             11.5  
 3 AfAm       half_siblings                    3.85             6.80 
 4 AfAm       parent_child                    19.6             19.0  
 5 AfAm       second_cousins                  -1.23             1.78 
 6 AfAm       unrelated                       -2.00             0.914
 7 Asian      cousins                         -0.538            2.42 
 8 Asian      full_siblings                   10.5             11.6  
 9 Asian      half_siblings                    3.82             6.78 
10 Asian      parent_child                    19.5             18.9  
# ℹ 14 more rows
# ℹ 3 more variables: min_log_R_sum <dbl>, max_log_R_sum <dbl>, count <int>

Calculate LLR cutoffs for unrelated pairs at each FPR by population

This table presents aggregated log_R_sum values by relationship type for each population, alongside LLR cutoffs calculated for unrelated pairs to maintain false positive rates (FPRs) of 1%, 0.1%, and 0.01%. The cutoffs indicate the LLR threshold above which a pair is less likely to be unrelated at the given FPR, thereby serving as a critical benchmark for assessing relationship evidence. The mean log_R_sum values further elucidate the average strength of genetic evidence supporting each relationship type within populations, highlighting variations and consistencies in genetic relatedness indicators across demographic groups.

population cousins full_siblings half_siblings parent_child second_cousins unrelated
AfAm -0.5334790 10.45417 3.849582 19.62211 -1.229432 -2.003701
Asian -0.5379709 10.45853 3.821000 19.54267 -1.387000 -1.982983
Cauc -0.5075911 10.48275 3.873924 19.51039 -1.218428 -1.982207
Hispanic -0.5536143 10.40972 3.837237 19.58039 -1.249979 -1.984905

Version Author Date
b98be97 linmatch 2024-08-30

Version Author Date
b98be97 linmatch 2024-08-30

R version 4.4.1 (2024-06-14)
Platform: x86_64-apple-darwin20
Running under: macOS Sonoma 14.6.1

Matrix products: default
BLAS:   /Library/Frameworks/R.framework/Versions/4.4-x86_64/Resources/lib/libRblas.0.dylib 
LAPACK: /Library/Frameworks/R.framework/Versions/4.4-x86_64/Resources/lib/libRlapack.dylib;  LAPACK version 3.12.0

locale:
[1] en_US.UTF-8/en_US.UTF-8/en_US.UTF-8/C/en_US.UTF-8/en_US.UTF-8

time zone: America/Detroit
tzcode source: internal

attached base packages:
[1] stats     graphics  grDevices utils     datasets  methods   base     

other attached packages:
 [1] data.table_1.15.4     dtplyr_1.3.1          furrr_0.3.1          
 [4] future_1.33.2         kableExtra_1.4.0      microbenchmark_1.4.10
 [7] patchwork_1.2.0       lubridate_1.9.3       forcats_1.0.0        
[10] stringr_1.5.1         dplyr_1.1.4           purrr_1.0.2          
[13] readr_2.1.5           tidyr_1.3.1           tibble_3.2.1         
[16] ggplot2_3.5.1         tidyverse_2.0.0       RColorBrewer_1.1-3   
[19] wesanderson_0.3.7     workflowr_1.7.1      

loaded via a namespace (and not attached):
 [1] gtable_0.3.5      xfun_0.45         bslib_0.7.0       processx_3.8.4   
 [5] callr_3.7.6       tzdb_0.4.0        vctrs_0.6.5       tools_4.4.1      
 [9] ps_1.7.7          generics_0.1.3    parallel_4.4.1    fansi_1.0.6      
[13] highr_0.11        pkgconfig_2.0.3   lifecycle_1.0.4   farver_2.1.2     
[17] compiler_4.4.1    git2r_0.33.0      textshaping_0.4.0 munsell_0.5.1    
[21] codetools_0.2-20  getPass_0.2-4     httpuv_1.6.15     htmltools_0.5.8.1
[25] sass_0.4.9        yaml_2.3.9        crayon_1.5.3      later_1.3.2      
[29] pillar_1.9.0      jquerylib_0.1.4   whisker_0.4.1     cachem_1.1.0     
[33] parallelly_1.37.1 tidyselect_1.2.1  digest_0.6.36     stringi_1.8.4    
[37] listenv_0.9.1     labeling_0.4.3    rprojroot_2.0.4   fastmap_1.2.0    
[41] grid_4.4.1        colorspace_2.1-0  cli_3.6.3         magrittr_2.0.3   
[45] utf8_1.2.4        withr_3.0.0       scales_1.3.0      promises_1.3.0   
[49] bit64_4.0.5       timechange_0.3.0  rmarkdown_2.27    httr_1.4.7       
[53] globals_0.16.3    bit_4.0.5         ragg_1.3.2        hms_1.1.3        
[57] evaluate_0.24.0   knitr_1.48        viridisLite_0.4.2 rlang_1.1.4      
[61] Rcpp_1.0.12       glue_1.7.0        xml2_1.3.6        vroom_1.6.5      
[65] svglite_2.1.3     rstudioapi_0.16.0 jsonlite_1.8.8    R6_2.5.1         
[69] systemfonts_1.1.0 fs_1.6.4