Last updated: 2022-07-27

Checks: 6 1

Knit directory: humanCardiacFibroblasts/

This reproducible R Markdown analysis was created with workflowr (version 1.7.0). The Checks tab describes the reproducibility checks that were applied when the results were created. The Past versions tab lists the development history.


The R Markdown file has unstaged changes. To know which version of the R Markdown file created these results, you’ll want to first commit it to the Git repo. If you’re still working on the analysis, you can ignore this warning. When you’re finished, you can run wflow_publish to commit the R Markdown file and build the HTML.

Great job! The global environment was empty. Objects defined in the global environment can affect the analysis in your R Markdown file in unknown ways. For reproduciblity it’s best to always run the code in an empty environment.

The command set.seed(20210903) was run prior to running the code in the R Markdown file. Setting a seed ensures that any results that rely on randomness, e.g. subsampling or permutations, are reproducible.

Great job! Recording the operating system, R version, and package versions is critical for reproducibility.

Nice! There were no cached chunks for this analysis, so you can be confident that you successfully produced the results during this run.

Great job! Using relative paths to the files within your workflowr project makes it easier to run your code on other machines.

Great! You are using Git for version control. Tracking code development and connecting the code version to the results is critical for reproducibility.

The results in this page were generated with repository version 9250174. See the Past versions tab to see a history of the changes made to the R Markdown and HTML files.

Note that you need to be careful to ensure that all relevant files for the analysis have been committed to Git prior to generating the results (you can use wflow_publish or wflow_git_commit). workflowr only checks the R Markdown file, but you know if there are other scripts or data files that it depends on. Below is the status of the Git repository when the results were generated:


Ignored files:
    Ignored:    .DS_Store
    Ignored:    .Rhistory
    Ignored:    .Rproj.user/
    Ignored:    data/GSEA/
    Ignored:    data/humanFibroblast/
    Ignored:    figure/DEgenesGZplusSG_Groups.Rmd/.DS_Store

Unstaged changes:
    Modified:   analysis/DEgenesGZplusSG_Groups.Rmd

Note that any generated files, e.g. HTML, png, CSS, etc., are not included in this status report because it is ok for generated content to have uncommitted changes.


These are the previous versions of the repository in which changes were made to the R Markdown (analysis/DEgenesGZplusSG_Groups.Rmd) and HTML (docs/DEgenesGZplusSG_Groups.html) files. If you’ve configured a remote Git repository (see ?wflow_git_remote), click on the hyperlinks in the table below to view the files as they were in that past version.

File Version Author Date Message
html 9250174 mluetge 2022-07-27 pdate pathway plots
Rmd c67d130 mluetge 2022-07-26 update gsea plots
html c67d130 mluetge 2022-07-26 update gsea plots
Rmd c5d06fc mluetge 2022-07-22 vis sel DE genes groups
Rmd 02765dc mluetge 2022-07-19 GSEA across diff groups
html 02765dc mluetge 2022-07-19 GSEA across diff groups

load packages

suppressPackageStartupMessages({
  library(SingleCellExperiment)
  library(tidyverse)
  library(Seurat)
  library(magrittr)
  library(dplyr)
  library(purrr)
  library(ggplot2)
  library(here)
  library(runSeurat3)
  library(ggsci)
  library(ggpubr)
  library(pheatmap)
  library(viridis)
  library(sctransform)
  library(fgsea)
  library(grid)
  library(gridExtra)
  library(clusterProfiler)
  library(org.Hs.eg.db)
  library(DOSE)
  library(enrichplot)
  library(msigdbr)

})

sign plot funct

## random plotting order
shuf <- function(df){
  return(df[sample(1:dim(df)[1], dim(df)[1]),])
}

## adapted from CellMixS
visGroup_adapt <- function (sce,group,dim_red = "TSNE",col_group=pal_nejm()(8)) 
{
    if (!is(sce, "SingleCellExperiment")) {
        stop("Error:'sce' must be a 'SingleCellExperiment' object.")
    }
    if (!group %in% names(colData(sce))) {
        stop("Error: 'group' variable must be in 'colData(sce)'")
    }
    cell_names <- colnames(sce)
    if (!dim_red %in% "TSNE") {
        if (!dim_red %in% reducedDimNames(sce)) {
            stop("Please provide a dim_red method listed in reducedDims of sce")
        }
        red_dim <- as.data.frame(reducedDim(sce, dim_red))
    }
    else {
        if (!"TSNE" %in% reducedDimNames(sce)) {
            if ("logcounts" %in% names(assays(sce))) {
                sce <- runTSNE(sce)
            }
            else {
                sce <- runTSNE(sce, exprs_values = "counts")
            }
        }
        red_dim <- as.data.frame(reducedDim(sce, "TSNE"))
    }
    colnames(red_dim) <- c("red_dim1", "red_dim2")
    df <- data.frame(sample_id = cell_names, group_var = colData(sce)[, 
        group], red_Dim1 = red_dim$red_dim1, red_Dim2 = red_dim$red_dim2)
    t <- ggplot(shuf(df), aes_string(x = "red_Dim1", y = "red_Dim2")) + 
        xlab(paste0(dim_red, "_1")) + ylab(paste0(dim_red, "_2")) + 
        theme_void() + theme(aspect.ratio = 1,
                             panel.grid.minor = element_blank(), 
        panel.grid.major = element_line(color = "grey", size = 0.3))
    t_group <- t + geom_point(size = 1, alpha = 0.7,
                              aes_string(color = "group_var")) + 
        guides(color = guide_legend(override.aes = list(size = 1), 
            title = group)) + ggtitle(group)
    if (is.numeric(df$group_var)) {
        t_group <- t_group + scale_color_viridis(option = "D")
    }
    else {
        t_group <- t_group + scale_color_manual(values = col_group)
    }
    t_group
}

integrate data

basedir <- here()
seurat <- readRDS(file = paste0(basedir, 
                              "/data/humanHeartsPlusGraz_intPatients_merged", 
                              "labeled_seurat.rds"))
myoGrp <- c("GZ1","GZ4","GZ6","SG29","SG32")
myoLTGrp <- c("GZ2","GZ3","GZ5","GZ7","SG31")
CtrlGrp <- c("GZ8","GZ10","GZ11","GZ12")

seurat$cond2 <- "HH"
seurat$cond2[which(seurat$ID %in% myoGrp)] <- "MyocarditisHT"
seurat$cond2[which(seurat$ID %in% myoLTGrp)] <- "MyocarditisLT"

saveRDS(seurat, paste0(basedir, "/data/humanHeartsPlusGraz_intPatients_merged",
                       "labeled_groups_seurat.rds"))

color vectors

colPal <- pal_igv()(length(levels(seurat)))
colTec <- pal_jama()(length(unique(seurat$technique)))
colSmp <- c(pal_uchicago()(8), pal_npg()(8), pal_aaas()(10))[1:length(unique(seurat$dataset))]
colCond <- pal_npg()(length(unique(seurat$cond2)))
colID <- c(pal_jco()(10), pal_npg()(10))[1:length(unique(seurat$ID))]
colOrig <- pal_aaas()(length(unique(seurat$origin)))
colIso <- pal_nejm()(length(unique(seurat$isolation)))
colProc <- pal_aaas()(length(unique(seurat$processing)))
colLab <- pal_futurama()(length(unique(seurat$label)))

names(colPal) <- levels(seurat)
names(colTec) <- unique(seurat$technique)
names(colSmp) <- unique(seurat$dataset)
names(colCond) <- unique(seurat$cond2)
names(colID) <- unique(seurat$ID)
names(colOrig) <- unique(seurat$origin)
names(colIso) <- unique(seurat$isolation)
names(colProc) <- unique(seurat$processing)
names(colLab) <- unique(seurat$label)

vis data

clusters

DimPlot(seurat, reduction = "umap", cols=colPal)+
  theme_bw() +
  theme(axis.text = element_blank(), axis.ticks = element_blank(), 
        panel.grid.minor = element_blank()) +
  xlab("UMAP1") +
  ylab("UMAP2")

Version Author Date
02765dc mluetge 2022-07-19

label

DimPlot(seurat, reduction = "umap",  group.by = "label", cols=colLab)+
  theme_bw() +
  theme(axis.text = element_blank(), axis.ticks = element_blank(), 
        panel.grid.minor = element_blank()) +
  xlab("UMAP1") +
  ylab("UMAP2")

Version Author Date
02765dc mluetge 2022-07-19

technique

DimPlot(seurat, reduction = "umap", group.by = "technique", cols=colTec)+
  theme_bw() +
  theme(axis.text = element_blank(), axis.ticks = element_blank(), 
        panel.grid.minor = element_blank()) +
  xlab("UMAP1") +
  ylab("UMAP2")

Version Author Date
02765dc mluetge 2022-07-19

Sample

DimPlot(seurat, reduction = "umap", group.by = "dataset", cols=colSmp)+
  theme_bw() +
  theme(axis.text = element_blank(), axis.ticks = element_blank(), 
        panel.grid.minor = element_blank()) +
  xlab("UMAP1") +
  ylab("UMAP2")

Version Author Date
02765dc mluetge 2022-07-19

ID

DimPlot(seurat, reduction = "umap", group.by = "ID", cols=colID)+
  theme_bw() +
  theme(axis.text = element_blank(), axis.ticks = element_blank(), 
        panel.grid.minor = element_blank()) +
  xlab("UMAP1") +
  ylab("UMAP2")

Version Author Date
02765dc mluetge 2022-07-19

Origin

DimPlot(seurat, reduction = "umap", group.by = "origin", cols=colOrig)+
  theme_bw() +
  theme(axis.text = element_blank(), axis.ticks = element_blank(), 
        panel.grid.minor = element_blank()) +
  xlab("UMAP1") +
  ylab("UMAP2")

Version Author Date
02765dc mluetge 2022-07-19

isolation

DimPlot(seurat, reduction = "umap", group.by = "isolation", cols=colIso)+
  theme_bw() +
  theme(axis.text = element_blank(), axis.ticks = element_blank(), 
        panel.grid.minor = element_blank()) +
  xlab("UMAP1") +
  ylab("UMAP2")

Version Author Date
02765dc mluetge 2022-07-19

cond

DimPlot(seurat, reduction = "umap", group.by = "cond2", cols=colCond)+
  theme_bw() +
  theme(axis.text = element_blank(), axis.ticks = element_blank(), 
        panel.grid.minor = element_blank()) +
  xlab("UMAP1") +
  ylab("UMAP2")

Version Author Date
02765dc mluetge 2022-07-19

processing

DimPlot(seurat, reduction = "umap", group.by = "processing", cols=colProc)+
  theme_bw() +
  theme(axis.text = element_blank(), axis.ticks = element_blank(), 
        panel.grid.minor = element_blank()) +
  xlab("UMAP1") +
  ylab("UMAP2")

Version Author Date
02765dc mluetge 2022-07-19

overall DE genes

Idents(seurat) <- seurat$cond2
DEgenes <-FindAllMarkers(seurat, only.pos=T, logfc.threshold = 0.1,
                           min.pct = 0.01)


clVec <- unique(seurat$cond2)
GOcons <- lapply(clVec, function(cl){
  clustDE_DatSub <- DEgenes[which(DEgenes$cluster == cl),] %>% 
    mutate(ENS=gsub("\\..*$", "", gene)) #%>% 
    #slice_min(., max_pval, n=200)
  egoSS <- enrichGO(gene      = unique(clustDE_DatSub$ENS),
                OrgDb         = org.Hs.eg.db,
                keyType       = 'ENSEMBL',
                ont           = "BP",
                pAdjustMethod = "BH",
                pvalueCutoff  = 0.05,
                qvalueCutoff  = 0.05)
  egoSS <- setReadable(egoSS, OrgDb = org.Hs.eg.db)
  egoSSres <- egoSS@result %>% filter(p.adjust < 0.05) %>% 
    mutate(subset=cl)
})

names(GOcons) <- clVec

## table to select pathways
GOconsDat <- do.call("rbind", GOcons)

write.table(GOconsDat, quote=F, row.names = T, col.names = T, sep= "\t",
            file = paste0(basedir,"/data/humanHeartsPlusGraz_intPatients_", 
                              "merged_Groups_overallDEGO.txt"))

cw DE genes

Idents(seurat) <- seurat$cond2
grpVec <- unique(seurat$label)

clustDE <- lapply(grpVec, function(grp){
  grpSub <- unique(seurat$label)[which(
    unique(seurat$label)==grp)]
  seuratSub <- subset(seurat, label == grpSub)
  DEgenes <-FindAllMarkers(seuratSub, only.pos=T, logfc.threshold = 0.1,
                           min.pct = 0.01)
  if(nrow(DEgenes)>1){
    DEgenes <- DEgenes %>% filter(p_val_adj<0.01) %>%
      mutate(group=paste0(grp, "_", cluster)) %>% 
      mutate(geneID=gsub(".*\\.", "",  gene)) %>% 
      filter(nchar(geneID)>1)
    }
})

names(clustDE) <- grpVec

clustDE_Dat <- data.frame(do.call("rbind", clustDE))

write.table(clustDE_Dat,
            file=paste0(basedir, 
                              "/data/humanHeartsPlusGraz_intPatients_", 
                              "merged_Groups_cwDEGenes.txt"),
            row.names = FALSE, col.names = TRUE, quote = FALSE, sep = "\t")

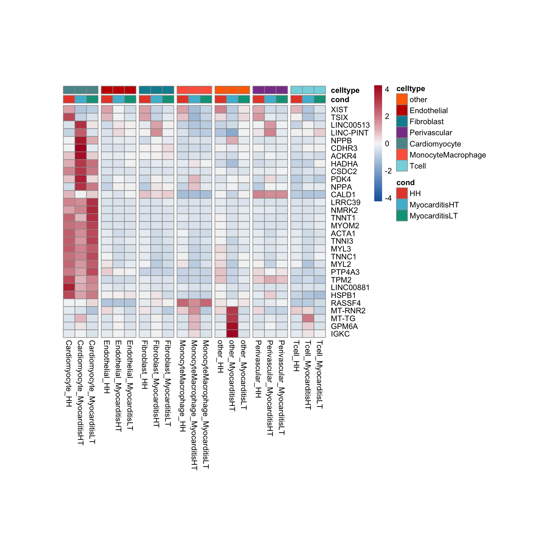
avg Heatmap top cwDE genes

other

Version Author Date
02765dc mluetge 2022-07-19

Endothelial

Version Author Date
02765dc mluetge 2022-07-19

Fibroblast

Version Author Date
02765dc mluetge 2022-07-19

Perivascular

Version Author Date
02765dc mluetge 2022-07-19

Cardiomyocyte

Version Author Date
02765dc mluetge 2022-07-19

MonocyteMacrophage

Version Author Date
02765dc mluetge 2022-07-19

Tcell

Version Author Date
02765dc mluetge 2022-07-19

GSEA clusterProfiler cw DEgenes

clVec <- levels(seurat$label_plus_cond2)
GOcons <- lapply(clVec, function(cl){
  clustDE_DatSub <- clustDE_Dat[which(clustDE_Dat$group == cl),] %>% 
    mutate(ENS=gsub("\\..*$", "", gene)) #%>% 
    #slice_min(., max_pval, n=200)
  egoSS <- enrichGO(gene      = unique(clustDE_DatSub$ENS),
                OrgDb         = org.Hs.eg.db,
                keyType       = 'ENSEMBL',
                ont           = "BP",
                pAdjustMethod = "BH",
                pvalueCutoff  = 0.1,
                qvalueCutoff  = 0.1)
  egoSS <- setReadable(egoSS, OrgDb = org.Hs.eg.db)
  egoSSres <- egoSS@result %>% filter(p.adjust < 0.1) %>% 
    mutate(subset=cl)
})

names(GOcons) <- clVec

## table to select pathways
GOconsDat <- do.call("rbind", GOcons)

write.table(GOconsDat, quote=F, row.names = T, col.names = T, sep= "\t",
            file = paste0(basedir,"/data/humanHeartsPlusGraz_intPatients_", 
                              "merged_Groups_cwDEGO.txt"))

vis sel GO Fibroblasts

selGO <- read_tsv(paste0(basedir,"/data/GSEA/selGO_Fibroblasts.txt"))%>% 
  mutate(GO_cond = paste0(GOterm, "_", cond2))
GOconsDatSel <- GOconsDat %>% 
  mutate(cond2 = gsub(".*_", "", subset)) %>% 
  mutate(label= gsub("_.*", "", subset)) %>% 
  filter(label == "Fibroblast") %>% 
  mutate(GO_cond = paste0(ID, "_", cond2)) %>% 
  filter(GO_cond %in% selGO$GO_cond)

grpVec <- unique(selGO$cond2)
lapply(grpVec, function(grp){
  selGODat <- GOconsDatSel %>% filter(cond2 == grp)
  selGODat <- selGODat %>% mutate(qscore=-log(p.adjust, base=10)) 
  p <- ggbarplot(selGODat, x = "Description", y = "qscore",
          fill = "cond2",               
          color = "cond2",            
          palette = colCond,            
          sort.val = "asc",           
          sort.by.groups = TRUE      
          #x.text.angle = 90           
          ) + 
  rotate()
p
})
[[1]]

Version Author Date
9250174 mluetge 2022-07-27
c67d130 mluetge 2022-07-26
02765dc mluetge 2022-07-19

[[2]]

Version Author Date
9250174 mluetge 2022-07-27
c67d130 mluetge 2022-07-26
02765dc mluetge 2022-07-19

[[3]]

Version Author Date
9250174 mluetge 2022-07-27
c67d130 mluetge 2022-07-26

signatures viridis

split by grp

signDat <- read_delim(file = paste0(basedir,
                    "/data/SelSignaturesTreat2.txt"),
                    delim = "\t")
genes <- data.frame(geneID=rownames(seurat)) %>% 
  mutate(gene=gsub("^.*\\.", "", geneID))
signDat <- signDat %>% left_join(.,genes, by="gene")
allSign <- unique(signDat$signature)

DefaultAssay(object = seurat) <- "integrated"
sce2 <- as.SingleCellExperiment(seurat)

DefaultAssay(object = seurat) <- "RNA"
sce <- as.SingleCellExperiment(seurat)
reducedDims(sce) <- list(PCA=reducedDim(sce2, "PCA"),
                         TSNE=reducedDim(sce2, "TSNE"),
                         UMAP=reducedDim(sce2, "UMAP"))

treatGrps <- unique(sce$cond2)

cutOff <- 3
pal = viridis(100)
sc <- scale_colour_gradientn(colours = pal, limits=c(0, cutOff))

lapply(unique(signDat$signature), function(sign){
  signGenes <- signDat %>% dplyr::filter(signature == sign)
  sceSub <- sce[which(rownames(sce) %in% signGenes$geneID),]
  cntMat <- rowSums(t(as.matrix(sceSub@assays@data$logcounts)))/nrow(signGenes)
  sceSub$sign <- cntMat
  sceSub$sign[which(sceSub$sign > cutOff)] <- cutOff
  sceSub$sign[which(sceSub$sign < 0)] <- 0
  lapply(treatGrps, function(treat){
    sceSubT <- sceSub[, which(sceSub$cond2 == treat)]
    p <- visGroup_adapt(sceSubT, 'sign', dim_red = 'UMAP') +
    sc +
    guides(colour = guide_colourbar(title = '')) +
    ggtitle(paste0(sign, ' signature - ', treat)) +
    theme_classic() + 
    theme(axis.text = element_blank(),
          axis.ticks = element_blank()) +
    labs(x='Dimension 1', y='Dimension 2')
    p
  })
})
[[1]]
[[1]][[1]]

Version Author Date
02765dc mluetge 2022-07-19

[[1]][[2]]

Version Author Date
02765dc mluetge 2022-07-19

[[1]][[3]]

Version Author Date
02765dc mluetge 2022-07-19


[[2]]
[[2]][[1]]

Version Author Date
02765dc mluetge 2022-07-19

[[2]][[2]]

Version Author Date
02765dc mluetge 2022-07-19

[[2]][[3]]

Version Author Date
02765dc mluetge 2022-07-19


[[3]]
[[3]][[1]]

Version Author Date
02765dc mluetge 2022-07-19

[[3]][[2]]

Version Author Date
02765dc mluetge 2022-07-19

[[3]][[3]]

Version Author Date
02765dc mluetge 2022-07-19


[[4]]
[[4]][[1]]

Version Author Date
c67d130 mluetge 2022-07-26
02765dc mluetge 2022-07-19

[[4]][[2]]

Version Author Date
c67d130 mluetge 2022-07-26
02765dc mluetge 2022-07-19

[[4]][[3]]

Version Author Date
c67d130 mluetge 2022-07-26
02765dc mluetge 2022-07-19


[[5]]
[[5]][[1]]

Version Author Date
c67d130 mluetge 2022-07-26
02765dc mluetge 2022-07-19

[[5]][[2]]

Version Author Date
c67d130 mluetge 2022-07-26
02765dc mluetge 2022-07-19

[[5]][[3]]

Version Author Date
c67d130 mluetge 2022-07-26
02765dc mluetge 2022-07-19
cutOff <- 2
pal = viridis(100)
sc <- scale_colour_gradientn(colours = pal, limits=c(0, cutOff))

lapply(unique(signDat$signature), function(sign){
  signGenes <- signDat %>% dplyr::filter(signature == sign)
  sceSub <- sce[which(rownames(sce) %in% signGenes$geneID),]
  cntMat <- rowSums(t(as.matrix(sceSub@assays@data$logcounts)))/nrow(signGenes)
  sceSub$sign <- cntMat
  sceSub$sign[which(sceSub$sign > cutOff)] <- cutOff
  sceSub$sign[which(sceSub$sign < 0)] <- 0
  lapply(treatGrps, function(treat){
    sceSubT <- sceSub[, which(sceSub$cond2 == treat)]
    p <- visGroup_adapt(sceSubT, 'sign', dim_red = 'UMAP') +
    sc +
    guides(colour = guide_colourbar(title = '')) +
    ggtitle(paste0(sign, ' signature - ', treat)) +
    theme_classic() + 
    theme(axis.text = element_blank(),
          axis.ticks = element_blank()) +
    labs(x='Dimension 1', y='Dimension 2')
    p
  })
})
[[1]]
[[1]][[1]]

Version Author Date
c67d130 mluetge 2022-07-26
02765dc mluetge 2022-07-19

[[1]][[2]]

Version Author Date
c67d130 mluetge 2022-07-26
02765dc mluetge 2022-07-19

[[1]][[3]]

Version Author Date
c67d130 mluetge 2022-07-26
02765dc mluetge 2022-07-19


[[2]]
[[2]][[1]]

Version Author Date
c67d130 mluetge 2022-07-26
02765dc mluetge 2022-07-19

[[2]][[2]]

Version Author Date
c67d130 mluetge 2022-07-26
02765dc mluetge 2022-07-19

[[2]][[3]]

Version Author Date
c67d130 mluetge 2022-07-26
02765dc mluetge 2022-07-19


[[3]]
[[3]][[1]]

Version Author Date
c67d130 mluetge 2022-07-26
02765dc mluetge 2022-07-19

[[3]][[2]]

Version Author Date
c67d130 mluetge 2022-07-26
02765dc mluetge 2022-07-19

[[3]][[3]]

Version Author Date
c67d130 mluetge 2022-07-26
02765dc mluetge 2022-07-19


[[4]]
[[4]][[1]]

Version Author Date
c67d130 mluetge 2022-07-26
02765dc mluetge 2022-07-19

[[4]][[2]]

Version Author Date
c67d130 mluetge 2022-07-26
02765dc mluetge 2022-07-19

[[4]][[3]]

Version Author Date
c67d130 mluetge 2022-07-26
02765dc mluetge 2022-07-19


[[5]]
[[5]][[1]]

Version Author Date
c67d130 mluetge 2022-07-26

[[5]][[2]]

Version Author Date
c67d130 mluetge 2022-07-26

[[5]][[3]]

Version Author Date
c67d130 mluetge 2022-07-26
cutOff <- 1.5
pal = viridis(100)
sc <- scale_colour_gradientn(colours = pal, limits=c(0, cutOff))

lapply(unique(signDat$signature), function(sign){
  signGenes <- signDat %>% dplyr::filter(signature == sign)
  sceSub <- sce[which(rownames(sce) %in% signGenes$geneID),]
  cntMat <- rowSums(t(as.matrix(sceSub@assays@data$logcounts)))/nrow(signGenes)
  sceSub$sign <- cntMat
  sceSub$sign[which(sceSub$sign > cutOff)] <- cutOff
  sceSub$sign[which(sceSub$sign < 0)] <- 0
  lapply(treatGrps, function(treat){
    sceSubT <- sceSub[, which(sceSub$cond2 == treat)]
    p <- visGroup_adapt(sceSubT, 'sign', dim_red = 'UMAP') +
    sc +
    guides(colour = guide_colourbar(title = '')) +
    ggtitle(paste0(sign, ' signature - ', treat)) +
    theme_classic() + 
    theme(axis.text = element_blank(),
          axis.ticks = element_blank()) +
    labs(x='Dimension 1', y='Dimension 2')
    p
  })
})
[[1]]
[[1]][[1]]

Version Author Date
c67d130 mluetge 2022-07-26

[[1]][[2]]

Version Author Date
c67d130 mluetge 2022-07-26

[[1]][[3]]

Version Author Date
c67d130 mluetge 2022-07-26


[[2]]
[[2]][[1]]

Version Author Date
c67d130 mluetge 2022-07-26

[[2]][[2]]

Version Author Date
c67d130 mluetge 2022-07-26

[[2]][[3]]

Version Author Date
c67d130 mluetge 2022-07-26


[[3]]
[[3]][[1]]

Version Author Date
c67d130 mluetge 2022-07-26

[[3]][[2]]

Version Author Date
c67d130 mluetge 2022-07-26

[[3]][[3]]

Version Author Date
c67d130 mluetge 2022-07-26


[[4]]
[[4]][[1]]

Version Author Date
c67d130 mluetge 2022-07-26

[[4]][[2]]

Version Author Date
c67d130 mluetge 2022-07-26

[[4]][[3]]

Version Author Date
c67d130 mluetge 2022-07-26


[[5]]
[[5]][[1]]

Version Author Date
c67d130 mluetge 2022-07-26

[[5]][[2]]

Version Author Date
c67d130 mluetge 2022-07-26

[[5]][[3]]

Version Author Date
c67d130 mluetge 2022-07-26

signatures red blue

split by grp

cutOff <- 3
pal = colorRampPalette(c("#053061", "#f7f7f7","#85122d"))(100)
sc <- scale_colour_gradientn(colours = pal, limits=c(0, cutOff))

lapply(unique(signDat$signature), function(sign){
  signGenes <- signDat %>% dplyr::filter(signature == sign)
  sceSub <- sce[which(rownames(sce) %in% signGenes$geneID),]
  cntMat <- rowSums(t(as.matrix(sceSub@assays@data$logcounts)))/nrow(signGenes)
  sceSub$sign <- cntMat
  sceSub$sign[which(sceSub$sign > cutOff)] <- cutOff
  sceSub$sign[which(sceSub$sign < 0)] <- 0
  lapply(treatGrps, function(treat){
    sceSubT <- sceSub[, which(sceSub$cond2 == treat)]
    p <- visGroup_adapt(sceSubT, 'sign', dim_red = 'UMAP') +
    sc +
    guides(colour = guide_colourbar(title = '')) +
    ggtitle(paste0(sign, ' signature - ', treat)) +
    theme_classic() + 
    theme(axis.text = element_blank(),
          axis.ticks = element_blank()) +
    labs(x='Dimension 1', y='Dimension 2')
    p
  })
})
[[1]]
[[1]][[1]]

Version Author Date
c67d130 mluetge 2022-07-26
02765dc mluetge 2022-07-19

[[1]][[2]]

Version Author Date
c67d130 mluetge 2022-07-26
02765dc mluetge 2022-07-19

[[1]][[3]]

Version Author Date
c67d130 mluetge 2022-07-26
02765dc mluetge 2022-07-19


[[2]]
[[2]][[1]]

Version Author Date
c67d130 mluetge 2022-07-26
02765dc mluetge 2022-07-19

[[2]][[2]]

Version Author Date
c67d130 mluetge 2022-07-26
02765dc mluetge 2022-07-19

[[2]][[3]]

Version Author Date
c67d130 mluetge 2022-07-26
02765dc mluetge 2022-07-19


[[3]]
[[3]][[1]]

Version Author Date
c67d130 mluetge 2022-07-26
02765dc mluetge 2022-07-19

[[3]][[2]]

Version Author Date
c67d130 mluetge 2022-07-26
02765dc mluetge 2022-07-19

[[3]][[3]]

Version Author Date
c67d130 mluetge 2022-07-26
02765dc mluetge 2022-07-19


[[4]]
[[4]][[1]]

Version Author Date
c67d130 mluetge 2022-07-26
02765dc mluetge 2022-07-19

[[4]][[2]]

Version Author Date
c67d130 mluetge 2022-07-26
02765dc mluetge 2022-07-19

[[4]][[3]]

Version Author Date
c67d130 mluetge 2022-07-26
02765dc mluetge 2022-07-19


[[5]]
[[5]][[1]]

Version Author Date
c67d130 mluetge 2022-07-26
02765dc mluetge 2022-07-19

[[5]][[2]]

Version Author Date
c67d130 mluetge 2022-07-26
02765dc mluetge 2022-07-19

[[5]][[3]]

Version Author Date
c67d130 mluetge 2022-07-26
02765dc mluetge 2022-07-19
cutOff <- 2
pal = colorRampPalette(c("#053061", "#f7f7f7","#85122d"))(100)
sc <- scale_colour_gradientn(colours = pal, limits=c(0, cutOff))

lapply(unique(signDat$signature), function(sign){
  signGenes <- signDat %>% dplyr::filter(signature == sign)
  sceSub <- sce[which(rownames(sce) %in% signGenes$geneID),]
  cntMat <- rowSums(t(as.matrix(sceSub@assays@data$logcounts)))/nrow(signGenes)
  sceSub$sign <- cntMat
  sceSub$sign[which(sceSub$sign > cutOff)] <- cutOff
  sceSub$sign[which(sceSub$sign < 0)] <- 0
  lapply(treatGrps, function(treat){
    sceSubT <- sceSub[, which(sceSub$cond2 == treat)]
    p <- visGroup_adapt(sceSubT, 'sign', dim_red = 'UMAP') +
    sc +
    guides(colour = guide_colourbar(title = '')) +
    ggtitle(paste0(sign, ' signature - ', treat)) +
    theme_classic() + 
    theme(axis.text = element_blank(),
          axis.ticks = element_blank()) +
    labs(x='Dimension 1', y='Dimension 2')
    p
  })
})
[[1]]
[[1]][[1]]

Version Author Date
c67d130 mluetge 2022-07-26
02765dc mluetge 2022-07-19

[[1]][[2]]

Version Author Date
c67d130 mluetge 2022-07-26
02765dc mluetge 2022-07-19

[[1]][[3]]

Version Author Date
c67d130 mluetge 2022-07-26
02765dc mluetge 2022-07-19


[[2]]
[[2]][[1]]

Version Author Date
c67d130 mluetge 2022-07-26
02765dc mluetge 2022-07-19

[[2]][[2]]

Version Author Date
c67d130 mluetge 2022-07-26
02765dc mluetge 2022-07-19

[[2]][[3]]

Version Author Date
c67d130 mluetge 2022-07-26
02765dc mluetge 2022-07-19


[[3]]
[[3]][[1]]

Version Author Date
c67d130 mluetge 2022-07-26
02765dc mluetge 2022-07-19

[[3]][[2]]

Version Author Date
c67d130 mluetge 2022-07-26
02765dc mluetge 2022-07-19

[[3]][[3]]

Version Author Date
c67d130 mluetge 2022-07-26
02765dc mluetge 2022-07-19


[[4]]
[[4]][[1]]

Version Author Date
c67d130 mluetge 2022-07-26
02765dc mluetge 2022-07-19

[[4]][[2]]

Version Author Date
c67d130 mluetge 2022-07-26
02765dc mluetge 2022-07-19

[[4]][[3]]

Version Author Date
c67d130 mluetge 2022-07-26
02765dc mluetge 2022-07-19


[[5]]
[[5]][[1]]

Version Author Date
c67d130 mluetge 2022-07-26

[[5]][[2]]

Version Author Date
c67d130 mluetge 2022-07-26

[[5]][[3]]

Version Author Date
c67d130 mluetge 2022-07-26
cutOff <- 1.5
pal = colorRampPalette(c("#053061", "#f7f7f7","#85122d"))(100)
sc <- scale_colour_gradientn(colours = pal, limits=c(0, cutOff))

lapply(unique(signDat$signature), function(sign){
  signGenes <- signDat %>% dplyr::filter(signature == sign)
  sceSub <- sce[which(rownames(sce) %in% signGenes$geneID),]
  cntMat <- rowSums(t(as.matrix(sceSub@assays@data$logcounts)))/nrow(signGenes)
  sceSub$sign <- cntMat
  sceSub$sign[which(sceSub$sign > cutOff)] <- cutOff
  sceSub$sign[which(sceSub$sign < 0)] <- 0
  lapply(treatGrps, function(treat){
    sceSubT <- sceSub[, which(sceSub$cond2 == treat)]
    p <- visGroup_adapt(sceSubT, 'sign', dim_red = 'UMAP') +
    sc +
    guides(colour = guide_colourbar(title = '')) +
    ggtitle(paste0(sign, ' signature - ', treat)) +
    theme_classic() + 
    theme(axis.text = element_blank(),
          axis.ticks = element_blank()) +
    labs(x='Dimension 1', y='Dimension 2')
    p
  })
})
[[1]]
[[1]][[1]]

Version Author Date
c67d130 mluetge 2022-07-26

[[1]][[2]]

Version Author Date
c67d130 mluetge 2022-07-26

[[1]][[3]]

Version Author Date
c67d130 mluetge 2022-07-26


[[2]]
[[2]][[1]]

Version Author Date
c67d130 mluetge 2022-07-26

[[2]][[2]]

Version Author Date
c67d130 mluetge 2022-07-26

[[2]][[3]]

Version Author Date
c67d130 mluetge 2022-07-26


[[3]]
[[3]][[1]]

Version Author Date
c67d130 mluetge 2022-07-26

[[3]][[2]]

Version Author Date
c67d130 mluetge 2022-07-26

[[3]][[3]]

Version Author Date
c67d130 mluetge 2022-07-26


[[4]]
[[4]][[1]]

Version Author Date
c67d130 mluetge 2022-07-26

[[4]][[2]]

Version Author Date
c67d130 mluetge 2022-07-26

[[4]][[3]]

Version Author Date
c67d130 mluetge 2022-07-26


[[5]]
[[5]][[1]]

Version Author Date
c67d130 mluetge 2022-07-26

[[5]][[2]]

Version Author Date
c67d130 mluetge 2022-07-26

[[5]][[3]]

Version Author Date
c67d130 mluetge 2022-07-26

vis sel genes violin

genesDat <- data.frame(EnsID=rownames(seurat)) %>% 
  mutate(gene=gsub(".*\\.", "", EnsID))
selGenes <- data.frame(gene=c("BMP2", "BMP4", "BMPR1A", "BMPR2")) %>% 
  left_join(., genesDat, by="gene")

## subsample to equal number
Idents(seurat) <- seurat$cond2
seuratSub <- subset(seurat, downsample = min(table(seurat$cond2)))

pList <- sapply(selGenes$EnsID, function(x){
  p <- VlnPlot(object = seuratSub, features = x,
               group.by = "cond2",
               cols = colCond, pt.size = 0.2
               )
  plot(p)
})

Version Author Date
c67d130 mluetge 2022-07-26
02765dc mluetge 2022-07-19

Version Author Date
c67d130 mluetge 2022-07-26
02765dc mluetge 2022-07-19

Version Author Date
c67d130 mluetge 2022-07-26
02765dc mluetge 2022-07-19

Version Author Date
c67d130 mluetge 2022-07-26
02765dc mluetge 2022-07-19

vis sel genes violin Fibroblasts

seuratSub <- subset(seurat, label == "Fibroblast")

## subsample to equal number
seuratSub <- subset(seuratSub, downsample = min(table(seuratSub$cond2)))

pList <- sapply(selGenes$EnsID, function(x){
  p <- VlnPlot(object = seuratSub, features = x,
               group.by = "cond2",
               cols = colCond, pt.size = 0.2
               )
  plot(p)
})

Version Author Date
02765dc mluetge 2022-07-19

Version Author Date
02765dc mluetge 2022-07-19

Version Author Date
02765dc mluetge 2022-07-19

Version Author Date
02765dc mluetge 2022-07-19

session info

sessionInfo()
R version 4.2.1 (2022-06-23)
Platform: x86_64-apple-darwin17.0 (64-bit)
Running under: macOS Big Sur ... 10.16

Matrix products: default
BLAS:   /Library/Frameworks/R.framework/Versions/4.2/Resources/lib/libRblas.0.dylib
LAPACK: /Library/Frameworks/R.framework/Versions/4.2/Resources/lib/libRlapack.dylib

locale:
[1] en_US.UTF-8/en_US.UTF-8/en_US.UTF-8/C/en_US.UTF-8/en_US.UTF-8

attached base packages:
[1] grid      stats4    stats     graphics  grDevices utils     datasets 
[8] methods   base     

other attached packages:
 [1] msigdbr_7.5.1               enrichplot_1.16.1          
 [3] DOSE_3.22.0                 org.Hs.eg.db_3.15.0        
 [5] AnnotationDbi_1.58.0        clusterProfiler_4.4.4      
 [7] gridExtra_2.3               fgsea_1.22.0               
 [9] sctransform_0.3.3           viridis_0.6.2              
[11] viridisLite_0.4.0           pheatmap_1.0.12            
[13] ggpubr_0.4.0                ggsci_2.9                  
[15] runSeurat3_0.1.0            here_1.0.1                 
[17] magrittr_2.0.3              sp_1.5-0                   
[19] SeuratObject_4.1.0          Seurat_4.1.1               
[21] forcats_0.5.1               stringr_1.4.0              
[23] dplyr_1.0.9                 purrr_0.3.4                
[25] readr_2.1.2                 tidyr_1.2.0                
[27] tibble_3.1.8                ggplot2_3.3.6              
[29] tidyverse_1.3.2             SingleCellExperiment_1.18.0
[31] SummarizedExperiment_1.26.1 Biobase_2.56.0             
[33] GenomicRanges_1.48.0        GenomeInfoDb_1.32.2        
[35] IRanges_2.30.0              S4Vectors_0.34.0           
[37] BiocGenerics_0.42.0         MatrixGenerics_1.8.1       
[39] matrixStats_0.62.0         

loaded via a namespace (and not attached):
  [1] scattermore_0.8        bit64_4.0.5            knitr_1.39            
  [4] irlba_2.3.5            DelayedArray_0.22.0    data.table_1.14.2     
  [7] rpart_4.1.16           KEGGREST_1.36.3        RCurl_1.98-1.7        
 [10] generics_0.1.3         cowplot_1.1.1          RSQLite_2.2.15        
 [13] shadowtext_0.1.2       RANN_2.6.1             future_1.27.0         
 [16] bit_4.0.4              tzdb_0.3.0             spatstat.data_2.2-0   
 [19] xml2_1.3.3             lubridate_1.8.0        httpuv_1.6.5          
 [22] assertthat_0.2.1       gargle_1.2.0           xfun_0.31             
 [25] hms_1.1.1              jquerylib_0.1.4        babelgene_22.3        
 [28] evaluate_0.15          promises_1.2.0.1       fansi_1.0.3           
 [31] dbplyr_2.2.1           readxl_1.4.0           igraph_1.3.4          
 [34] DBI_1.1.3              htmlwidgets_1.5.4      spatstat.geom_2.4-0   
 [37] googledrive_2.0.0      ellipsis_0.3.2         backports_1.4.1       
 [40] deldir_1.0-6           vctrs_0.4.1            ROCR_1.0-11           
 [43] abind_1.4-5            cachem_1.0.6           withr_2.5.0           
 [46] ggforce_0.3.3          progressr_0.10.1       vroom_1.5.7           
 [49] treeio_1.20.1          goftest_1.2-3          cluster_2.1.3         
 [52] ape_5.6-2              lazyeval_0.2.2         crayon_1.5.1          
 [55] labeling_0.4.2         pkgconfig_2.0.3        tweenr_1.0.2          
 [58] nlme_3.1-158           rlang_1.0.4            globals_0.15.1        
 [61] lifecycle_1.0.1        miniUI_0.1.1.1         downloader_0.4        
 [64] modelr_0.1.8           cellranger_1.1.0       rprojroot_2.0.3       
 [67] polyclip_1.10-0        lmtest_0.9-40          Matrix_1.4-1          
 [70] aplot_0.1.6            carData_3.0-5          zoo_1.8-10            
 [73] reprex_2.0.1           whisker_0.4            ggridges_0.5.3        
 [76] googlesheets4_1.0.0    png_0.1-7              bitops_1.0-7          
 [79] KernSmooth_2.23-20     Biostrings_2.64.0      blob_1.2.3            
 [82] workflowr_1.7.0        qvalue_2.28.0          parallelly_1.32.1     
 [85] spatstat.random_2.2-0  rstatix_0.7.0          gridGraphics_0.5-1    
 [88] ggsignif_0.6.3         scales_1.2.0           memoise_2.0.1         
 [91] plyr_1.8.7             ica_1.0-3              zlibbioc_1.42.0       
 [94] scatterpie_0.1.7       compiler_4.2.1         RColorBrewer_1.1-3    
 [97] fitdistrplus_1.1-8     cli_3.3.0              XVector_0.36.0        
[100] listenv_0.8.0          patchwork_1.1.1        pbapply_1.5-0         
[103] MASS_7.3-58            mgcv_1.8-40            tidyselect_1.1.2      
[106] stringi_1.7.8          highr_0.9              yaml_2.3.5            
[109] GOSemSim_2.22.0        ggrepel_0.9.1          sass_0.4.2            
[112] fastmatch_1.1-3        tools_4.2.1            future.apply_1.9.0    
[115] parallel_4.2.1         rstudioapi_0.13        git2r_0.30.1          
[118] farver_2.1.1           Rtsne_0.16             ggraph_2.0.5          
[121] digest_0.6.29          rgeos_0.5-9            shiny_1.7.2           
[124] Rcpp_1.0.9             car_3.1-0              broom_1.0.0           
[127] later_1.3.0            RcppAnnoy_0.0.19       httr_1.4.3            
[130] colorspace_2.0-3       rvest_1.0.2            fs_1.5.2              
[133] tensor_1.5             reticulate_1.25        splines_4.2.1         
[136] uwot_0.1.11            yulab.utils_0.0.5      tidytree_0.3.9        
[139] spatstat.utils_2.3-1   graphlayouts_0.8.0     ggplotify_0.1.0       
[142] plotly_4.10.0          xtable_1.8-4           jsonlite_1.8.0        
[145] ggtree_3.4.1           tidygraph_1.2.1        ggfun_0.0.6           
[148] R6_2.5.1               pillar_1.8.0           htmltools_0.5.3       
[151] mime_0.12              glue_1.6.2             fastmap_1.1.0         
[154] BiocParallel_1.30.3    codetools_0.2-18       utf8_1.2.2            
[157] lattice_0.20-45        bslib_0.4.0            spatstat.sparse_2.1-1 
[160] leiden_0.4.2           GO.db_3.15.0           survival_3.3-1        
[163] rmarkdown_2.14         munsell_0.5.0          DO.db_2.9             
[166] GenomeInfoDbData_1.2.8 haven_2.5.0            reshape2_1.4.4        
[169] gtable_0.3.0           spatstat.core_2.4-4   
date()
[1] "Wed Jul 27 13:17:31 2022"

sessionInfo()
R version 4.2.1 (2022-06-23)
Platform: x86_64-apple-darwin17.0 (64-bit)
Running under: macOS Big Sur ... 10.16

Matrix products: default
BLAS:   /Library/Frameworks/R.framework/Versions/4.2/Resources/lib/libRblas.0.dylib
LAPACK: /Library/Frameworks/R.framework/Versions/4.2/Resources/lib/libRlapack.dylib

locale:
[1] en_US.UTF-8/en_US.UTF-8/en_US.UTF-8/C/en_US.UTF-8/en_US.UTF-8

attached base packages:
[1] grid      stats4    stats     graphics  grDevices utils     datasets 
[8] methods   base     

other attached packages:
 [1] msigdbr_7.5.1               enrichplot_1.16.1          
 [3] DOSE_3.22.0                 org.Hs.eg.db_3.15.0        
 [5] AnnotationDbi_1.58.0        clusterProfiler_4.4.4      
 [7] gridExtra_2.3               fgsea_1.22.0               
 [9] sctransform_0.3.3           viridis_0.6.2              
[11] viridisLite_0.4.0           pheatmap_1.0.12            
[13] ggpubr_0.4.0                ggsci_2.9                  
[15] runSeurat3_0.1.0            here_1.0.1                 
[17] magrittr_2.0.3              sp_1.5-0                   
[19] SeuratObject_4.1.0          Seurat_4.1.1               
[21] forcats_0.5.1               stringr_1.4.0              
[23] dplyr_1.0.9                 purrr_0.3.4                
[25] readr_2.1.2                 tidyr_1.2.0                
[27] tibble_3.1.8                ggplot2_3.3.6              
[29] tidyverse_1.3.2             SingleCellExperiment_1.18.0
[31] SummarizedExperiment_1.26.1 Biobase_2.56.0             
[33] GenomicRanges_1.48.0        GenomeInfoDb_1.32.2        
[35] IRanges_2.30.0              S4Vectors_0.34.0           
[37] BiocGenerics_0.42.0         MatrixGenerics_1.8.1       
[39] matrixStats_0.62.0         

loaded via a namespace (and not attached):
  [1] scattermore_0.8        bit64_4.0.5            knitr_1.39            
  [4] irlba_2.3.5            DelayedArray_0.22.0    data.table_1.14.2     
  [7] rpart_4.1.16           KEGGREST_1.36.3        RCurl_1.98-1.7        
 [10] generics_0.1.3         cowplot_1.1.1          RSQLite_2.2.15        
 [13] shadowtext_0.1.2       RANN_2.6.1             future_1.27.0         
 [16] bit_4.0.4              tzdb_0.3.0             spatstat.data_2.2-0   
 [19] xml2_1.3.3             lubridate_1.8.0        httpuv_1.6.5          
 [22] assertthat_0.2.1       gargle_1.2.0           xfun_0.31             
 [25] hms_1.1.1              jquerylib_0.1.4        babelgene_22.3        
 [28] evaluate_0.15          promises_1.2.0.1       fansi_1.0.3           
 [31] dbplyr_2.2.1           readxl_1.4.0           igraph_1.3.4          
 [34] DBI_1.1.3              htmlwidgets_1.5.4      spatstat.geom_2.4-0   
 [37] googledrive_2.0.0      ellipsis_0.3.2         backports_1.4.1       
 [40] deldir_1.0-6           vctrs_0.4.1            ROCR_1.0-11           
 [43] abind_1.4-5            cachem_1.0.6           withr_2.5.0           
 [46] ggforce_0.3.3          progressr_0.10.1       vroom_1.5.7           
 [49] treeio_1.20.1          goftest_1.2-3          cluster_2.1.3         
 [52] ape_5.6-2              lazyeval_0.2.2         crayon_1.5.1          
 [55] labeling_0.4.2         pkgconfig_2.0.3        tweenr_1.0.2          
 [58] nlme_3.1-158           rlang_1.0.4            globals_0.15.1        
 [61] lifecycle_1.0.1        miniUI_0.1.1.1         downloader_0.4        
 [64] modelr_0.1.8           cellranger_1.1.0       rprojroot_2.0.3       
 [67] polyclip_1.10-0        lmtest_0.9-40          Matrix_1.4-1          
 [70] aplot_0.1.6            carData_3.0-5          zoo_1.8-10            
 [73] reprex_2.0.1           whisker_0.4            ggridges_0.5.3        
 [76] googlesheets4_1.0.0    png_0.1-7              bitops_1.0-7          
 [79] KernSmooth_2.23-20     Biostrings_2.64.0      blob_1.2.3            
 [82] workflowr_1.7.0        qvalue_2.28.0          parallelly_1.32.1     
 [85] spatstat.random_2.2-0  rstatix_0.7.0          gridGraphics_0.5-1    
 [88] ggsignif_0.6.3         scales_1.2.0           memoise_2.0.1         
 [91] plyr_1.8.7             ica_1.0-3              zlibbioc_1.42.0       
 [94] scatterpie_0.1.7       compiler_4.2.1         RColorBrewer_1.1-3    
 [97] fitdistrplus_1.1-8     cli_3.3.0              XVector_0.36.0        
[100] listenv_0.8.0          patchwork_1.1.1        pbapply_1.5-0         
[103] MASS_7.3-58            mgcv_1.8-40            tidyselect_1.1.2      
[106] stringi_1.7.8          highr_0.9              yaml_2.3.5            
[109] GOSemSim_2.22.0        ggrepel_0.9.1          sass_0.4.2            
[112] fastmatch_1.1-3        tools_4.2.1            future.apply_1.9.0    
[115] parallel_4.2.1         rstudioapi_0.13        git2r_0.30.1          
[118] farver_2.1.1           Rtsne_0.16             ggraph_2.0.5          
[121] digest_0.6.29          rgeos_0.5-9            shiny_1.7.2           
[124] Rcpp_1.0.9             car_3.1-0              broom_1.0.0           
[127] later_1.3.0            RcppAnnoy_0.0.19       httr_1.4.3            
[130] colorspace_2.0-3       rvest_1.0.2            fs_1.5.2              
[133] tensor_1.5             reticulate_1.25        splines_4.2.1         
[136] uwot_0.1.11            yulab.utils_0.0.5      tidytree_0.3.9        
[139] spatstat.utils_2.3-1   graphlayouts_0.8.0     ggplotify_0.1.0       
[142] plotly_4.10.0          xtable_1.8-4           jsonlite_1.8.0        
[145] ggtree_3.4.1           tidygraph_1.2.1        ggfun_0.0.6           
[148] R6_2.5.1               pillar_1.8.0           htmltools_0.5.3       
[151] mime_0.12              glue_1.6.2             fastmap_1.1.0         
[154] BiocParallel_1.30.3    codetools_0.2-18       utf8_1.2.2            
[157] lattice_0.20-45        bslib_0.4.0            spatstat.sparse_2.1-1 
[160] leiden_0.4.2           GO.db_3.15.0           survival_3.3-1        
[163] rmarkdown_2.14         munsell_0.5.0          DO.db_2.9             
[166] GenomeInfoDbData_1.2.8 haven_2.5.0            reshape2_1.4.4        
[169] gtable_0.3.0           spatstat.core_2.4-4