Last updated: 2024-02-08
Checks: 7 0
Knit directory: Treg_uNK/1_analysis/
This reproducible R Markdown analysis was created with workflowr (version 1.7.1). The Checks tab describes the reproducibility checks that were applied when the results were created. The Past versions tab lists the development history.
Great! Since the R Markdown file has been committed to the Git repository, you know the exact version of the code that produced these results.
Great job! The global environment was empty. Objects defined in the global environment can affect the analysis in your R Markdown file in unknown ways. For reproduciblity it’s best to always run the code in an empty environment.
The command set.seed(12345) was run prior to running the
code in the R Markdown file. Setting a seed ensures that any results
that rely on randomness, e.g. subsampling or permutations, are
reproducible.
Great job! Recording the operating system, R version, and package versions is critical for reproducibility.
Nice! There were no cached chunks for this analysis, so you can be confident that you successfully produced the results during this run.
Great job! Using relative paths to the files within your workflowr project makes it easier to run your code on other machines.
Great! You are using Git for version control. Tracking code development and connecting the code version to the results is critical for reproducibility.
The results in this page were generated with repository version 8da2e31. See the Past versions tab to see a history of the changes made to the R Markdown and HTML files.
Note that you need to be careful to ensure that all relevant files for
the analysis have been committed to Git prior to generating the results
(you can use wflow_publish or
wflow_git_commit). workflowr only checks the R Markdown
file, but you know if there are other scripts or data files that it
depends on. Below is the status of the Git repository when the results
were generated:
Ignored files:
Ignored: .Rhistory
Ignored: .Rproj.user/
Ignored: 2_plots/4_GSEA/
Untracked files:
Untracked: .gitignore
Untracked: 0_data/functions/compColour.rds
Untracked: 0_data/rawData/DTvsPBS_upstream regulators.xls
Untracked: 0_data/rawData/IPA Diseases and Functions.xlsx
Untracked: 0_data/rawData/IPA pathways.xlsx
Untracked: 0_data/rawData/IPA upstream regulators.xlsx
Untracked: 0_data/rawData/Treg vs DT_diseases and functions.xls
Untracked: 0_data/rawData/Treg vs DT_pathways.xls
Untracked: 0_data/rawData/Treg vs DT_upstream regulators.xls
Untracked: 0_data/rawData/Treg vs PBS_diseases and functions.xls
Untracked: 0_data/rawData/Treg vs PBS_pathways.xls
Untracked: 0_data/rawData/Treg vs PBS_upstream regulators.xls
Untracked: 0_data/rds_objects/disease_function_sig.rds
Untracked: 0_data/rds_objects/ipa_pathways.rds
Untracked: 0_data/rds_objects/upstream_sig.rds
Untracked: 0_data/rds_plots/
Untracked: 2_plots/2_DE/heat_DT vs veh.svg
Untracked: 2_plots/2_DE/heat_DT+Treg vs DT.svg
Untracked: 2_plots/2_DE/heat_DT+Treg vs veh.svg
Untracked: 2_plots/2_DE/hist_DT vs veh.svg
Untracked: 2_plots/2_DE/hist_DT+Treg vs DT.svg
Untracked: 2_plots/2_DE/hist_DT+Treg vs veh.svg
Untracked: 2_plots/2_DE/ma_DT vs veh.png
Untracked: 2_plots/2_DE/ma_DT+Treg vs DT.png
Untracked: 2_plots/2_DE/ma_DT+Treg vs veh.png
Untracked: 2_plots/2_DE/venn_2comp.png
Untracked: 2_plots/2_DE/venn_2comp.png.2024-02-02_16-30-41.893776.log
Untracked: 2_plots/2_DE/venn_2comp.png.2024-02-02_16-31-08.009748.log
Untracked: 2_plots/2_DE/vol_DT vs veh.png
Untracked: 2_plots/2_DE/vol_DT+Treg vs DT.png
Untracked: 2_plots/2_DE/vol_DT+Treg vs veh.png
Untracked: 2_plots/3_FA/go/dot_DT vs veh.svg
Untracked: 2_plots/3_FA/go/dot_DT+Treg vs DT.svg
Untracked: 2_plots/3_FA/go/dot_DT+Treg vs veh.svg
Untracked: 2_plots/3_FA/go/parTerm_dot_DT vs veh.svg
Untracked: 2_plots/3_FA/go/parTerm_dot_DT+Treg vs DT.svg
Untracked: 2_plots/3_FA/go/parTerm_dot_DT+Treg vs veh.svg
Untracked: 2_plots/3_FA/go/semSim_dendrogram_DT vs veh.svg
Untracked: 2_plots/3_FA/go/semSim_dendrogram_DT+Treg vs DT.svg
Untracked: 2_plots/3_FA/go/semSim_dendrogram_DT+Treg vs veh.svg
Untracked: 2_plots/3_FA/go/semSim_scatter_DT vs veh.svg
Untracked: 2_plots/3_FA/go/semSim_scatter_DT+Treg vs DT.svg
Untracked: 2_plots/3_FA/go/semSim_scatter_DT+Treg vs veh.svg
Untracked: 2_plots/3_FA/go/upset_DT vs veh.svg
Untracked: 2_plots/3_FA/go/upset_DT+Treg vs DT.svg
Untracked: 2_plots/3_FA/go/upset_DT+Treg vs veh.svg
Untracked: 2_plots/3_FA/ipa/
Untracked: 2_plots/3_FA/kegg/heat_Antigen processing and presentation.svg
Untracked: 2_plots/3_FA/kegg/heat_Epstein-Barr virus infection.svg
Untracked: 2_plots/3_FA/kegg/heat_Natural killer cell mediated cytotoxicity.svg
Untracked: 2_plots/3_FA/kegg/heat_Phagosome.svg
Untracked: 2_plots/3_FA/kegg/kegg_dot_DT vs veh.svg
Untracked: 2_plots/3_FA/kegg/kegg_dot_DT+Treg vs DT.svg
Untracked: 2_plots/3_FA/kegg/kegg_dot_DT+Treg vs veh.svg
Untracked: 2_plots/3_FA/kegg/kegg_upset_DT vs veh.svg
Untracked: 2_plots/3_FA/kegg/kegg_upset_DT+Treg vs DT.svg
Untracked: 2_plots/3_FA/kegg/kegg_upset_DT+Treg vs veh.svg
Untracked: 2_plots/3_FA/kegg/mmu04145.png
Untracked: 2_plots/3_FA/kegg/mmu04145.xml
Untracked: 2_plots/3_FA/kegg/mmu04612.png
Untracked: 2_plots/3_FA/kegg/mmu04612.xml
Untracked: 2_plots/3_FA/kegg/mmu04650.png
Untracked: 2_plots/3_FA/kegg/mmu04650.xml
Untracked: 2_plots/3_FA/kegg/mmu05169.png
Untracked: 2_plots/3_FA/kegg/mmu05169.xml
Untracked: 2_plots/3_FA/kegg/pv_mmu04145.png
Untracked: 2_plots/3_FA/kegg/pv_mmu04612.png
Untracked: 2_plots/3_FA/kegg/pv_mmu04650.png
Untracked: 2_plots/3_FA/kegg/pv_mmu05169.png
Untracked: 2_plots/3_FA/reactome/combine_react_dot.svg
Untracked: 2_plots/3_FA/reactome/react_dot_DT vs veh.svg
Untracked: 2_plots/3_FA/reactome/react_dot_DT+Treg vs DT.svg
Untracked: 2_plots/3_FA/reactome/react_dot_DT+Treg vs veh.svg
Untracked: 2_plots/3_FA/reactome/react_upset_DT vs veh.svg
Untracked: 2_plots/3_FA/reactome/react_upset_DT+Treg vs DT.svg
Untracked: 2_plots/3_FA/reactome/react_upset_DT+Treg vs veh.svg
Untracked: 2_plots/3_FA/reactome/venn_react.png
Unstaged changes:
Modified: 0_data/functions/bossTheme.rds
Modified: 0_data/functions/bossTheme_bar.rds
Modified: 0_data/functions/groupColour.rds
Modified: 0_data/functions/groupColour_dark.rds
Modified: 0_data/rds_objects/comp.rds
Modified: 0_data/rds_objects/dge.rds
Modified: 0_data/rds_objects/enrichGO.rds
Modified: 0_data/rds_objects/enrichGO_sig.rds
Modified: 0_data/rds_objects/enrichKEGG.rds
Modified: 0_data/rds_objects/enrichKEGG_all.rds
Modified: 0_data/rds_objects/enrichKEGG_sig.rds
Modified: 0_data/rds_objects/lm.rds
Modified: 0_data/rds_objects/lm_all.rds
Modified: 0_data/rds_objects/lm_sig.rds
Modified: 0_data/rds_objects/pathway_details.rds
Modified: 0_data/rds_objects/rawCount.rds
Modified: 0_data/rds_objects/reactome.rds
Modified: 0_data/rds_objects/reactome_all.rds
Modified: 0_data/rds_objects/reactome_sig.rds
Modified: 0_data/rds_objects/reducedTerms_all.rds
Modified: 0_data/rds_objects/reducedTerms_ora.rds
Modified: 0_data/rds_objects/reduced_semSim_df.rds
Modified: 0_data/rds_objects/scores_ora.rds
Modified: 0_data/rds_objects/semSim_df.rds
Modified: 0_data/rds_objects/simMatrix_ora.rds
Modified: 140_treg_uNK.Rproj
Modified: 1_analysis/_site.yml
Modified: 2_plots/1_QC/PC1_PC2.svg
Modified: 2_plots/1_QC/PC1_PC3.svg
Modified: 2_plots/1_QC/PC2_PC3.svg
Modified: 2_plots/1_QC/counts_after_filtering.svg
Modified: 2_plots/1_QC/counts_before_after_filtering.svg
Modified: 2_plots/1_QC/counts_before_filtering.svg
Modified: 2_plots/1_QC/library_size.svg
Deleted: 2_plots/2_DE/heat_DT vs PBS.svg
Deleted: 2_plots/2_DE/heat_Treg vs DT.svg
Deleted: 2_plots/2_DE/heat_Treg vs PBS.svg
Modified: 2_plots/2_DE/heat_combined.svg
Deleted: 2_plots/2_DE/hist_DT vs PBS.svg
Deleted: 2_plots/2_DE/hist_Treg vs DT.svg
Deleted: 2_plots/2_DE/hist_Treg vs PBS.svg
Deleted: 2_plots/2_DE/ma_DT vs PBS.png
Deleted: 2_plots/2_DE/ma_Treg vs DT.png
Deleted: 2_plots/2_DE/ma_Treg vs PBS.png
Modified: 2_plots/2_DE/venn.png
Deleted: 2_plots/2_DE/venn.png.2024-01-08_19-59-50.400111.log
Deleted: 2_plots/2_DE/vol_DT vs PBS.png
Deleted: 2_plots/2_DE/vol_Treg vs DT.png
Deleted: 2_plots/2_DE/vol_Treg vs PBS.png
Modified: 2_plots/3_FA/go/combine_go_dot.svg
Deleted: 2_plots/3_FA/go/dot_DT vs PBS.svg
Deleted: 2_plots/3_FA/go/dot_Treg vs DT.svg
Deleted: 2_plots/3_FA/go/dot_Treg vs PBS.svg
Modified: 2_plots/3_FA/go/parTerm_BP_venn.png
Modified: 2_plots/3_FA/go/parTerm_CC_venn.png
Modified: 2_plots/3_FA/go/parTerm_MF_venn.png
Deleted: 2_plots/3_FA/go/parTerm_dot_DT vs PBS.svg
Deleted: 2_plots/3_FA/go/parTerm_dot_Treg vs DT.svg
Deleted: 2_plots/3_FA/go/parTerm_dot_Treg vs PBS.svg
Modified: 2_plots/3_FA/go/parentTerm_all.svg
Deleted: 2_plots/3_FA/go/upset_DT vs PBS.svg
Deleted: 2_plots/3_FA/go/upset_Treg vs DT.svg
Deleted: 2_plots/3_FA/go/upset_Treg vs PBS.svg
Modified: 2_plots/3_FA/go/venn.png
Modified: 2_plots/3_FA/kegg/combine_kegg_dot.svg
Deleted: 2_plots/3_FA/kegg/heat_DT vs PBS_Antigen processing and presentation.svg
Deleted: 2_plots/3_FA/kegg/heat_DT vs PBS_Natural killer cell mediated cytotoxicity.svg
Deleted: 2_plots/3_FA/kegg/heat_DT vs PBS_Phagosome.svg
Deleted: 2_plots/3_FA/kegg/heat_DT vs PBS_Th1 and Th2 cell differentiation.svg
Deleted: 2_plots/3_FA/kegg/heat_Treg vs DT_Antigen processing and presentation.svg
Deleted: 2_plots/3_FA/kegg/heat_Treg vs DT_Natural killer cell mediated cytotoxicity.svg
Deleted: 2_plots/3_FA/kegg/heat_Treg vs DT_Phagosome.svg
Deleted: 2_plots/3_FA/kegg/heat_Treg vs DT_Th1 and Th2 cell differentiation.svg
Deleted: 2_plots/3_FA/kegg/heat_Treg vs PBS_Antigen processing and presentation.svg
Deleted: 2_plots/3_FA/kegg/heat_Treg vs PBS_Natural killer cell mediated cytotoxicity.svg
Deleted: 2_plots/3_FA/kegg/heat_Treg vs PBS_Phagosome.svg
Deleted: 2_plots/3_FA/kegg/heat_Treg vs PBS_Th1 and Th2 cell differentiation.svg
Deleted: 2_plots/3_FA/kegg/kegg_dot_DT vs PBS.svg
Deleted: 2_plots/3_FA/kegg/kegg_dot_Treg vs DT.svg
Deleted: 2_plots/3_FA/kegg/kegg_dot_Treg vs PBS.svg
Deleted: 2_plots/3_FA/kegg/kegg_upset_DT vs PBS.svg
Deleted: 2_plots/3_FA/kegg/kegg_upset_Treg vs DT.svg
Deleted: 2_plots/3_FA/kegg/kegg_upset_Treg vs PBS.svg
Modified: 2_plots/3_FA/kegg/venn.png
Deleted: 2_plots/3_FA/reactome/react_dot_DT vs PBS.svg
Deleted: 2_plots/3_FA/reactome/react_dot_Treg vs DT.svg
Deleted: 2_plots/3_FA/reactome/react_dot_Treg vs PBS.svg
Deleted: 2_plots/3_FA/reactome/react_upset_DT vs PBS.svg
Deleted: 2_plots/3_FA/reactome/react_upset_Treg vs DT.svg
Deleted: 2_plots/3_FA/reactome/react_upset_Treg vs PBS.svg
Modified: 2_plots/functionalHeat.svg
Modified: 3_output/GO_sig.xlsx
Modified: 3_output/KEGG_all.xlsx
Modified: 3_output/KEGG_sig.xlsx
Modified: 3_output/de_genes_all.xlsx
Modified: 3_output/de_genes_sig.xlsx
Modified: 3_output/reactome_all.xlsx
Modified: 3_output/reactome_sig.xlsx
Modified: functions.Rmd
Deleted: ipa.Rmd
Note that any generated files, e.g. HTML, png, CSS, etc., are not included in this status report because it is ok for generated content to have uncommitted changes.
These are the previous versions of the repository in which changes were
made to the R Markdown (1_analysis/go.Rmd) and HTML
(docs/go.html) files. If you’ve configured a remote Git
repository (see ?wflow_git_remote), click on the hyperlinks
in the table below to view the files as they were in that past version.
| File | Version | Author | Date | Message |
|---|---|---|---|---|
| Rmd | 8da2e31 | tranmanhha135 | 2024-02-08 | workflowr::wflow_publish(here::here("1_analysis/*.Rmd")) |
| html | 36aeb85 | Ha Manh Tran | 2024-01-13 | Build site. |
| Rmd | c78dfac | tranmanhha135 | 2024-01-12 | remote from ipad |
| html | c78dfac | tranmanhha135 | 2024-01-12 | remote from ipad |
| Rmd | 8ce4e15 | tranmanhha135 | 2024-01-10 | minor adjustments |
| Rmd | 221e2fa | tranmanhha135 | 2024-01-10 | fixed error |
| html | 221e2fa | tranmanhha135 | 2024-01-10 | fixed error |
| html | 762020e | tranmanhha135 | 2024-01-09 | Build site. |
| Rmd | c6d389f | tranmanhha135 | 2024-01-09 | workflowr::wflow_publish(here::here("1_analysis/*.Rmd")) |
| Rmd | 05fa0b3 | tranmanhha135 | 2024-01-06 | added description |
# working with data
library(dplyr)
library(magrittr)
library(readr)
library(tibble)
library(reshape2)
library(tidyverse)
# Visualisation:
library(kableExtra)
library(ggplot2)
library(grid)
library(DT)
library(extrafont)
library(VennDiagram)
# Custom ggplot
library(gridExtra)
library(ggbiplot)
library(ggrepel)
library(rrvgo)
library(d3treeR)
library(plotly)
library(GOSemSim)
library(data.table)
# Bioconductor packages:
library(edgeR)
library(limma)
library(Glimma)
library(clusterProfiler)
library(org.Mm.eg.db)
library(enrichplot)
library(patchwork)
library(pandoc)
library(knitr)
opts_knit$set(progress = FALSE, verbose = FALSE)
opts_chunk$set(warning=FALSE, message=FALSE, echo=FALSE)
Functional enrichment analysis is a method used to identify biological functions or processes overrepresented in a set of genes or proteins.
Gene Ontology (GO) is a standardized system for annotating genes and their products with terms from a controlled vocabulary, organized into three main categories: Molecular Function, Biological Process, and Cellular Component.
Biological Process (BP): Describes the larger, coordinated biological events or processes in which a gene product is involved. This category represents a series of molecular events that contribute to a specific function.
Molecular Function (MF): Describes the specific molecular activities that a gene product performs, such as catalytic or binding activities.
Cellular Component (CC): Describes the location or structure within the cell where a gene product is active, such as the nucleus, cytoplasm, or membrane.
Each of these three main categories is further organized into a hierarchical structure with more specific terms. The terms become more specialized as you move down the hierarchy (ontology level). Comparing a gene list to a reference database offers critical insights into the biological significance of gene expression changes.
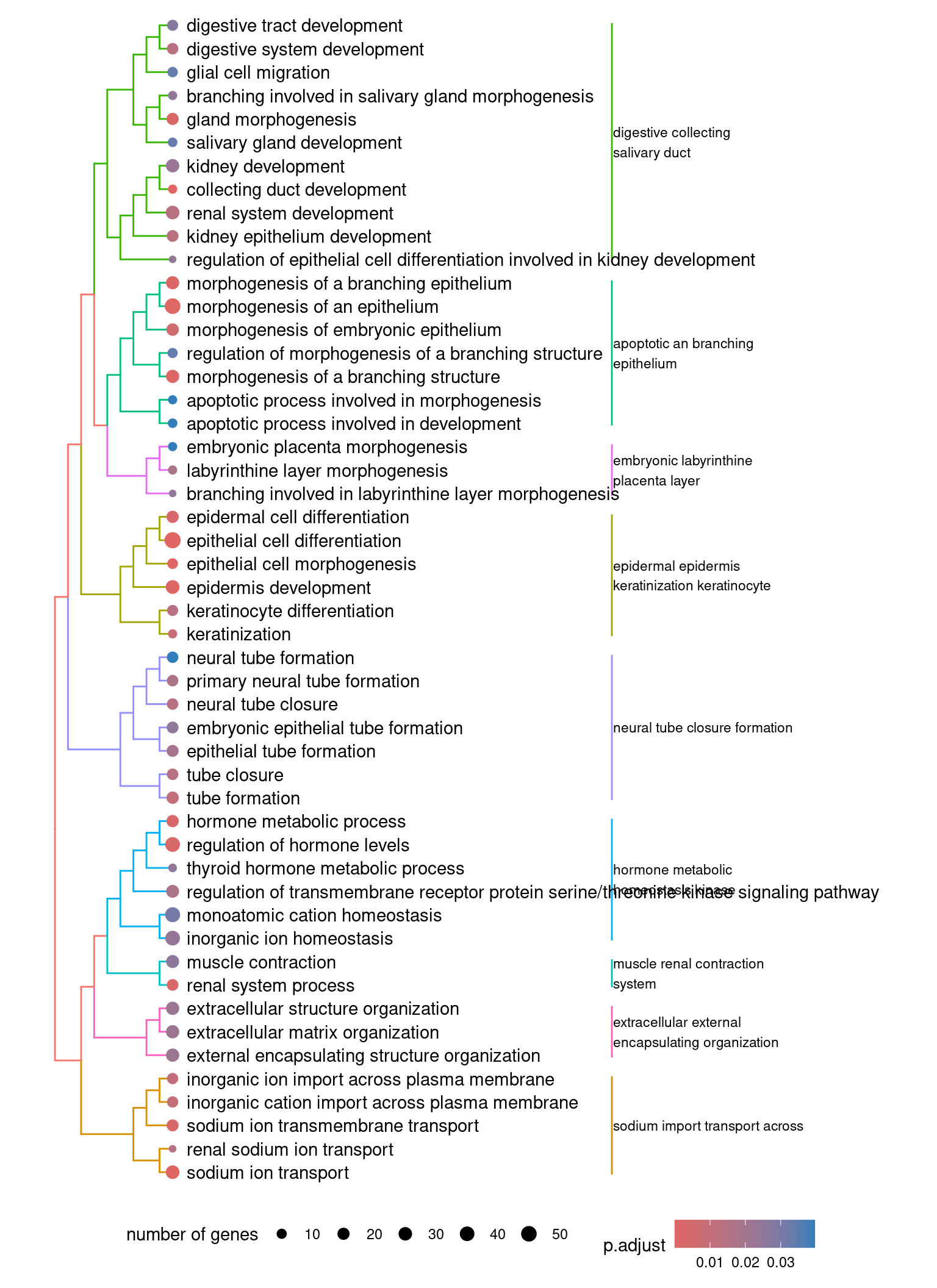
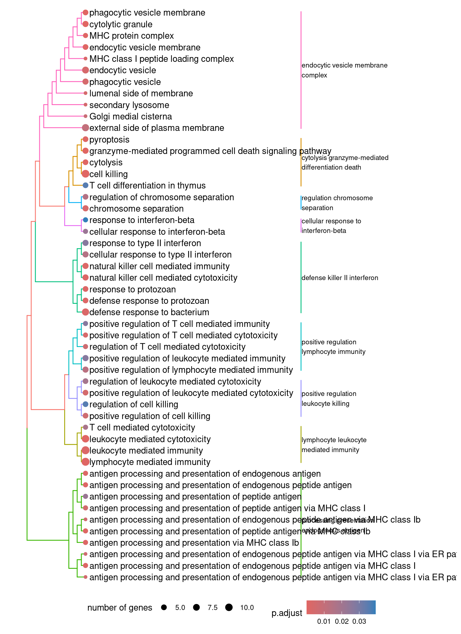
The following visualisations are GO enrichment analysis performed with set of DE genes significantly below FDR 0.1 without FC threshold (TREAT). IMPORTANTLY, these GO terms are all significantly enriched (FDR <0.05)
Dot plot: illustrates the top 25 enriched GO terms.
Table: list of all the significant GO terms
Upset: illustrate the overlap of gene between different functional terms
Semantic similarity plots - GO specific
Due to the hierarchical structure of Gene Ontologies, the enriched sets generated often exhibit redundancy and pose challenges in interpretation. The subsequent analyses and visualizations seek to alleviate this redundancy in GO sets by grouping comparable terms based on their semantic similarity. The underlying concept behind measuring semantic similarity is grounded in the idea that genes sharing similar functions should possess analogous annotation vocabulary and exhibit close relationships within the ontology structure.
NOTE: the following semantic similarity analyses are performed using Graph-based method (Wang et al. 2007)
Dendrogram plot: performs hierarchical clustering on the semantic similarity of GO terms.
Scatter plot: illustrates the UMAP space between semantically similar significant GO terms
Treemap plot: Visualise the of hierarchical structures of semantically similar GO terms.
I recommend reading through the full list of significant GO terms and selecting the most biologically relevant for better visualisation




Interactive scatter
3D Interactive scatter
[[1]]

.pl

.pl
.pl

.pl

.pl

Interactive Scatter
.pl
3D scatter
.pl
.pl

.pl

.pl
.pl

.pl

.pl

Interactive Scatter
.pl
3D scatter
.pl
.pl


NULL
The following are exported:
R version 4.3.2 (2023-10-31)
Platform: x86_64-pc-linux-gnu (64-bit)
Running under: Ubuntu 22.04.3 LTS
Matrix products: default
BLAS: /usr/lib/x86_64-linux-gnu/blas/libblas.so.3.10.0
LAPACK: /usr/lib/x86_64-linux-gnu/lapack/liblapack.so.3.10.0
locale:
[1] LC_CTYPE=en_AU.UTF-8 LC_NUMERIC=C
[3] LC_TIME=en_AU.UTF-8 LC_COLLATE=en_AU.UTF-8
[5] LC_MONETARY=en_AU.UTF-8 LC_MESSAGES=en_AU.UTF-8
[7] LC_PAPER=en_AU.UTF-8 LC_NAME=C
[9] LC_ADDRESS=C LC_TELEPHONE=C
[11] LC_MEASUREMENT=en_AU.UTF-8 LC_IDENTIFICATION=C
time zone: Australia/Adelaide
tzcode source: system (glibc)
attached base packages:
[1] stats4 grid stats graphics grDevices utils datasets
[8] methods base
other attached packages:
[1] htmltools_0.5.7 knitr_1.45 pandoc_0.2.0
[4] patchwork_1.1.3 enrichplot_1.20.3 org.Mm.eg.db_3.17.0
[7] AnnotationDbi_1.62.2 IRanges_2.34.1 S4Vectors_0.38.2
[10] Biobase_2.60.0 BiocGenerics_0.46.0 clusterProfiler_4.8.3
[13] Glimma_2.10.0 edgeR_3.42.4 limma_3.56.2
[16] data.table_1.14.10 GOSemSim_2.26.1 plotly_4.10.3
[19] d3treeR_0.1 rrvgo_1.12.2 ggrepel_0.9.4
[22] ggbiplot_0.55 scales_1.3.0 plyr_1.8.9
[25] gridExtra_2.3 VennDiagram_1.7.3 futile.logger_1.4.3
[28] extrafont_0.19 DT_0.31 kableExtra_1.3.4
[31] lubridate_1.9.3 forcats_1.0.0 stringr_1.5.1
[34] purrr_1.0.2 tidyr_1.3.0 ggplot2_3.4.4
[37] tidyverse_2.0.0 reshape2_1.4.4 tibble_3.2.1
[40] readr_2.1.4 magrittr_2.0.3 dplyr_1.1.4
loaded via a namespace (and not attached):
[1] splines_4.3.2 later_1.3.2
[3] ggplotify_0.1.2 bitops_1.0-7
[5] polyclip_1.10-6 XML_3.99-0.16
[7] lifecycle_1.0.4 rprojroot_2.0.4
[9] MASS_7.3-60 NLP_0.2-1
[11] lattice_0.22-5 crosstalk_1.2.1
[13] sass_0.4.8 rmarkdown_2.25
[15] jquerylib_0.1.4 yaml_2.3.8
[17] httpuv_1.6.13 askpass_1.2.0
[19] reticulate_1.34.0 cowplot_1.1.2
[21] DBI_1.2.0 RColorBrewer_1.1-3
[23] abind_1.4-5 zlibbioc_1.46.0
[25] rvest_1.0.3 GenomicRanges_1.52.1
[27] ggraph_2.1.0 RCurl_1.98-1.13
[29] yulab.utils_0.1.2 rappdirs_0.3.3
[31] tweenr_2.0.2 git2r_0.33.0
[33] GenomeInfoDbData_1.2.10 data.tree_1.1.0
[35] tm_0.7-11 tidytree_0.4.6
[37] pheatmap_1.0.12 umap_0.2.10.0
[39] RSpectra_0.16-1 svglite_2.1.3
[41] gridSVG_1.7-5 codetools_0.2-19
[43] DelayedArray_0.26.7 ggforce_0.4.1
[45] DOSE_3.26.2 xml2_1.3.6
[47] tidyselect_1.2.0 aplot_0.2.2
[49] farver_2.1.1 viridis_0.6.4
[51] matrixStats_1.2.0 webshot_0.5.5
[53] jsonlite_1.8.8 ellipsis_0.3.2
[55] tidygraph_1.3.0 systemfonts_1.0.5
[57] ggnewscale_0.4.9 tools_4.3.2
[59] ragg_1.2.7 treeio_1.24.3
[61] Rcpp_1.0.11 glue_1.6.2
[63] Rttf2pt1_1.3.12 here_1.0.1
[65] xfun_0.41 DESeq2_1.40.2
[67] qvalue_2.32.0 MatrixGenerics_1.12.3
[69] GenomeInfoDb_1.36.4 withr_2.5.2
[71] formatR_1.14 fastmap_1.1.1
[73] ggh4x_0.2.7 fansi_1.0.6
[75] openssl_2.1.1 digest_0.6.33
[77] gridGraphics_0.5-1 timechange_0.2.0
[79] R6_2.5.1 mime_0.12
[81] textshaping_0.3.7 colorspace_2.1-0
[83] GO.db_3.17.0 RSQLite_2.3.4
[85] utf8_1.2.4 generics_0.1.3
[87] graphlayouts_1.0.2 httr_1.4.7
[89] htmlwidgets_1.6.4 S4Arrays_1.0.6
[91] scatterpie_0.2.1 whisker_0.4.1
[93] pkgconfig_2.0.3 gtable_0.3.4
[95] blob_1.2.4 workflowr_1.7.1
[97] XVector_0.40.0 shadowtext_0.1.2
[99] fgsea_1.26.0 ggupset_0.3.0
[101] png_0.1-8 wordcloud_2.6
[103] ggfun_0.1.3 lambda.r_1.2.4
[105] rstudioapi_0.15.0 tzdb_0.4.0
[107] nlme_3.1-163 cachem_1.0.8
[109] parallel_4.3.2 HDO.db_0.99.1
[111] treemap_2.4-4 pillar_1.9.0
[113] vctrs_0.6.5 slam_0.1-50
[115] promises_1.2.1 xtable_1.8-4
[117] extrafontdb_1.0 evaluate_0.23
[119] cli_3.6.2 locfit_1.5-9.8
[121] compiler_4.3.2 futile.options_1.0.1
[123] rlang_1.1.2 crayon_1.5.2
[125] labeling_0.4.3 fs_1.6.3
[127] writexl_1.4.2 stringi_1.8.3
[129] viridisLite_0.4.2 gridBase_0.4-7
[131] BiocParallel_1.34.2 munsell_0.5.0
[133] Biostrings_2.68.1 lazyeval_0.2.2
[135] Matrix_1.6-3 hms_1.1.3
[137] bit64_4.0.5 KEGGREST_1.40.1
[139] shiny_1.8.0 highr_0.10
[141] SummarizedExperiment_1.30.2 igraph_1.6.0
[143] memoise_2.0.1 bslib_0.6.1
[145] ggtree_3.8.2 fastmatch_1.1-4
[147] bit_4.0.5 downloader_0.4
[149] gson_0.1.0 ape_5.7-1