Last updated: 2023-07-12

Checks: 7 0

Knit directory: mecfs-dge-analysis/

This reproducible R Markdown analysis was created with workflowr (version 1.7.0). The Checks tab describes the reproducibility checks that were applied when the results were created. The Past versions tab lists the development history.


Great! Since the R Markdown file has been committed to the Git repository, you know the exact version of the code that produced these results.

Great job! The global environment was empty. Objects defined in the global environment can affect the analysis in your R Markdown file in unknown ways. For reproduciblity it’s best to always run the code in an empty environment.

The command set.seed(20230618) was run prior to running the code in the R Markdown file. Setting a seed ensures that any results that rely on randomness, e.g. subsampling or permutations, are reproducible.

Great job! Recording the operating system, R version, and package versions is critical for reproducibility.

Nice! There were no cached chunks for this analysis, so you can be confident that you successfully produced the results during this run.

Great job! Using relative paths to the files within your workflowr project makes it easier to run your code on other machines.

Great! You are using Git for version control. Tracking code development and connecting the code version to the results is critical for reproducibility.

The results in this page were generated with repository version f6e6036. See the Past versions tab to see a history of the changes made to the R Markdown and HTML files.

Note that you need to be careful to ensure that all relevant files for the analysis have been committed to Git prior to generating the results (you can use wflow_publish or wflow_git_commit). workflowr only checks the R Markdown file, but you know if there are other scripts or data files that it depends on. Below is the status of the Git repository when the results were generated:


Ignored files:
    Ignored:    .DS_Store
    Ignored:    .Rhistory
    Ignored:    .Rproj.user/
    Ignored:    data/.DS_Store
    Ignored:    output/batch-correction-limma/

Note that any generated files, e.g. HTML, png, CSS, etc., are not included in this status report because it is ok for generated content to have uncommitted changes.


These are the previous versions of the repository in which changes were made to the R Markdown (analysis/analysis.Rmd) and HTML (docs/analysis.html) files. If you’ve configured a remote Git repository (see ?wflow_git_remote), click on the hyperlinks in the table below to view the files as they were in that past version.

File Version Author Date Message
Rmd f6e6036 sdhutchins 2023-07-12 wflow_publish("analysis/*")
html fad56f5 sdhutchins 2023-07-06 Build site.
Rmd 41b1c38 sdhutchins 2023-07-06 wflow_publish("analysis/*")
html ae8df0e sdhutchins 2023-07-06 Build site.
Rmd 091a513 sdhutchins 2023-07-06 wflow_publish("analysis/*")
html 53d12da sdhutchins 2023-07-06 Build site.
Rmd bbdd7e3 sdhutchins 2023-07-06 wflow_publish("analysis/*")
html ad9ce58 sdhutchins 2023-07-01 Build site.
Rmd b5cecfb sdhutchins 2023-07-01 wflow_publish("analysis/*")
html 597034d sdhutchins 2023-06-28 Build site.
html 08f6320 sdhutchins 2023-06-28 Build site.
Rmd 8895f16 sdhutchins 2023-06-28 Add code block for package install.
html 37ab164 sdhutchins 2023-06-28 Build site.
Rmd 3009016 sdhutchins 2023-06-28 Add gprofiler.
Rmd dbea49f sdhutchins 2023-06-27 Add analysis and update site
html dbea49f sdhutchins 2023-06-27 Add analysis and update site
html 19c181e sdhutchins 2023-06-23 Build site.
Rmd 13c1acc sdhutchins 2023-06-23 wflow_publish("analysis/")
html 6133d80 sdhutchins 2023-06-23 Build site.
Rmd df39c69 sdhutchins 2023-06-23 wflow_publish("analysis/")

DGE Analysis Setup

Ensure you have all necessary libraries installed and load the helper code.

At a later date, renv will be integrated to ensure reproducibility of this analysis.

Use the below code to install these packages:

# Install packages from CRAN
install.packages(c("tidyverse", "RColorBrewer", "pheatmap", "gprofiler2", "plotly"))

# Install packages from Bioconductor
install.packages("BiocManager")
BiocManager::install(c("DESeq2", "genefilter", "limma", "biomaRt"))
library(tidyverse) # Available via CRAN
library(DESeq2) # Available via Bioconductor
library(RColorBrewer) # Available via CRAN
library(pheatmap) # Available via CRAN
library(genefilter) # Available via Bioconductor
library(limma) # Available via Bioconductor
library(gprofiler2) # Available via CRAN
library(biomaRt) # Available via Bioconductor
library(plotly) # Available via CRAN
library(ggpubr)
library(rmarkdown)

Data Import

We will be importing counts data from the star-salmon pipeline and our metadata for the project which is hosted on Box. This also ensures data is properly ordered by sample id.

counts <- read_tsv("data/star-salmon/salmon.merged.gene_counts_length_scaled.tsv")

# Use first column (gene_id) for row names
counts = data.frame(counts, row.names = 1)
counts$Ensembl_ID = row.names(counts)
drop = c("Ensembl_ID","gene_name")
gene_info = counts[,drop]    
counts = counts[ , !(names(counts) %in% drop)]     # remove both columns

# Import metadata
sample_metadata <- read_csv("data/MECFS_RNAseq_metadata_2023_06_23.csv")
row.names(sample_metadata) <- sample_metadata$RNA_Samples_id

# Check that data is ordered properly
check_order(sample_metadata = sample_metadata, counts = counts)
[1] "Data matches and is ordered by sample id."
genes_biomart <- retrieve_gene_info(values = gene_info$Ensembl_ID, filters = 'ensembl_gene_id_version')

DESeq2 Analysis

sample_metadata$Family = factor(sample_metadata$Family)  
sample_metadata$Affected = factor(sample_metadata$Affected) 
sample_metadata$Batch = factor(sample_metadata$Batch)
sample_metadata$Gender = factor(sample_metadata$Gender)

# Account for Family later but batch is accounted for
dds <- DESeqDataSetFromMatrix(countData = round(counts), colData = sample_metadata, design = ~ Batch + Affected)

# Pre-filtering: Keep only rows that have at least 10 reads total
keep = rowSums(counts(dds)) >= 10 
dds = dds[keep,]

# Run DESeq function
dds = DESeq(dds)

# Normalize gene counts for differences in seq. depth/global differences
counts_norm = counts(dds, normalized=TRUE)

Data transformation and visualization

Perform count data transformation by variance stabilizing transformation (vst) on normalized counts.

vsd = vst(dds, blind=FALSE) 

Batch correction with limma

counts_vst = assay(vsd)
write.csv(counts_vst, file="output/counts_vst.csv")
mm = model.matrix(~ Family + Affected, colData(vsd))

counts_vst_limma = limma::removeBatchEffect(counts_vst, batch=vsd$Batch, design=mm)
Coefficients not estimable: batch2 
write.csv(counts_vst_limma, file="output/counts_vst_limma.csv")

vsd_limma = vsd
assay(vsd_limma) = counts_vst_limma

Sample distances heatmap

sampleDists = dist(t(assay(vsd_limma)))
sampleDistMatrix = as.matrix(sampleDists) 
rownames(sampleDistMatrix) = paste(vsd_limma$Batch, vsd_limma$Family, sep=" | ") 
colnames(sampleDistMatrix) = paste(vsd_limma$RNA_Samples_id, vsd_limma$Family, sep=" | ") 
colors = colorRampPalette(rev(brewer.pal(9, "Blues")))(255) 

pheatmap(sampleDistMatrix, clustering_distance_rows=sampleDists, clustering_distance_cols=sampleDists, col=colors)

Version Author Date
ad9ce58 sdhutchins 2023-07-01
08f6320 sdhutchins 2023-06-28

Principal Components Analysis

pcaData = plotPCA(vsd, intgroup=c("Batch", "Family", "Affected"), returnData=TRUE) 
percentVar = round(100 * attr(pcaData, "percentVar")) 

p1 <- ggplot(pcaData, aes(PC1, PC2, shape=factor(Batch), fill=factor(Affected),  color=factor(Family))) + geom_point(size=5) + xlab(paste0("PC1: ",percentVar[1],"% variance")) + ylab(paste0("PC2: ",percentVar[2],"% variance")) + coord_fixed()
p1

Version Author Date
ad9ce58 sdhutchins 2023-07-01
08f6320 sdhutchins 2023-06-28
ggplotly(p1)
ggplot(pcaData, aes(PC1, PC2, shape=factor(Batch), color=factor(Affected)))  + 
  geom_point(size=5) + xlab(paste0("PC1: ",percentVar[1],"% variance")) + ylab(paste0("PC2: ",percentVar[2],"% variance")) + coord_fixed()

Version Author Date
ad9ce58 sdhutchins 2023-07-01
08f6320 sdhutchins 2023-06-28

Heatmap of top 50 & top 100 genes

This is a heatmap for 50 genes with the highest variance across samples.

topVarGenes = head(order(-rowVars(assay(vsd))),50)
mat = assay(vsd_limma)[ topVarGenes, ]
mat = mat - rowMeans(mat)
df = as.data.frame(colData(vsd)[,c("Batch", "Affected")])
pheatmap(mat, annotation_col=df, fontsize = 5)

Version Author Date
ad9ce58 sdhutchins 2023-07-01
dbea49f sdhutchins 2023-06-27

This is a heatmap of the top 100 genes with the highest variance across samples.

topVarGenes = head(order(-rowVars(assay(vsd_limma))),100)
mat = assay(vsd_limma)[ topVarGenes, ]
mat = mat - rowMeans(mat)
df = as.data.frame(colData(vsd_limma)[,c("Batch", "Family", "Affected")])
pheatmap(mat, annotation_col=df, fontsize = 6)

Version Author Date
ad9ce58 sdhutchins 2023-07-01
dbea49f sdhutchins 2023-06-27

Comparison/Contrast of Affected_Yes_vs_No

res_aff_vs_unaff = results(dds, contrast=c("Affected", "Yes", "No"))
res_aff_vs_unaff= res_aff_vs_unaff[order(res_aff_vs_unaff$padj),]
summary(res_aff_vs_unaff)

out of 29623 with nonzero total read count
adjusted p-value < 0.1
LFC > 0 (up)       : 20, 0.068%
LFC < 0 (down)     : 10, 0.034%
outliers [1]       : 134, 0.45%
low counts [2]     : 3997, 13%
(mean count < 1)
[1] see 'cooksCutoff' argument of ?results
[2] see 'independentFiltering' argument of ?results
write.csv(res_aff_vs_unaff, file="output/res_aff_vs_unaff.csv")      
res_aff_vs_unaff_df = as.data.frame(res_aff_vs_unaff)
res_aff_vs_unaff_05 = subset(res_aff_vs_unaff_df, padj < 0.05)                             
topgenes_byensemblid = head(rownames(res_aff_vs_unaff_05),50)
topgenes_aff_vs_unaff_05 = assay(vsd_limma)[topgenes_byensemblid,] 
topgenes_aff_vs_unaff_05 = topgenes_aff_vs_unaff_05 - rowMeans(topgenes_aff_vs_unaff_05)

# Convert ensemblids
ensemblids <- topgenes_byensemblid
rownames(topgenes_aff_vs_unaff_05) <- gene_info$gene_name[match(ensemblids, gene_info$Ensembl_ID)]

topgenes_aff_vs_unaff_05 <- topgenes_aff_vs_unaff_05[order(row.names(topgenes_aff_vs_unaff_05)), ]

df = as.data.frame(colData(vsd_limma)[,c("Batch", "Family", "Affected")])
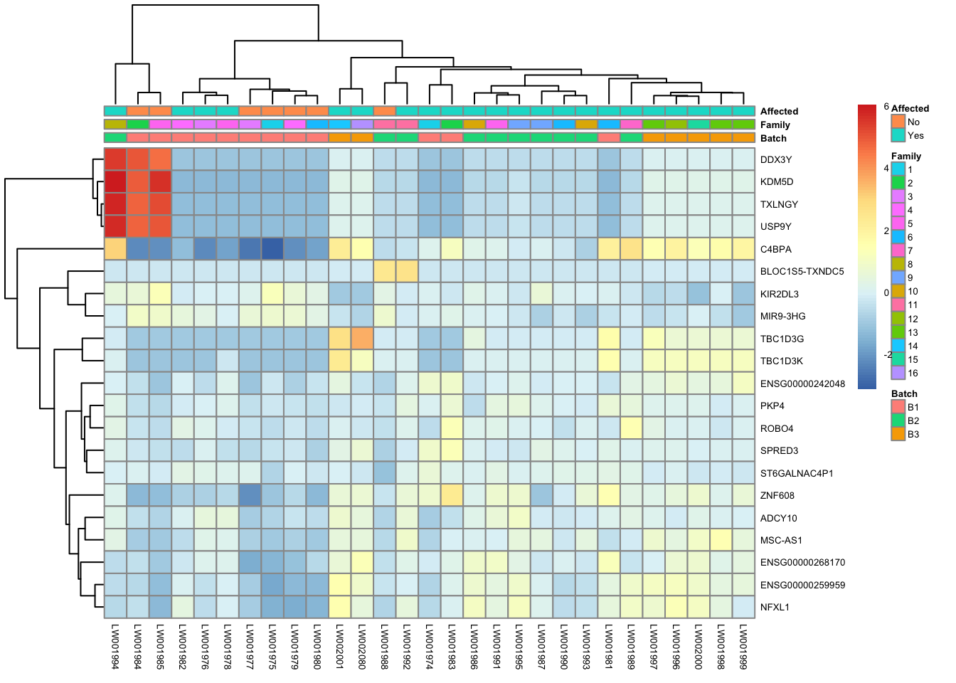
pheatmap(topgenes_aff_vs_unaff_05, annotation_col=df, fontsize = 5)

Version Author Date
ad9ce58 sdhutchins 2023-07-01
dbea49f sdhutchins 2023-06-27
res_aff_vs_unaff_df_genename = res_aff_vs_unaff_df
res_aff_vs_unaff_df_genename$Ensembl_ID = row.names(res_aff_vs_unaff_df)
res_aff_vs_unaff_df_genename = merge(x=res_aff_vs_unaff_df_genename, y=gene_info, by.x ="Ensembl_ID", by.y="Ensembl_ID", all.x=T)
res_aff_vs_unaff_df_genename = res_aff_vs_unaff_df_genename[,c(dim(res_aff_vs_unaff_df_genename)[2],1:dim(res_aff_vs_unaff_df_genename)[2]-1)]
res_aff_vs_unaff_df_genename = res_aff_vs_unaff_df_genename[order(res_aff_vs_unaff_df_genename[,"padj"]),]
write.csv(res_aff_vs_unaff_df_genename,file="output/res_aff_vs_unaff_genename.csv" )
res_aff_vs_unaff_df_genename_05= subset(res_aff_vs_unaff_df_genename, padj < 0.05)                   
res_aff_vs_unaff_df_genename_05 = res_aff_vs_unaff_df_genename_05[order(res_aff_vs_unaff_df_genename_05$padj),]
write.csv(res_aff_vs_unaff_df_genename_05, file="output/res_aff_vs_unaff_df_genename_05.csv")
# Select specific genes to show
# set top = 0, then specify genes using label.select argument
ggmaplot(res_aff_vs_unaff_df_genename, main = "Affected vs Unaffected",
         fdr = .05, fc = 2, size = 0.4,
         genenames = as.vector(res_aff_vs_unaff_df_genename$gene_name),
         ggtheme = ggplot2::theme_minimal(),
         legend = "top", top = 19, font.label = c("bold", 8), label.rectangle = TRUE,
         font.legend = "bold", font.main = "bold"
)

Version Author Date
ad9ce58 sdhutchins 2023-07-01

Enrichment analysis

all_genes_res <- gost(query = genes_biomart$ensembl_gene_id, organism = "hsapiens", significant = TRUE)

gostplot(all_genes_res, capped = FALSE, interactive = TRUE)
publish_gosttable(all_genes_res, use_colors = TRUE, show_columns = c("source", "term_name", "term_size", "intersection_size"), filename = NULL)

Version Author Date
53d12da sdhutchins 2023-07-06

Genes of Interest

genes_of_interest <- c("ACAD9/CFAP92", "ACADM", "ADORA2A", "ADRA1D", "ANKZF1", "AVPR1B", "CARMIL2", "CCDC178", "CENPF", "COQ2", "CR2", "DCTPP1", "DNASE1L3", "DPEP1", "EN03", "FCRL3", "FASTKD1", "GCKR", "GIMAP2", "HAGHL", "HSD11B1", "IRF2BP2", "KCNJ18", "LRCOL1", "LRBA, MAB21L2", "MFN1", "MRPS18B", "NLRP12", "P2RX7", "PGP", "PIEZO1", "PLCG2", "RERGL", "RPS6KC1", "SCN4A", "SIAE", "SLC11A2", "SLC12A3", "SLC4A1", "SLC6A12", "SLC9A9", "TDO2", "THEMIS", "TF", "TRAFD1", "UBASH3B", "WASHC5")

genes_interest_mart <- retrieve_gene_info(values = genes_of_interest, filters = "hgnc_symbol")

filtered_by_interest <- filter(res_aff_vs_unaff_df_genename, Ensembl_ID %in% genes_interest_mart$ensembl_gene_id_version)

paged_table(filtered_by_interest, options = list(rows.print = 15))

sessionInfo()
R version 4.1.1 (2021-08-10)
Platform: x86_64-apple-darwin17.0 (64-bit)
Running under: macOS Big Sur 10.16

Matrix products: default
BLAS:   /Library/Frameworks/R.framework/Versions/4.1/Resources/lib/libRblas.0.dylib
LAPACK: /Library/Frameworks/R.framework/Versions/4.1/Resources/lib/libRlapack.dylib

locale:
[1] en_US.UTF-8/en_US.UTF-8/en_US.UTF-8/C/en_US.UTF-8/en_US.UTF-8

attached base packages:
[1] stats4    stats     graphics  grDevices utils     datasets  methods  
[8] base     

other attached packages:
 [1] rmarkdown_2.22              ggpubr_0.6.0               
 [3] plotly_4.10.2               biomaRt_2.50.3             
 [5] gprofiler2_0.2.2            limma_3.50.3               
 [7] genefilter_1.76.0           pheatmap_1.0.12            
 [9] RColorBrewer_1.1-3          DESeq2_1.34.0              
[11] SummarizedExperiment_1.24.0 Biobase_2.54.0             
[13] MatrixGenerics_1.6.0        matrixStats_1.0.0          
[15] GenomicRanges_1.46.1        GenomeInfoDb_1.30.1        
[17] IRanges_2.28.0              S4Vectors_0.32.4           
[19] BiocGenerics_0.40.0         lubridate_1.9.2            
[21] forcats_1.0.0               stringr_1.5.0              
[23] dplyr_1.1.2                 purrr_1.0.1                
[25] readr_2.1.4                 tidyr_1.3.0                
[27] tibble_3.2.1                ggplot2_3.4.2.9000         
[29] tidyverse_2.0.0             workflowr_1.7.0            

loaded via a namespace (and not attached):
  [1] colorspace_2.1-0       ggsignif_0.6.4         ellipsis_0.3.2        
  [4] rprojroot_2.0.3        XVector_0.34.0         fs_1.6.2              
  [7] rstudioapi_0.14        farver_2.1.1           ggrepel_0.9.3         
 [10] bit64_4.0.5            AnnotationDbi_1.56.2   fansi_1.0.4           
 [13] xml2_1.3.4             splines_4.1.1          cachem_1.0.8          
 [16] geneplotter_1.72.0     knitr_1.43             jsonlite_1.8.5        
 [19] broom_1.0.5            annotate_1.72.0        dbplyr_2.3.2          
 [22] png_0.1-8              shiny_1.7.4            compiler_4.1.1        
 [25] httr_1.4.6             backports_1.4.1        Matrix_1.5-4.1        
 [28] fastmap_1.1.1          lazyeval_0.2.2         cli_3.6.1             
 [31] later_1.3.1            htmltools_0.5.5        prettyunits_1.1.1     
 [34] tools_4.1.1            gtable_0.3.3           glue_1.6.2            
 [37] GenomeInfoDbData_1.2.7 rappdirs_0.3.3         Rcpp_1.0.10           
 [40] carData_3.0-5          jquerylib_0.1.4        vctrs_0.6.3           
 [43] Biostrings_2.62.0      crosstalk_1.2.0        xfun_0.39             
 [46] ps_1.7.5               mime_0.12              timechange_0.2.0      
 [49] lifecycle_1.0.3        rstatix_0.7.2          XML_3.99-0.14         
 [52] getPass_0.2-2          zlibbioc_1.40.0        scales_1.2.1          
 [55] vroom_1.6.3            hms_1.1.3              promises_1.2.0.1      
 [58] parallel_4.1.1         yaml_2.3.7             curl_5.0.1            
 [61] gridExtra_2.3          memoise_2.0.1          sass_0.4.6            
 [64] stringi_1.7.12         RSQLite_2.3.1          highr_0.10            
 [67] filelock_1.0.2         BiocParallel_1.28.3    rlang_1.1.1           
 [70] pkgconfig_2.0.3        bitops_1.0-7           evaluate_0.21         
 [73] lattice_0.21-8         labeling_0.4.2         htmlwidgets_1.6.2     
 [76] bit_4.0.5              processx_3.8.1         tidyselect_1.2.0      
 [79] magrittr_2.0.3         R6_2.5.1               generics_0.1.3        
 [82] DelayedArray_0.20.0    DBI_1.1.3              pillar_1.9.0          
 [85] whisker_0.4.1          withr_2.5.0            abind_1.4-5           
 [88] survival_3.5-5         KEGGREST_1.34.0        RCurl_1.98-1.12       
 [91] car_3.1-2              crayon_1.5.2           utf8_1.2.3            
 [94] BiocFileCache_2.2.1    tzdb_0.4.0             progress_1.2.2        
 [97] locfit_1.5-9.8         grid_4.1.1             data.table_1.14.8     
[100] blob_1.2.4             callr_3.7.3            git2r_0.32.0          
[103] digest_0.6.32          xtable_1.8-4           httpuv_1.6.11         
[106] munsell_0.5.0          viridisLite_0.4.2      bslib_0.5.0